在健康风险日益凸显的当下,
一款专为少儿设计的重疾险不仅要精准覆盖孩子成长过程中的大病威胁,更需依托坚实的承保实力提供长期可靠的保障。
青云卫6号儿童重疾险凭借其针对性的保障设计与招商仁和人寿的央企背景,受到不少家长欢迎。
奶爸将从产品保障特点与承保公司实力两方面进行深度解析。
一、青云卫6号儿童重疾险特点有哪些?

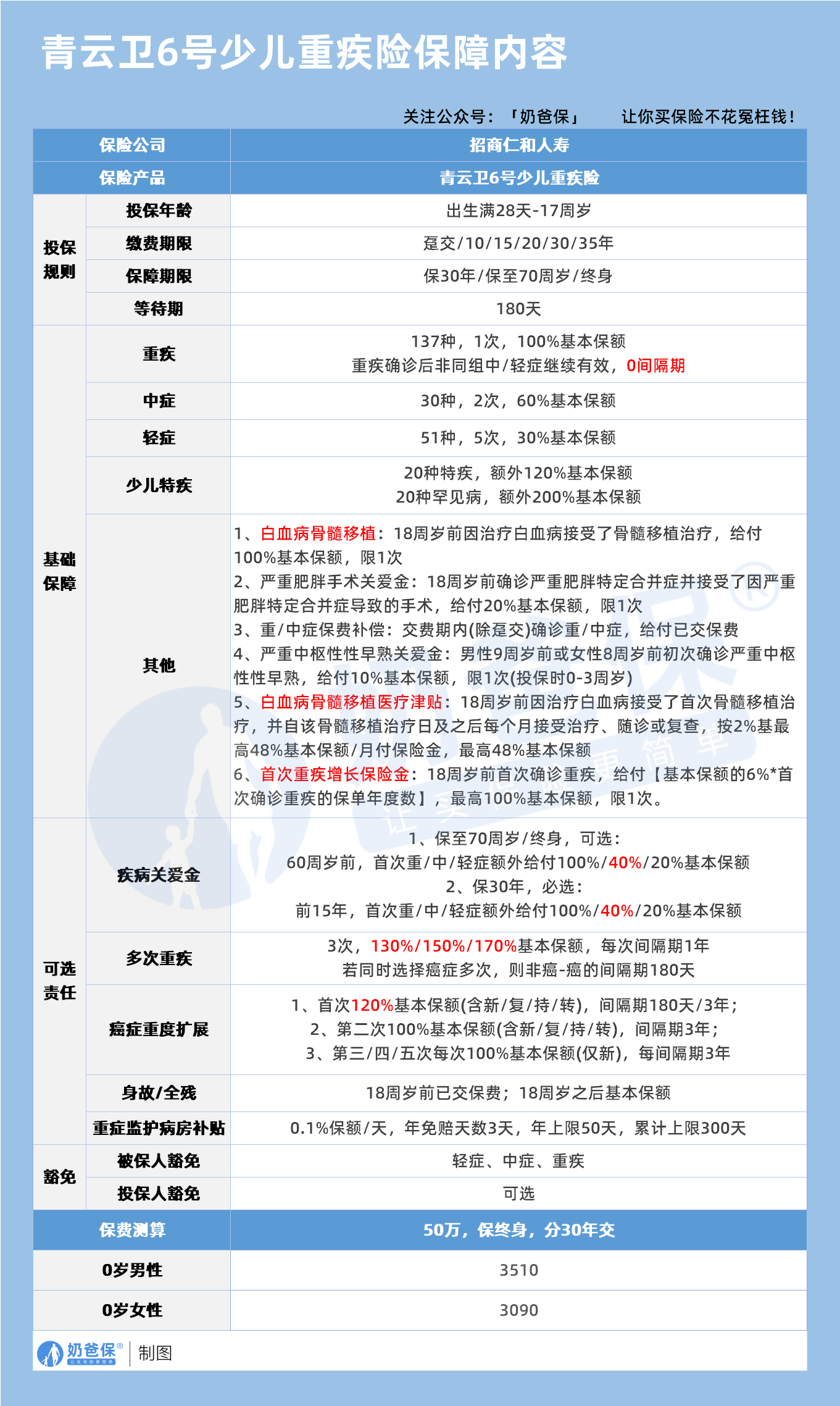
基础保障方面,
青云卫6号儿童重疾险涵盖137种重疾、30种中症及51种轻症,实现了从轻度到重度疾病的全覆盖。
值得注意的是,
重疾赔付后轻中症保障继续有效且无间隔期,完美契合了儿童重疾治疗周期长、易引发并发症的临床特点。
中症保障中包含的儿童型系统性红斑狼疮、中度重症肌无力等病种,
以及轻症覆盖的早期白血病亚型、轻度心肌炎等,都体现了对少儿易患疾病的精准把握。
特疾和罕见疾病保障方面,
针对儿童高发重疾的强化保障构成了产品的核心竞争力。
青云卫6号儿童重疾险将20种少儿特疾列为额外赔,包括白血病、重症手足口病、严重哮喘等高发疾病,
确诊后可在100%基本保额基础上额外获得120%保额赔付,提升了高额治疗费用的覆盖能力。
对于严重肌营养不良等20种罕见病,
更是提供200%保额的额外赔付,有效缓解了罕见病治疗的沉重经济负担。
这些特疾保障终身有效,即使成年后复发相关疾病仍能获得赔付。
特色保障方面,
白血病骨髓移植津贴针对18周岁前接受骨髓移植的被保人,每月给付2%基本保额,
最长48个月,50万保额累计可获48万津贴,精准覆盖移植后抗排异治疗、长期护理等持续性支出。
首次重疾增长金则按"6%保额×保单年度数"递增,最高可达100%保额,
0岁投保的儿童在8岁时确诊重疾,可额外获得48%保额赔付,使保障力度随儿童成长动态提升。

针对儿童肥胖率上升的问题,还创新性推出严重肥胖手术保障,
18周岁前因医学必要接受肥胖症手术可获20%保额赔付,展现了对现代儿童健康问题的前瞻关注。
二、青云卫6号儿童重疾险是哪家公司的产品?
青云卫6号的承保方招商仁和人寿凭借其深厚的央企背景、稳健的偿付能力与专业的经营管理,为产品提供了坚实的履约保障。
招商仁和人寿的股东结构呈现典型的"央企领衔、多元协同"特征。
公司由招商局金融控股(持股33.33%)、中国移动(持股20%)、中国航信(持股13.26%)三大央企主导,联合深圳市投资控股等地方国企及优质民企共同发起设立,
公司注册资本达65.99亿元。
这种股东构成不仅带来了雄厚的资本支持,更整合了招商局集团的金融资源、中国移动的渠道优势与中国航信的数据能力,形成了独特的发展优势。

从偿付能力指标来看,招商仁和人寿处于行业较好水平。
2025年第二季度,公司核心偿付能力充足率为120.03%,综合偿付能力充足率为174.85%,远超监管要求的50%和100%的最低标准。
风险监管评价方面,
从2023年到2025年第二季度,风险评级基本在BB级或者BBB级,经营比较稳定,为青云卫6号儿童重疾险提供坚实的依靠。
三、奶爸总结
青云卫6号儿童重疾险通过精准的保障设计与坚实的承保实力,
为儿童健康成长提供了全方位的风险解决方案。
其产品特点深刻把握了少儿重疾风险的特殊性,从基础保障到特疾强化再到特色津贴,
形成了层层递进的保障网络;
而招商仁和人寿的央企背景、充足的偿付能力与专业的经营管理,
则为这份保障承诺提供了可靠的实力支撑。
奶爸也给大家推荐几款优质的重疾险产品:
1、君龙人寿超级玛丽15号
第一,结节保障超全面
自带保障在原有肺结节基础上,拓展到乳腺/甲状腺结节,范围更广了。
可以说是目前市场上,少有的三大高发结节都有保障的产品。
第二,癌症保障丰富
超玛15号的癌症保障,从早期到晚期,都安排得妥妥的。
本身自带癌症拓展金,
首次确诊原位癌/轻度癌症后,确诊恶性肿瘤—重度,额外赔50%。
如果觉得不够,还可以附加以下保障:
癌症津贴或癌症多次赔(二选一):间隔一定周期后,可以赔一笔钱用于癌症持续治疗,癌症津贴有次数限制,多次赔则不限次数。
癌症重度特药治疗金:确诊癌症后需要吃高价特药,做过相关手术可以赔50%保额。

第三,重疾多次赔灵活选
重疾多次赔可以按需选择:
65周岁版,要求是65岁前确诊,额外赔2次,每次赔120%保额;
另一版则是不限年龄,额外赔2次,每次赔120%保额。

同种不同种都赔,且同种间隔周期短,只要2年
像心脏病术后复发了也能保,不用怕赔过一次就没保障了。
【适合人群】
看中结节、癌症保障,预算不多的朋友。
2、复星联合达尔文12号
第一,自带意外重疾额外赔和住院津贴。
前者因为意外导致首次重疾,可多赔35%基本保额。
等于一张保单覆盖重疾+意外,且是保至终身的双重保障!
后者在60周岁前未发生重疾,60岁后确诊,每天给付0.1%基本保额作为住院津贴。
人一辈子不一定会得重疾,但60岁后难免因小病小痛住院,
达尔文12号这个保障,可以让不确定的赔付变得更确定。
不过,这里需要注意的是,如果后续重疾/身故/全残,
会扣掉累计已给付的住院津贴金额后,再赔付。
第二,可选责任丰富
达尔文12号多重附加保障:
重疾多次赔:分65周岁版和终身版(二选一),满足多种人群需要;
重疾保费补偿:缴费期内发生重疾返还保费,实现“重疾免单”;
疾病关爱金/顶梁柱关爱保险金:家庭责任最重阶段赔更多;
癌症津贴:癌症间隔一定周期就能获得一笔理赔金。
第三,理赔门槛更低
5种特定重疾(如严重心肌炎)、原位癌、癌症津贴赔付,都比同类产品更宽松。
【适合人群】
看重理赔门槛、重疾返还保费的朋友
3、复星联合医联有盟
第一,轻中症保障灵活
必选保障是重疾,像轻中症保障、身故保障,可以加钱获得。
如果预算有限,也可以只买个重疾,先把大病保障做好;
如果预算多一点,建议大家还是要附加轻中症保障。
第二,自带一般医疗金
医联有盟自带医疗金,非常实用:
保单前5年,每年提供报销额度=0.5%*保额,100%报销,
未用完可累计,终身有效,身故/全残一次性赔剩余额度!

像买药、体检、看牙等日常开支,都能用上。
可以说是实打实把钱返还给客户使用!
第三,健康告知非常宽松
健康告知只有4条:
比如过去1年内的检查异常、是否有被医生建议住院或手术;
过去2年内的手术情况以及过去5年内的疾病情况。
针对非常高发的甲状腺/乳腺/肺结节,没有问询是否有进行手术,也没有问询是否多发,
只要结节等级在3级以内,结节直径符合要求,就有机会标体承保!
就连癌症,如果5年前已经治愈,没有复发和转移,
同时不涉及其他健康告知,也有机会投保!
【适合人群】
有健康异常的、注重就医资源和健康管理,看中产品实用性的朋友。
4、瑞华健康华佗1号康泰版
第一,基础保障扎实
轻中重疾保障都涵盖了,且轻症+中症赔付次数共7次,
目前市场上赔付次数算比较高的。
且重疾赔完,轻中症不分组还能继续赔,
不分组的好处就在于,赔付规则更宽松。
第二,性价比高
同样50万保额,保终身,基础保障,分30年交,
30岁人群投保华佗1号康泰版,比超级玛丽和达尔文便宜100元/年!
30年下来立省3000块!
第三,可选保障丰富
如果预算比较多,还可以附加:
重疾多次赔、疾病关爱金、癌症津贴、重疾保费补偿金和身故保障。
都是目前市场上热门可选保障内容,实用性强。
【适合人群】
追求高性价比、看中基础保障全面的朋友。
微信扫一扫
微信扫一扫
关注微信
客服热线
奶爸保

