给孩子买重疾险,家长最纠结的就是“怕条款坑,万一理赔时卡定义;
又怕性价比低,花了钱保障却不到位”。
今天要聊的达尔文宝贝计划12号少儿重疾险,堪称少儿重疾险里的“尖子生”,非常值得家长一看。
一、达尔文宝贝计划12号少儿重疾险好不好?
给孩子买保险,得先看“谁能买、保什么”。
达尔文宝贝计划12号的投保规则和保障内容,把家长的需求摸得透透的。

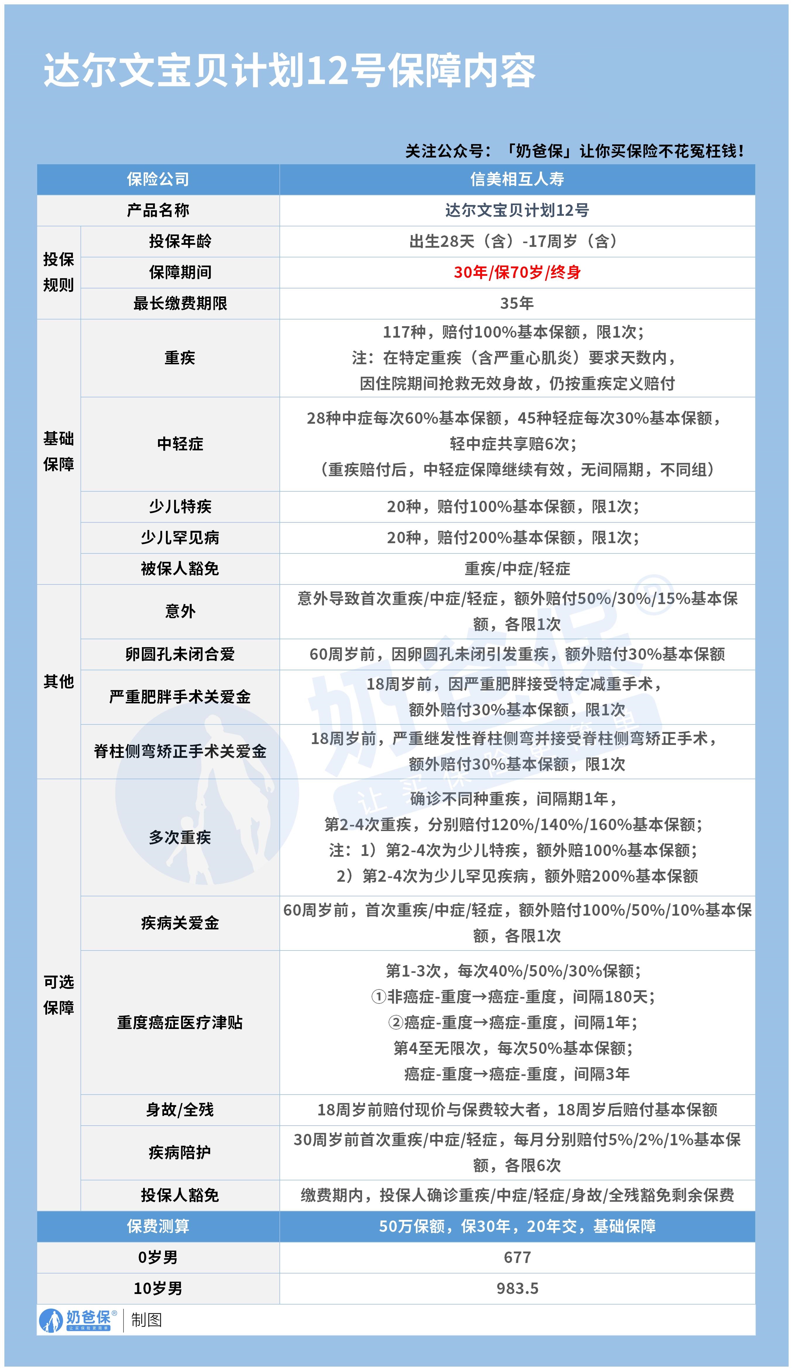
1、投保规则
它支持出生满28天-17周岁的孩子投保,不管是刚满月的新生儿,还是即将成年的高中生,都能覆盖。
保障期限可选“保30年”或“保终身”,
预算有限的家庭,选保30年,能覆盖孩子成年前的关键阶段;
追求长期安稳的,直接选保终身,一次配置,孩子一辈子的重疾保障就有了着落。
缴费期也很灵活,
能选5年、10年、15年、20年交,家长可以根据家庭经济情况选:比如当下预算紧,就选20年交,每年保费压力小;
要是想早点交完,选5年交也没问题。
2、基础保障
重疾保障:
保110种重大疾病,赔1次,赔付100%基本保额。
像儿童高发的白血病、重症手足口病、严重幼年型类风湿关节炎等,都在保障范围内。
还有个很人性化的设计:
如果没达到重疾定义的时间要求就身故,也能按重疾保额赔。
比如孩子不幸在等待期后、还没满足某重疾“持续多少天”的条件就身故,
保险公司也会赔重疾保额,不会因为“没达到时间”就拒赔,这对家长来说太安心了。
中症保障:
保35种中症,不分组赔2次,每次赔60%基本保额。
像中度严重川崎病(儿童高发心血管疾病)、中度脑损伤这些少儿中症,都能赔。
轻症保障:
保40种轻症,不分组赔5次,每次赔30%基本保额。
像手足口病(轻症)、癫痫(轻症)这类孩子容易遇到的轻症,也在保障里。
3、特色保障
除了基础保障,它还有20种少儿特疾额外赔和10种罕见病额外赔:
少儿特疾额外赔100%保额:
比如孩子得了白血病(少儿特疾),买了50万保额,能赔50万(重疾保额)+50万(特疾额外赔),一共100万,足够覆盖高额治疗费用。
罕见病额外赔200%保额:
像婴儿进行性脊肌萎缩症这类罕见病,能赔50万(重疾保额)+100万(罕见病额外赔),一共150万,给罕见病治疗的天价费用兜底。
二、核心卖点:条款宽松+高性价比终身版
达尔文宝贝计划12号之所以能成为少儿重疾险的“首选”,核心在于这两个卖点,精准解决了家长的痛点。
1、条款宽松:先天病、身故也能赔,理赔不卡脖子
家长给孩子买保险,最怕“理赔难”。
这款产品的条款宽松到什么程度?
先天疾病导致重疾也能赔:
很多重疾险会把“先天性疾病”排除在外,但这款对于先天性疾病导致的重大疾病,也能正常赔付。

比如孩子有先天性心脏病,长大后发展成“严重心肌病”(重疾),能按重疾保额赔。
这对有些出生时带小问题的孩子太重要了,不会因为“先天”就被拒之门外。
未达重疾定义时间身故也按重疾赔:
前面也提到,有些重疾险会要求“疾病持续满足一定时间”才赔,但孩子如果没熬到这个时间就身故,普通重疾险可能只退保费。
而达尔文宝贝计划12号可直接按重疾保额赔,相当于给家长留了“兜底保障”,不会让保费白交。
2、高性价比终身版:花少钱,给孩子一辈子的安心
给孩子买重疾险,“保终身”是很多家长的心愿,
毕竟孩子未来路还长,谁也不想成年后因为健康问题买不了保险。
达尔文宝贝计划12号的终身版,堪称“高性价比首选”:

以0岁男孩为例,买50万保额,保终身,分30年交,每年只要三千多元;
女孩更便宜,每年才两千多元,比很多同类终身少儿重疾险低不少,工薪家庭也能轻松负担。
而且保终身的前提下,重疾、中症、轻症、少儿特疾保障一个不少,且特疾、罕见病的额外赔付比例还很高,
相当于花“平民价”,给孩子配了“顶配保障”,从童年到老年,一辈子的重疾风险都被覆盖了。
三、奶爸总结
达尔文宝贝计划12号少儿重疾险,投保规则灵活,从新生儿到青少年都能投;
保障内容扎实,把少儿高发的重疾、中症、轻症,甚至特疾、罕见病都覆盖了;
更关键的是条款宽松,先天病、身故(未达重疾时间)都能赔,还能以高性价比买到终身版。
既解决了“怕理赔难”的焦虑,又满足了“保终身、高性价比”的需求,家长们可以放心选。
奶爸也给大家推荐几款优质的重疾险产品:
1、君龙人寿超级玛丽15号
第一,结节保障超全面
自带保障在原有肺结节基础上,拓展到乳腺/甲状腺结节,范围更广了。
可以说是目前市场上,少有的三大高发结节都有保障的产品。
第二,癌症保障丰富
超玛15号的癌症保障,从早期到晚期,都安排得妥妥的。
本身自带癌症拓展金,
首次确诊原位癌/轻度癌症后,确诊恶性肿瘤—重度,额外赔50%。
如果觉得不够,还可以附加以下保障:
癌症津贴或癌症多次赔(二选一):间隔一定周期后,可以赔一笔钱用于癌症持续治疗,癌症津贴有次数限制,多次赔则不限次数。
癌症重度特药治疗金:确诊癌症后需要吃高价特药,做过相关手术可以赔50%保额。

第三,重疾多次赔灵活选
重疾多次赔可以按需选择:
65周岁版,要求是65岁前确诊,额外赔2次,每次赔120%保额;
另一版则是不限年龄,额外赔2次,每次赔120%保额。

同种不同种都赔,且同种间隔周期短,只要2年
像心脏病术后复发了也能保,不用怕赔过一次就没保障了。
【适合人群】
看中结节、癌症保障,预算不多的朋友。
2、复星联合达尔文12号
第一,自带意外重疾额外赔和住院津贴。
前者因为意外导致首次重疾,可多赔35%基本保额。
等于一张保单覆盖重疾+意外,且是保至终身的双重保障!
后者在60周岁前未发生重疾,60岁后确诊,每天给付0.1%基本保额作为住院津贴。
人一辈子不一定会得重疾,但60岁后难免因小病小痛住院,
达尔文12号这个保障,可以让不确定的赔付变得更确定。
不过,这里需要注意的是,如果后续重疾/身故/全残,
会扣掉累计已给付的住院津贴金额后,再赔付。
第二,可选责任丰富
达尔文12号多重附加保障:
重疾多次赔:分65周岁版和终身版(二选一),满足多种人群需要;
重疾保费补偿:缴费期内发生重疾返还保费,实现“重疾免单”;
疾病关爱金/顶梁柱关爱保险金:家庭责任最重阶段赔更多;
癌症津贴:癌症间隔一定周期就能获得一笔理赔金。
第三,理赔门槛更低
5种特定重疾(如严重心肌炎)、原位癌、癌症津贴赔付,都比同类产品更宽松。
【适合人群】
看重理赔门槛、重疾返还保费的朋友
3、复星联合医联有盟
第一,轻中症保障灵活
必选保障是重疾,像轻中症保障、身故保障,可以加钱获得。
如果预算有限,也可以只买个重疾,先把大病保障做好;
如果预算多一点,建议大家还是要附加轻中症保障。
第二,自带一般医疗金
医联有盟自带医疗金,非常实用:
保单前5年,每年提供报销额度=0.5%*保额,100%报销,
未用完可累计,终身有效,身故/全残一次性赔剩余额度!

像买药、体检、看牙等日常开支,都能用上。
可以说是实打实把钱返还给客户使用!
第三,健康告知非常宽松
健康告知只有4条:
比如过去1年内的检查异常、是否有被医生建议住院或手术;
过去2年内的手术情况以及过去5年内的疾病情况。
针对非常高发的甲状腺/乳腺/肺结节,没有问询是否有进行手术,也没有问询是否多发,
只要结节等级在3级以内,结节直径符合要求,就有机会标体承保!
就连癌症,如果5年前已经治愈,没有复发和转移,
同时不涉及其他健康告知,也有机会投保!
【适合人群】
有健康异常的、注重就医资源和健康管理,看中产品实用性的朋友。
4、瑞华健康华佗1号康泰版
第一,基础保障扎实
轻中重疾保障都涵盖了,且轻症+中症赔付次数共7次,
目前市场上赔付次数算比较高的。
且重疾赔完,轻中症不分组还能继续赔,
不分组的好处就在于,赔付规则更宽松。
第二,性价比高
同样50万保额,保终身,基础保障,分30年交,
30岁人群投保华佗1号康泰版,比超级玛丽和达尔文便宜100元/年!
30年下来立省3000块!
第三,可选保障丰富
如果预算比较多,还可以附加:
重疾多次赔、疾病关爱金、癌症津贴、重疾保费补偿金和身故保障。
都是目前市场上热门可选保障内容,实用性强。
【适合人群】
追求高性价比、看中基础保障全面的朋友。
微信扫一扫
微信扫一扫
关注微信
客服热线
奶爸保

