重疾险是很多家庭转移大病风险的“靠山”,大家挑重疾险时,最关心保障全不全、赔付力度够不够,以及是否契合自身情况。
瑞泰人寿的乐享无忧(睿选版)重疾险,近期不少人咨询,它的保障到底咋样?适合哪些人入手?
下面奶爸来给大家详细介绍一下。
一、瑞泰乐享无忧(睿选版)重大疾病保险保障好吗?
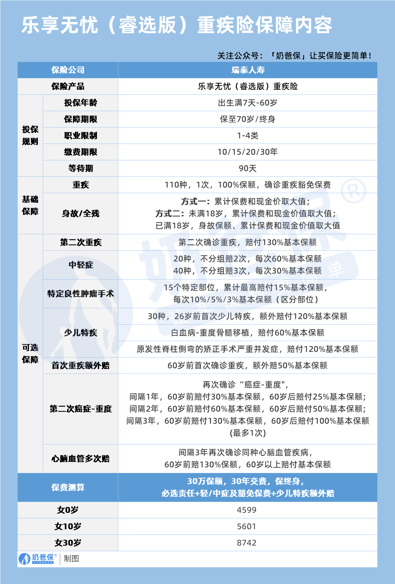
奶爸已经把产品的保障内容表格做好了:

1、投保规则
这款产品覆盖人群很广:
出生满7天到60岁的人都能投,新生儿、中青年乃至临近退休的人,都有机会配置。
保障期限可选“保至70岁”或“保终身”,大家可根据预算和风险规划选。
预算有限想覆盖关键年龄段,选保至70岁;
追求终身安稳,就选保终身。
职业方面,
仅限制1 - 4类,像普通上班族、教师、会计这类常见职业都能投,
不过消防员、高空作业者等5 - 6类高风险职业就不符合了。
缴费期限也很灵活,
有10年、15年、20年、30年可选,选长缴费期,每年压力小,还能更好地利用“保费豁免”(确诊重疾后免交后续保费)。
等待期是90天,属于重疾险里的常规时长,等待期越短,越早能拿到保障。
2、保障内容
基础保障和可选保障都很有看点。
1.基础保障
重疾覆盖110种疾病,赔1次,赔100%保额,且确诊重疾后能豁免后续保费,合同继续有效;
身故/全残保障分情况:
不满18岁,赔“累计保费”和“现金价值”里的较大者;
满18岁,从“身故保额”“累计保费”“现金价值”里挑最大的赔,能给家人留份保障。
2.可选保障
1.第二次重疾
赔130%基本保额,万一重疾复发或新增重疾,能多一笔“底气钱”。
2.中轻症保障
中症20种,不分组赔2次,每次赔60%保额;
轻症40种,不分组赔3次,每次赔30%保额。
要知道,很多重疾由轻中症发展而来,提前赔钱治疗,能有效“拦停”病情恶化。
3.特定良性肿瘤手术
针对乳腺、甲状腺等15个常见部位,累计最多赔15%保额,每次赔10%/5%/3%(按部位区分)。
这些部位容易长良性肿瘤,做了手术能报销一部分,减轻经济负担。
4.少儿特疾
30种少儿特疾,26岁前首次确诊,额外赔120%保额;
若得白血病需“重度骨髓移植”,还能再赔60%保额。
比如孩子买了50万保额,不幸患白血病,
光少儿特疾额外赔就能拿60万(50万×120%),
加上骨髓移植的30万(50万×60%),
再加上重疾本身的50万,
总共能拿140万,足够覆盖治疗、康复和家长陪护的损失。
另外,“原发性脊柱侧弯矫正手术严重并发症”也能额外赔120%保额,对青少年患者家庭很实用。
5.首次重疾额外赔
60岁前首次确诊重疾,额外赔50%保额,相当于能拿150%保额,赔付力度更大。
6.癌症多次赔
间隔时间不同,赔付比例不同:
间隔1年,60岁前赔30%、60岁后赔25%保额;
间隔2年,60岁前赔60%、60岁后赔50%保额;
间隔3年,60岁前赔130%、60岁后赔100%保额。
7.心脑血管多次赔
首次确诊后,间隔3年再次确诊同种心脑血管疾病,60岁前赔130%保额,60岁后赔基本保额,给这类高发疾病的复发,多了层保障。
二、瑞泰乐享无忧(睿选版)重大疾病保险适合谁买?
了解完保障,咱们看看哪些人适合它。
1、看重少儿特疾保障的人群
少儿重疾发病率不低,白血病、重症手足口病都是少儿高发重疾。
对30种少儿特疾,26岁前额外赔120%保额,
此外,针对白血病-重度骨髓移植也有额外赔,能给孩子更充足的保障。
2、担心癌症、心脑血管疾病复发的人
癌症和心脑血管疾病不仅高发,还容易复发、转移。
这款产品的“第二次癌症-重度”“心脑血管多次赔”责任,能针对这些情况再赔一笔钱。
比如间隔3年癌症复发,60岁前能拿130%保额,买50万保额就赔65万,
这笔钱可以继续治疗或弥补收入损失,适合对这类高发重疾保障有更高要求的人。
3、预算充足,想要“全面保障”的人
这款产品基础保障扎实,可选保障又丰富,能根据需求自由搭配。
比如既想要少儿特疾保障,又想要癌症多次赔、心脑血管多次赔,都能加上,定制一份“专属”保障方案。
虽然保费会比只选基础保障高,但保障更全面,适合预算充足、追求“一步到位”的人。
三、奶爸总结
瑞泰乐享无忧(睿选版)重大疾病保险投保规则灵活,保障内容“亮点满满”:
基础保障扎实,可选保障针对性强,少儿特疾、癌症多次赔、心脑血管多次赔等责任,能精准满足不同人群的需求。
如果您是有孩子的家长,想给孩子充足的少儿特疾保障;
或是担心癌症、心脑血管疾病复发,想加强这类保障;
又或是预算充足,想配置一份“全方位”的重疾险,这款产品值得考虑。
奶爸也给大家推荐几款优质的重疾险产品:
1、君龙人寿超级玛丽15号
第一,结节保障超全面
自带保障在原有肺结节基础上,拓展到乳腺/甲状腺结节,范围更广了。
可以说是目前市场上,少有的三大高发结节都有保障的产品。
第二,癌症保障丰富
超玛15号的癌症保障,从早期到晚期,都安排得妥妥的。
本身自带癌症拓展金,
首次确诊原位癌/轻度癌症后,确诊恶性肿瘤—重度,额外赔50%。
如果觉得不够,还可以附加以下保障:
癌症津贴或癌症多次赔(二选一):间隔一定周期后,可以赔一笔钱用于癌症持续治疗,癌症津贴有次数限制,多次赔则不限次数。
癌症重度特药治疗金:确诊癌症后需要吃高价特药,做过相关手术可以赔50%保额。

第三,重疾多次赔灵活选
重疾多次赔可以按需选择:
65周岁版,要求是65岁前确诊,额外赔2次,每次赔120%保额;
另一版则是不限年龄,额外赔2次,每次赔120%保额。

同种不同种都赔,且同种间隔周期短,只要2年
像心脏病术后复发了也能保,不用怕赔过一次就没保障了。
【适合人群】
看中结节、癌症保障,预算不多的朋友。
2、复星联合达尔文12号
第一,自带意外重疾额外赔和住院津贴。
前者因为意外导致首次重疾,可多赔35%基本保额。
等于一张保单覆盖重疾+意外,且是保至终身的双重保障!
后者在60周岁前未发生重疾,60岁后确诊,每天给付0.1%基本保额作为住院津贴。
人一辈子不一定会得重疾,但60岁后难免因小病小痛住院,
达尔文12号这个保障,可以让不确定的赔付变得更确定。
不过,这里需要注意的是,如果后续重疾/身故/全残,
会扣掉累计已给付的住院津贴金额后,再赔付。
第二,可选责任丰富
达尔文12号多重附加保障:
重疾多次赔:分65周岁版和终身版(二选一),满足多种人群需要;
重疾保费补偿:缴费期内发生重疾返还保费,实现“重疾免单”;
疾病关爱金/顶梁柱关爱保险金:家庭责任最重阶段赔更多;
癌症津贴:癌症间隔一定周期就能获得一笔理赔金。
第三,理赔门槛更低
5种特定重疾(如严重心肌炎)、原位癌、癌症津贴赔付,都比同类产品更宽松。
【适合人群】
看重理赔门槛、重疾返还保费的朋友
3、复星联合医联有盟
第一,轻中症保障灵活
必选保障是重疾,像轻中症保障、身故保障,可以加钱获得。
如果预算有限,也可以只买个重疾,先把大病保障做好;
如果预算多一点,建议大家还是要附加轻中症保障。
第二,自带一般医疗金
医联有盟自带医疗金,非常实用:
保单前5年,每年提供报销额度=0.5%*保额,100%报销,
未用完可累计,终身有效,身故/全残一次性赔剩余额度!

像买药、体检、看牙等日常开支,都能用上。
可以说是实打实把钱返还给客户使用!
第三,健康告知非常宽松
健康告知只有4条:
比如过去1年内的检查异常、是否有被医生建议住院或手术;
过去2年内的手术情况以及过去5年内的疾病情况。
针对非常高发的甲状腺/乳腺/肺结节,没有问询是否有进行手术,也没有问询是否多发,
只要结节等级在3级以内,结节直径符合要求,就有机会标体承保!
就连癌症,如果5年前已经治愈,没有复发和转移,
同时不涉及其他健康告知,也有机会投保!
【适合人群】
有健康异常的、注重就医资源和健康管理,看中产品实用性的朋友。
4、瑞华健康华佗1号康泰版
第一,基础保障扎实
轻中重疾保障都涵盖了,且轻症+中症赔付次数共7次,
目前市场上赔付次数算比较高的。
且重疾赔完,轻中症不分组还能继续赔,
不分组的好处就在于,赔付规则更宽松。
第二,性价比高
同样50万保额,保终身,基础保障,分30年交,
30岁人群投保华佗1号康泰版,比超级玛丽和达尔文便宜100元/年!
30年下来立省3000块!
第三,可选保障丰富
如果预算比较多,还可以附加:
重疾多次赔、疾病关爱金、癌症津贴、重疾保费补偿金和身故保障。
都是目前市场上热门可选保障内容,实用性强。
【适合人群】
追求高性价比、看中基础保障全面的朋友。
微信扫一扫
微信扫一扫
关注微信
客服热线
奶爸保

