重大疾病对个人和家庭的影响不容小觑。
根据中国癌症发病率数据,恶性肿瘤的发病率从40岁后显著上升,60-75岁达到峰值。

这意味着,中老年人群更需要一份覆盖全面、保障灵活的重大疾病保险。
而中英人寿推出的爱守护3.0重大疾病保险,凭借其多层次保障和附加健康服务,成为近期关注的热门产品。
下面奶爸也将从产品规则和保障、是否值得购买三方面进行解析。
一、中英人寿爱守护3.0重大疾病保险怎么样?
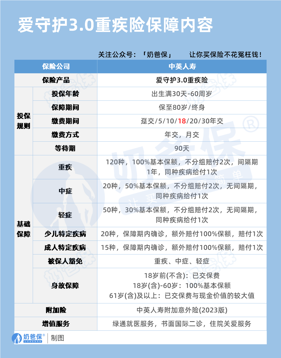
先来看看保障内容表格:

下面奶爸给大家介绍中英人寿爱守护3.0重大疾病保险的亮点:
1、投保门槛低,缴费灵活
爱守护3.0支持出生满30天至60周岁人群投保,承保人群范围较广。
最长可选30年缴费期,年交或月交均可,月缴方式能减轻经济压力。
而且保障期可选保至80岁或终身,可以满足不同预算人群的需求。
2、重疾保障全面,赔付次数多
重疾:120种重疾不分组赔付2次(间隔期1年),避免了单次赔付后保障失效的风险。
轻/中症:轻症赔30%保额、中症赔50%,均无间隔期,同种疾病限赔1次。
特定疾病额外赔:少儿20种、成人15种,确诊特定疾病后,额外赔付100%保额,叠加后最高可获2倍保额。
3、健康服务实用,覆盖就医全流程
中英人寿爱守护 3.0 重大疾病保险的健康服务覆盖就医全流程,实用且贴心。

绿通就医:每年享有 1 次专家门诊和手术安排服务,还可转赠给父母,为家人健康增添保障。
国际二诊:对接海外权威专家资源,提供二次诊断建议,为病情判断与治疗方案优化提供更多参考。
住院关爱:从入院到出院,提供全程协助,包括专车接送、理赔资料收集等,让就医过程更轻松。
二、中英人寿爱守护3.0重大疾病保险值得买吗?
了解完保障内容,我们来看看这款产品值不值得买。
1、癌症高发,保障需趁早
中国癌症发病率数据显示,40岁后发病率快速上升,60-75岁男性发病率超1500/10万,女性超1000/10万。
而中英人寿爱守护3.0重大疾病保险可以选择保障终身,长期锁定保障,且重疾多次赔付能应对癌症复发风险。
2. 产品优势:高性价比+服务加持
对比同类产品,中英人寿爱守护3.0重大疾病保险的轻/中症赔付比例较高(轻症30%、中症50%),
而且确诊轻/中/重症后,后续保费全免,保障继续有效。
而且提供的绿通就医和国际二诊服务也很实用,
在确诊重疾时可快速获得优质医疗资源,实际价值远超保费成本。
奶爸也总结了中英人寿爱守护3.0重大疾病保险适合人群:
预算有限的年轻人:
支持月缴,能有效减轻经济压力,帮助他们以较低成本获取长期保障,为未来筑牢健康防线。
40 岁以上中老年人:
随着年龄增长,癌症等重疾风险升高,该保险的终身保障,能给予他们更安心的守护,无惧疾病风险。
有家族病史或健康担忧者:
中英人寿爱守护3.0重大疾病保险多次赔付的设计,可降低未来因疾病复发、新发带来的风险,为他们的健康提供更全面的保障。
三、奶爸总结
中英人寿爱守护3.0重大疾病保险在保障设计上兼顾灵活性与全面性,
轻/中/重症分层赔付、特定疾病额外赔、健康服务叠加,能覆盖多数家庭的重疾风险需求。
如果预算充足,建议优先选择终身保障版本,最大化获得健康保障。
奶爸也给大家推荐几款优质的重疾险产品:
1、君龙人寿超级玛丽15号
第一,结节保障超全面
自带保障在原有肺结节基础上,拓展到乳腺/甲状腺结节,范围更广了。
可以说是目前市场上,少有的三大高发结节都有保障的产品。
第二,癌症保障丰富
超玛15号的癌症保障,从早期到晚期,都安排得妥妥的。
本身自带癌症拓展金,
首次确诊原位癌/轻度癌症后,确诊恶性肿瘤—重度,额外赔50%。
如果觉得不够,还可以附加以下保障:
癌症津贴或癌症多次赔(二选一):间隔一定周期后,可以赔一笔钱用于癌症持续治疗,癌症津贴有次数限制,多次赔则不限次数。
癌症重度特药治疗金:确诊癌症后需要吃高价特药,做过相关手术可以赔50%保额。

第三,重疾多次赔灵活选
重疾多次赔可以按需选择:
65周岁版,要求是65岁前确诊,额外赔2次,每次赔120%保额;
另一版则是不限年龄,额外赔2次,每次赔120%保额。

同种不同种都赔,且同种间隔周期短,只要2年
像心脏病术后复发了也能保,不用怕赔过一次就没保障了。
【适合人群】
看中结节、癌症保障,预算不多的朋友。
2、复星联合达尔文12号
第一,自带意外重疾额外赔和住院津贴。
前者因为意外导致首次重疾,可多赔35%基本保额。
等于一张保单覆盖重疾+意外,且是保至终身的双重保障!
后者在60周岁前未发生重疾,60岁后确诊,每天给付0.1%基本保额作为住院津贴。
人一辈子不一定会得重疾,但60岁后难免因小病小痛住院,
达尔文12号这个保障,可以让不确定的赔付变得更确定。
不过,这里需要注意的是,如果后续重疾/身故/全残,
会扣掉累计已给付的住院津贴金额后,再赔付。
第二,可选责任丰富
达尔文12号多重附加保障:
重疾多次赔:分65周岁版和终身版(二选一),满足多种人群需要;
重疾保费补偿:缴费期内发生重疾返还保费,实现“重疾免单”;
疾病关爱金/顶梁柱关爱保险金:家庭责任最重阶段赔更多;
癌症津贴:癌症间隔一定周期就能获得一笔理赔金。
第三,理赔门槛更低
5种特定重疾(如严重心肌炎)、原位癌、癌症津贴赔付,都比同类产品更宽松。
【适合人群】
看重理赔门槛、重疾返还保费的朋友
3、复星联合医联有盟
第一,轻中症保障灵活
必选保障是重疾,像轻中症保障、身故保障,可以加钱获得。
如果预算有限,也可以只买个重疾,先把大病保障做好;
如果预算多一点,建议大家还是要附加轻中症保障。
第二,自带一般医疗金
医联有盟自带医疗金,非常实用:
保单前5年,每年提供报销额度=0.5%*保额,100%报销,
未用完可累计,终身有效,身故/全残一次性赔剩余额度!

像买药、体检、看牙等日常开支,都能用上。
可以说是实打实把钱返还给客户使用!
第三,健康告知非常宽松
健康告知只有4条:
比如过去1年内的检查异常、是否有被医生建议住院或手术;
过去2年内的手术情况以及过去5年内的疾病情况。
针对非常高发的甲状腺/乳腺/肺结节,没有问询是否有进行手术,也没有问询是否多发,
只要结节等级在3级以内,结节直径符合要求,就有机会标体承保!
就连癌症,如果5年前已经治愈,没有复发和转移,
同时不涉及其他健康告知,也有机会投保!
【适合人群】
有健康异常的、注重就医资源和健康管理,看中产品实用性的朋友。
4、瑞华健康华佗1号康泰版
第一,基础保障扎实
轻中重疾保障都涵盖了,且轻症+中症赔付次数共7次,
目前市场上赔付次数算比较高的。
且重疾赔完,轻中症不分组还能继续赔,
不分组的好处就在于,赔付规则更宽松。
第二,性价比高
同样50万保额,保终身,基础保障,分30年交,
30岁人群投保华佗1号康泰版,比超级玛丽和达尔文便宜100元/年!
30年下来立省3000块!
第三,可选保障丰富
如果预算比较多,还可以附加:
重疾多次赔、疾病关爱金、癌症津贴、重疾保费补偿金和身故保障。
都是目前市场上热门可选保障内容,实用性强。
【适合人群】
追求高性价比、看中基础保障全面的朋友。
微信扫一扫
微信扫一扫
关注微信
客服热线
奶爸保

