在癌症年轻化、慢性病泛滥的当下,重大疾病不再是老年人“专利”。
数据显示,我国每分钟就有7.5人确诊癌症,心脑血管疾病发病年龄也逐年降低。

面对健康危机,传统单次赔付重疾险逐渐难以满足需求,
新华保险推出的“多倍保障重疾险(智赢版)”,以“最高6次赔付”的设计,引发市场关注,
下面奶爸就来详细剖析这款产品,看看重疾多次赔是否有必要。
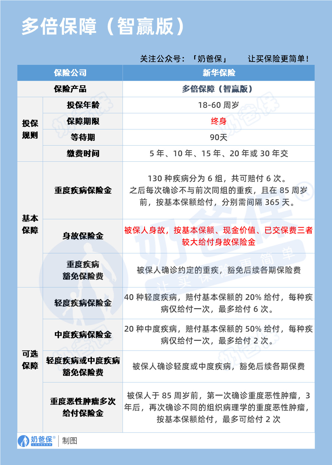
一、新华人寿多倍保障(智赢版)重疾险保障内容
先来看看保障内容表格:

1、重疾多次赔付,为生命续航
这款产品涵盖130种重疾,科学分为6组,累计最多可赔付6次。
若被保险人85周岁前,确诊与前次不同组的重疾,且间隔365天,就能按基本保额获赔。
现实中,患重疾后经治疗,仍可能面临其他重疾威胁,
比如先患某组重疾康复,后续又患其他组重疾,多次赔付功能就可在关键时刻提供经济支持,用于后续治疗和康复。
2、身故保险金:延续爱与责任
若被保人身故,保险公司会按基本保额、现金价值、已交保费三者中的较大值,给付身故保险金。
这能在被保人不幸离世时,为家人缓解经济压力,维持生活正常运转,让对家人的爱与责任得以延续,
比如偿还房贷、保障孩子教育和老人赡养费用。
3、重疾豁免保费:贴心关怀,减轻负担
一旦被保人确诊约定重疾,后续各期保险费可豁免,保障依然有效。
打个比方,
被保人缴费期间确诊重疾,本担心后续保费给家庭添负担,有了豁免功能,就无需发愁,保险合同继续提供保障,让被保险人专注治疗康复。
4、可选保障:个性化定制健康方案
1. 轻症保障
覆盖40种轻症,每种疾病仅赔一次,最多赔6次,每次赔付基本保额的20% 。
很多重疾早期表现为轻症,此时发现治疗,难度和费用更低,
轻症保障能在疾病萌芽阶段给予经济支持,鼓励积极治疗,防止病情恶化。
2. 中症保障
包含20种中症,每次赔付基本保额的50% ,每种疾病仅赔一次,最多赔2次。
中症处于轻症和重疾之间,这一保障填补空白,患病时可获赔用于支付费用、弥补收入损失,帮被保险人度过艰难时期。
3.轻症/中症豁免保费
与重疾豁免类似,被保人确诊轻、中症,也能豁免后续保费,不管患轻、中、重疾,都能减轻经济负担,确保保障持续。
4.重度恶性肿瘤多次赔
85周岁前,首次确诊重度恶性肿瘤,3年后再次确诊不同组织病理学的重度恶性肿瘤,可按基本保额赔付,最多赔2次 。
癌症复发、转移风险高,这一责任专门针对恶性肿瘤,为患者提供长期经济保障。
二、多次赔付重疾险真的有必要吗?
很多人投保时会纠结,多次赔付重疾险是否必要,不妨从以下角度看:
1、传统单次赔付重疾险的局限性
传统单次赔付重疾险,被保险人确诊重疾获赔后,合同就终止。
但随着医疗进步,重疾治愈率提高,可复发风险也在。
像心脑血管疾病患者,治疗后可能复发;癌症复发率也不低。
若获单次赔付后再患病,就没了保险保障,给家庭带来巨大打击,后续治疗费、收入损失难承受。
2、多次赔付重疾险应对疾病风险的优势
多次赔付重疾险能更好应对风险。
被保险人初次患病获赔后,保障仍在,再患其他组重疾,可继续获赔。
这能在疾病复发或新发时,及时提供经济支持,让患者不用因没保障放弃治疗或增加家庭经济压力。
3、经济压力与家庭责任的考量
重疾发生会给家庭带来沉重负担,治疗、康复费用和收入损失,可能让家庭陷入困境。
选单次赔付重疾险,获赔后因保费压力难买新保险,再次患病易致经济崩溃。
多次赔付重疾险虽保费稍高,但能长期提供稳定保障,减轻压力,保障家庭生活质量,对有赡养责任的家庭,更是负责任的选择。
三、奶爸总结
新华人寿多倍保障(智赢版)重疾险,基础保障全面,可选保障丰富,
从重疾多次赔到轻中症覆盖,再到豁免功能,为健康和家庭幸福筑牢防线。
在疾病风险严峻的当下,选这类多次赔付重疾险,是为健康投资,也是对家庭责任的担当。
若追求更持久、全面的保障,应对疾病复发等风险,它值得纳入考虑;
若预算有限,也可结合自身情况,权衡单次与多次赔付产品的取舍,
但从长远和风险应对看,多次赔付重疾险的价值,在当下健康环境中愈发凸显。
奶爸也给大家推荐几款优质的重疾险产品:
1、君龙人寿超级玛丽15号
第一,结节保障超全面
自带保障在原有肺结节基础上,拓展到乳腺/甲状腺结节,范围更广了。
可以说是目前市场上,少有的三大高发结节都有保障的产品。
第二,癌症保障丰富
超玛15号的癌症保障,从早期到晚期,都安排得妥妥的。
本身自带癌症拓展金,
首次确诊原位癌/轻度癌症后,确诊恶性肿瘤—重度,额外赔50%。
如果觉得不够,还可以附加以下保障:
癌症津贴或癌症多次赔(二选一):间隔一定周期后,可以赔一笔钱用于癌症持续治疗,癌症津贴有次数限制,多次赔则不限次数。
癌症重度特药治疗金:确诊癌症后需要吃高价特药,做过相关手术可以赔50%保额。

第三,重疾多次赔灵活选
重疾多次赔可以按需选择:
65周岁版,要求是65岁前确诊,额外赔2次,每次赔120%保额;
另一版则是不限年龄,额外赔2次,每次赔120%保额。

同种不同种都赔,且同种间隔周期短,只要2年
像心脏病术后复发了也能保,不用怕赔过一次就没保障了。
【适合人群】
看中结节、癌症保障,预算不多的朋友。
2、复星联合达尔文12号
第一,自带意外重疾额外赔和住院津贴。
前者因为意外导致首次重疾,可多赔35%基本保额。
等于一张保单覆盖重疾+意外,且是保至终身的双重保障!
后者在60周岁前未发生重疾,60岁后确诊,每天给付0.1%基本保额作为住院津贴。
人一辈子不一定会得重疾,但60岁后难免因小病小痛住院,
达尔文12号这个保障,可以让不确定的赔付变得更确定。
不过,这里需要注意的是,如果后续重疾/身故/全残,
会扣掉累计已给付的住院津贴金额后,再赔付。
第二,可选责任丰富
达尔文12号多重附加保障:
重疾多次赔:分65周岁版和终身版(二选一),满足多种人群需要;
重疾保费补偿:缴费期内发生重疾返还保费,实现“重疾免单”;
疾病关爱金/顶梁柱关爱保险金:家庭责任最重阶段赔更多;
癌症津贴:癌症间隔一定周期就能获得一笔理赔金。
第三,理赔门槛更低
5种特定重疾(如严重心肌炎)、原位癌、癌症津贴赔付,都比同类产品更宽松。
【适合人群】
看重理赔门槛、重疾返还保费的朋友
3、复星联合医联有盟
第一,轻中症保障灵活
必选保障是重疾,像轻中症保障、身故保障,可以加钱获得。
如果预算有限,也可以只买个重疾,先把大病保障做好;
如果预算多一点,建议大家还是要附加轻中症保障。
第二,自带一般医疗金
医联有盟自带医疗金,非常实用:
保单前5年,每年提供报销额度=0.5%*保额,100%报销,
未用完可累计,终身有效,身故/全残一次性赔剩余额度!

像买药、体检、看牙等日常开支,都能用上。
可以说是实打实把钱返还给客户使用!
第三,健康告知非常宽松
健康告知只有4条:
比如过去1年内的检查异常、是否有被医生建议住院或手术;
过去2年内的手术情况以及过去5年内的疾病情况。
针对非常高发的甲状腺/乳腺/肺结节,没有问询是否有进行手术,也没有问询是否多发,
只要结节等级在3级以内,结节直径符合要求,就有机会标体承保!
就连癌症,如果5年前已经治愈,没有复发和转移,
同时不涉及其他健康告知,也有机会投保!
【适合人群】
有健康异常的、注重就医资源和健康管理,看中产品实用性的朋友。
4、瑞华健康华佗1号康泰版
第一,基础保障扎实
轻中重疾保障都涵盖了,且轻症+中症赔付次数共7次,
目前市场上赔付次数算比较高的。
且重疾赔完,轻中症不分组还能继续赔,
不分组的好处就在于,赔付规则更宽松。
第二,性价比高
同样50万保额,保终身,基础保障,分30年交,
30岁人群投保华佗1号康泰版,比超级玛丽和达尔文便宜100元/年!
30年下来立省3000块!
第三,可选保障丰富
如果预算比较多,还可以附加:
重疾多次赔、疾病关爱金、癌症津贴、重疾保费补偿金和身故保障。
都是目前市场上热门可选保障内容,实用性强。
【适合人群】
追求高性价比、看中基础保障全面的朋友。
微信扫一扫
微信扫一扫
关注微信
客服热线
奶爸保

