根据世界卫生组织国际癌症研究机构在2020年发布的全球癌症统计数据,中国已不幸成为癌症的高发国家。
面对如此严峻的癌症形势,为自己和家人配置重疾险显得尤为重要。
在此背景下,中英人寿推出了爱守护3.0重疾险,该产品以全面的保障和贴心的服务吸引了广泛关注。
一、中英爱守护3.0重疾险有什么保障?
1、投保规则
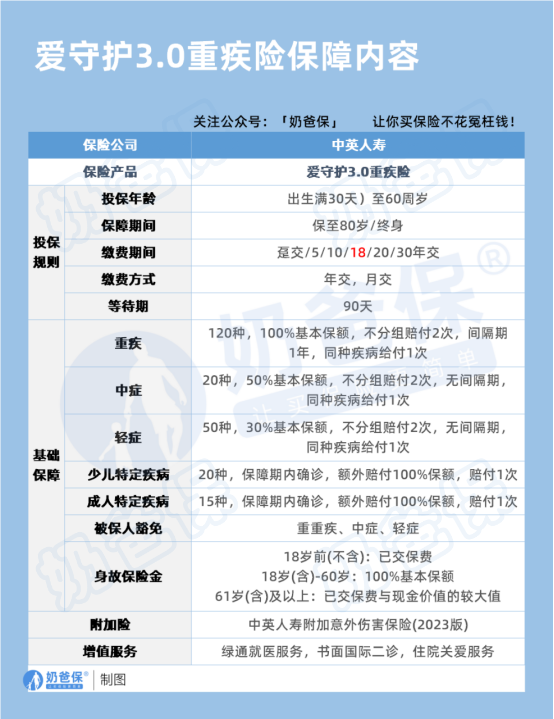
中英人寿爱守护3.0重疾险的投保年龄范围广泛,从出生满30天的婴儿到60周岁的成年人均可投保。
在保障期间方面,客户可以选择保至80岁或终身,以满足不同年龄段的保障需求。
缴费期间的选择同样灵活多样,客户可以选择趸交(即一次性交清)或分期缴纳,分期缴纳的期限包括5年、10年、18年、20年和30年等多种选择。
缴费方式也支持年交和月交,方便客户根据自身经济状况进行安排。此外,该保险的等待期为90天。
2、保障内容
中英人寿爱守护3.0重疾险的基础保障涵盖了重疾、中症和轻症三大类别。
其中,重疾保障涵盖了120种疾病,不分组赔付2次,且两次赔付之间需间隔1年。
中症保障则涵盖了20种疾病,每次赔付50%的基本保额,不分组且无间隔期赔付2次。
轻症保障则涵盖了50种疾病,每次赔付30%的基本保额,同样不分组且无间隔期赔付2次。
除了基础保障外,该保险还提供了少儿特定疾病和成人特定疾病的额外保障。
少儿特定疾病涵盖了20种,成人特定疾病涵盖了15种。
在保障期内,若被保险人确诊这些特定疾病,将额外赔付100%的保额,为被保险人提供更为全面的保障。
中英人寿爱守护3.0重疾险还具备保费豁免功能。
若被保险人确诊重疾、中症或轻症,将豁免后续未交的保费,而保障依然有效。
在身故保障方面,该保险根据不同年龄段进行赔付。
18岁前身故,赔付已交保费;18岁至60岁身故,赔付100%的基本保额;61岁及以上身故,则赔付已交保费与现金价值中的较大值。
3、增值服务
此外,中英人寿爱守护3.0重疾险还提供了多项增值服务,如绿通就医服务、书面国际二诊、住院关爱服务等,为被保险人提供更加便捷、高效的医疗服务。
还可以选择附加意外伤害保险(2023版),进一步拓宽保障范围。
二、中英爱守护3.0重疾险在哪可以买?
中英爱守护3.0重疾险可以通过以下渠道购买 :
1、中英人寿官网
登录中英人寿的官方网站,在产品介绍页面找到爱守护3.0重疾险的相关链接,按照页面提示进行在线投保操作,填写个人信息、选择保障方案、确认保费等,即可完成购买。
你也可以拨打中英人寿的官方客服电话,向客服人员咨询爱守护3.0重疾险的产品详情和购买流程,在客服的指导下完成投保。
2、微信公众号
关注中英人寿的微信公众号,在公众号菜单中查找保险产品或在线投保等相关选项,进入后找到爱守护3.0重疾险,根据指引进行购买。
3、线下营业网点
前往中英人寿的线下营业网点,与保险顾问面对面交流,了解产品细节、进行健康告知、填写投保单等,完成整个购买流程,营业网点的保险顾问还可以根据个人情况提供专业的建议和规划。
4、第三方平台
通过第三方平台,比如奶爸保购买,他们会为你详细介绍产品特点、条款内容,协助你完成健康告知、投保申请等各项手续,并解答你在购买过程中遇到的问题。
三、奶爸总结
中英爱守护3.0重疾险为众多投保人提供了一份可靠的健康保障。
它以全面的保障范围、灵活的保障期限和人性化的设计,在重疾险市场中占据一席之地。
对于那些正在寻求重疾保障的消费者来说,中英爱守护3.0重疾险无疑是一个值得考虑的选择。
奶爸也给大家推荐几款优质的重疾险产品:
1、君龙人寿超级玛丽15号
第一,结节保障超全面
自带保障在原有肺结节基础上,拓展到乳腺/甲状腺结节,范围更广了。
可以说是目前市场上,少有的三大高发结节都有保障的产品。
第二,癌症保障丰富
超玛15号的癌症保障,从早期到晚期,都安排得妥妥的。
本身自带癌症拓展金,
首次确诊原位癌/轻度癌症后,确诊恶性肿瘤—重度,额外赔50%。
如果觉得不够,还可以附加以下保障:
癌症津贴或癌症多次赔(二选一):间隔一定周期后,可以赔一笔钱用于癌症持续治疗,癌症津贴有次数限制,多次赔则不限次数。
癌症重度特药治疗金:确诊癌症后需要吃高价特药,做过相关手术可以赔50%保额。

第三,重疾多次赔灵活选
重疾多次赔可以按需选择:
65周岁版,要求是65岁前确诊,额外赔2次,每次赔120%保额;
另一版则是不限年龄,额外赔2次,每次赔120%保额。

同种不同种都赔,且同种间隔周期短,只要2年
像心脏病术后复发了也能保,不用怕赔过一次就没保障了。
【适合人群】
看中结节、癌症保障,预算不多的朋友。
2、复星联合达尔文12号
第一,自带意外重疾额外赔和住院津贴。
前者因为意外导致首次重疾,可多赔35%基本保额。
等于一张保单覆盖重疾+意外,且是保至终身的双重保障!
后者在60周岁前未发生重疾,60岁后确诊,每天给付0.1%基本保额作为住院津贴。
人一辈子不一定会得重疾,但60岁后难免因小病小痛住院,
达尔文12号这个保障,可以让不确定的赔付变得更确定。
不过,这里需要注意的是,如果后续重疾/身故/全残,
会扣掉累计已给付的住院津贴金额后,再赔付。
第二,可选责任丰富
达尔文12号多重附加保障:
重疾多次赔:分65周岁版和终身版(二选一),满足多种人群需要;
重疾保费补偿:缴费期内发生重疾返还保费,实现“重疾免单”;
疾病关爱金/顶梁柱关爱保险金:家庭责任最重阶段赔更多;
癌症津贴:癌症间隔一定周期就能获得一笔理赔金。
第三,理赔门槛更低
5种特定重疾(如严重心肌炎)、原位癌、癌症津贴赔付,都比同类产品更宽松。
【适合人群】
看重理赔门槛、重疾返还保费的朋友
3、复星联合医联有盟
第一,轻中症保障灵活
必选保障是重疾,像轻中症保障、身故保障,可以加钱获得。
如果预算有限,也可以只买个重疾,先把大病保障做好;
如果预算多一点,建议大家还是要附加轻中症保障。
第二,自带一般医疗金
医联有盟自带医疗金,非常实用:
保单前5年,每年提供报销额度=0.5%*保额,100%报销,
未用完可累计,终身有效,身故/全残一次性赔剩余额度!

像买药、体检、看牙等日常开支,都能用上。
可以说是实打实把钱返还给客户使用!
第三,健康告知非常宽松
健康告知只有4条:
比如过去1年内的检查异常、是否有被医生建议住院或手术;
过去2年内的手术情况以及过去5年内的疾病情况。
针对非常高发的甲状腺/乳腺/肺结节,没有问询是否有进行手术,也没有问询是否多发,
只要结节等级在3级以内,结节直径符合要求,就有机会标体承保!
就连癌症,如果5年前已经治愈,没有复发和转移,
同时不涉及其他健康告知,也有机会投保!
【适合人群】
有健康异常的、注重就医资源和健康管理,看中产品实用性的朋友。
4、瑞华健康华佗1号康泰版
第一,基础保障扎实
轻中重疾保障都涵盖了,且轻症+中症赔付次数共7次,
目前市场上赔付次数算比较高的。
且重疾赔完,轻中症不分组还能继续赔,
不分组的好处就在于,赔付规则更宽松。
第二,性价比高
同样50万保额,保终身,基础保障,分30年交,
30岁人群投保华佗1号康泰版,比超级玛丽和达尔文便宜100元/年!
30年下来立省3000块!
第三,可选保障丰富
如果预算比较多,还可以附加:
重疾多次赔、疾病关爱金、癌症津贴、重疾保费补偿金和身故保障。
都是目前市场上热门可选保障内容,实用性强。
【适合人群】
追求高性价比、看中基础保障全面的朋友。
微信扫一扫
微信扫一扫
关注微信
客服热线
奶爸保

