人生充满未知风险,重疾就像旅途中可能遭遇的严重意外。
重疾险至关重要,却因市场产品繁杂,让人挑花眼。
而中英人寿推出的爱守护3.0重疾保险备受关注,它凭借独特设计和全面保障,在众多产品中崭露头角。
今天,我们将深入剖析这款产品,从保障内容、适用人群等方面,为大家揭开它的神秘面纱。
一、爱守护3.0重疾保险亮点有哪些?
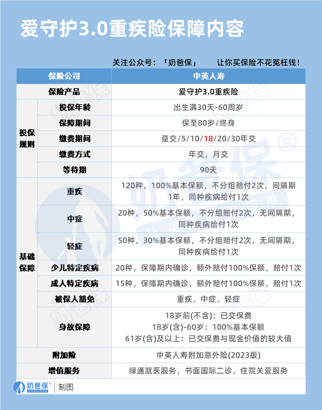
先来看看保障内容表格:

下面奶爸给大家总结其亮点:
1、重疾保障革新
传统重疾险常将120种重疾分组,理赔受限。
大型保险公司理赔年报显示,重疾二次赔付中癌症复发占比超60%,心脑血管疾病紧随其后。
爱守护3.0重疾保险打破常规,重疾不分组赔2次,间隔期仅1年。
以常见疾病为例,若先患癌症,1年后突发心梗,按传统分组重疾险,若癌症和心梗在同一组,心梗可能无法获赔;
而爱守护3.0可让患者两次都拿到100%保额。
2、轻中症贴心设计
它涵盖轻症50种、中症20种,且各能赔2次,不分组、无间隔期,同种病也可再赔。
比如轻度脑中风后遗症,复发后仍可再获30%保额赔付。
多数同类产品对同种轻症仅赔一次,爱守护3.0这一设计,充分考虑到疾病复发情况,让保障更具持续性,是对被保险人实实在在的关怀。
3、特定疾病双倍赔付
1. 少儿特疾
国家癌症中心数据显示,我国0 - 19岁儿童癌症发病率正以每年2.8%的速度递增,少儿特疾双倍赔付,能在孩子患病关键时刻,给予家庭强大经济支持。
包含20种少儿高发疾病,如白血病、重症手足口病等。在孩子18岁前确诊,可直接获得双倍赔付。买50万保额即赔100万。
2. 成人特疾
涵盖15种成人高发疾病,如肺癌、乳腺癌等。
在18 - 60岁期间确诊,同样可获双倍赔付。成人癌症中,肺癌、乳腺癌发病率稳居前列,这一保障在家庭经济支柱患病时,有效减轻经济负担。
4、增值服务出色
1. 绿通就医
提供了三甲医院的“VIP通道”,包括专家门诊预约、住院协调、手术加急,全程专人陪同。
某用户确诊甲状腺癌,借助绿通服务3天内住进协和医院,比普通挂号快2周,极大缩短就医等待时间,让患者能及时接受治疗。
2. 国际二诊
针对疑难杂症,提供海外专家书面二次诊断意见,避免误诊漏诊。
美国最佳医院排行榜数据表明,国际二诊能改变约30%患者的治疗方案,为患者争取更优治疗路径。
3. 住院关爱
给予每天200元住院津贴(最高180天),如同“带薪养病”;
还提供专业护工24小时陪护,解放家属精力,让患者住院期间得到更好照料。
5、附加险灵活实用
可附加中英人寿意外险(2023版),覆盖意外身故/伤残、医疗、住院津贴等保障。
满足被保险人多样化需求,在重疾保障基础上,进一步增强意外风险抵御能力。
6、身故保障周全
数据统计显示,我国家庭因病致贫比例高达42%,而身故保障在关键时刻能守护家庭经济防线。
18岁前,
退还已交保费,避免家庭因孩子不幸离世,既承受情感伤痛,又面临经济损失。
18 - 60岁,
赔付100%保额,此阶段是家庭责任最重时期,身故金可用于偿还房贷、供养孩子上学等,保障家庭经济稳定。
61岁后,
按已交保费和现金价值较大者赔付,防止出现“保费倒挂”情况,保障被保险人权益。
二、爱守护3.0重疾保险投保要注意哪些事项?
先来看看适合人群,
1、家庭顶梁柱
肩负上有老下有小的责任,一旦倒下,家庭经济易陷入困境。
爱守护3.0能在其患病时提供经济支持,保障家庭生活稳定。
2、996打工人
长期熬夜加班,生活作息不规律,重疾年轻化趋势明显。
该产品可提前为他们构筑健康风险防线。
3、宝妈宝爸
孩子0 - 18岁是特疾高发期,爱守护3.0少儿特疾双倍赔付,让家长更安心,为孩子健康成长增添保障。
再来看看避坑指南,
1、合理选择保额
奶爸建议保额覆盖3 - 5年年收入,一线城市生活成本高、医疗费用高,至少50万起。
保额过低难以应对重疾风险,无法起到有效保障作用。
2、健康告知严谨
健康告知需如实申报,隐瞒病史可能导致拒赔。即便有体检异常,也应如实告知,避免后续理赔纠纷。
3、搭配百万医疗险
重疾险主要弥补收入损失,百万医疗险负责报销看病费用,两者搭配,保障更全面,无保障死角。
三、奶爸总结
重疾风险不可预测,爱守护3.0重疾保险凭借独特优势,成为健康保障的有力选择。
其重疾不分组赔付、轻中症创新设计、特定疾病双倍赔等,保障全面且深入;
增值服务实用贴心,附加险和身故保障也周全细致,为我们对抗不确定的重疾风险,是家庭和个人健康保障规划中值得考虑的产品。
奶爸也给大家推荐几款优质的重疾险产品:
1、君龙人寿超级玛丽15号
第一,结节保障超全面
自带保障在原有肺结节基础上,拓展到乳腺/甲状腺结节,范围更广了。
可以说是目前市场上,少有的三大高发结节都有保障的产品。
第二,癌症保障丰富
超玛15号的癌症保障,从早期到晚期,都安排得妥妥的。
本身自带癌症拓展金,
首次确诊原位癌/轻度癌症后,确诊恶性肿瘤—重度,额外赔50%。
如果觉得不够,还可以附加以下保障:
癌症津贴或癌症多次赔(二选一):间隔一定周期后,可以赔一笔钱用于癌症持续治疗,癌症津贴有次数限制,多次赔则不限次数。
癌症重度特药治疗金:确诊癌症后需要吃高价特药,做过相关手术可以赔50%保额。

第三,重疾多次赔灵活选
重疾多次赔可以按需选择:
65周岁版,要求是65岁前确诊,额外赔2次,每次赔120%保额;
另一版则是不限年龄,额外赔2次,每次赔120%保额。

同种不同种都赔,且同种间隔周期短,只要2年
像心脏病术后复发了也能保,不用怕赔过一次就没保障了。
【适合人群】
看中结节、癌症保障,预算不多的朋友。
2、复星联合达尔文12号
第一,自带意外重疾额外赔和住院津贴。
前者因为意外导致首次重疾,可多赔35%基本保额。
等于一张保单覆盖重疾+意外,且是保至终身的双重保障!
后者在60周岁前未发生重疾,60岁后确诊,每天给付0.1%基本保额作为住院津贴。
人一辈子不一定会得重疾,但60岁后难免因小病小痛住院,
达尔文12号这个保障,可以让不确定的赔付变得更确定。
不过,这里需要注意的是,如果后续重疾/身故/全残,
会扣掉累计已给付的住院津贴金额后,再赔付。
第二,可选责任丰富
达尔文12号多重附加保障:
重疾多次赔:分65周岁版和终身版(二选一),满足多种人群需要;
重疾保费补偿:缴费期内发生重疾返还保费,实现“重疾免单”;
疾病关爱金/顶梁柱关爱保险金:家庭责任最重阶段赔更多;
癌症津贴:癌症间隔一定周期就能获得一笔理赔金。
第三,理赔门槛更低
5种特定重疾(如严重心肌炎)、原位癌、癌症津贴赔付,都比同类产品更宽松。
【适合人群】
看重理赔门槛、重疾返还保费的朋友
3、复星联合医联有盟
第一,轻中症保障灵活
必选保障是重疾,像轻中症保障、身故保障,可以加钱获得。
如果预算有限,也可以只买个重疾,先把大病保障做好;
如果预算多一点,建议大家还是要附加轻中症保障。
第二,自带一般医疗金
医联有盟自带医疗金,非常实用:
保单前5年,每年提供报销额度=0.5%*保额,100%报销,
未用完可累计,终身有效,身故/全残一次性赔剩余额度!

像买药、体检、看牙等日常开支,都能用上。
可以说是实打实把钱返还给客户使用!
第三,健康告知非常宽松
健康告知只有4条:
比如过去1年内的检查异常、是否有被医生建议住院或手术;
过去2年内的手术情况以及过去5年内的疾病情况。
针对非常高发的甲状腺/乳腺/肺结节,没有问询是否有进行手术,也没有问询是否多发,
只要结节等级在3级以内,结节直径符合要求,就有机会标体承保!
就连癌症,如果5年前已经治愈,没有复发和转移,
同时不涉及其他健康告知,也有机会投保!
【适合人群】
有健康异常的、注重就医资源和健康管理,看中产品实用性的朋友。
4、瑞华健康华佗1号康泰版
第一,基础保障扎实
轻中重疾保障都涵盖了,且轻症+中症赔付次数共7次,
目前市场上赔付次数算比较高的。
且重疾赔完,轻中症不分组还能继续赔,
不分组的好处就在于,赔付规则更宽松。
第二,性价比高
同样50万保额,保终身,基础保障,分30年交,
30岁人群投保华佗1号康泰版,比超级玛丽和达尔文便宜100元/年!
30年下来立省3000块!
第三,可选保障丰富
如果预算比较多,还可以附加:
重疾多次赔、疾病关爱金、癌症津贴、重疾保费补偿金和身故保障。
都是目前市场上热门可选保障内容,实用性强。
【适合人群】
追求高性价比、看中基础保障全面的朋友。
微信扫一扫
微信扫一扫
关注微信
客服热线
奶爸保

