在保险市场中,重疾险对很多人而言是抵御重大疾病风险的重要防线。
但对于身体有恙的人群,投保重疾险往往困难重重。
i无忧3.0重疾险的出现,为部分带病体带来了希望。
那么,i无忧3.0支持哪些人群带病投保?市场上还有哪些重疾险也有类似宽松政策呢?
下面奶爸也将详细介绍i无忧3.0支持的带病投保人群,为有需求的人提供参考。
一、i无忧3.0支持哪些人群带病投保?
i无忧3.0重疾险以宽松核保著称,还支持智能核保,核保相当便捷高效。
即便智能核保不通过,还能尝试人工核保,给非标体人群更多获得保障的机会。
下面我们来看看哪些人群支持带病投保:

1、甲状腺相关疾病人群
甲状腺结节在体检中较为常见。
i无忧3.0对甲状腺结节的核保较为宽松,若甲状腺结节TI-RADS分级为1-2级,无其他异常,有机会标体承保;
若是3级,虽不能标体承保,但也有机会通过智能核保获得除外承保的结果,即除甲状腺恶性肿瘤及原位癌不保外,其他重疾仍可保障。
甲状腺癌术后患者,
若满足术后已满1年、病理结果仅为乳头状癌或滤泡状癌且没有远处转移这3个要求,也有机会除外承保。
这为甲状腺癌康复患者提供了获得重疾险保障的可能,让他们在未来生活中多了一份安心。
2、乙肝相关疾病人群
对于乙肝小三阳或者乙肝病毒携带者,i无忧3.0重疾险展现出了极大的包容性。
只要肝功能正常,肝脏超声无肝囊肿、肝血管瘤、脂肪肝以外的提示,就可以标体承保。
这意味着,相当一部分乙肝相关疾病人群能够和健康人一样,以标准费率获得重疾险保障,不用因疾病史而面临加费或拒保的困境。
3、其他常见疾病人群
i无忧3.0健康告知仅2条,不询问2年内检查异常,仅询问两年内超过5天的住院和长期服药超30天。
像甲亢、甲减,痛风,白内障、高度近视,强直性脊柱炎,语言障碍等多项疾病都未被询问。
此外,子宫肌瘤、子宫内膜增厚、月经失调、精索静脉曲张、尿道炎、中耳炎、近视眼、唇腭裂等原因导致的住院、手术或长期服药,若无其他异常可以直接投保。
这使得患有这些常见疾病的人群在投保i无忧3.0时,无需过多担心因过往病史被拒之门外。
二、还有哪些重疾险支持带病投保?
除了i无忧3.0,市面上也有不少支持带病投保的产品:
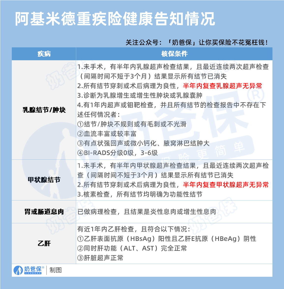
1、太平洋阿基米德
保障125种重疾,赔付比例100%,赔付次数1次;
中症保障有25种,赔付比例60%,可赔付3次,不分组;
轻症保障有50种,赔付比例30%,可赔付4次,不分组。
核保方面,对结节类疾病有分级处理。

乳腺结节BI-RADS2级且形态规则可尝试投保,3级及以上需人工核保;
甲状腺结节若为功能性结节且无恶性特征,有机会标体承保;
肺结节直径≤4mm且无异常,智能核保可通过。
乙肝小三阳在近1年内检查显示正常的情况下,可标体承保,大三阳或肝功能异常则拒保。
它还支持1-6类职业投保,对于从事高危职业又有健康问题的人群比较友好。
2、水滴蓝海2号重疾险
投保无需健康告知,对带病投保人群极为友好。
可覆盖120种重疾、28种中症和45种轻症,疾病保障范围广。
等待期仅90天,缴费方式灵活,还提供重疾异地转诊费用保险金和重症监护病房住院津贴等额外服务。
除了重疾险,奶爸也为你推荐三款支持带病投保的医疗险:
人保长相安3号免健告版:
最高支持105周岁投保,无需健康告知,一般既往症可赔。
国内医疗总保额600万,涵盖社保内、外住院医疗,质子重离子医疗等。
还有疾病收入补偿金等创新责任,多人购买还有折扣,2人95折,3人9折,4人85折,5人及以上8折。
太保蓝医保中高端医疗险:
16-65周岁可投保,健康告知仅两条,一般既往症可保可赔。

120种重疾0免赔享特需医疗,普通外购药械不限清单,价格亲民。
众民保:
出生30天-105周岁的人群皆可投保,投保也不限职业,无健康告知。
除5大类约定既往症外,一般既往症也能赔。

有经典版与臻选版,最高报销比例达100%,医保内外医疗费及52种院外特药费都能报销。
还涵盖重疾异地转诊、救护车费用保障,并有住院垫付等7大增值服务。
三、奶爸总结
带病投保重疾险,为身体有恙的人群提供了获得保障的机会。
i无忧3.0在甲状腺疾病、乙肝等常见疾病的核保上较为宽松,给相应人群带来希望。
此外,太平洋阿基米德等重疾险,也在不同疾病的核保上展现出一定的包容性。
带病投保人群选择重疾险时,也要如实告知健康状况,挑选出适合自己的重疾险产品,为未来的健康风险筑牢防线。
奶爸也给大家推荐几款优质的重疾险产品:
1、君龙人寿超级玛丽15号
第一,结节保障超全面
自带保障在原有肺结节基础上,拓展到乳腺/甲状腺结节,范围更广了。
可以说是目前市场上,少有的三大高发结节都有保障的产品。
第二,癌症保障丰富
超玛15号的癌症保障,从早期到晚期,都安排得妥妥的。
本身自带癌症拓展金,
首次确诊原位癌/轻度癌症后,确诊恶性肿瘤—重度,额外赔50%。
如果觉得不够,还可以附加以下保障:
癌症津贴或癌症多次赔(二选一):间隔一定周期后,可以赔一笔钱用于癌症持续治疗,癌症津贴有次数限制,多次赔则不限次数。
癌症重度特药治疗金:确诊癌症后需要吃高价特药,做过相关手术可以赔50%保额。

第三,重疾多次赔灵活选
重疾多次赔可以按需选择:
65周岁版,要求是65岁前确诊,额外赔2次,每次赔120%保额;
另一版则是不限年龄,额外赔2次,每次赔120%保额。

同种不同种都赔,且同种间隔周期短,只要2年
像心脏病术后复发了也能保,不用怕赔过一次就没保障了。
【适合人群】
看中结节、癌症保障,预算不多的朋友。
2、复星联合达尔文12号
第一,自带意外重疾额外赔和住院津贴。
前者因为意外导致首次重疾,可多赔35%基本保额。
等于一张保单覆盖重疾+意外,且是保至终身的双重保障!
后者在60周岁前未发生重疾,60岁后确诊,每天给付0.1%基本保额作为住院津贴。
人一辈子不一定会得重疾,但60岁后难免因小病小痛住院,
达尔文12号这个保障,可以让不确定的赔付变得更确定。
不过,这里需要注意的是,如果后续重疾/身故/全残,
会扣掉累计已给付的住院津贴金额后,再赔付。
第二,可选责任丰富
达尔文12号多重附加保障:
重疾多次赔:分65周岁版和终身版(二选一),满足多种人群需要;
重疾保费补偿:缴费期内发生重疾返还保费,实现“重疾免单”;
疾病关爱金/顶梁柱关爱保险金:家庭责任最重阶段赔更多;
癌症津贴:癌症间隔一定周期就能获得一笔理赔金。
第三,理赔门槛更低
5种特定重疾(如严重心肌炎)、原位癌、癌症津贴赔付,都比同类产品更宽松。
【适合人群】
看重理赔门槛、重疾返还保费的朋友
3、复星联合医联有盟
第一,轻中症保障灵活
必选保障是重疾,像轻中症保障、身故保障,可以加钱获得。
如果预算有限,也可以只买个重疾,先把大病保障做好;
如果预算多一点,建议大家还是要附加轻中症保障。
第二,自带一般医疗金
医联有盟自带医疗金,非常实用:
保单前5年,每年提供报销额度=0.5%*保额,100%报销,
未用完可累计,终身有效,身故/全残一次性赔剩余额度!

像买药、体检、看牙等日常开支,都能用上。
可以说是实打实把钱返还给客户使用!
第三,健康告知非常宽松
健康告知只有4条:
比如过去1年内的检查异常、是否有被医生建议住院或手术;
过去2年内的手术情况以及过去5年内的疾病情况。
针对非常高发的甲状腺/乳腺/肺结节,没有问询是否有进行手术,也没有问询是否多发,
只要结节等级在3级以内,结节直径符合要求,就有机会标体承保!
就连癌症,如果5年前已经治愈,没有复发和转移,
同时不涉及其他健康告知,也有机会投保!
【适合人群】
有健康异常的、注重就医资源和健康管理,看中产品实用性的朋友。
4、瑞华健康华佗1号康泰版
第一,基础保障扎实
轻中重疾保障都涵盖了,且轻症+中症赔付次数共7次,
目前市场上赔付次数算比较高的。
且重疾赔完,轻中症不分组还能继续赔,
不分组的好处就在于,赔付规则更宽松。
第二,性价比高
同样50万保额,保终身,基础保障,分30年交,
30岁人群投保华佗1号康泰版,比超级玛丽和达尔文便宜100元/年!
30年下来立省3000块!
第三,可选保障丰富
如果预算比较多,还可以附加:
重疾多次赔、疾病关爱金、癌症津贴、重疾保费补偿金和身故保障。
都是目前市场上热门可选保障内容,实用性强。
【适合人群】
追求高性价比、看中基础保障全面的朋友。
微信扫一扫
微信扫一扫
关注微信
客服热线
奶爸保

