买重疾险的时候,健康告知和核保条件是不是特别让人头疼?
要是身体有点小毛病,像结节、三高啥的,
想买份合适的重疾险可太难了。
不过别着急,
奶爸给大家捞到了几款核保宽松的重疾险,结节、三高、乙肝等异常,
甚至得过癌症都有机会买。
一、2025年核保宽松重疾险合集
先来看看核保宽松重疾险的保障内容表格:

1、i无忧3.0重疾险
最大亮点是核保宽松,健康告知仅有2条。

它不询问2年内的检查异常情况,
仅针对2年内住院超过5天以及长期服药超30天的情况进行询问,大大简化了流程。
同时,既往症问询也少了很多内容,
像甲亢、甲减、痛风、白内障、高度近视、强直性脊柱炎、语言障碍等疾病都不问询。
另外,子宫肌瘤、月经失调、尿道炎、中耳炎、近视眼、唇腭裂等导致的住院、手术或长期服药,
若无其他异常,都可直接投保。
核保也同样宽松。

它支持甲状腺癌智能核保,这在市面上并不多见。
只要满足3个条件:
甲状腺癌术后已满1年、病理结果仅为乳头状癌或滤泡状癌、无远处转移,
就有机会除外承保,即不保甲状腺恶性肿瘤及原位癌。
对于乙肝患者,小三阳或乙肝病毒携带者,
只要肝功能正常,肝脏超声除肝囊肿、肝血管瘤、脂肪肝外无其他异常提示,
也能够标体承保。
从保障内容来看,
i无忧3.0重疾险基础保障较为精简,仅保障重疾。
不过,它设置了7项可选保障,可根据需求灵活附加。
该产品由人保承保,作为大公司,其全国分支机构和服务网点众多。
等待期仅90天,且最高能选90万保额。
值得注意的是,
重疾拓展金和癌症拓展金可同时赔付,最高能赔付220%基本保额。
30岁男性只选基础保障,投50万保额,保终身,分30年缴费,一年保费大概5800元;要是再附加重疾关爱金和癌症拓展金,一年保费也就7200元左右。
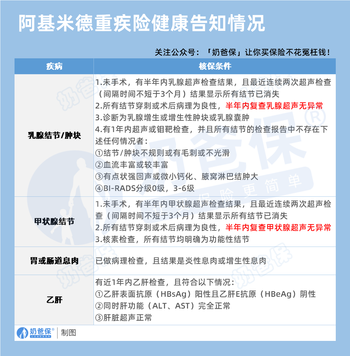
2、太平洋阿基米德
这款对结节类疾病的处理很细致。

乳腺结节要是BI-RADS2级,而且形态规则,就能直接投保;
要是3级及以上,人工核保还有机会。
甲状腺结节如果是功能性的,没有恶性特征,也能标体承保。
肺结节直径在4mm及以下,通过智能核保就能过。
乙肝小三阳,近一年检查正常的话,也能标体承保。
而且支持1-6类职业投保,像矿工、高空作业者这些人也能买,不用加费或者除外。
从保障内容来看,
它保障125种重疾、25种中症、50种轻症。
恶性肿瘤二次赔付间隔期,要是首次重疾不是癌症,180天后就能赔;
要是首次是癌症,3年后还处于癌症状态也能赔,赔付120%保额。
不过,它没有多次重疾赔付责任,等待期是90天,比有些产品长一点。
30岁男性投保50万保额,保终身,分30年缴费,一年保费大概6200元;
要是附加恶性肿瘤二次赔付,一年保费大概7500元。
3、君龙大力水手
这款支持500多种疾病的智能核保。

高血压患者,只要收缩压在160mmHg及以下,舒张压在100mmHg及以下;
乙肝大三阳,肝功能正常;
甲状腺4A级结节等情况,都有机会承保。
而且,投保满2年后,要是健康状况有改善,还能申请二次核保,说不定就能恢复标体承保,或者调整费率,这对非标体人群太友好了。
另外,它还有两套费率体系,健康人群按优选版费率,非标体按标准版费率,
后期要是符合条件,还能从标准版转为优选版。
从保障内容来看,
保障110种重疾,35种中症和40种轻症。重疾赔付之后,轻中症还能继续赔。
可选责任也很多,像癌症多次赔、心脑血管疾病额外赔等。
不过,它没有重疾额外赔付这种特色责任。
30岁男性投保50万保额,保终身,分30年缴费。
优选版一年保费大概5500元,标准版一年保费大概6800元。
虽然标准版保费高一些,但是对严重非标体人群来说,能有机会投保,这个价格还是能接受的,毕竟保障很重要。
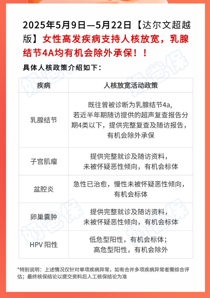
4、达尔文超越版
达尔文超越版在2025年5.9-5.22期间,
对女性高发的乳腺结节、子宫肌瘤等人工核保限时放宽,乳腺结节4A都有机会除外承保。

在平时,甲状腺结节3级、乳腺增生等情况,也能标体承保。
而且,它独创了特定良性肿瘤保障,要是确诊肺、甲状腺、乳腺等部位的良性结节、息肉,按医生建议做切除手术,就能赔付10%基本保额。
从保障内容来看,
保障110种重疾、35种中症、40种轻症,重疾赔付之后,同组轻中症还能赔,大大提高了获赔概率。
要是意外导致重疾,还能额外赔30%保额。
可选责任有癌症多次赔、心脑血管疾病额外赔等,且缴费期内确诊重疾,还能返还已交保费,后面的保费也不用交了,保障继续有效。
以30岁女性为例,投保50万保额,保终身,分30年缴费,一年保费大概5400元;
要是附加癌症多次赔,一年保费大概6700元。
5、超级玛丽13号
最近,超级玛丽13号针对甲状腺结节放宽了核保。
甲状腺结节1-3级,且能提供半年内相关报告,有机会标体承保。
若甲状腺结节为4级,会综合客户既往及近期(半年内)甲状腺结节分级情况评估。

从保障内容来看,
保障110种重疾、35种中症、40种轻症。
65岁前确诊重疾,能额外赔60%保额,中症和轻症分别额外赔30%和15%
可选责任有癌症多次赔、心脑血管疾病额外赔等,重疾赔付之后,轻中症继续有效。
30岁男性投保50万保额,保终身,分30年缴费,一年保费大概5600元;
要是附加癌症多次赔,一年保费大概6900元。
综合它的保障和核保宽松程度,这个保费价格还是比较合理的。
上述核保宽松的重疾险,也适合不同的人群:
人保i无忧3.0:
适合有甲状腺结节、乳腺结节等小状况的人,也适合预算有限人群,以及追求大品牌保障人群。
它健康告知简单,核保宽松,价格还实惠,性价比超高。
太平洋阿基米德:
高危职业人群,或者有结节类疾病,追求大保司品牌的朋友可以考虑。
它承保1-6类职业,结节类疾病核保也相对宽松,保障也比较全面。
君龙大力水手:
适合有严重健康问题,比如乙肝大三阳、甲状腺4A级结节等非标体人群。
核保宽松到极致,还有二次核保机会和创新的费率体系。
瑞华达尔文超越版:
女性朋友,尤其是有乳腺、甲状腺结节问题,或者关注良性肿瘤保障的,这款产品很合适。核保宽松有创新,保费还亲民。
君龙超级玛丽13号:
有肺结节、乙肝问题的人群,它核保放宽力度大,保障也升级了,价格也合理。
从保费来看,
女性投保时,人保i无忧3.0、瑞华健康达尔文超越版相对价格较低;
男性投保的话,君龙大力水手优选版价格相对更有优势 。
当然,市场上还有其他核保宽松的产品,
如果大家想详细了解,也可以私聊奶爸~
二、奶爸总结
上面给大家介绍的几款健康告知、核保都比较宽松的重疾险,
大家可以结合自己的健康状况和预算,挑选出最适合自己的产品。
非标体人群买重疾险,说难不难,说容易不容易。
关键在于依据自身的健康告知要求和实际身体状况去筛选产品。
奶爸也提醒大家,
购买保险时,务必认真做好健康告知,避免出现错告、漏告的情况。
否则,后续可能会影响理赔,给自己带来不必要的麻烦。
如果大家挑选保险有什么困难,可以扫码关注:奶爸保公众号 进行1对1咨询,
现在关注“奶爸保”公众号,回复“官网”,还可以免费领取价值199元的保障大礼包哦,让您买保险变得更简单。
微信扫一扫
微信扫一扫
关注微信
客服热线
奶爸保

