近年来,随着健康风险意识的提升,重疾险逐渐成为家庭保障规划的核心。
一场重疾不仅意味着高昂的医疗费用,还可能带来收入中断、康复护理等长期负担。

然而,大公司产品往往因“保费高、保障少”饱受争议,如何选择一份既全面又贴合需求的产品也并不容易。
近期,太平洋人寿推出阿基米德重疾险,
保障对标国寿康宁尊享2024和人保i无忧3.0,价格却更实惠,相当有竞争力。
下面奶爸也将从保障、价格、健康告知等维度,给大家对比三款大公司产品。
一、基础保障对比

1、重疾保障
太平洋阿基米德和人保i无忧3.0保障125种重疾,比国寿康宁尊享2024的120种多。
而且太平洋阿基米德赔付更有特色,
取基本保额、现金价值、已交保费中的较大者;
国寿康宁尊享2024和人保i无忧3.0都是赔付100%保额。
2、中轻症保障
国寿康宁尊享2024与人保i无忧3.0的中症、轻症皆为可选责任。
中症方面,
太平洋阿基米德涵盖25种,比其余两款多5种,且能赔3次,每次赔60%保额,优势明显。
国寿康宁尊享2024保20种,赔2次,每次赔50%保额。
人保i无忧3.0同样保20种,赔付次数和比例与阿基米德相同,为赔3次,每次60%保额。
轻症方面,
太平洋阿基米德保50种,数量领先,赔4次,每次赔30%保额。
国寿康宁尊享2024保40种,赔6次,每次赔20%保额。
人保i无忧3.0也保40种,赔5次,每次赔30%保额,赔付次数最多。
总的来说,
太平洋阿基米德在数量上占优,人保i无忧3.0在赔付次数上表现更好。
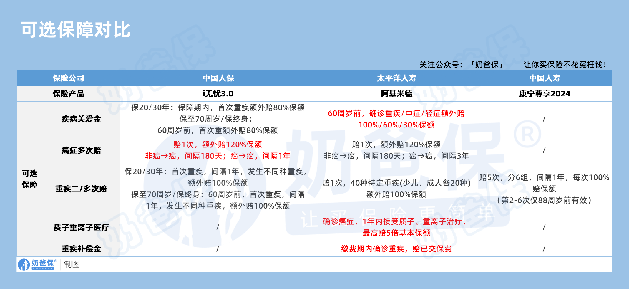
二、可选保障对比

癌症多次赔:
人保i无忧3.0和太平洋阿基米德都有该保障。
两款产品的非癌→癌间隔期都是180天,
而人保i无忧3.0的癌→癌间隔期是1年,太平洋阿基米德则是3年,
都是赔付1次,且额外赔120%保额。
重疾二/多次赔:
人保i无忧3.0选择保20/30年,
首次重疾1年后,确诊不同种重疾,额外赔100%保额;
选择保至70周岁/终身,
60周岁前,首次重疾1年后,确诊不同种重疾,额外赔100%保额。
而太平洋阿基米德赔1次,主要针对40种特定重疾(少儿、成人各20种)额外赔100%保额。
国寿康宁尊享2024赔5次,分6组,间隔1年,每次100%保额,赔付力度相对要大一些。
特色可选保障:
人保i无忧3.0自带疾病关爱金,
太平洋阿基米德除了疾病关爱金,还有质子重离子医疗和重疾补偿金,保障更丰富一些。
总体来看,
人保i无忧3.0在癌症多次赔间隔时间上有优势,且疾病关爱金比较实用;
太平洋阿基米德保障丰富多样,尤其是质子重离子医疗和重疾补偿金较为亮眼;
而国寿康宁尊享2024的重疾是多次赔付,赔付概率相对更高。
三、健康告知对比
奶爸将对比乳腺结节/肿块、甲状腺结节、胃或肠道息肉和乙肝,看看三款产品的情况。

乳腺结节方面,
国寿康宁尊享2024最宽松,人保i无忧3.0次之,太平洋阿基米德较严。
太平洋阿基米德未手术时需半年内两次超声无异常或病理良性,不接受BI-RADS3级以上;
国寿康宁尊享2024则是BI-RADS3类且直径≤2厘米、无恶性特征可标体,术后良性直接通过;
人保i无忧3.0与太平洋阿基米德类似,但接受无血流信号的3级结节。
甲状腺结节上,
国寿康宁尊享2024最宽松,人保i无忧3.0其次,太平洋阿基米德严格。
国寿康宁尊享20243类且直径≤1.5厘米可标体,术后良性直接过;
人保i无忧3.0标准相近,接受功能性结节。
太平洋阿基米德则未手术需两次超声无异常或病理良性,3类及以上延期;
乙肝核保中,
国寿康宁尊享2024最宽松,人保i无忧3.0和太平洋阿基米德宽松度相当。
国寿康宁尊享2024小三阳肝功≤1.5倍正常值可标体,大三阳加费或除外;
人保i无忧3.0和太平洋阿基米德针对小三阳需肝功和超声正常可通过,对大三阳都是拒保;
四、价格对比
奶爸以30岁人群,30万保额,保终身为例,看看三款产品的保费。

如果只选择纯重疾保障:
人保i无忧3.0男性每年是保费4440元,女性是3990元。
选择纯重疾+身故保障:
人保i无忧3.0男性6270元,女性5700元;
国寿康宁尊享2024 19年交含身故,男性8760元,女性8160元。
相比之下,人保i无忧3.0保费更低。
选择重疾+轻中症保障:
人保i无忧3.0男性6270元,女性5910元;
太平洋阿基米德男性5280元,女性4950元,保费低于人保i无忧3.0
选择重疾+轻中症+身故保障:
人保i无忧3.0男性8130元,女性7800元;
国寿康宁尊享2024男性10710元,女性10200元。
而太平洋阿基米德男性7830元,女性7080元,比其他两款产品都要便宜。
总体来看,
在不同保障组合下,太平洋阿基米德重疾险多数情况下保费更具优势;
人保i无忧3.0则可以搭配不同的保障方案,保费也适中;
而国寿康宁尊享2024由于是19年交且捆绑了身故责任,因此保费相对也更高一些。
五、奶爸总结
以上三款大公司重疾险,保障各有侧重,不同的人群也根据根据自己的需求和预算选购。
太平洋阿基米德重疾险的高性价比与癌症特疾双保障,
适合预算有限却追求高保额的年轻白领,以及有糖尿病或癌症家族史的人群;
国寿康宁尊享2024适合预算充足、重视终身多次赔付的中高收入家庭;
人保i无忧3.0则凭借极低的健康门槛和宽松的核保政策,
是乳腺/甲状腺结节、乙肝携带等非标体人群的好选择。
奶爸也给大家推荐几款优质的重疾险产品:
1、君龙人寿超级玛丽15号
第一,结节保障超全面
自带保障在原有肺结节基础上,拓展到乳腺/甲状腺结节,范围更广了。
可以说是目前市场上,少有的三大高发结节都有保障的产品。
第二,癌症保障丰富
超玛15号的癌症保障,从早期到晚期,都安排得妥妥的。
本身自带癌症拓展金,
首次确诊原位癌/轻度癌症后,确诊恶性肿瘤—重度,额外赔50%。
如果觉得不够,还可以附加以下保障:
癌症津贴或癌症多次赔(二选一):间隔一定周期后,可以赔一笔钱用于癌症持续治疗,癌症津贴有次数限制,多次赔则不限次数。
癌症重度特药治疗金:确诊癌症后需要吃高价特药,做过相关手术可以赔50%保额。

第三,重疾多次赔灵活选
重疾多次赔可以按需选择:
65周岁版,要求是65岁前确诊,额外赔2次,每次赔120%保额;
另一版则是不限年龄,额外赔2次,每次赔120%保额。

同种不同种都赔,且同种间隔周期短,只要2年
像心脏病术后复发了也能保,不用怕赔过一次就没保障了。
【适合人群】
看中结节、癌症保障,预算不多的朋友。
2、复星联合达尔文12号
第一,自带意外重疾额外赔和住院津贴。
前者因为意外导致首次重疾,可多赔35%基本保额。
等于一张保单覆盖重疾+意外,且是保至终身的双重保障!
后者在60周岁前未发生重疾,60岁后确诊,每天给付0.1%基本保额作为住院津贴。
人一辈子不一定会得重疾,但60岁后难免因小病小痛住院,
达尔文12号这个保障,可以让不确定的赔付变得更确定。
不过,这里需要注意的是,如果后续重疾/身故/全残,
会扣掉累计已给付的住院津贴金额后,再赔付。
第二,可选责任丰富
达尔文12号多重附加保障:
重疾多次赔:分65周岁版和终身版(二选一),满足多种人群需要;
重疾保费补偿:缴费期内发生重疾返还保费,实现“重疾免单”;
疾病关爱金/顶梁柱关爱保险金:家庭责任最重阶段赔更多;
癌症津贴:癌症间隔一定周期就能获得一笔理赔金。
第三,理赔门槛更低
5种特定重疾(如严重心肌炎)、原位癌、癌症津贴赔付,都比同类产品更宽松。
【适合人群】
看重理赔门槛、重疾返还保费的朋友
3、复星联合医联有盟
第一,轻中症保障灵活
必选保障是重疾,像轻中症保障、身故保障,可以加钱获得。
如果预算有限,也可以只买个重疾,先把大病保障做好;
如果预算多一点,建议大家还是要附加轻中症保障。
第二,自带一般医疗金
医联有盟自带医疗金,非常实用:
保单前5年,每年提供报销额度=0.5%*保额,100%报销,
未用完可累计,终身有效,身故/全残一次性赔剩余额度!

像买药、体检、看牙等日常开支,都能用上。
可以说是实打实把钱返还给客户使用!
第三,健康告知非常宽松
健康告知只有4条:
比如过去1年内的检查异常、是否有被医生建议住院或手术;
过去2年内的手术情况以及过去5年内的疾病情况。
针对非常高发的甲状腺/乳腺/肺结节,没有问询是否有进行手术,也没有问询是否多发,
只要结节等级在3级以内,结节直径符合要求,就有机会标体承保!
就连癌症,如果5年前已经治愈,没有复发和转移,
同时不涉及其他健康告知,也有机会投保!
【适合人群】
有健康异常的、注重就医资源和健康管理,看中产品实用性的朋友。
4、瑞华健康华佗1号康泰版
第一,基础保障扎实
轻中重疾保障都涵盖了,且轻症+中症赔付次数共7次,
目前市场上赔付次数算比较高的。
且重疾赔完,轻中症不分组还能继续赔,
不分组的好处就在于,赔付规则更宽松。
第二,性价比高
同样50万保额,保终身,基础保障,分30年交,
30岁人群投保华佗1号康泰版,比超级玛丽和达尔文便宜100元/年!
30年下来立省3000块!
第三,可选保障丰富
如果预算比较多,还可以附加:
重疾多次赔、疾病关爱金、癌症津贴、重疾保费补偿金和身故保障。
都是目前市场上热门可选保障内容,实用性强。
【适合人群】
追求高性价比、看中基础保障全面的朋友。
微信扫一扫
微信扫一扫
关注微信
客服热线
奶爸保

