如今,人们对健康保障愈发重视,重疾险成为不少人关注的焦点。
和泰太阳神2号重疾险近来热度不低,它到底怎么样?有啥优缺点?身体有点小毛病的人能投保吗?
下面奶爸来给大家详细介绍一下。
一、和泰太阳神2号优缺点有哪些?
和泰太阳神2号面向出生满28天至55周岁人群,职业限制为1-6类,
意味着高危职业者也有机会投保,保障期限为终身。
缴费方式多样,最长能选30年交,能减轻每年缴费压力。
等待期180天,在同类产品中处于平均水平。
最高保额50万,基本能满足大部分人的重疾保障需求。
先来看看优点,
重疾赔付后轻中症保障延续:
它涵盖110种重疾,赔付100%基本保额。
厉害之处在于,重疾赔付后,只要轻中症与已赔重疾不同组,间隔90天还能继续赔。
比如患癌症获赔后,之后又患心梗(中症)、原位癌(轻症),
只要分组不同,仍可得到赔付,大大提高了保障实用性。
中症有25种,赔30%保额;轻症50种,赔15%保额;
且轻中症共享5次赔付,
日常常见的小病小痛,像轻微脑中风、早期乳腺癌等都在保障范围内。
糖尿病专属保障贴心:
当下,我国糖尿病患者众多,II型糖尿病占比超90%
和泰太阳神2号精准聚焦,对II型糖尿病的4种并发症,额外赔付50%基本保额。
这在重疾险市场极为少见,为糖尿病患者及高危人群提供了保障,
一旦出现糖尿病肾病等并发症,除了重疾保险金,还能多拿一笔钱治病。
癌症医疗津贴实用:
癌症在重疾中高发且治疗费用也相当高昂。
传统重疾险“癌症多次赔”理赔条件严苛,而太阳神2号的癌症医疗津贴贴心许多。
只要确诊癌症且后续持续治疗,就能每年获一笔津贴,累计给付150%保额。

例如,35岁的张先生买了50万保额,
确诊肺癌先赔50万,365天后复发赔20万,转移再赔25万,后续新癌症情况还能赔30万,
切实解决了癌症复发转移后的治疗资金难题。
核保宽松:

乙肝大三阳、甲状腺及乳腺结节4级等健康异常人群,
其他重疾险产品一般是拒保的,但在和泰太阳神2号这里有承保可能。
常见小毛病,如鼻炎、龋齿、扁桃体炎等轻疾,只要治愈且无并发症;
骨折、疝气等外伤,治愈超6个月;
唇裂、多指等先天畸形,无恶变情况;
湿疹、脂肪瘤(良性)等皮肤问题,均可直接投保。
对部分人群来说,大大增加了获得重疾保障的机会。
健康管理服务丰富:
购买该产品,可享实用的健康管理服务。
如重疾绿通服务,涵盖专家问诊、专家门诊、住院加急、手术加急等多项医疗服务,
覆盖了1500余家三甲医院,为患者就医提供了便利;
保额满足条件还赠送体检服务,
包括一般检查、实验室检查、超声检查、胸部DR、心电图等,覆盖全国200多个城市。
再来看看缺点,
轻中症赔付比例不高:
与部分市场同类产品相比,太阳神2号轻症仅赔15%保额,中症赔30%保额,赔付比例偏低。
一些同类型产品轻症赔付可达30%,中症赔付能到60%,和泰太阳神2号则不占优势。
保费相对较高:
因自带癌症津贴、糖尿病并发症保障等,与基础保障简单的重疾险产品相比,保费会高一些。
对于预算极为有限,仅想先获取基础重疾保障的人群而言,可能会有一定经济压力。
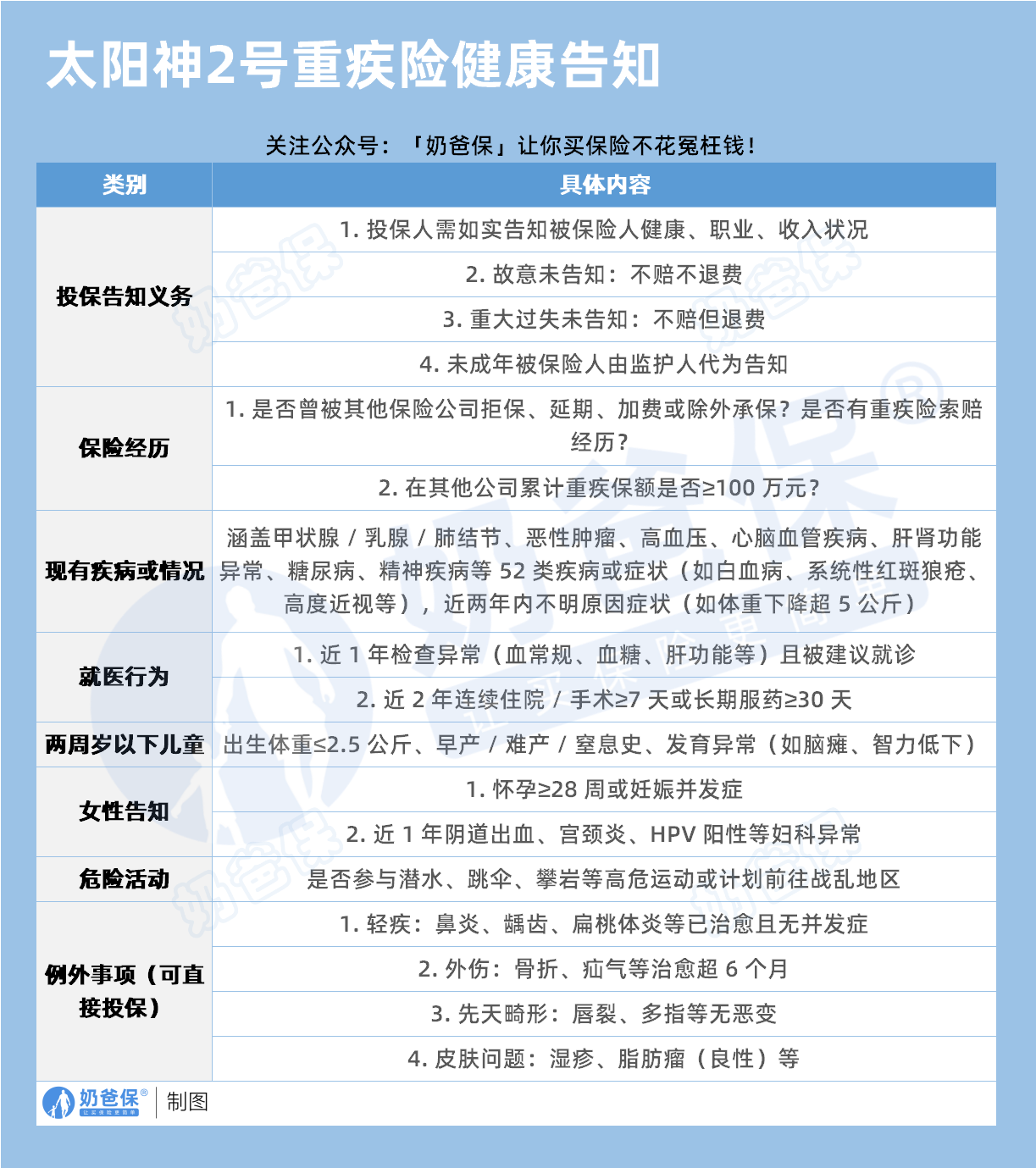
二、和泰太阳神2号支持带病投保吗?
和泰太阳神2号在核保上较为宽松,部分疾病有机会投保。
像前面提到的乙肝大三阳、甲状腺及乳腺结节4级等都可能承保。
但投保时需如实进行健康告知,
若之前被其他保险公司拒保、延期、加费或者除外承保过,或有过重疾险索赔经历,都得如实告知;
在其他公司累计重疾保额超过100万也需告知。
同时,甲状腺结节、肺结节、恶性肿瘤、高血压、心脑血管疾病、糖尿病、精神疾病等52类疾病,
以及近两年内不明原因体重下降超5公斤的情况,
都要如实申报。
不过,对于常见小毛病,只要符合相应治愈时间、无并发症等条件,核保较为宽松。
三、奶爸总结
和泰太阳神2号重疾险有其独特优势,在重疾赔付后轻中症保障延续、糖尿病及癌症保障、核保宽松等方面表现突出,还提供丰富健康管理服务。
但轻中症赔付比例低、保费较高的缺点也不容忽视。
至于带病投保,它给部分健康异常人群带来希望,但务必如实进行健康告知。
奶爸也给大家推荐几款优质的重疾险产品:
1、君龙人寿超级玛丽15号
第一,结节保障超全面
自带保障在原有肺结节基础上,拓展到乳腺/甲状腺结节,范围更广了。
可以说是目前市场上,少有的三大高发结节都有保障的产品。
第二,癌症保障丰富
超玛15号的癌症保障,从早期到晚期,都安排得妥妥的。
本身自带癌症拓展金,
首次确诊原位癌/轻度癌症后,确诊恶性肿瘤—重度,额外赔50%。
如果觉得不够,还可以附加以下保障:
癌症津贴或癌症多次赔(二选一):间隔一定周期后,可以赔一笔钱用于癌症持续治疗,癌症津贴有次数限制,多次赔则不限次数。
癌症重度特药治疗金:确诊癌症后需要吃高价特药,做过相关手术可以赔50%保额。

第三,重疾多次赔灵活选
重疾多次赔可以按需选择:
65周岁版,要求是65岁前确诊,额外赔2次,每次赔120%保额;
另一版则是不限年龄,额外赔2次,每次赔120%保额。

同种不同种都赔,且同种间隔周期短,只要2年
像心脏病术后复发了也能保,不用怕赔过一次就没保障了。
【适合人群】
看中结节、癌症保障,预算不多的朋友。
2、复星联合达尔文12号
第一,自带意外重疾额外赔和住院津贴。
前者因为意外导致首次重疾,可多赔35%基本保额。
等于一张保单覆盖重疾+意外,且是保至终身的双重保障!
后者在60周岁前未发生重疾,60岁后确诊,每天给付0.1%基本保额作为住院津贴。
人一辈子不一定会得重疾,但60岁后难免因小病小痛住院,
达尔文12号这个保障,可以让不确定的赔付变得更确定。
不过,这里需要注意的是,如果后续重疾/身故/全残,
会扣掉累计已给付的住院津贴金额后,再赔付。
第二,可选责任丰富
达尔文12号多重附加保障:
重疾多次赔:分65周岁版和终身版(二选一),满足多种人群需要;
重疾保费补偿:缴费期内发生重疾返还保费,实现“重疾免单”;
疾病关爱金/顶梁柱关爱保险金:家庭责任最重阶段赔更多;
癌症津贴:癌症间隔一定周期就能获得一笔理赔金。
第三,理赔门槛更低
5种特定重疾(如严重心肌炎)、原位癌、癌症津贴赔付,都比同类产品更宽松。
【适合人群】
看重理赔门槛、重疾返还保费的朋友
3、复星联合医联有盟
第一,轻中症保障灵活
必选保障是重疾,像轻中症保障、身故保障,可以加钱获得。
如果预算有限,也可以只买个重疾,先把大病保障做好;
如果预算多一点,建议大家还是要附加轻中症保障。
第二,自带一般医疗金
医联有盟自带医疗金,非常实用:
保单前5年,每年提供报销额度=0.5%*保额,100%报销,
未用完可累计,终身有效,身故/全残一次性赔剩余额度!

像买药、体检、看牙等日常开支,都能用上。
可以说是实打实把钱返还给客户使用!
第三,健康告知非常宽松
健康告知只有4条:
比如过去1年内的检查异常、是否有被医生建议住院或手术;
过去2年内的手术情况以及过去5年内的疾病情况。
针对非常高发的甲状腺/乳腺/肺结节,没有问询是否有进行手术,也没有问询是否多发,
只要结节等级在3级以内,结节直径符合要求,就有机会标体承保!
就连癌症,如果5年前已经治愈,没有复发和转移,
同时不涉及其他健康告知,也有机会投保!
【适合人群】
有健康异常的、注重就医资源和健康管理,看中产品实用性的朋友。
4、瑞华健康华佗1号康泰版
第一,基础保障扎实
轻中重疾保障都涵盖了,且轻症+中症赔付次数共7次,
目前市场上赔付次数算比较高的。
且重疾赔完,轻中症不分组还能继续赔,
不分组的好处就在于,赔付规则更宽松。
第二,性价比高
同样50万保额,保终身,基础保障,分30年交,
30岁人群投保华佗1号康泰版,比超级玛丽和达尔文便宜100元/年!
30年下来立省3000块!
第三,可选保障丰富
如果预算比较多,还可以附加:
重疾多次赔、疾病关爱金、癌症津贴、重疾保费补偿金和身故保障。
都是目前市场上热门可选保障内容,实用性强。
【适合人群】
追求高性价比、看中基础保障全面的朋友。
微信扫一扫
微信扫一扫
关注微信
客服热线
奶爸保

