很多人认为,糖尿病是中老年人才会得的病。
事实上,糖尿病是继肿瘤、心脑血管疾病之后的第三大威胁我们健康的常见病。
目前中国糖尿病患者超1.4亿,II型糖尿病占比超90%
而且一旦得了糖尿病,可引发的并发症有100多种,可能导致失明、足部残疾、肾衰竭等严重后果。
以现在的医学水平来说,糖尿病无法被彻底治愈,「一旦得病,需终身治疗」,以此控制病情发展。
最近,和泰人寿新推出的太阳神2号重疾险,就对糖尿病并发症提供额外保障,
且5-6类高危职业能投,甚至乙肝大三阳、甲状腺及乳腺结节4级等人群,
也有承保的可能性,很值得大家一看。
今天奶爸就来详细聊聊这款产品。
一、和泰人寿太阳神2号重疾险保障亮点
先来看看保障内容表格:

下面我们来看看其亮点:
1、赔了重疾,轻中症还能保
和泰人寿太阳神2号重疾险覆盖110种重疾,赔100%基本保额。
这看似常规,但厉害的是重疾赔完后,不同组的轻中症还能继续赔(间隔90天就行)。
举个例子,
不幸得了癌症(重疾),赔了一笔钱后,后续要是又遇到心梗(中症)、原位癌(轻症)这类问题,只要不在同一组,还能接着赔。
相当于重疾赔了,轻中症的保障“没白买”,实用性直接拉满。
中症25种赔30%保额,轻症50种赔15%保额,且轻中症共享5次赔付。
日常的一些小病小痛,像轻微脑中风、早期乳腺癌这些,都在保障范围内。
虽说赔付比例不算行业顶尖,但胜在“重疾赔后还能续”,
这一点就比很多单次赔重疾险,赔完重疾就“一刀切”终止轻中症保障的产品强多了。
2、糖尿病专属保障,糖友的“及时雨”
《糖尿病杂志》的数据显示,
现在中国糖尿病患者超1.4亿,II型占了90%以上。

且糖尿病肾病、视网膜病变这些并发症,治疗费用也高得吓人。
而市场上专门给糖尿病并发症做额外保障的重疾险少之又少,
和泰人寿太阳神2号重疾险这一步算是“精准踩中”糖友的需求,
4种并发症能额外赔50%基本保额,说是糖友的“及时雨”一点不为过。
3、癌症医疗津贴,持续“输血”抗癌
从保司赔付报告和行业数据看,癌症在重疾里高发又费钱,占重疾发生率超70%,治疗费用也居首。

传统重疾险的“癌症多次赔”,理赔条件严苛,且对于癌症持续的定义,强调的是首次病变部位的持续。
对于癌症来说,手术治疗仅仅是开始,术后的放化疗,靶向药才是帮助患者康复的关键,同时也带来了巨大的花销。
和泰人寿太阳神2号的癌症医疗津贴就很贴心,
并不要求“再次确诊恶性肿瘤—重度”,只针对首次癌症的治疗持续。
只要是确诊癌症,后续有在治疗的,就能每年给付一笔津贴,一共给付150%的保额,把钱真正赔在该用钱的地方。
举个例子,
35岁张先生买了50万保额,
确诊肺癌先赔50万,365天后复发赔20万,转移再赔25万,后续新癌症情况还能赔30万,持续“输血”抗癌,解决了复发转移没钱治的难题。
4、可选身故责任,给家庭留“后手”
身故责任作为可选保障,也很适合家庭经济支柱。
18岁前身故,赔现金价值和已交保费的较大值;
18岁后身故,赔基本保额。
要是家里有房贷、车贷,上有老下有小,选上身故责任,
哪怕自己突然不在了,
保额也能留给家人,至少能保障家人的生活和债务,相当于给家庭留了个“后手”,心里能踏实不少。
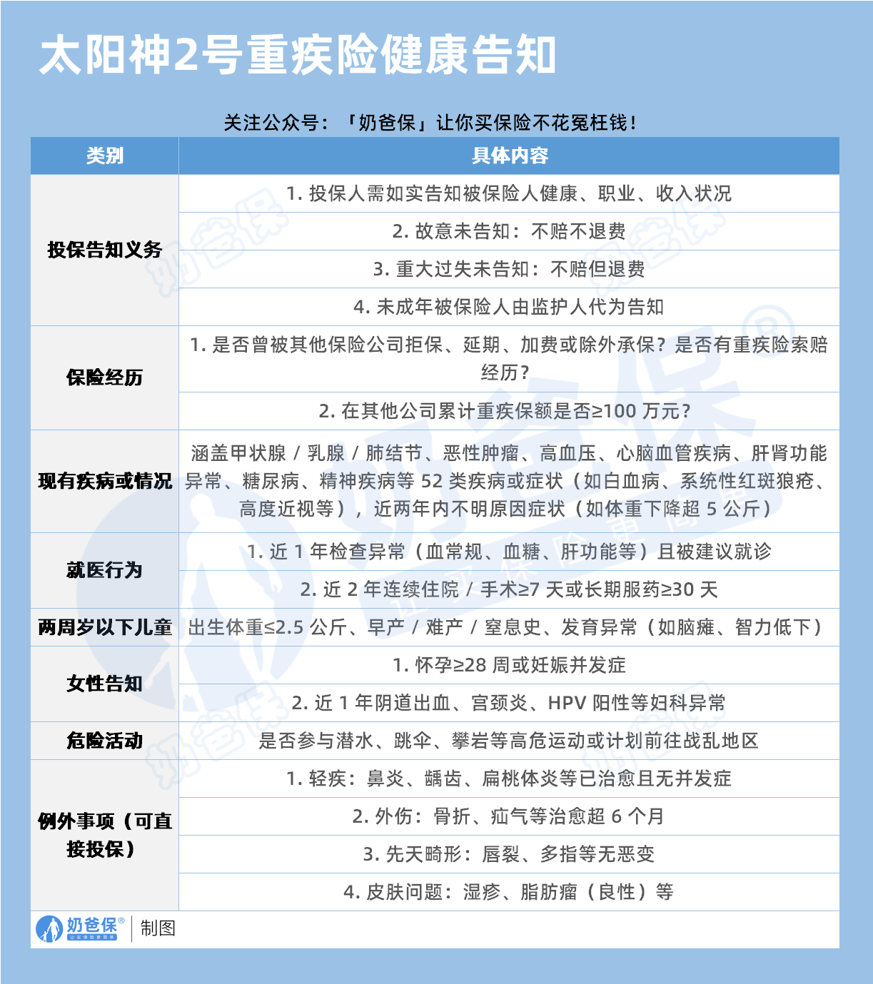
二、健康告知宽松度咋样?
投保和泰人寿太阳神2号重疾险,健康告知得如实填,这可是理赔的“前提”。

1、常规问询
首先,看保险经历。
要是之前被其他保险公司拒保、延期、加费或者除外承保过,或者有过重疾险索赔经历,都得如实告知。
另外,在其他公司累计重疾保额超过100万也得告知。
毕竟保险公司得控制风险,防止“高保额叠加”带来的道德风险。
现有疾病或情况这一块涵盖的内容多。
像甲状腺结节、肺结节、恶性肿瘤、高血压、心脑血管疾病、糖尿病、精神疾病等52类疾病或症状,还有近两年内不明原因体重下降超5公斤的情况,都得告知。
就医行为也不能忽视,
近1年检查异常(血常规、血糖、肝功能等)且被医生建议就诊,近2年连续住院/手术≥7天或者长期服药≥30天,都得报。
还有针对两周岁以下儿童、女性、危险活动的告知。
宝宝出生体重≤2.5公斤、早产、发育异常等,
女性怀孕≥28周或有妊娠并发症、近1年妇科异常(阴道出血、宫颈炎、HPV阳性等),
以及参与潜水、跳伞、攀岩等高危运动或计划去战乱地区,都得如实填。
2、例外事项
以下这些情况也可以直接投保:
像鼻炎、龋齿、扁桃体炎这类轻疾,只要治愈且无并发症;
骨折、疝气等外伤,治愈超6个月;
唇裂、多指等先天畸形,无恶变情况;
湿疹、脂肪瘤(良性)等皮肤问题。
整体来看,
和泰人寿太阳神2号重疾险的健康告知,对于常见小毛病核保较为宽松,
但涉及重大疾病、就医行为等,要求还是很严格的。
三、适合人群:这四类人闭眼入
1、家族有糖尿病遗传史人群
有糖尿病家族史,担心未来得并发症,太阳神2号的糖尿病额外保障就是“刚需”。
市场上专门给糖尿病并发症做额外赔付的重疾险少,选它能针对性对冲糖尿病风险,关键时刻多一笔钱治病。
2、癌症高风险人群
要是你是吸烟爱好者、有癌症家族遗传史,或者工作压力大、长期处于致癌环境,这款的癌症医疗津贴就非常适合你。

癌症治疗周期长,复发、转移概率不低,
这津贴能在癌症不同阶段持续给钱,第一次赔重疾保额,后面复发转移还能接着赔津贴,相当于给癌症治疗上了“多层保险”。
3、家庭经济支柱
家里背着房贷、车贷,上有老下有小的家庭经济支柱,选和泰人寿太阳神2号重疾险准没错。
基础保障能应对自己的重疾风险,可选的身故责任,万一出意外,保额能帮家人还房贷、养孩子,至少能让家庭生活不至于瞬间崩塌。
4、预算有限的年轻人&高危职业从业者
刚工作、成家的年轻人,预算不多,但又想给自己配一份终身重疾保障。
这款最长支持分30年缴费,把保费平摊到每年,压力就小多了。
像25岁的小周,年交几千块,就能获得50万保额的保障,
用“小钱”换终身守护,先把保障“上车”,后面经济宽裕了还能再加保额。
此外,像建筑工人、消防员、快递员这些1-6类职业的人,很多重疾险会拒保。
但和泰人寿太阳神2号重疾险支持这类人群投保,不用担心被拒之门外。
五、奶爸总结
综合来看,和泰人寿太阳神2号重疾险通过创新的癌症津贴设计,解决了传统产品“保了但没完全保”的尴尬,
加上核保宽松、职业友好等优势,
无论有家族有糖尿病遗传史人群、癌症高风险人群、家庭经济支柱,或者是预算有限的年轻人、高危职业从业者,不妨重点考虑这款产品。
奶爸也给大家推荐几款优质的重疾险产品:
1、君龙人寿超级玛丽15号
第一,结节保障超全面
自带保障在原有肺结节基础上,拓展到乳腺/甲状腺结节,范围更广了。
可以说是目前市场上,少有的三大高发结节都有保障的产品。
第二,癌症保障丰富
超玛15号的癌症保障,从早期到晚期,都安排得妥妥的。
本身自带癌症拓展金,
首次确诊原位癌/轻度癌症后,确诊恶性肿瘤—重度,额外赔50%。
如果觉得不够,还可以附加以下保障:
癌症津贴或癌症多次赔(二选一):间隔一定周期后,可以赔一笔钱用于癌症持续治疗,癌症津贴有次数限制,多次赔则不限次数。
癌症重度特药治疗金:确诊癌症后需要吃高价特药,做过相关手术可以赔50%保额。

第三,重疾多次赔灵活选
重疾多次赔可以按需选择:
65周岁版,要求是65岁前确诊,额外赔2次,每次赔120%保额;
另一版则是不限年龄,额外赔2次,每次赔120%保额。

同种不同种都赔,且同种间隔周期短,只要2年
像心脏病术后复发了也能保,不用怕赔过一次就没保障了。
【适合人群】
看中结节、癌症保障,预算不多的朋友。
2、复星联合达尔文12号
第一,自带意外重疾额外赔和住院津贴。
前者因为意外导致首次重疾,可多赔35%基本保额。
等于一张保单覆盖重疾+意外,且是保至终身的双重保障!
后者在60周岁前未发生重疾,60岁后确诊,每天给付0.1%基本保额作为住院津贴。
人一辈子不一定会得重疾,但60岁后难免因小病小痛住院,
达尔文12号这个保障,可以让不确定的赔付变得更确定。
不过,这里需要注意的是,如果后续重疾/身故/全残,
会扣掉累计已给付的住院津贴金额后,再赔付。
第二,可选责任丰富
达尔文12号多重附加保障:
重疾多次赔:分65周岁版和终身版(二选一),满足多种人群需要;
重疾保费补偿:缴费期内发生重疾返还保费,实现“重疾免单”;
疾病关爱金/顶梁柱关爱保险金:家庭责任最重阶段赔更多;
癌症津贴:癌症间隔一定周期就能获得一笔理赔金。
第三,理赔门槛更低
5种特定重疾(如严重心肌炎)、原位癌、癌症津贴赔付,都比同类产品更宽松。
【适合人群】
看重理赔门槛、重疾返还保费的朋友
3、复星联合医联有盟
第一,轻中症保障灵活
必选保障是重疾,像轻中症保障、身故保障,可以加钱获得。
如果预算有限,也可以只买个重疾,先把大病保障做好;
如果预算多一点,建议大家还是要附加轻中症保障。
第二,自带一般医疗金
医联有盟自带医疗金,非常实用:
保单前5年,每年提供报销额度=0.5%*保额,100%报销,
未用完可累计,终身有效,身故/全残一次性赔剩余额度!

像买药、体检、看牙等日常开支,都能用上。
可以说是实打实把钱返还给客户使用!
第三,健康告知非常宽松
健康告知只有4条:
比如过去1年内的检查异常、是否有被医生建议住院或手术;
过去2年内的手术情况以及过去5年内的疾病情况。
针对非常高发的甲状腺/乳腺/肺结节,没有问询是否有进行手术,也没有问询是否多发,
只要结节等级在3级以内,结节直径符合要求,就有机会标体承保!
就连癌症,如果5年前已经治愈,没有复发和转移,
同时不涉及其他健康告知,也有机会投保!
【适合人群】
有健康异常的、注重就医资源和健康管理,看中产品实用性的朋友。
4、瑞华健康华佗1号康泰版
第一,基础保障扎实
轻中重疾保障都涵盖了,且轻症+中症赔付次数共7次,
目前市场上赔付次数算比较高的。
且重疾赔完,轻中症不分组还能继续赔,
不分组的好处就在于,赔付规则更宽松。
第二,性价比高
同样50万保额,保终身,基础保障,分30年交,
30岁人群投保华佗1号康泰版,比超级玛丽和达尔文便宜100元/年!
30年下来立省3000块!
第三,可选保障丰富
如果预算比较多,还可以附加:
重疾多次赔、疾病关爱金、癌症津贴、重疾保费补偿金和身故保障。
都是目前市场上热门可选保障内容,实用性强。
【适合人群】
追求高性价比、看中基础保障全面的朋友。
微信扫一扫
微信扫一扫
关注微信
客服热线
奶爸保

