前段时间,我们做了一期适合孩子投保的大保司产品合集:
想给孩子买大公司保险,这些重疾险、医疗险和意外险产品不要错过!
有客户问我们:
能不能也出一期成人大保司产品推荐合集啊?
大家的需求必须满足!
奶爸也从医疗险、重疾险、定期寿险和意外险中,为大家推荐几款备受认可、保障好、又划算的产品。
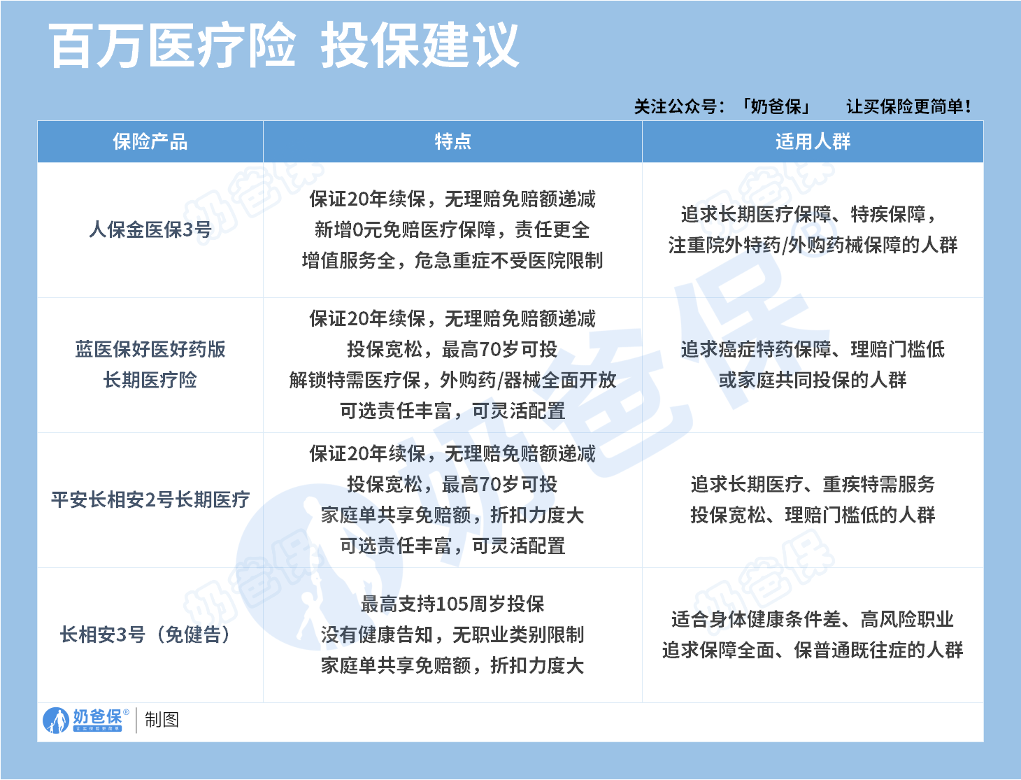
一、大公司成人百万医疗险推荐
百万医疗险堪称我们健康保障体系中的先锋部队,
主要报销因疾病或意外住院产生的医疗费用,能够极大地转移大病风险。
通常有一万左右的免赔额,性价比也非常高。
奶爸也汇总了4家大保司的产品:

1、金医保3号
承保公司是人保寿险,是中国人民保险集团旗下的子公司 ,
也是国内首个医疗险保障为主的专业健康保险公司,拥有雄厚的资本实力,其注册资金为85.68亿元。
这款产品有几个核心优势:
一是支持外购药械,
除了基础保障,还能附加院外特药医疗、外购药械,
凡是经过国家药监局批准的普通外购药和器材,比如人血白蛋白等,金医保3号最高100%报销。
附加费率不高,只需花几十块钱。
二是理赔门槛低,
核心主险年免赔额支持无理赔递减至7000元,
还支持附加0免赔医疗保险金,住院一块钱起,都可以报销。

三是特疾保障全面
比如可以附加特定重疾/轻中症关爱金、特疾及意外伤害失能收入损失、癌症重度失能收入保险金等,针对特疾保障,非常全面。
2、蓝医保好医好药版
蓝医保好医好药版长期医疗的承保公司是太平洋健康,是太平洋保险集团旗下的子公司,
曾连续11年入选《财富》世界500强。
实力非常强。
这款产品有几个核心优势:
一是理赔门槛低,
一般医疗+特疾医疗+重疾医疗每年共享1万免赔额;
如果当年没有发生理赔,免赔额还能每年递减1000元,最低减至5000元!
还可附加住院补偿金,一万元以内的住院费用,0免赔,最高赔50%保额!

二是它对普通外购药、器械也能报,
符合理赔条件的,在国家药械清单内的产品,可以100%报销,
且这个规定,直接写进了合同条款,保证续保20年!
3、长相安2号长期医疗
长相安2号长期医疗是由平安健康承保,大股东就是我们耳熟能详的平安保险集团,
实力有多强,我们这里就不过多介绍了。
一是保障内容也是非常全面,
基础的住院医疗、特殊门诊、门诊手术和住院前后门急都有,
还可以附加特药医疗、ICU住院津贴、院外重疾药品(不限清单)等保障。
二是理赔门槛低,
如果前一年无理赔,下一年免赔额则递减1000元,最低可减至5000元。

4、长相安3号(免健告)医疗险
长相安3号免健告出自人保财险,也是中国人民保险集团的一员之一,还是中国内地最大的财产保险公司。
一是投保门槛低,无健康告知
哪怕得过癌症、脑中风、冠心病,甚至有高血压、糖尿病、甲状腺结节等,都可以投保。
而且,投保年龄最高到105岁,
不管是自己投保还是带着父母一起投保,都不用担心被卡年龄。
同时没有职业限制,大多数高危职业都能买。

二是保障内容扎实、性价比高
普通百万医疗险该有的,基本都涵盖在内,比如:
住院、特殊门诊医疗、质子重离子、外购药等。
不仅可以带病投保,而且一般既往症也能赔:
只要不是恶性肿瘤、肝硬化、冠心病等 5 类严重既往症,
其他结节、高血压、糖尿病等全算一般既往症,符合理赔条件可以赔。
这几款产品怎么选呢?

二、大公司成人重疾险推荐
重疾险,就像是我们家庭经济的坚实后盾。
一旦被保险人确诊患有合同约定的重大疾病,保险公司将一次性赔付一笔保额,
这笔钱可自由支配,无论是用于支付医疗费用、弥补患病期间的收入损失,
还是后续的康复护理费用等,都能起到至关重要的作用。
和百万医疗险互相搭配,是1+1>2的效果。
所以买了百万医疗险,建议还可以再给买一份重疾险。
大公司成人重疾险推荐这2款:

这2款产品,都出自保险老七家!
不管是中国人保,还是太平洋保险,
都是成立时间早,而且净资产规模大,线下网点巨多的企业。
1、i无忧3.0
第一,核保非常宽松
不问体检/检查异常;既往症问询少;
就拿体检/检查异常来说,绝大部分的重疾险健康告知,是一定会问到的。
而i无忧3.0重疾险这点就绝了,直接不问,简单粗暴!
常见的肺结节、乳腺结节、胃息肉、乙肝小三阳等,
甚至就连所有重疾险都会拒之门外的甲状腺癌,满足条件也有机会买到!
第二,保障内容灵活、扎实
i无忧3.0重疾险有4个投保计划,非常灵活。
比如预算不多,就投个计划一,只保重疾。
如果预算比较宽松,可以考虑计划三,轻中重疾保障都有。
相对同类核保宽松的产品来说,i无忧3.0重疾险保障内容算是做得不错的。
2、阿基米德
第一,健康告知宽松
针对部分疾病,如乳腺结节、甲状腺结节和乙肝等核保非常宽松。
就拿常见的乳腺结节来说,
没有进行手术,有近半年内乳腺超声检查结果,BI-RADS分级不是0级或者3-6级等情况,即可直接投保。
第二,基础保障内容扎实、可选责任实用
轻中症+重疾保障全部都有,其中轻中症累计赔7次。
可选保障责任也比较丰富、实用。
比如疾病关爱金赔付比例就非常高:
60周岁,重疾/中症/轻症额外赔100%/60%/30%保额。
等于翻倍赔付,远超大部分同行产品。
两款产品怎么选呢?
预算不多、看中增值服务,推荐i无忧3.0,;
追求高性价比、看中赔付力度,推荐阿基米德。
三、大公司成人意外险推荐
意外险主要保障因意外导致的身故/伤残,或者因意外受伤产生的医疗费用,
比如交通事故、跌倒摔伤、等等。
而意外险价格实惠,性价比非常高,建议都可以买一份。
值得买的大保司成人意外险,推荐这几款:

同样的,以上几款产品,都是出自大保司老七家,
公司实力如何,我们就不过多展开介绍了,直接来看产品亮点:
1、大护甲6号旗舰版
第一,意外医疗保额高、报销条件好
就拿至尊版来说,意外医疗保额就有10万,
且不限社保内外、0免赔,经社保报销可以100%赔。
第二,保障全面
除常规的意外身故/伤残和意外医疗外,
还有猝死、意外住院津贴(含ICU)、交通意外保障等方方面面。
而至尊版Pro版,更是含高风险运动身故或伤残保障,最高可赔30万!
要知道普通意外险,一般都不保高风险运动的。
2、小蜜蜂5号
第一,意外医疗保额高、报销条件好
小蜜蜂5号的意外医疗保额高,且不限社保内外、0免赔,经社保报销可以100%赔。
第二,高发意外加量保障
比如航空意外身故/伤残保额就比同类产品高很多,
同时还有公共场所个人第三者责任险、动物致伤瘢痕修复保障等等,都是非常有特色的保障。

3、大护甲6号(守护家庭版)
第一,一份保单保一家
可以给夫妻双方、以及双方父母、孩子等,最多9口人提供保障。
比如投保100万保额,费用为600元,按9个人来分,人均67元/年,性价比蛮高的。
第二,投保门槛低
目前市面上大多数意外险,都有健康告知,
而大护甲6号(守护家庭版)没有健告、没有职业限制和投保地区限制,
只要能正常工作和生活且身体无残疾就能保。
不过,50岁及以上被保人或高危职业可能赔得少些。
4、平安1-5类职业意外险
第一,高危职业可投
支持1-5类职业人群投保,像建筑工人等高危职业,就可以买这款产品。

第二,投保方案灵活可选
提供3个保障计划,保障内容相同,区别在于保额,可按需灵活选择。
4款产品怎么选呢?
普通职业人士、追求全面保障+高性价比,推荐大护甲6号旗舰版或小蜜蜂5号;
有家庭保单投保需求的,推荐大护甲6号(守护家庭版);
高危职业人群,推荐大护甲6号(守护家庭版)和平安1-5类职业意外险。
四、成人定期寿险推荐
定期寿险,虽然常常被低估,但它的重要性却不容忽视。
它就像是我们给家人的一份无声却有力的承诺,在我们不幸离开时,
为家人留下一笔可观的保险金,保障家人的生活质量,确保房贷、车贷能继续偿还,
孩子的教育费用、老人的赡养费用等不会中断。
以下推荐的成人定期寿险,虽然保司来头没有前面大,
但保司背后的股东实力非常强,且性价比高:

1、华贵大麦2024
华贵人寿,可能大家了解得不多,实际上实力妥妥的,
第一大股东是茅台集团,目前注册资本达45亿!
每年的定期寿险爆款之一,必须有【华贵大麦】这个热门IP。
第一,保额高。
最高可投保保额400万,依然是目前定寿免体检保额的上限。
另外,可附加的航空意外保额也是创新高:
如果主险100万及以上,最高可选1000万,相当于10倍基本保额。

第二,投保门槛低
健康告知只有最基础的3条,非常宽松,
支持1-6类职业人群投保。
2、华贵大麦甜蜜家2024
同样出自华贵人寿,
即夫妻投保,保额翻倍
一人最高可投300万,两人的保额加起来最高可达600万,
如果夫妻任何一方等待期内因意外或等待期后身故/全残,另一方的保障继续有效,且豁免后续保费。
如果夫妻双方因同一意外身故或全残,最高可赔4倍保额。

3、臻爱2024
这款产品出自同方全球,注册资本金24亿元人民币,
背靠清华大学控股企业同方股份+荷兰全球人寿保险集团两大股东,
是中国加入WTO后成立的合资寿险公司之一,目前资产规模超170亿元。
第一,缴费期、保障期可选性更多
市面上多数定期寿险,缴费期或者保障期最高都是70岁,
而臻爱2024最高可选保至80岁、交至80岁,一定程度上等于是保终身了。
适合追求保障期更久的朋友。
第二,保单权益丰富,可选责任实用
除了最基础的身故/全残保障,臻爱2024还有3项可选责任:
猝死、癌症身故和水陆空交通意外保障
还包含保单贷款、保费自动垫交和减保等权益,使保单更加灵活。
3款产品怎么选呢?
追求高保额,推荐华贵大麦2024
想夫妻一起投保,推荐华贵大麦甜蜜家2024
看中猝死保障、看中保障时间长,推荐臻爱2024
五、奶爸总结
保险,是我们生活中的一份安心保障,是对自己和家人的深情守护。
如果你特别喜欢大保司产品,可以考虑以上几款产品,综合性价比高、且各方面保障都不错。
如果大家挑选保险有什么困难,可以扫码关注:奶爸保公众号进行1对1咨询。
现在关注“奶爸保”公众号,回复“官网”,还可以免费领取价值199元的保障大礼包哦,让您买保险变得更简单。
微信扫一扫
微信扫一扫
关注微信
客服热线
奶爸保

