这位朋友你好,关于大黄蜂13号旗舰版少儿重疾亮点有哪些的问题,奶爸在这里整理了有关的相关内容,希望对你有帮助:
一、大黄蜂13号旗舰版少儿重疾亮点有哪些?
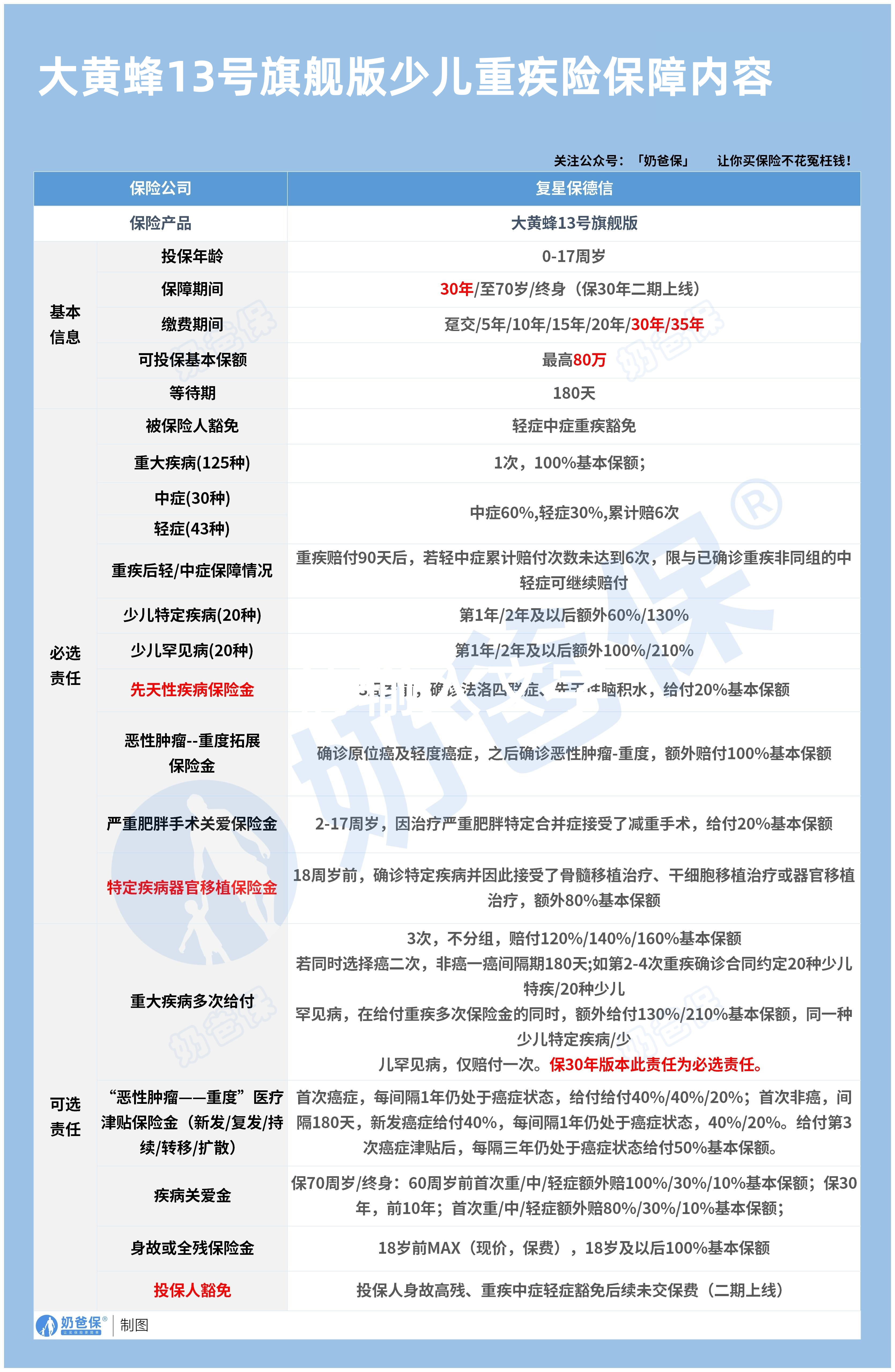
先来看看大黄蜂13号旗舰版少儿重疾的保障内容:
1、全面保障
大黄蜂13号旗舰版少儿重疾覆盖125种重疾、30种中症和43种轻症。
而且少儿特疾与罕见病保障格外突出。
针对白血病、脑恶性肿瘤等20种少儿疾病,第1年确诊额外赔付60%基本保额,从第2年起额外赔付比例高达130%
对于20种少儿罕见病,也提供高额赔付,第1年额外赔付100%基本保额,第2年后更是高达210%基本保额。
2、创新先天性疾病保障
对于3周岁前确诊的法洛四联症、先天性脑积水等严重先天性疾病,可给付20%基本保额。
极大地缓解了患有先天性疾病孩子家庭的经济压力,为这些孩子的治疗与成长带来了更多希望。
3、赔付机制灵活
大黄蜂13号旗舰版少儿重疾的轻中症合并赔付6次,不分组且无间隔期,每次轻症赔付30%、中症赔付60%基本保额。
而且重疾赔付后,若中轻症赔付未满6次,且与已赔付重疾非同类的中轻症仍可继续赔付,直至达到6次。
还提供重疾多次赔、癌症多次赔等可选保障,可根据不同家庭的需求进行附加。
4、投保灵活
大黄蜂13号旗舰版少儿重疾充分考虑到不同家庭的实际情况。
保障期限提供保30年、保至70岁、保终身等多种选择,无论是希望为孩子提供阶段性保障,还是给予终身守护,都能按需选择。
交费年期更是多达7种,最长可分35年交。
二、奶爸总结
大黄蜂13号旗舰版少儿重疾保障全面且有创新性保障,而且价格合理,
如果你想了解更多重疾险产品,可以看看这篇:
如果大家挑选保险有什么困难,可以扫码关注:奶爸保公众号 进行1对1咨询,现在关注“奶爸保”公众号,回复“官网”,还可以免费领取价值199元的保障大礼包哦,让您买保险变得更简单。
大黄蜂13号旗舰版少儿重疾亮点有哪些?
这位朋友你好,关于大黄蜂13号旗舰版少儿重疾亮点有哪些的问题,奶爸在这里整理了有关的相关内容,希望对你有帮助:
一、大黄蜂13号旗舰版少儿重疾亮点有哪些?
先来看看大黄蜂13号旗舰版少儿重疾的保障内容:
1、全面保障
大黄蜂13号旗舰版少儿重疾覆盖125种重疾、30种中症和43种轻症。
而且少儿特疾与罕见病保障格外突出。
针对白血病、脑恶性肿瘤等20种少儿疾病,第1年确诊额外赔付60%基本保额,从第2年起额外赔付比例高达130%
对于20种少儿罕见病,也提供高额赔付,第1年额外赔付100%基本保额,第2年后更是高达210%基本保额。
2、创新先天性疾病保障
对于3周岁前确诊的法洛四联症、先天性脑积水等严重先天性疾病,可给付20%基本保额。
极大地缓解了患有先天性疾病孩子家庭的经济压力,为这些孩子的治疗与成长带来了更多希望。
3、赔付机制灵活
大黄蜂13号旗舰版少儿重疾的轻中症合并赔付6次,不分组且无间隔期,每次轻症赔付30%、中症赔付60%基本保额。
而且重疾赔付后,若中轻症赔付未满6次,且与已赔付重疾非同类的中轻症仍可继续赔付,直至达到6次。
还提供重疾多次赔、癌症多次赔等可选保障,可根据不同家庭的需求进行附加。
4、投保灵活
大黄蜂13号旗舰版少儿重疾充分考虑到不同家庭的实际情况。
保障期限提供保30年、保至70岁、保终身等多种选择,无论是希望为孩子提供阶段性保障,还是给予终身守护,都能按需选择。
交费年期更是多达7种,最长可分35年交。
二、奶爸总结
大黄蜂13号旗舰版少儿重疾保障全面且有创新性保障,而且价格合理,
如果你想了解更多重疾险产品,可以看看这篇:
如果大家挑选保险有什么困难,可以扫码关注:奶爸保公众号 进行1对1咨询,现在关注“奶爸保”公众号,回复“官网”,还可以免费领取价值199元的保障大礼包哦,让您买保险变得更简单。
-
一生中意终身寿险好不好?保障+收益+灵活度全解析
2025-11-12 18:00:17
-
复星保德信星颐(分红型)养老年金保险,适合哪些人买?
2025-11-12 16:00:32
-
中国人寿2026开门红年金险值得买吗?一文深度解析
2025-11-12 14:07:56
-
福有余2025是哪个公司的?给孩子买好不好?
2025-11-12 09:28:10
-
2025年快返型年金险合集:存本取息+终身领,灵活减保超省心
2025-11-10 10:50:13
查看更多所用,不泄露任何第三方
或用于其他用途