在保险市场中,重疾险一直是人们关注的焦点,它为我们在面对重大疾病时提供经济上的支持和保障。
君龙人寿推出的守卫者7号多次赔重疾险,凭借其独特的保障设计吸引了不少消费者的目光。
究竟君龙守卫者7号多次赔重疾险保障怎么样?有必要买多次赔付的重疾险吗?
奶爸来为大家解读:
一、君龙守卫者7号多次赔重疾险保障怎么样?有必要买多次赔付的重疾险吗?

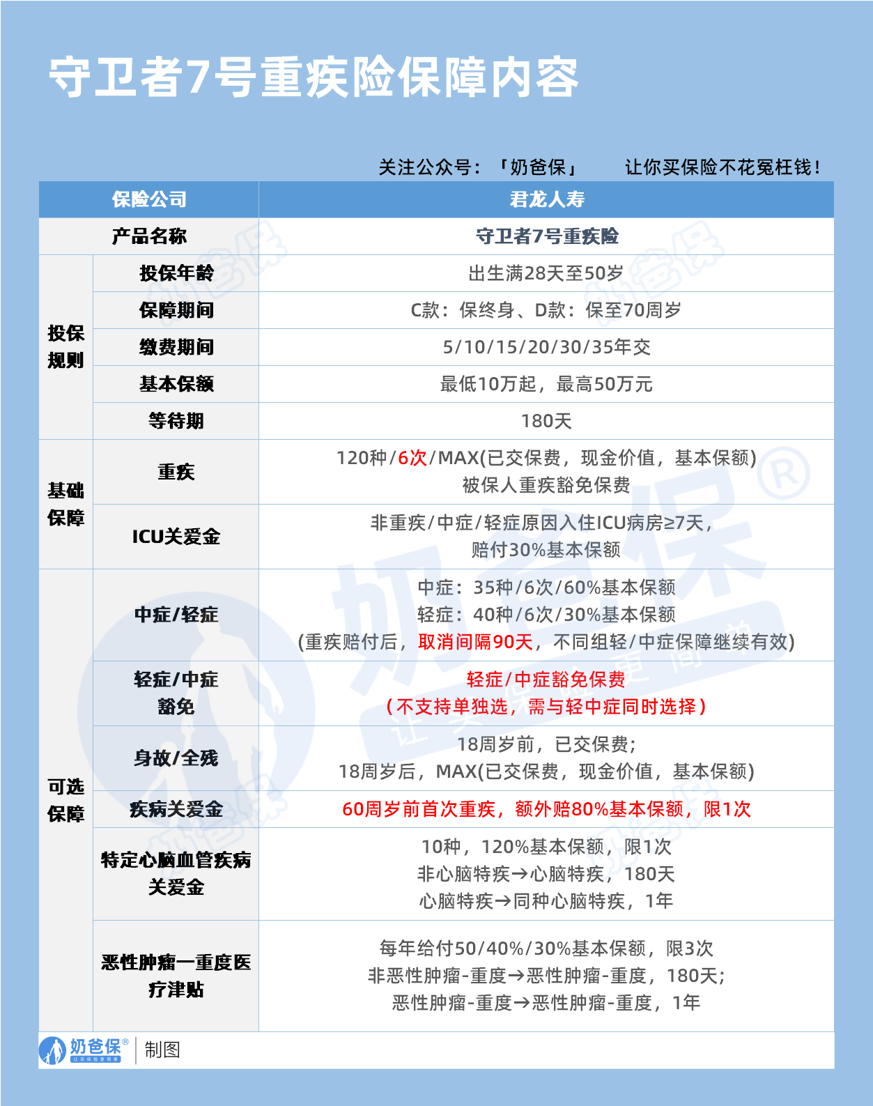
1、基础保障
重疾保障:
守卫者7号保障120种重疾,赔付次数高达6次,且不分组。
这意味着,只要符合间隔期和疾病要求,每种重疾都有独立的理赔机会,大大提高了多次赔付的可能性。
相比分组赔付的重疾险,不分组的优势在于避免了因疾病分组而导致部分疾病失去理赔机会的情况。
ICU住院关爱金:
若被保险人因非重疾、中症、轻症原因入住ICU病房连续7天及以上,可额外获得30%基本保额的赔付。
这一保障为被保险人在ICU治疗期间提供了有力的费用补充。
在现实生活中,ICU的治疗费用往往非常高昂,这笔赔付能够在一定程度上缓解家庭的经济压力。
2、可选保障
中轻症保障:
中症保障涵盖35种疾病,赔付比例为60%基本保额,可赔付6次;
轻症保障涵盖40种疾病,赔付比例为30%基本保额,同样可赔付6次。
中轻症保障作为可选责任,为消费者提供了更多的自主选择权。
如果消费者认为自身患中轻症的风险较高,或者希望获得更全面的保障,可以选择附加中轻症责任。
且在重疾赔付后,取消了间隔90天的限制,不同组轻/中症保障继续有效,这在一定程度上延续了保障的持续性。
疾病关爱金:
在60周岁的首个保单周年日前,首次确诊重疾,可额外赔付80%基本保额,限1次。
这一责任在被保险人家庭责任较重的阶段,提供了更高的保额保障,有助于应对重疾带来的经济冲击。
重度恶性肿瘤医疗津贴保险金:
首次确诊恶性肿瘤-重度后,间隔365天(首次重疾非恶性肿瘤-重度,间隔180天),若仍处于恶性肿瘤-重度状态并进行治疗,依次赔付50%、40%、30%基本保额,每间隔365天赔付1次,最高赔付3次。
癌症作为高发重疾,其治疗往往是一个长期的过程,需要持续的资金投入。这一津贴能够为癌症患者在后续的治疗中提供经济支持,减轻经济负担。
特定心脑血管疾病关爱金:
保障10种特定心脑血管疾病,赔付120%基本保额,限1次。
若首次重疾非特定心脑血管疾病,间隔180天,确诊特定心脑血管疾病可获赔付;
若首次重疾为特定心脑血管疾病,间隔365天,再次确诊特定心脑血管疾病可获赔付。
心脑血管疾病同样是威胁人们健康的重要疾病类型,这一保障为患有特定心脑血管疾病的患者提供了额外的保障。
身故/全残责任:
18周岁前,赔付已交保费;18周岁后,赔付已交保费、现金价值、基本保额的较大者。
身故/全残责任的可选性,让消费者可以根据自己的经济状况和家庭需求进行合理规划。
二、有必要买多次赔付的重疾险吗?
是否有必要买多次赔付的重疾险,奶爸认为可以从以下几个角度思考:
1、医疗技术进步与疾病长期管理需求
随着医疗技术的飞速发展,许多曾经被视为“绝症”的重大疾病,如今逐渐转变为可长期管理的慢性疾病。
以癌症为例,免疫疗法、靶向药物的不断迭代,使得癌症患者的五年生存率大幅提升。
患者在度过五年康复期后,依然面临疾病复发、转移或新发其他癌症的风险。
多次赔付重疾险能够在这一漫长的治疗与康复周期中,持续为患者提供经济支持,无论是后续的巩固治疗、康复护理,还是应对可能出现的其他重大疾病,都能让患者无需为费用担忧,专注于身体恢复。
2、疾病关联性与二次患病风险
在临床实践中,多种重大疾病之间存在明显的关联性。
例如,糖尿病患者长期血糖控制不佳,可能引发肾衰竭、视网膜病变、心脑血管疾病等严重并发症;
慢性乙肝患者若病情持续发展,有较高概率恶化为肝硬化、肝癌。
单次赔付重疾险在赔付一次后,保障责任随即终止,后续因原疾病引发的其他重疾将无法获得理赔。
而多次赔付重疾险,尤其是像君龙守卫者7号这种产品,能为被保险人提供更周全的保障,覆盖因疾病发展、转化导致的多次风险。
3、家庭经济风险的长期考量
一场重大疾病不仅会给患者带来身体上的痛苦,还可能对整个家庭的经济状况造成毁灭性打击。
从治疗费用来看,除了常规的手术、住院费用,癌症的靶向治疗、CAR-T细胞疗法等新型治疗手段,单次费用可能高达数十万元;
若家庭主要经济支柱仅配置单次赔付重疾险,在首次患病理赔后失去保障,后续一旦再次罹患重疾,家庭可能陷入“因病返贫”的困境。
多次赔付重疾险则可在不同阶段为家庭筑起经济防线,维持家庭生活的稳定,保障子女教育、老人赡养等基本生活需求不受影响。
三、奶爸总结
君龙守卫者7号多次赔重疾险在保障方面具有诸多亮点。
对于是否有必要购买多次赔付的重疾险,需要根据个人的实际情况来判断。
如果预算有限,建议优先将保额做足,确保在首次患重疾时能够得到充分的经济补偿。
但如果预算相对宽松,考虑到重疾年轻化、重疾复发概率高以及年龄增长带来的疾病风险增加等因素,
多次赔付的重疾险能够提供更全面、更持久的保障,是非常值得考虑的。
如果您不知道该如何选择重疾险的话,可以私信奶爸~
奶爸也给大家推荐几款优质的重疾险产品:
1、君龙人寿超级玛丽15号
第一,结节保障超全面
自带保障在原有肺结节基础上,拓展到乳腺/甲状腺结节,范围更广了。
可以说是目前市场上,少有的三大高发结节都有保障的产品。
第二,癌症保障丰富
超玛15号的癌症保障,从早期到晚期,都安排得妥妥的。
本身自带癌症拓展金,
首次确诊原位癌/轻度癌症后,确诊恶性肿瘤—重度,额外赔50%。
如果觉得不够,还可以附加以下保障:
癌症津贴或癌症多次赔(二选一):间隔一定周期后,可以赔一笔钱用于癌症持续治疗,癌症津贴有次数限制,多次赔则不限次数。
癌症重度特药治疗金:确诊癌症后需要吃高价特药,做过相关手术可以赔50%保额。

第三,重疾多次赔灵活选
重疾多次赔可以按需选择:
65周岁版,要求是65岁前确诊,额外赔2次,每次赔120%保额;
另一版则是不限年龄,额外赔2次,每次赔120%保额。

同种不同种都赔,且同种间隔周期短,只要2年
像心脏病术后复发了也能保,不用怕赔过一次就没保障了。
【适合人群】
看中结节、癌症保障,预算不多的朋友。
2、复星联合达尔文12号
第一,自带意外重疾额外赔和住院津贴。
前者因为意外导致首次重疾,可多赔35%基本保额。
等于一张保单覆盖重疾+意外,且是保至终身的双重保障!
后者在60周岁前未发生重疾,60岁后确诊,每天给付0.1%基本保额作为住院津贴。
人一辈子不一定会得重疾,但60岁后难免因小病小痛住院,
达尔文12号这个保障,可以让不确定的赔付变得更确定。
不过,这里需要注意的是,如果后续重疾/身故/全残,
会扣掉累计已给付的住院津贴金额后,再赔付。
第二,可选责任丰富
达尔文12号多重附加保障:
重疾多次赔:分65周岁版和终身版(二选一),满足多种人群需要;
重疾保费补偿:缴费期内发生重疾返还保费,实现“重疾免单”;
疾病关爱金/顶梁柱关爱保险金:家庭责任最重阶段赔更多;
癌症津贴:癌症间隔一定周期就能获得一笔理赔金。
第三,理赔门槛更低
5种特定重疾(如严重心肌炎)、原位癌、癌症津贴赔付,都比同类产品更宽松。
【适合人群】
看重理赔门槛、重疾返还保费的朋友
3、复星联合医联有盟
第一,轻中症保障灵活
必选保障是重疾,像轻中症保障、身故保障,可以加钱获得。
如果预算有限,也可以只买个重疾,先把大病保障做好;
如果预算多一点,建议大家还是要附加轻中症保障。
第二,自带一般医疗金
医联有盟自带医疗金,非常实用:
保单前5年,每年提供报销额度=0.5%*保额,100%报销,
未用完可累计,终身有效,身故/全残一次性赔剩余额度!

像买药、体检、看牙等日常开支,都能用上。
可以说是实打实把钱返还给客户使用!
第三,健康告知非常宽松
健康告知只有4条:
比如过去1年内的检查异常、是否有被医生建议住院或手术;
过去2年内的手术情况以及过去5年内的疾病情况。
针对非常高发的甲状腺/乳腺/肺结节,没有问询是否有进行手术,也没有问询是否多发,
只要结节等级在3级以内,结节直径符合要求,就有机会标体承保!
就连癌症,如果5年前已经治愈,没有复发和转移,
同时不涉及其他健康告知,也有机会投保!
【适合人群】
有健康异常的、注重就医资源和健康管理,看中产品实用性的朋友。
4、瑞华健康华佗1号康泰版
第一,基础保障扎实
轻中重疾保障都涵盖了,且轻症+中症赔付次数共7次,
目前市场上赔付次数算比较高的。
且重疾赔完,轻中症不分组还能继续赔,
不分组的好处就在于,赔付规则更宽松。
第二,性价比高
同样50万保额,保终身,基础保障,分30年交,
30岁人群投保华佗1号康泰版,比超级玛丽和达尔文便宜100元/年!
30年下来立省3000块!
第三,可选保障丰富
如果预算比较多,还可以附加:
重疾多次赔、疾病关爱金、癌症津贴、重疾保费补偿金和身故保障。
都是目前市场上热门可选保障内容,实用性强。
【适合人群】
追求高性价比、看中基础保障全面的朋友。
微信扫一扫
微信扫一扫
关注微信
客服热线
奶爸保

