在重疾险市场中,守卫者7号重疾险以其出色的保障功能和亲民的价格脱颖而出,成为众多消费者的热门选择。
它不仅提供了多次赔付的重疾保障,还通过灵活的可选责任设计,满足了不同人群的多样化需求。
接下来,我们将深入剖析守卫者7号重疾险的亮点,以及它如何成为高性价比的重疾险标杆。
一、守卫者7号重疾险亮点有哪些?
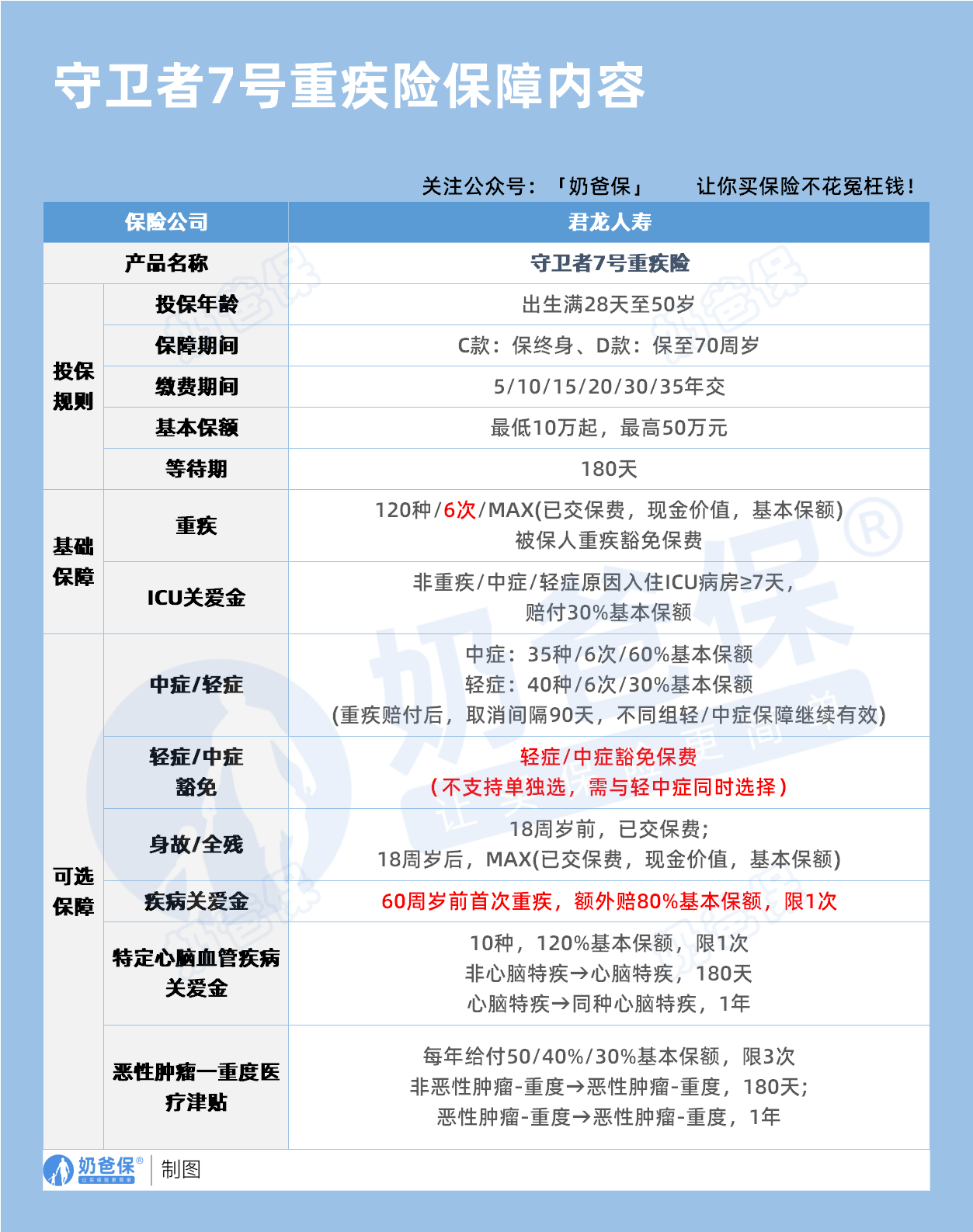
先来看看守卫者7号重疾险的保障内容表格:

下面奶爸给大家总结了守卫者7号重疾险的亮点:
1、重疾多次赔付,不分组无“三同”
重疾多次赔付是守卫者7号的核心优势之一。
它保障120种重疾,不分组,最多可赔付6次,每次赔付100%保额。
例如,投保50万保额,首次确诊急性心梗可获赔50万,一年后若不幸患癌,还能再获赔50万。
这种设计大大增加了理赔的概率。
相比之下,许多重疾险产品会将重疾分组,赔付某一组别的重疾后,同组其他疾病将不再保障。
而守卫者7号重疾险的不分组设计,避免了这种限制,提高了二次理赔的可能性。
更令人称赞的是,守卫者7号重疾险没有“三同条款”。
所谓“三同条款”,是指因同一疾病、同一次医疗行为或同一次意外导致的两种及以上重疾,只赔付一次。
例如,若因急性心肌梗塞住院,后续还需进行冠状动脉搭桥手术,这两者虽属于不同重疾,但因由同一病因导致,许多重疾险只会赔付一次。
而守卫者7号重疾险则会分别赔付,这无疑为消费者提供了更全面的保障。
2、自带ICU住院关爱金
守卫者7号重疾险还自带ICU住院关爱金。
如果被保险人因非重/中/轻症以外的原因在ICU病房住院满7天,即可赔付30%基本保额。
例如,因意外事故住进ICU,但未达到重疾、中症或轻症的赔付标准,常规重疾险通常不会赔付。
而守卫者7号重疾险的ICU住院关爱金则能提供额外保障,若保额为50万,即可获赔15万。
这一设计相当于为重疾险增加了一个“兜底”保障,进一步拓宽了保障范围。
3、可选保障灵活
守卫者7号重疾险不捆绑身故责任,还可以自身需求和预算选择以下7项可选责任:
中轻症保障:35种中症,赔付6次,每次60%保额;40种轻症,赔付6次,每次30%保额。
中轻症豁免:首次发生中轻症理赔后,豁免后续未交保费,保障继续有效。
建议与中轻症保障同时选择,以降低理赔门槛。
恶性肿瘤-重度医疗津贴:首次赔付恶性肿瘤后,若仍处于恶性肿瘤状态,可额外赔付3次,依次赔付50%、40%、30%保额,每次间隔期1年。
对于癌症高发家族,这一责任可提供更强大的保障。
特定心脑血管疾病关爱金:针对10种高发心脑血管重疾,额外赔付120%基础保额。
疾病关爱金:60周岁前首次确诊重疾,额外赔付80%基本保额,限1次。
身故全残:若未发生重疾理赔,身故或全残时赔付100%保额。
不过,附加身故保障会使保费翻倍,建议预算充足者考虑。
投保人豁免:若投保人发生重疾、中症、轻症或身故,可豁免后续保费,保障继续有效。
这种灵活的设计让消费者可以根据自身需求和预算,定制最适合自己的保障方案。
二、守卫者7号重疾险一年多少钱?
守卫者7号重疾险不仅保障全面,其定价也非常亲民,堪称多次赔付重疾险中的“地板价”。
以30岁成人购买50万保额、30年缴费为例,
仅选择必选保障,男性每年保费为6505元,女性为5820元,比同类产品便宜约20%
即使加上轻中症保障,男性每年保费为7815元,女性为7000元,依然具有明显的价格优势。
对于初次购买重疾险的人,建议选择轻中症保障和轻中症豁免,以降低理赔门槛。
若已配置过含轻中症责任的重疾险,但希望补充重疾保额,可以选择仅必选责任,以最低预算获得核心保障。
此外,若想加强癌症保障或增加60岁前的保额,也可以根据需求附加相应可选责任。
三、奶爸总结
守卫者7号重疾险凭借其多次赔付、不分组、无“三同条款”的重疾保障,以及自带ICU住院关爱金和灵活的可选责任设计,成为市场上性价比极高的重疾险产品。
它不仅为消费者提供了全面的健康保障,还通过亲民的定价,让更多的家庭能够负担得起。
无论是初次配置重疾险,还是希望补充保额,守卫者7号重疾险都是一个值得推荐的选择。
奶爸也给大家推荐几款优质的重疾险产品:
1、君龙人寿超级玛丽15号
第一,结节保障超全面
自带保障在原有肺结节基础上,拓展到乳腺/甲状腺结节,范围更广了。
可以说是目前市场上,少有的三大高发结节都有保障的产品。
第二,癌症保障丰富
超玛15号的癌症保障,从早期到晚期,都安排得妥妥的。
本身自带癌症拓展金,
首次确诊原位癌/轻度癌症后,确诊恶性肿瘤—重度,额外赔50%。
如果觉得不够,还可以附加以下保障:
癌症津贴或癌症多次赔(二选一):间隔一定周期后,可以赔一笔钱用于癌症持续治疗,癌症津贴有次数限制,多次赔则不限次数。
癌症重度特药治疗金:确诊癌症后需要吃高价特药,做过相关手术可以赔50%保额。

第三,重疾多次赔灵活选
重疾多次赔可以按需选择:
65周岁版,要求是65岁前确诊,额外赔2次,每次赔120%保额;
另一版则是不限年龄,额外赔2次,每次赔120%保额。

同种不同种都赔,且同种间隔周期短,只要2年
像心脏病术后复发了也能保,不用怕赔过一次就没保障了。
【适合人群】
看中结节、癌症保障,预算不多的朋友。
2、复星联合达尔文12号
第一,自带意外重疾额外赔和住院津贴。
前者因为意外导致首次重疾,可多赔35%基本保额。
等于一张保单覆盖重疾+意外,且是保至终身的双重保障!
后者在60周岁前未发生重疾,60岁后确诊,每天给付0.1%基本保额作为住院津贴。
人一辈子不一定会得重疾,但60岁后难免因小病小痛住院,
达尔文12号这个保障,可以让不确定的赔付变得更确定。
不过,这里需要注意的是,如果后续重疾/身故/全残,
会扣掉累计已给付的住院津贴金额后,再赔付。
第二,可选责任丰富
达尔文12号多重附加保障:
重疾多次赔:分65周岁版和终身版(二选一),满足多种人群需要;
重疾保费补偿:缴费期内发生重疾返还保费,实现“重疾免单”;
疾病关爱金/顶梁柱关爱保险金:家庭责任最重阶段赔更多;
癌症津贴:癌症间隔一定周期就能获得一笔理赔金。
第三,理赔门槛更低
5种特定重疾(如严重心肌炎)、原位癌、癌症津贴赔付,都比同类产品更宽松。
【适合人群】
看重理赔门槛、重疾返还保费的朋友
3、复星联合医联有盟
第一,轻中症保障灵活
必选保障是重疾,像轻中症保障、身故保障,可以加钱获得。
如果预算有限,也可以只买个重疾,先把大病保障做好;
如果预算多一点,建议大家还是要附加轻中症保障。
第二,自带一般医疗金
医联有盟自带医疗金,非常实用:
保单前5年,每年提供报销额度=0.5%*保额,100%报销,
未用完可累计,终身有效,身故/全残一次性赔剩余额度!

像买药、体检、看牙等日常开支,都能用上。
可以说是实打实把钱返还给客户使用!
第三,健康告知非常宽松
健康告知只有4条:
比如过去1年内的检查异常、是否有被医生建议住院或手术;
过去2年内的手术情况以及过去5年内的疾病情况。
针对非常高发的甲状腺/乳腺/肺结节,没有问询是否有进行手术,也没有问询是否多发,
只要结节等级在3级以内,结节直径符合要求,就有机会标体承保!
就连癌症,如果5年前已经治愈,没有复发和转移,
同时不涉及其他健康告知,也有机会投保!
【适合人群】
有健康异常的、注重就医资源和健康管理,看中产品实用性的朋友。
4、瑞华健康华佗1号康泰版
第一,基础保障扎实
轻中重疾保障都涵盖了,且轻症+中症赔付次数共7次,
目前市场上赔付次数算比较高的。
且重疾赔完,轻中症不分组还能继续赔,
不分组的好处就在于,赔付规则更宽松。
第二,性价比高
同样50万保额,保终身,基础保障,分30年交,
30岁人群投保华佗1号康泰版,比超级玛丽和达尔文便宜100元/年!
30年下来立省3000块!
第三,可选保障丰富
如果预算比较多,还可以附加:
重疾多次赔、疾病关爱金、癌症津贴、重疾保费补偿金和身故保障。
都是目前市场上热门可选保障内容,实用性强。
【适合人群】
追求高性价比、看中基础保障全面的朋友。
微信扫一扫
微信扫一扫
关注微信
客服热线
奶爸保

