随着重疾年轻化趋势加剧,以及癌症复发率居高不下的现实,多次赔付的重疾险受到了不少人的欢迎。
今天,我们就来聊聊为什么重疾多次赔付如此重要,以及“守卫者7号”如何以创新的保障设计,成为家庭健康防线的坚实后盾。
一、重疾多次赔付有必要吗?
1、重疾年轻化
根据《2023年中国健康保险发展报告》,30岁以下人群重疾理赔占比已攀升至15%,其中甲状腺癌、乳腺癌等疾病呈现明显年轻化趋势。
而重疾一旦发生,治疗费用动辄数十万元,而康复期可能长达数年,收入中断、家庭负债等问题也会让不少家庭陷入困境。
2、癌症复发率高
癌症是重疾理赔的“头号杀手”,而复发率更是让人望而生畏。
数据显示,癌症患者术后5年内复发率高达60%-70%
一次赔付或许能解决初次治疗的费用,但如果癌症卷土重来,家庭可能再次陷入深渊。
而重疾多次赔付则可以为癌症复发风险提供持续的经济支持。
3、多种重疾高发
现代医学的进步让重疾治愈率有所提升,但多种重疾的高发却让患者面临“二次打击”。
例如,心肌梗死患者术后发生脑卒中的概率比普通人高出3倍。
重疾不分组多次赔付,可以在不同疾病之间提供保障,避免因一次赔付后保障终止的尴尬。
4、康复期经济压力大
重疾不仅是医疗费用的消耗,更是康复期的长期支出。
以癌症为例,术后靶向药费用每月可能高达数万元,而康复期可能持续5-10年。
单次赔付的保额可能在初次治疗后迅速耗尽,而多次赔付能为后续康复提供持续支持。
5、医疗技术进步使重疾生存率提高
医学的不断进步为重疾患者带来了希望,许多曾经被视为绝症的疾病,如今通过先进的治疗手段和药物,患者的生存率得到了显著提高。

例如,早期乳腺癌患者的 5 年生存率已超过 90%,部分白血病患者通过骨髓移植等治疗方法也能长期生存。
然而,存活下来的患者面临着复发、转移或患上其他重疾的风险。据统计,癌症患者治愈后5年内复发的概率高达40%。
这就意味着,对于这些患者来说,仅有一次重疾赔付远远不够,重疾多次赔能为他们在后续的康复和治疗过程中提供持续的经济支持。
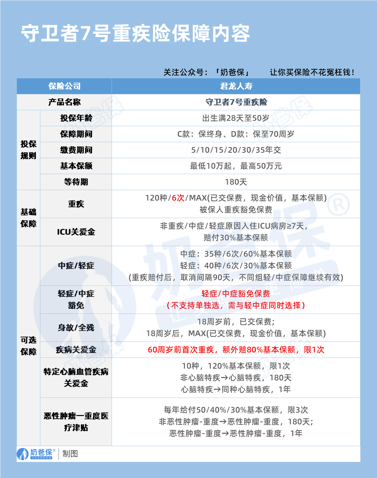
二、守卫者7号值得买吗?
在重疾多次赔付的需求日益凸显的背景下,“守卫者7号”以其不分组多次赔付、灵活可选责任和特色保障,是市场中的一匹“黑马”。

1. 不分组多次赔付
“守卫者7号”重疾保障覆盖120种疾病,不分组赔付6次,每次赔付100%保额。
相比分组赔付产品,不分组设计消除了“赔付后同组疾病保障终止”的隐患。
例如,如果初次赔付的是癌症,后续发生的心脏病、脑卒中等其他重疾依然可以赔付,真正实现了全面守护。
2、中轻症保障灵活
守卫者7号将中轻症保障为可选责任,可以按需附加。
中症保障覆盖35种疾病,赔付6次,每次60%保额;
轻症保障覆盖40种疾病,赔付6次,每次30%保额。
3、提供ICU关爱金
ICU住院是重疾治疗中最昂贵的环节之一,平均每日费用高达1-2万元。
针对这一痛点,守卫者7号设计了ICU住院关爱金,因重疾入住ICU,可额外赔付30%保额。

这笔资金不仅能缓解ICU高昂的费用压力,还能为家属提供心理上的支持。
4. 可选责任丰富
守卫者7号提供了5种可选责任,覆盖不同人群的多样化需求:
重大疾病关爱金:
60岁前首次确诊重疾,额外赔付80%保额,为年轻家庭提供双重保障。
恶性肿瘤——重度医疗津贴:
癌症复发后,每年赔付20%保额,连续赔付3年,为癌症患者提供长期支持。
特定心脑血管疾病:
针对心肌梗死、脑卒中等高发疾病,额外赔付30%保额,为中老年人提供专项保障。
身故或全残:
若被保人身故或全残,赔付100%保额,为家庭提供经济兜底。
投保人豁免:
投保人因重疾、身故或全残,可豁免后续保费,其他保障不受影响。
5、被保人豁免
无论是确诊重疾、中症还是轻症,守卫者7号都会豁免后续保费,让保障持续有效。
三、守卫者7号适合哪些人?
1、年轻家庭经济支柱
30 - 40岁的年轻人肩负着家庭经济重担,却也是重疾高发群体。
守卫者7号重疾多次赔能让大家面对大病时更从容。
其重大疾病关爱金,能在确诊重疾时给予额外的经济支持;
投保人豁免功能,若投保人符合豁免条件,后续保费无需再交,保障继续,为家庭提供双重守护。
2、癌症高危人群
有癌症家族遗传史,或长期暴露于高风险环境的人群,癌症复发风险较高。
守卫者7号的恶性肿瘤医疗津贴,在癌症复发时,可提供持续资金支持,助力这类人群的治疗与康复。
3、中老年人群
心脑血管疾病严重威胁中老年人健康。
守卫者7号的特定心脑血管疾病保障,
针对高发的心脑血管疾病给予额外赔付,为中老年人提供专项保障,减轻疾病带来的经济负担。
4、预算有限却追求全面保障的人群
守卫者7号提供多种可选责任,可灵活附加。
如果暂时保费预算有限,可以选择基础保障,在保障的全面性与经济性之间找到平衡。
四、奶爸总结
健康是人生最宝贵的财富,而保险是守护这份财富的盾牌。
守卫者7号以重疾多次赔付为核心,结合灵活的可选责任和特色保障,为不同人群提供了不错的保障,值得大家选择。
奶爸也给大家推荐几款优质的重疾险产品:
1、君龙人寿超级玛丽15号
第一,结节保障超全面
自带保障在原有肺结节基础上,拓展到乳腺/甲状腺结节,范围更广了。
可以说是目前市场上,少有的三大高发结节都有保障的产品。
第二,癌症保障丰富
超玛15号的癌症保障,从早期到晚期,都安排得妥妥的。
本身自带癌症拓展金,
首次确诊原位癌/轻度癌症后,确诊恶性肿瘤—重度,额外赔50%。
如果觉得不够,还可以附加以下保障:
癌症津贴或癌症多次赔(二选一):间隔一定周期后,可以赔一笔钱用于癌症持续治疗,癌症津贴有次数限制,多次赔则不限次数。
癌症重度特药治疗金:确诊癌症后需要吃高价特药,做过相关手术可以赔50%保额。

第三,重疾多次赔灵活选
重疾多次赔可以按需选择:
65周岁版,要求是65岁前确诊,额外赔2次,每次赔120%保额;
另一版则是不限年龄,额外赔2次,每次赔120%保额。

同种不同种都赔,且同种间隔周期短,只要2年
像心脏病术后复发了也能保,不用怕赔过一次就没保障了。
【适合人群】
看中结节、癌症保障,预算不多的朋友。
2、复星联合达尔文12号
第一,自带意外重疾额外赔和住院津贴。
前者因为意外导致首次重疾,可多赔35%基本保额。
等于一张保单覆盖重疾+意外,且是保至终身的双重保障!
后者在60周岁前未发生重疾,60岁后确诊,每天给付0.1%基本保额作为住院津贴。
人一辈子不一定会得重疾,但60岁后难免因小病小痛住院,
达尔文12号这个保障,可以让不确定的赔付变得更确定。
不过,这里需要注意的是,如果后续重疾/身故/全残,
会扣掉累计已给付的住院津贴金额后,再赔付。
第二,可选责任丰富
达尔文12号多重附加保障:
重疾多次赔:分65周岁版和终身版(二选一),满足多种人群需要;
重疾保费补偿:缴费期内发生重疾返还保费,实现“重疾免单”;
疾病关爱金/顶梁柱关爱保险金:家庭责任最重阶段赔更多;
癌症津贴:癌症间隔一定周期就能获得一笔理赔金。
第三,理赔门槛更低
5种特定重疾(如严重心肌炎)、原位癌、癌症津贴赔付,都比同类产品更宽松。
【适合人群】
看重理赔门槛、重疾返还保费的朋友
3、复星联合医联有盟
第一,轻中症保障灵活
必选保障是重疾,像轻中症保障、身故保障,可以加钱获得。
如果预算有限,也可以只买个重疾,先把大病保障做好;
如果预算多一点,建议大家还是要附加轻中症保障。
第二,自带一般医疗金
医联有盟自带医疗金,非常实用:
保单前5年,每年提供报销额度=0.5%*保额,100%报销,
未用完可累计,终身有效,身故/全残一次性赔剩余额度!

像买药、体检、看牙等日常开支,都能用上。
可以说是实打实把钱返还给客户使用!
第三,健康告知非常宽松
健康告知只有4条:
比如过去1年内的检查异常、是否有被医生建议住院或手术;
过去2年内的手术情况以及过去5年内的疾病情况。
针对非常高发的甲状腺/乳腺/肺结节,没有问询是否有进行手术,也没有问询是否多发,
只要结节等级在3级以内,结节直径符合要求,就有机会标体承保!
就连癌症,如果5年前已经治愈,没有复发和转移,
同时不涉及其他健康告知,也有机会投保!
【适合人群】
有健康异常的、注重就医资源和健康管理,看中产品实用性的朋友。
4、瑞华健康华佗1号康泰版
第一,基础保障扎实
轻中重疾保障都涵盖了,且轻症+中症赔付次数共7次,
目前市场上赔付次数算比较高的。
且重疾赔完,轻中症不分组还能继续赔,
不分组的好处就在于,赔付规则更宽松。
第二,性价比高
同样50万保额,保终身,基础保障,分30年交,
30岁人群投保华佗1号康泰版,比超级玛丽和达尔文便宜100元/年!
30年下来立省3000块!
第三,可选保障丰富
如果预算比较多,还可以附加:
重疾多次赔、疾病关爱金、癌症津贴、重疾保费补偿金和身故保障。
都是目前市场上热门可选保障内容,实用性强。
【适合人群】
追求高性价比、看中基础保障全面的朋友。
微信扫一扫
微信扫一扫
关注微信
客服热线
奶爸保

