君龙人寿守卫者7号重疾险作为一款多次赔的产品,整体性价比也相当不错。
但不少人心中都有疑问:君龙人寿守卫者7号是正规保险吗?又是否值得推荐购买呢?
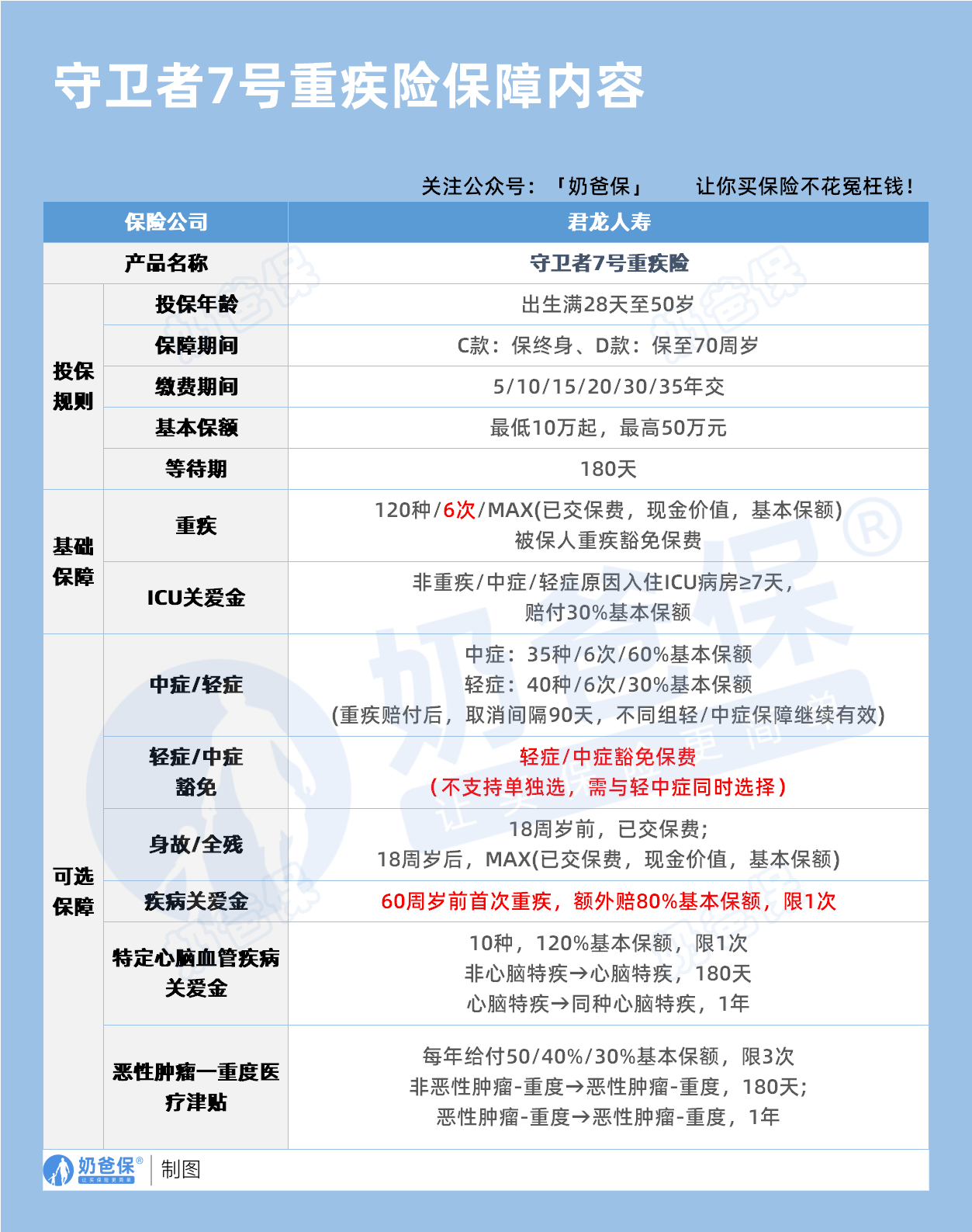
下面奶爸也将从承保公司、保障内容及性价比等多方面进行剖析,帮助大家做出明智决策。
下面奶爸就来给大家解答一下。
一、君龙人寿守卫者7号是正规保险吗?
君龙人寿守卫者7号由君龙人寿保险有限公司承保。
君龙人寿经银保监会批准设立,持有合法经营资质,处于严格监管之下,实力与合规性兼具。
在投保方面,消费者既可以通过君龙人寿的官网、APP、客服电话等官方途径投保,
也能借助奶爸保等正规合作平台进行操作。
投保成功后,将获得具有法律效力的电子保单,它和纸质保单具有同等效力。
无论是从承保公司的合规资质、产品的备案情况,
还是从投保渠道的正规性以及保单的法律效力来看,
君龙人寿守卫者7号都是一款正规且值得信赖的保险产品。
二、君龙人寿守卫者7号推荐购买吗?

我们来看看君龙人寿守卫者7号的优缺点,
1、保障全面且灵活
君龙人寿守卫者7号的基础责任包含120种重疾不分组赔6次,每次赔付100%保额;
非重疾/中症/轻症入住ICU满7天,额外赔30%保额。
而且可选责任丰富,
如轻症/中症责任、疾病关爱金、恶性肿瘤-重度医疗津贴、特定心脑血管疾病关爱金等。
这种基础责任与可选责任的搭配,让消费者能根据自身需求和预算灵活选择保障方案。
2、重疾保障优势突出
重疾不分组赔6次,且无“三同条款”(同一病因、病理、事故导致多次重疾也可赔),大大提高了多次理赔的可能性。
例如,若被保人先因某一病因患一种重疾,后续又因同一病因引发其他重疾,在无“三同条款”限制下,仍可获得多次赔付,这对消费者来说保障更实用。
3、性价比高
以30岁女性投保30万保终身,附加轻中症保障为例,每年保费仅3954元,较同类多次赔付产品便宜10%
若选择基础责任,保费更低,如30岁男性投保50万,30年缴费,年保费仅6505元,比不少多次赔同类产品便宜。
大家也可以看看其保费情况:

4、核保宽松,对非标体友好
君龙人寿守卫者7号健康告知相对宽松,
对肺结节患者符合条件可标体承保,支持保单复议(加费/除外责任2年后可申请调整)。
而部分肺结节患者在其他产品中则可能被拒保或除外承保。
5、增值服务实用
提供8项增值服务,包括诊前咨询、预约挂号、肿瘤二诊、住院协助等,覆盖了就医全流程,

帮助被保人解决挂号难、住院难等问题,还提供了康复治疗指导,提升就医体验和康复效果。
君龙人寿守卫者7号也有不足的,
它的等待期为180天,相对部分产品较长。
不过,因意外或疾病导致轻症、中症,对应责任仍有效,这一点比部分产品宽松。
三、奶爸总结
君龙人寿守卫者7号在多次赔付重疾险中具有鲜明优势,能满足多数人对疾病保障的核心需求。
适合预算有限但需长期保障的年轻人、看重重疾多次赔付的人群。
若你注重重疾多次赔付的全面性、追求高性价比的疾病保障,这款值得考虑。
奶爸也给大家推荐几款优质的重疾险产品:
1、君龙人寿超级玛丽15号
第一,结节保障超全面
自带保障在原有肺结节基础上,拓展到乳腺/甲状腺结节,范围更广了。
可以说是目前市场上,少有的三大高发结节都有保障的产品。
第二,癌症保障丰富
超玛15号的癌症保障,从早期到晚期,都安排得妥妥的。
本身自带癌症拓展金,
首次确诊原位癌/轻度癌症后,确诊恶性肿瘤—重度,额外赔50%。
如果觉得不够,还可以附加以下保障:
癌症津贴或癌症多次赔(二选一):间隔一定周期后,可以赔一笔钱用于癌症持续治疗,癌症津贴有次数限制,多次赔则不限次数。
癌症重度特药治疗金:确诊癌症后需要吃高价特药,做过相关手术可以赔50%保额。

第三,重疾多次赔灵活选
重疾多次赔可以按需选择:
65周岁版,要求是65岁前确诊,额外赔2次,每次赔120%保额;
另一版则是不限年龄,额外赔2次,每次赔120%保额。

同种不同种都赔,且同种间隔周期短,只要2年
像心脏病术后复发了也能保,不用怕赔过一次就没保障了。
【适合人群】
看中结节、癌症保障,预算不多的朋友。
2、复星联合达尔文12号
第一,自带意外重疾额外赔和住院津贴。
前者因为意外导致首次重疾,可多赔35%基本保额。
等于一张保单覆盖重疾+意外,且是保至终身的双重保障!
后者在60周岁前未发生重疾,60岁后确诊,每天给付0.1%基本保额作为住院津贴。
人一辈子不一定会得重疾,但60岁后难免因小病小痛住院,
达尔文12号这个保障,可以让不确定的赔付变得更确定。
不过,这里需要注意的是,如果后续重疾/身故/全残,
会扣掉累计已给付的住院津贴金额后,再赔付。
第二,可选责任丰富
达尔文12号多重附加保障:
重疾多次赔:分65周岁版和终身版(二选一),满足多种人群需要;
重疾保费补偿:缴费期内发生重疾返还保费,实现“重疾免单”;
疾病关爱金/顶梁柱关爱保险金:家庭责任最重阶段赔更多;
癌症津贴:癌症间隔一定周期就能获得一笔理赔金。
第三,理赔门槛更低
5种特定重疾(如严重心肌炎)、原位癌、癌症津贴赔付,都比同类产品更宽松。
【适合人群】
看重理赔门槛、重疾返还保费的朋友
3、复星联合医联有盟
第一,轻中症保障灵活
必选保障是重疾,像轻中症保障、身故保障,可以加钱获得。
如果预算有限,也可以只买个重疾,先把大病保障做好;
如果预算多一点,建议大家还是要附加轻中症保障。
第二,自带一般医疗金
医联有盟自带医疗金,非常实用:
保单前5年,每年提供报销额度=0.5%*保额,100%报销,
未用完可累计,终身有效,身故/全残一次性赔剩余额度!

像买药、体检、看牙等日常开支,都能用上。
可以说是实打实把钱返还给客户使用!
第三,健康告知非常宽松
健康告知只有4条:
比如过去1年内的检查异常、是否有被医生建议住院或手术;
过去2年内的手术情况以及过去5年内的疾病情况。
针对非常高发的甲状腺/乳腺/肺结节,没有问询是否有进行手术,也没有问询是否多发,
只要结节等级在3级以内,结节直径符合要求,就有机会标体承保!
就连癌症,如果5年前已经治愈,没有复发和转移,
同时不涉及其他健康告知,也有机会投保!
【适合人群】
有健康异常的、注重就医资源和健康管理,看中产品实用性的朋友。
4、瑞华健康华佗1号康泰版
第一,基础保障扎实
轻中重疾保障都涵盖了,且轻症+中症赔付次数共7次,
目前市场上赔付次数算比较高的。
且重疾赔完,轻中症不分组还能继续赔,
不分组的好处就在于,赔付规则更宽松。
第二,性价比高
同样50万保额,保终身,基础保障,分30年交,
30岁人群投保华佗1号康泰版,比超级玛丽和达尔文便宜100元/年!
30年下来立省3000块!
第三,可选保障丰富
如果预算比较多,还可以附加:
重疾多次赔、疾病关爱金、癌症津贴、重疾保费补偿金和身故保障。
都是目前市场上热门可选保障内容,实用性强。
【适合人群】
追求高性价比、看中基础保障全面的朋友。
微信扫一扫
微信扫一扫
关注微信
客服热线
奶爸保

