过年开门红的时候,不少保司为了【冲业绩】,重疾险核保上尺度放得非常宽。
有些亚健康问题的客户,比如肺结节、乳腺结节等,
之前可能被除外或者买不到的,就趁着这波【限时活动】,成功上车了。
也有些客户收到消息比较晚,好不容易做好功课,整理好自己的过往疾病情况,却发现活动结束了!!
别担心,目前部分产品有限时核保放宽的活动:

具体活动政策如何?我逐个跟大家说一下。
一、哪吒1号、大黄蜂13号、青云卫5号重疾险核保放宽
1、完美人生7号重疾险
完美人生7号,是比照着网红爆款【达尔文】来设计的,
保障内容扎实,基础轻中症都有,还自带癌症+特疾保障,且性价比非常高。

即日-2025年4月30日,放宽职业限制:
1-6类职业可以投保。
要知道,目前市面上绝大多数优质重疾险,都仅限1-4类职业投保,
支持5-6类的,真的非常稀有!
像矿工、高空作业者,都可以考虑这款产品。
而且完美人生7号核保比较宽松:

在健康告知上,
检查异常问询时间是近1年,且是检查结果异常、被医生建议门诊治疗等情况才需要告知。
而市面上大多数产品,问询的时间都是2年,且被建议就诊或者密切观察,都需要告知。
相对来说,完美人生7号问询时间更短、内容更少。
在智能核保上,
像我们常见的乳腺结节或者甲状腺结节,没有进行手术或者没有分级的,
都有机会标体承保,而其他产品,一般都是除外承保多。
而CIN3级,即宫颈癌前病变,还有机会除外承保,
要知道市面上大多数产品,都是直接拒保了。
对身体有亚健康问题的、高危职业的朋友来说,完美人生7号值得考虑。
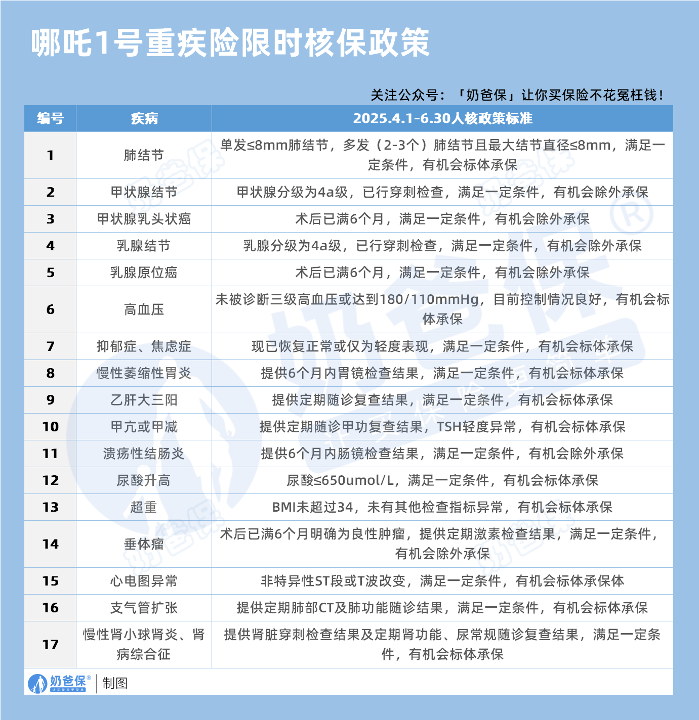
2、哪吒1号重疾险
哪吒1号重疾险虽然是今年新上IP,但产品设计是对标超级玛丽和达尔文去的,
所以保障非常扎实、性价比也很高。

比如自带重疾拓展保障:
在60岁前确诊重疾,且之前已确诊患有轻/中症,还能额外赔30%保额。
即日-2025年6月30日,针对不少常见疾病,放宽人工核保要求:

就拿常见结节疾病来说,
肺结节≤8mm,单发/多发(2-3个),满足一定条件,可以标体承保!
要知道,市面上大多数产品,对肺结节核保都比较严格,通常要求直径<5mm、单发,
哪吒1号重疾险尺度真的非常宽了。
而针对乳腺结节和甲状腺结节,分级为4a级,做过穿刺,有机会除外承保。
即使是进展成甲状腺乳头状癌或者乳腺原位癌,术后已满6个月,
满足一定条件,同样也有机会除外承保!
针对慢性肾小球肾炎、肾病综合征,
提供肾脏穿刺检查结果以及定期肾功能、尿常规随诊复查结果,
满足一定条件,可以标准体承保!!
所以有肾病的朋友们,一定要抓住这个机会。
3、青云卫5号重疾险
青云卫5号基础保障非常扎实,且自带以下保障:
少儿特疾、中症/重疾保费补偿金、白血病骨髓移植金、严重肥胖手术关爱金和基因检测医疗费用。
涵了盖孩子常见的高发疾病,赔付也非常给力。
即日-2025年6月30日,针对不少常见疾病,放宽人工核保要求:

对常见的新生儿黄疸、早产、川崎病、普通肺炎、手足口病等,
满足特定条件,也都有机会标体承保。
像常见的遗传性疾病,比如地中海贫血、蚕豆病,满足条件有机会标体承保。
4、小青龙6号重疾险
小青龙6号是一款重疾多次赔产品,赔付次数和比例非常给力:
轻症+中症+重疾=最高赔18次!
还自带癌症拓展金、白血病移植金、少儿重度自闭症保障、少儿自闭症康复金和少儿生长发育金。
还开了个先河:
3周岁起因先天性畸形、变形或染色体导致的重疾,也能赔!
即日-2025年4月30日,放宽轻度/中度自闭症孩子的核保条件。
年龄≥2周岁,首次确诊时间≥6个月,不含身故责任,
轻度自闭症,满足一定条件,可以标体承保;
中度自闭症,可延期至满足可标体通过条件;
重度自闭症,则暂时无法通过核保。
对于轻度自闭症孩子来说,是个难得的上车机会,
中度自闭症虽然只能延期承保,但一旦治疗有起色,
达到轻度标准,也是有机会上车的。
5、大黄蜂13号全能版重疾险
大黄蜂13号全能版保障内容非常能打:
基础轻中重都有保障,且自带癌症拓展金、特疾移植金、特定意外重疾额外赔、特定手术金和特定少儿生长发育金。
在针对儿童特疾方面,真的考虑非常周到。
虽然它没有核保放宽政策,但从4月1日起,
支持核保复议,并写入合同中:

很多人可能对【核保复议】不是很了解,
简单来说,就是客户投保后,健康状况改善了,
可以向保司申请重新审核,争取更好的核保结果。
比如之前是加费或者除外承保,有机会可以变成标体承保。
这样一来,孩子的保障更全面了!
曾经投保过大黄蜂系列产品的朋友可以了解一下,需要进行核保复议的,也可以私聊奶爸~
二、奶爸总结
重疾险虽核保调整细微,但放宽政策让许多健康异常人群可获保障。
哪吒1号和青云卫5号核保放宽至6月30日,完美人生7号和小青龙6号至4月30日,想要投保的人别错过了!
投保需注意:
仅人工核保放宽,智能核保问卷不变;
多项异常即便单项达标,也未必能通过,需综合评估。
奶爸也给大家推荐几款优质的重疾险产品:
1、君龙人寿超级玛丽15号
第一,结节保障超全面
自带保障在原有肺结节基础上,拓展到乳腺/甲状腺结节,范围更广了。
可以说是目前市场上,少有的三大高发结节都有保障的产品。
第二,癌症保障丰富
超玛15号的癌症保障,从早期到晚期,都安排得妥妥的。
本身自带癌症拓展金,
首次确诊原位癌/轻度癌症后,确诊恶性肿瘤—重度,额外赔50%。
如果觉得不够,还可以附加以下保障:
癌症津贴或癌症多次赔(二选一):间隔一定周期后,可以赔一笔钱用于癌症持续治疗,癌症津贴有次数限制,多次赔则不限次数。
癌症重度特药治疗金:确诊癌症后需要吃高价特药,做过相关手术可以赔50%保额。

第三,重疾多次赔灵活选
重疾多次赔可以按需选择:
65周岁版,要求是65岁前确诊,额外赔2次,每次赔120%保额;
另一版则是不限年龄,额外赔2次,每次赔120%保额。

同种不同种都赔,且同种间隔周期短,只要2年
像心脏病术后复发了也能保,不用怕赔过一次就没保障了。
【适合人群】
看中结节、癌症保障,预算不多的朋友。
2、复星联合达尔文12号
第一,自带意外重疾额外赔和住院津贴。
前者因为意外导致首次重疾,可多赔35%基本保额。
等于一张保单覆盖重疾+意外,且是保至终身的双重保障!
后者在60周岁前未发生重疾,60岁后确诊,每天给付0.1%基本保额作为住院津贴。
人一辈子不一定会得重疾,但60岁后难免因小病小痛住院,
达尔文12号这个保障,可以让不确定的赔付变得更确定。
不过,这里需要注意的是,如果后续重疾/身故/全残,
会扣掉累计已给付的住院津贴金额后,再赔付。
第二,可选责任丰富
达尔文12号多重附加保障:
重疾多次赔:分65周岁版和终身版(二选一),满足多种人群需要;
重疾保费补偿:缴费期内发生重疾返还保费,实现“重疾免单”;
疾病关爱金/顶梁柱关爱保险金:家庭责任最重阶段赔更多;
癌症津贴:癌症间隔一定周期就能获得一笔理赔金。
第三,理赔门槛更低
5种特定重疾(如严重心肌炎)、原位癌、癌症津贴赔付,都比同类产品更宽松。
【适合人群】
看重理赔门槛、重疾返还保费的朋友
3、复星联合医联有盟
第一,轻中症保障灵活
必选保障是重疾,像轻中症保障、身故保障,可以加钱获得。
如果预算有限,也可以只买个重疾,先把大病保障做好;
如果预算多一点,建议大家还是要附加轻中症保障。
第二,自带一般医疗金
医联有盟自带医疗金,非常实用:
保单前5年,每年提供报销额度=0.5%*保额,100%报销,
未用完可累计,终身有效,身故/全残一次性赔剩余额度!

像买药、体检、看牙等日常开支,都能用上。
可以说是实打实把钱返还给客户使用!
第三,健康告知非常宽松
健康告知只有4条:
比如过去1年内的检查异常、是否有被医生建议住院或手术;
过去2年内的手术情况以及过去5年内的疾病情况。
针对非常高发的甲状腺/乳腺/肺结节,没有问询是否有进行手术,也没有问询是否多发,
只要结节等级在3级以内,结节直径符合要求,就有机会标体承保!
就连癌症,如果5年前已经治愈,没有复发和转移,
同时不涉及其他健康告知,也有机会投保!
【适合人群】
有健康异常的、注重就医资源和健康管理,看中产品实用性的朋友。
4、瑞华健康华佗1号康泰版
第一,基础保障扎实
轻中重疾保障都涵盖了,且轻症+中症赔付次数共7次,
目前市场上赔付次数算比较高的。
且重疾赔完,轻中症不分组还能继续赔,
不分组的好处就在于,赔付规则更宽松。
第二,性价比高
同样50万保额,保终身,基础保障,分30年交,
30岁人群投保华佗1号康泰版,比超级玛丽和达尔文便宜100元/年!
30年下来立省3000块!
第三,可选保障丰富
如果预算比较多,还可以附加:
重疾多次赔、疾病关爱金、癌症津贴、重疾保费补偿金和身故保障。
都是目前市场上热门可选保障内容,实用性强。
【适合人群】
追求高性价比、看中基础保障全面的朋友。
微信扫一扫
微信扫一扫
关注微信
客服热线
奶爸保

