随着少儿重疾发病率逐年上升,白血病、重症手足口病等疾病在儿童群体中高发,治疗费用动辄数十万元,普通家庭难以承受。
根据行业数据,少儿特疾的发病率占儿童重疾的30%以上,其中白血病占比最高。
面对这样严峻的形势,为孩子配置一份合适的重疾险显得尤为重要。
招商仁和青云卫5号少儿重疾险因其全面的保障、灵活的附加责任以及较高的性价比,很值得交家长们关注。
下面奶爸将从保障、性价比对比以及适合人群等深入分析这款产品是否值得为孩子买。
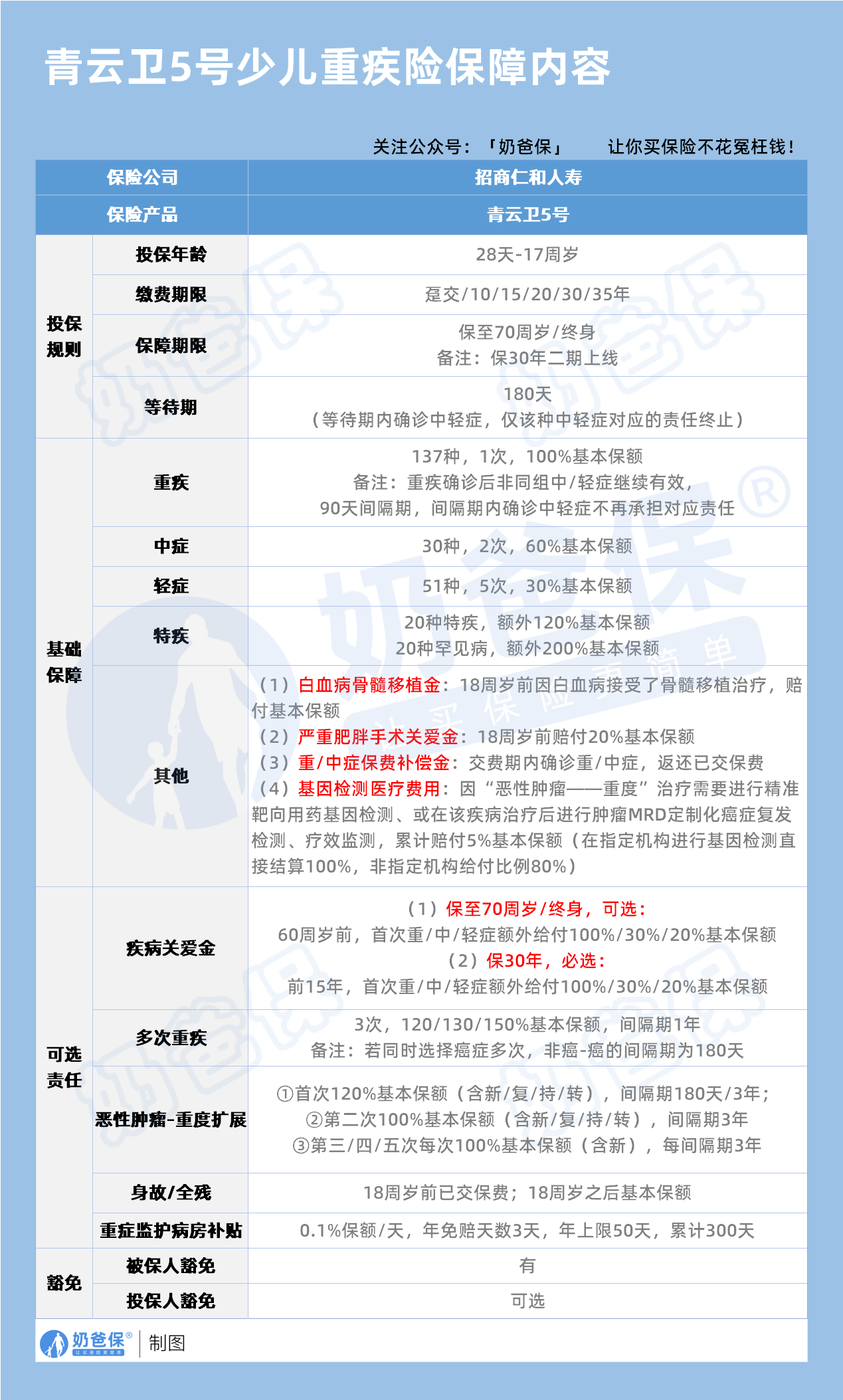
一、招商仁和青云卫5号少儿重疾险保障内容
先来看看产品的保障内容表格:

1、基础保障扎实
招商仁和青云卫5号少儿重疾险覆盖了137种重疾、30种中症和51种轻症。
其中,重疾赔付100%保额;中症最多赔2次,每次赔付60%保额;轻症最多赔5次,每次赔付30%保额。

更贴心的是,
在重疾赔付之后,非同组的中/轻症只要间隔90天,仍然可以继续理赔。
有效避免了重疾赔付后保障就失效的风险,为孩子提供了更长久和全面的保障。
2、少儿特疾与罕见病额外赔付
针对20种少儿特疾,如白血病、重症手足口病等,额外赔付120%保额。
假设投保50万,一旦确诊这些少儿特疾,最高可获得110万的赔付,极大地增强了对少儿高发疾病的保障力度。
对于20种少儿罕见病,额外赔付200%保额,为孩子的健康提供了更周全的保障。
3、特色责任创新,实用性高
比如白血病骨髓移植金,
孩子在18岁前因白血病接受骨髓移植治疗,将额外赔付100%保额。

这一责任精准地针对白血病这一少儿高发重疾,为患儿家庭在治疗的关键阶段提供了有力的经济支持。
考虑到儿童肥胖问题日益凸显,还设置了严重肥胖手术关爱金。
若孩子在18岁前因严重肥胖进行手术,可获得20%保额,体现了产品对儿童健康问题的细致关注。
比如ICU住院津贴,
当孩子入住重症监护病房时,每日补贴0.1%保额,每年上限为50天,
能有效减轻患儿家庭在住院期间的经济压力,让家长更专注于孩子的治疗。
二、招商仁和青云卫5号少儿重疾险性价比
1、基础保费优势明显
以0岁孩子投保50万保额、保至70岁、30年缴费为例,
男孩年保费仅需1149元,女孩年保费更是低至984元,
真正实现了以千元保费撬动百万保额,极大地提升了产品的性价比。
2、可选责任丰富,提升保障深度
1.疾病关爱金
60岁前确诊重/中/轻症,可额外赔付100%/30%/20%保额。
通过这一附加责任,重疾最高可赔付200%保额,为被保人在关键年龄段提供了更充足的保障。
2.癌症多次赔
考虑到癌症的高发性和易复发性,还设置了癌症多次赔责任。
首次癌症赔付后,间隔3年再次确诊癌症,每次赔付100%保额,最多赔5次,
为癌症患者提供了更长期、更稳定的保障。
3. 重疾多次赔
不同种重疾可额外赔付3次,赔付比例依次递增至150%保额。
这使得被保险人在面临多种不同重疾风险时,能够获得更全面、更充分的保障。
3、增值服务实用
投保后可以享受口腔保健、眼科检查等增值服务,覆盖了儿童健康管理的全周期,
不仅为孩子的健康提供了更多的关怀,也进一步提升了产品的附加值。

三、招商仁和青云卫5号少儿重疾险适合人群
1、追求全面保障的家庭
基础责任覆盖了多种高发疾病,特色责任又针对白血病、肥胖等儿童常见健康问题进行了专门保障。
对于希望为孩子提供“一步到位”全面保障的家长来说,这款产品很不错。
2、预算有限但需高保额
对于工薪阶层家庭来说,在预算有限的情况下,这款产品千元保费就能够撬动百万保额,可有效减轻每年的缴费压力。
3、看重品牌与长期服务
由于招商仁和人寿具有央企背景,能够为客户提供稳定、可靠的服务。
对于那些偏好大公司品牌,注重长期服务质量的家长而言,这款是一个值得考虑的。
再来看看需要注意的短板
招商仁和青云卫5号少儿重疾险的等待期为180天,而部分同类产品的等待期仅为90天。
这意味着投保后需要等待半年时间,孩子才能获得完整的保障。
此外,白血病骨髓移植金、严重肥胖手术金等保障仅在18岁前赔付,
一旦孩子超过18岁,将无法享受这些责任带来的保障。
而且轻症存在分组限制,例如肝硬化、慢性肝功能衰竭等同类疾病仅赔付一项。
四、奶爸总结
招商仁和青云卫5号少儿重疾险在保障范围、赔付灵活性与价格方面都展现出了显著的优势。
但它也存在等待期较长、部分责任限制年龄以及轻症分组限制等不足。
总体而言,如果家长希望以较低的成本为孩子覆盖成长阶段的重大疾病风险,这是一款值得考虑的产品。
奶爸也给大家推荐几款优质的重疾险产品:
1、君龙人寿超级玛丽15号
第一,结节保障超全面
自带保障在原有肺结节基础上,拓展到乳腺/甲状腺结节,范围更广了。
可以说是目前市场上,少有的三大高发结节都有保障的产品。
第二,癌症保障丰富
超玛15号的癌症保障,从早期到晚期,都安排得妥妥的。
本身自带癌症拓展金,
首次确诊原位癌/轻度癌症后,确诊恶性肿瘤—重度,额外赔50%。
如果觉得不够,还可以附加以下保障:
癌症津贴或癌症多次赔(二选一):间隔一定周期后,可以赔一笔钱用于癌症持续治疗,癌症津贴有次数限制,多次赔则不限次数。
癌症重度特药治疗金:确诊癌症后需要吃高价特药,做过相关手术可以赔50%保额。

第三,重疾多次赔灵活选
重疾多次赔可以按需选择:
65周岁版,要求是65岁前确诊,额外赔2次,每次赔120%保额;
另一版则是不限年龄,额外赔2次,每次赔120%保额。

同种不同种都赔,且同种间隔周期短,只要2年
像心脏病术后复发了也能保,不用怕赔过一次就没保障了。
【适合人群】
看中结节、癌症保障,预算不多的朋友。
2、复星联合达尔文12号
第一,自带意外重疾额外赔和住院津贴。
前者因为意外导致首次重疾,可多赔35%基本保额。
等于一张保单覆盖重疾+意外,且是保至终身的双重保障!
后者在60周岁前未发生重疾,60岁后确诊,每天给付0.1%基本保额作为住院津贴。
人一辈子不一定会得重疾,但60岁后难免因小病小痛住院,
达尔文12号这个保障,可以让不确定的赔付变得更确定。
不过,这里需要注意的是,如果后续重疾/身故/全残,
会扣掉累计已给付的住院津贴金额后,再赔付。
第二,可选责任丰富
达尔文12号多重附加保障:
重疾多次赔:分65周岁版和终身版(二选一),满足多种人群需要;
重疾保费补偿:缴费期内发生重疾返还保费,实现“重疾免单”;
疾病关爱金/顶梁柱关爱保险金:家庭责任最重阶段赔更多;
癌症津贴:癌症间隔一定周期就能获得一笔理赔金。
第三,理赔门槛更低
5种特定重疾(如严重心肌炎)、原位癌、癌症津贴赔付,都比同类产品更宽松。
【适合人群】
看重理赔门槛、重疾返还保费的朋友
3、复星联合医联有盟
第一,轻中症保障灵活
必选保障是重疾,像轻中症保障、身故保障,可以加钱获得。
如果预算有限,也可以只买个重疾,先把大病保障做好;
如果预算多一点,建议大家还是要附加轻中症保障。
第二,自带一般医疗金
医联有盟自带医疗金,非常实用:
保单前5年,每年提供报销额度=0.5%*保额,100%报销,
未用完可累计,终身有效,身故/全残一次性赔剩余额度!

像买药、体检、看牙等日常开支,都能用上。
可以说是实打实把钱返还给客户使用!
第三,健康告知非常宽松
健康告知只有4条:
比如过去1年内的检查异常、是否有被医生建议住院或手术;
过去2年内的手术情况以及过去5年内的疾病情况。
针对非常高发的甲状腺/乳腺/肺结节,没有问询是否有进行手术,也没有问询是否多发,
只要结节等级在3级以内,结节直径符合要求,就有机会标体承保!
就连癌症,如果5年前已经治愈,没有复发和转移,
同时不涉及其他健康告知,也有机会投保!
【适合人群】
有健康异常的、注重就医资源和健康管理,看中产品实用性的朋友。
4、瑞华健康华佗1号康泰版
第一,基础保障扎实
轻中重疾保障都涵盖了,且轻症+中症赔付次数共7次,
目前市场上赔付次数算比较高的。
且重疾赔完,轻中症不分组还能继续赔,
不分组的好处就在于,赔付规则更宽松。
第二,性价比高
同样50万保额,保终身,基础保障,分30年交,
30岁人群投保华佗1号康泰版,比超级玛丽和达尔文便宜100元/年!
30年下来立省3000块!
第三,可选保障丰富
如果预算比较多,还可以附加:
重疾多次赔、疾病关爱金、癌症津贴、重疾保费补偿金和身故保障。
都是目前市场上热门可选保障内容,实用性强。
【适合人群】
追求高性价比、看中基础保障全面的朋友。
微信扫一扫
微信扫一扫
关注微信
客服热线
奶爸保

