这位朋友你好,关于青云卫5号重疾险怎么样,孩子买合适吗的问题,奶爸在这里整理了有关青云卫5号重疾险的相关内容,希望对你有帮助:
一、青云卫5号重疾险怎么样?孩子买合适吗?
h
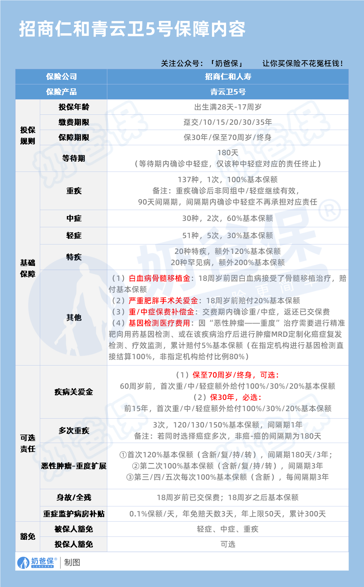
青云卫5号重疾险专为17周岁及以下人群设计,由招商仁和人寿推出。
该公司注册资本65.99亿元,前四大股东合计持股超77%,2024年2季度综合偿付能力充足率达197.5%,1季度风险评级为BB,实力可靠。
保障期限可选择保至70周岁或终身,缴费期有趸交、10/15/20/30/35年交多种选择,最长35年缴费能有效减轻投保人经济压力。
保障十分全面。
它涵盖137种重疾,赔付1次,比例为100%基本保额;
30种中症,可赔2次,每次60%基本保额;
51种轻症,能赔5次,每次30%基本保额。
重疾赔付后,非同组的中轻症保障依旧有效,且间隔期仅90天。
少儿特疾和罕见病的保障力度很大。
20种少儿特疾,如白血病、重症手足口病,额外赔付120%保额;
20种少儿罕见病,额外赔付200%保额。
比如,投保50万保额,若孩子不幸确诊少儿特疾,最高能获赔110万。
它还有多项特色保障。
18岁前若因白血病接受骨髓移植,赔付100%保额;
18岁前因严重肥胖进行手术,赔付20%保额;
入住重症监护病房,每日补贴0.1%保额,每年上限50天。
另外,还有基因检测医疗费用保险金,最高赔付5%基本保额。
可选责任方面,
它有疾病关爱金,60岁前确诊重/中/轻症,额外赔付100%/30%/20%保额;
重疾多次赔,可赔付3次,比例依次为120%/130%/150%基本保额;
“恶性肿瘤-重度”关爱金,间隔期符合条件下可多次赔付等。
不过,青云卫5号重疾险也有一些不足。
其等待期为180天,相比部分90天等待期的产品稍长;
重症监护房补有3天免赔天数,且年上限只有50天。
二、奶爸总结
青云卫5号重疾险保障全面、赔付比例高、特色保障实用,适合家长为孩子配置,为孩子成长过程中的健康风险提供有力保障。
如果你想了解更多重疾险产品,可以看看这篇:
如果大家挑选保险有什么困难,可以扫码关注:奶爸保公众号 进行1对1咨询,现在关注“奶爸保”公众号,回复“官网”,还可以免费领取价值199元的保障大礼包哦,让您买保险变得更简单。
青云卫5号重疾险怎么样?孩子买合适吗?
这位朋友你好,关于青云卫5号重疾险怎么样,孩子买合适吗的问题,奶爸在这里整理了有关青云卫5号重疾险的相关内容,希望对你有帮助:
一、青云卫5号重疾险怎么样?孩子买合适吗?
h
青云卫5号重疾险专为17周岁及以下人群设计,由招商仁和人寿推出。
该公司注册资本65.99亿元,前四大股东合计持股超77%,2024年2季度综合偿付能力充足率达197.5%,1季度风险评级为BB,实力可靠。
保障期限可选择保至70周岁或终身,缴费期有趸交、10/15/20/30/35年交多种选择,最长35年缴费能有效减轻投保人经济压力。
保障十分全面。
它涵盖137种重疾,赔付1次,比例为100%基本保额;
30种中症,可赔2次,每次60%基本保额;
51种轻症,能赔5次,每次30%基本保额。
重疾赔付后,非同组的中轻症保障依旧有效,且间隔期仅90天。
少儿特疾和罕见病的保障力度很大。
20种少儿特疾,如白血病、重症手足口病,额外赔付120%保额;
20种少儿罕见病,额外赔付200%保额。
比如,投保50万保额,若孩子不幸确诊少儿特疾,最高能获赔110万。
它还有多项特色保障。
18岁前若因白血病接受骨髓移植,赔付100%保额;
18岁前因严重肥胖进行手术,赔付20%保额;
入住重症监护病房,每日补贴0.1%保额,每年上限50天。
另外,还有基因检测医疗费用保险金,最高赔付5%基本保额。
可选责任方面,
它有疾病关爱金,60岁前确诊重/中/轻症,额外赔付100%/30%/20%保额;
重疾多次赔,可赔付3次,比例依次为120%/130%/150%基本保额;
“恶性肿瘤-重度”关爱金,间隔期符合条件下可多次赔付等。
不过,青云卫5号重疾险也有一些不足。
其等待期为180天,相比部分90天等待期的产品稍长;
重症监护房补有3天免赔天数,且年上限只有50天。
二、奶爸总结
青云卫5号重疾险保障全面、赔付比例高、特色保障实用,适合家长为孩子配置,为孩子成长过程中的健康风险提供有力保障。
如果你想了解更多重疾险产品,可以看看这篇:
如果大家挑选保险有什么困难,可以扫码关注:奶爸保公众号 进行1对1咨询,现在关注“奶爸保”公众号,回复“官网”,还可以免费领取价值199元的保障大礼包哦,让您买保险变得更简单。
-
一生中意终身寿险好不好?保障+收益+灵活度全解析
2025-11-12 18:00:17
-
复星保德信星颐(分红型)养老年金保险,适合哪些人买?
2025-11-12 16:00:32
-
中国人寿2026开门红年金险值得买吗?一文深度解析
2025-11-12 14:07:56
-
福有余2025是哪个公司的?给孩子买好不好?
2025-11-12 09:28:10
-
2025年快返型年金险合集:存本取息+终身领,灵活减保超省心
2025-11-10 10:50:13
查看更多所用,不泄露任何第三方
或用于其他用途