在为孩子构建健康保障体系的进程中,少儿重疾险始终是家长们极为关注的核心要点。
青云卫5号作为市场热门产品,不仅自身保障扎实,对于少儿高发疾病的保障更是可圈可点。
那么,青云卫5号的投保难度究竟如何?少儿重疾险又该如何科学选购?接下来,奶爸将为大家深入解读。
一、青云卫5号投保难度大吗?
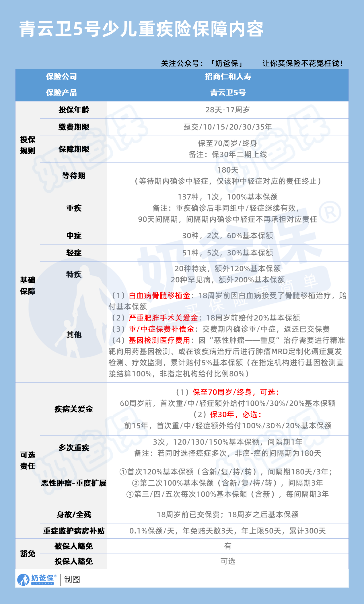
青云卫5号是一款专为少儿设计的重疾险,由招商仁和人寿承保。

青云卫5号覆盖137种重疾,一旦确诊,即可获得100%保额的赔付。
而且重疾确诊之后,非同组的中症和轻症保障依然有效,极大地提升了保障的实用性。
涵盖30种中症,每次赔付60%保额,最多可赔付2次;
轻症包含51种疾病,每次赔付30%保额,最多赔付5次。
可以在疾病早期就能有效减轻家庭的经济负担,让家长在面对孩子患病时不至于陷入沉重的经济压力中。
值得一提的是,
青云卫5号针对20种少儿特定疾病和20种罕见病分别额外赔付120%和200%保额的保障。

以少儿特定疾病为例,
像儿童白血病等常见且治疗费用高昂的疾病,若被确诊,额外的赔付能为家庭提供更充足的资金支持,体现了对儿童健康高度关注与精准保障。
从投保难度而言,
青云卫5号并没有设置过于苛刻的条件,只要符合健康告知等要求,家长们便能为孩子顺利投保,为孩子的健康成长增添有力保障。
二、购买少儿重疾险关注哪些内容?
少儿重疾险的配置,需要综合多方面因素进行考量,以下是一些实用的思路:
1、关注保额
保额充足是首要原则,一般来说至少需要30万。
倘若预算较为充足,更高的保额则更为理想。
因为保额不仅要能够覆盖疾病的治疗费用,还需考虑到3-5年家庭收入损失以及康复护理费用等多方面开支。

例如,白血病等重大疾病,其治疗费用往往高达数十万元,而且后续的康复周期漫长,期间家庭不仅要承担高额的医疗费用,收入也可能受到影响。
充足的保额能够确保家庭在面对此类困境时,不至于因经济压力而陷入困境,为孩子的治疗和康复提供坚实的经济后盾。
2、关注产品具体保障情况
基础责任:务必包含重疾、中症、轻症保障以及对应的豁免责任(即确诊相应疾病后豁免后续保费)。
在此基础上,优先选择带有少儿特定疾病额外赔付的产品。
一旦孩子确诊特定疾病,可获得双倍甚至更多的理赔款,这在面对少儿高发的特殊疾病时,能极大地增强保障力度。
对于重疾的赔付次数与方式也要重点关注。
一般来说,多次赔付的产品优于单次赔付,而不分组多次赔付则更为出色。
部分产品能够做到重疾不分组赔付3-4次,这大大提高了孩子在多次患病情况下获得理赔的概率,为孩子的健康提供更全面的守护。
可选责任按需附加选择。
比如癌症多次赔责任,考虑到孩子生命周期长,未来癌症复发、转移的风险不容忽视,这一责任能在关键时刻提供额外的保障;
疾病关爱金(60岁前确诊可额外赔付)也值得关注,在孩子成长到中年阶段,若不幸确诊疾病,额外的赔付能给予更多的经济支持。

当然,若预算有限,可先不选择或仅挑选关键责任,确保保障的核心需求得到满足。
3、了解产品形态:规划保障期限
少儿重疾险的保障期限常见的保30年、保至70岁或者终身。
对于预算有限的家庭,可以先进行阶段性保障,选择保障20年或者30年,这样能在孩子成长的前期为其提供较高的保额,确保在关键成长期拥有充足的保障。
而对于经济条件允许的家庭,则可以考虑搭配终身重疾险,将长期保障锁定,让孩子在漫长的人生中都能拥有一份坚实的健康守护,无需担忧因年龄增长、健康状况变化而无法获得保障的问题。
三、奶爸总结
青云卫5号凭借其全面且贴心的保障内容,为少儿重疾保障提供了一个优质的选择。
家长们选购时,不妨多对比、多了解,用科学的配置为孩子的未来增添一份安心与保障。
奶爸也给大家推荐几款优质的重疾险产品:
1、君龙人寿超级玛丽15号
第一,结节保障超全面
自带保障在原有肺结节基础上,拓展到乳腺/甲状腺结节,范围更广了。
可以说是目前市场上,少有的三大高发结节都有保障的产品。
第二,癌症保障丰富
超玛15号的癌症保障,从早期到晚期,都安排得妥妥的。
本身自带癌症拓展金,
首次确诊原位癌/轻度癌症后,确诊恶性肿瘤—重度,额外赔50%。
如果觉得不够,还可以附加以下保障:
癌症津贴或癌症多次赔(二选一):间隔一定周期后,可以赔一笔钱用于癌症持续治疗,癌症津贴有次数限制,多次赔则不限次数。
癌症重度特药治疗金:确诊癌症后需要吃高价特药,做过相关手术可以赔50%保额。

第三,重疾多次赔灵活选
重疾多次赔可以按需选择:
65周岁版,要求是65岁前确诊,额外赔2次,每次赔120%保额;
另一版则是不限年龄,额外赔2次,每次赔120%保额。

同种不同种都赔,且同种间隔周期短,只要2年
像心脏病术后复发了也能保,不用怕赔过一次就没保障了。
【适合人群】
看中结节、癌症保障,预算不多的朋友。
2、复星联合达尔文12号
第一,自带意外重疾额外赔和住院津贴。
前者因为意外导致首次重疾,可多赔35%基本保额。
等于一张保单覆盖重疾+意外,且是保至终身的双重保障!
后者在60周岁前未发生重疾,60岁后确诊,每天给付0.1%基本保额作为住院津贴。
人一辈子不一定会得重疾,但60岁后难免因小病小痛住院,
达尔文12号这个保障,可以让不确定的赔付变得更确定。
不过,这里需要注意的是,如果后续重疾/身故/全残,
会扣掉累计已给付的住院津贴金额后,再赔付。
第二,可选责任丰富
达尔文12号多重附加保障:
重疾多次赔:分65周岁版和终身版(二选一),满足多种人群需要;
重疾保费补偿:缴费期内发生重疾返还保费,实现“重疾免单”;
疾病关爱金/顶梁柱关爱保险金:家庭责任最重阶段赔更多;
癌症津贴:癌症间隔一定周期就能获得一笔理赔金。
第三,理赔门槛更低
5种特定重疾(如严重心肌炎)、原位癌、癌症津贴赔付,都比同类产品更宽松。
【适合人群】
看重理赔门槛、重疾返还保费的朋友
3、复星联合医联有盟
第一,轻中症保障灵活
必选保障是重疾,像轻中症保障、身故保障,可以加钱获得。
如果预算有限,也可以只买个重疾,先把大病保障做好;
如果预算多一点,建议大家还是要附加轻中症保障。
第二,自带一般医疗金
医联有盟自带医疗金,非常实用:
保单前5年,每年提供报销额度=0.5%*保额,100%报销,
未用完可累计,终身有效,身故/全残一次性赔剩余额度!

像买药、体检、看牙等日常开支,都能用上。
可以说是实打实把钱返还给客户使用!
第三,健康告知非常宽松
健康告知只有4条:
比如过去1年内的检查异常、是否有被医生建议住院或手术;
过去2年内的手术情况以及过去5年内的疾病情况。
针对非常高发的甲状腺/乳腺/肺结节,没有问询是否有进行手术,也没有问询是否多发,
只要结节等级在3级以内,结节直径符合要求,就有机会标体承保!
就连癌症,如果5年前已经治愈,没有复发和转移,
同时不涉及其他健康告知,也有机会投保!
【适合人群】
有健康异常的、注重就医资源和健康管理,看中产品实用性的朋友。
4、瑞华健康华佗1号康泰版
第一,基础保障扎实
轻中重疾保障都涵盖了,且轻症+中症赔付次数共7次,
目前市场上赔付次数算比较高的。
且重疾赔完,轻中症不分组还能继续赔,
不分组的好处就在于,赔付规则更宽松。
第二,性价比高
同样50万保额,保终身,基础保障,分30年交,
30岁人群投保华佗1号康泰版,比超级玛丽和达尔文便宜100元/年!
30年下来立省3000块!
第三,可选保障丰富
如果预算比较多,还可以附加:
重疾多次赔、疾病关爱金、癌症津贴、重疾保费补偿金和身故保障。
都是目前市场上热门可选保障内容,实用性强。
【适合人群】
追求高性价比、看中基础保障全面的朋友。
微信扫一扫
微信扫一扫
关注微信
客服热线
奶爸保

