近年来,分红险因其"保底收益+浮动分红"的双重特性,成为家庭资产配置的热门选择。
作为市场明星产品,一生中意终身寿险(分红型)凭借央企背景与亮眼收益表现,引发广泛关注。
这款产品是否值得入手?
下面奶爸从其保险公司和保障来进行理性分析。
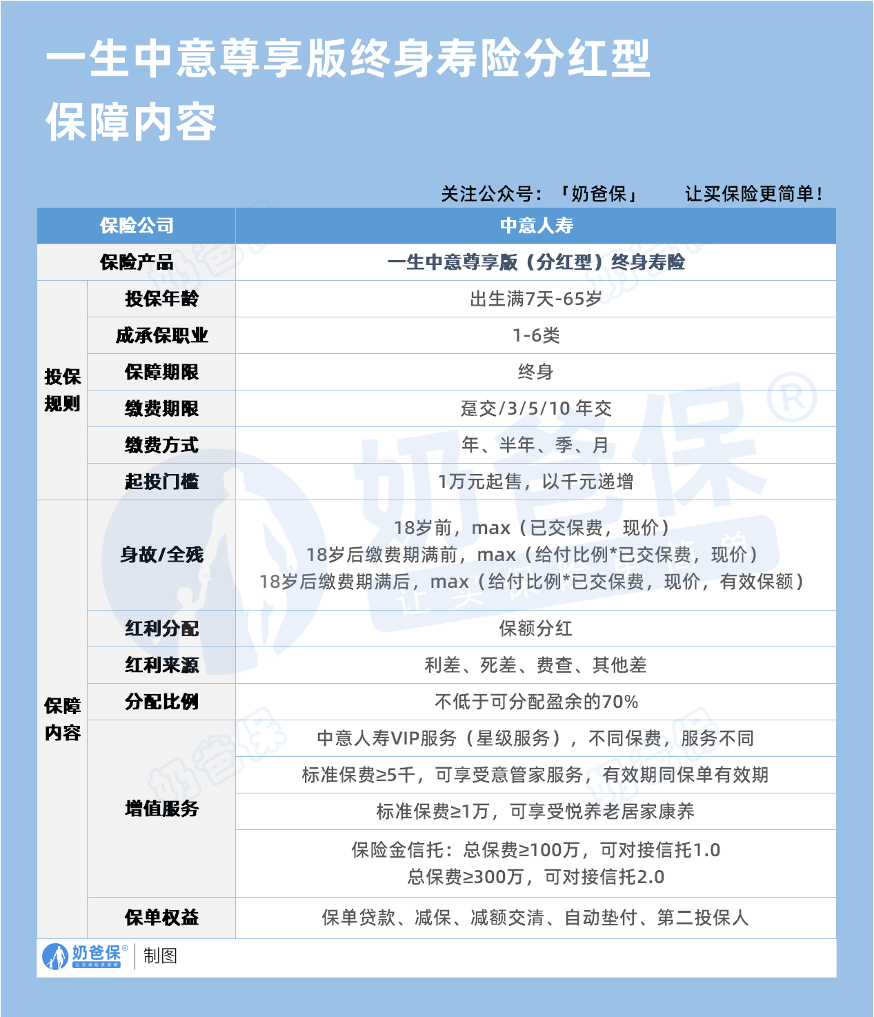
一、一生中意是哪家公司?
一生中意的承保公司是中意人寿。
1、公司实力
中意人寿的综合投资收益率和财务投资收益率虽未跻身行业第一梯队,但始终保持稳健表现。
其投资策略的核心亮点在于:不将债券浮盈纳入投资收益率计算。
这是因为保险公司持有的长期债券(如5年前购入的30年期票面利率3.5%国债),会因市场利率下行产生账面浮盈,但这些浮盈本质是未变现的数字波动,无法真实反映投资能力。
从2026年起,新会计准则将全面实施,所有保险公司均需剔除债券浮盈对投资收益率的影响。中意人寿提前践行这一标准,体现了其对投资真实性和长期价值的重视。
2、资管实力
中意人寿旗下中意资产管理公司是保监会首批批准设立的保险资管子公司,具备三大核心优势:
1. 专业运作:以机构投资者身份参与市场,通过多元化投资组合(涵盖基建、交通等领域)提升收益;
2. 风控体系:构建全流程风险识别、评估与控制机制,保障资金安全;
3. 战略协同:通过优质投资项目增强偿付能力,提升保司经营稳定性与盈利能力。
截至2022年,累计为中意人寿创造投资收益309亿元,分红4.4亿元。
目前为止,中意资管主要投资项目有:
发起了西气东输项目,是目前保险行业最大的股权融资项目;同时投资京沪高铁、武汉地铁、青岛地铁、蓉欧铁路等等。
截止到22年,中意资管已经为中意人寿创造投资收益309亿元,累计分红4.4亿元!
3、分红意情况
过去2019年-2023年中意总共分红为46.78亿,而且因为2023年的限高,未分配利润增长了18%
这部分资金并未被保险公司截留,因为分红账户资金属于投保人与保险公司共有财产,待监管限高政策解除后仍会按合同约定重新分配。
从产品结构看,
中意人寿长期聚焦分红型保险开发,固收类产品占比低于行业均值,历史包袱较轻。
反观部分同业因早年大量销售固收类理财型产品(部分公司固收产品规模曾达行业TOP3),当前需通过降低权益类资产配置比例保障兑付,客观上影响了长期收益潜力。
值得注意的是,
中意人寿是业内少数连续10年披露分红实现率的险企,公开数据显示其2013-2023年各年度分红实现率均保持在100%以上,部分年份甚至超过130%

而多数公司目前为止披露的仅是2年(2022年和2023年)。
二、一生中意是值得买的分红险吗?
下面奶爸给大家总结一生中意的亮点:

1. 双强股东背书,投资实力雄厚
中意人寿由中国石油集团与意大利忠利保险合资成立,前者提供国家级基建项目资源,后者拥有190余年保险资管经验。
公司连续多年分红实现率超100%,2023年行业平均分红实现率仅36%时,其仍保持71%的高位,展现出稳健的投资管理能力。
2. 收益结构灵活,长期潜力突出
产品采用保额分红模式,保证收益约2.5%复利增长,叠加浮动红利后,长期IRR可达3.5%以上。
以30岁男性年交10万为例,
70岁时含分红总收益IRR突破3%,显著优于当前2.5%预定利率的增额寿产品。

3. 功能设计贴合需求
资金灵活性高,
支持减保、保单贷款,且减保规则宽松(每年不超基本保额20%),满足教育金、养老金等阶段性资金需求。
增值服务也很丰富,
附加万能账户(保底利率是2%,当前结算利率是4%)、保险金信托及星级医疗服务,覆盖财富管理与健康保障。
再来看看适合人群与配置建议
高净值家庭:
通过保底+分红模式实现财富稳健增值,搭配信托服务优化传承安排。
养老规划者:
利用长期复利效应补充养老资金,抵御通胀风险。
风险平衡型投资者:
在保证本金安全的前提下,博取超额收益机会。
三、奶爸总结
一生中意在股东实力、收益潜力及服务配套上具备显著优势,是长期财富规划的优质选项。
相信中意靠着自己稳健的经营、超强的投资和盈利能力,最后能够达成的分红情况,会远超我们的预期。
奶爸也给大家推荐几款目前值得选择的终身寿险产品:
1、一生中意福享版(分红型)
中意人寿经典款——一生中意系列!
虽然保底收益都在1.3%左右,但演示利率是目前少有的4.25%产品。
叠加分红收益后,封闭期只有7年,
10年预期红利IRR达1.8%以上,最高红利IRR有机会超过3.2%,目前5款产品最高。
保单权益丰富、增值服务又多,资金周转更方便。
【适用人群】
能接受较低的确定性,来换取更高的分红预期的朋友。
2、一生中意鑫享版(分红型)
同样也出自中意人寿热门IP,但和福享版优点不一样的是,
鑫享版的保底收益更高一点,演示红利就下调了些。
30岁女性,5年交,年交10万,叠加红利收益,
封闭期只有7年,而持有10年预期IRR就超过1.5%,
最高无限接近3%!
【适用人群】
追求更稳定收益、看重保司综合实力、产品保单权益的朋友。
3、鸿利鑫享3.0(分红型)
陆家嘴国泰人寿出品,和中意人寿一样,有着20多年的分红险运营经验。
保司实力出众,产品也很优秀:
30岁女性,5年交,年交10万,单保证收益最高也超过1.5%,
如果叠加红利收益,最高超过3.1%!
可以说两者都兼得。
【适用人群】
看中保司综合实力,兼顾保底+分红的朋友。
4、悦享盈佳福享版(分红型)
中邮人寿出品,妥妥的大保司系分红险。
且投保门槛超低的,年交5000元起就能买了,普通工薪阶层都能拥有!
30岁女性,5年交,年交10万,
单看保证收益,比鸿利鑫享3.0还略高一点点。
附加红利收益后,封闭期只有6年,
持有10年,预期红利超过1.7%,最高有机会超过3.1%!
【适用人群】
看中大品牌产品、预算不多,兼顾保底+分红收益的朋友。
5、光明至尊乐享版(分红型)
光大永明人寿的爆款系列——光明至尊,一直以来好评都非常不错。
新上的光明至尊乐享版,前期现价增长非常快,
单看保证收益,回本只要8年;叠加分红只要6年。
而且,保证收益是这里面最高的:
30岁女性,5年交,年交10万,最高超过1.6%!
如果叠加红利收益,
保单第10年,预期红利IRR>2%,市场少有,
最高预期红利IRR>3%
【适用人群】
看中前期回本速度快、保证收益高,有养老社区需求朋友。
想要了解产品详细信息的朋友,也可以私聊奶爸~
微信扫一扫
微信扫一扫
关注微信
客服热线
奶爸保

