每当年终奖落袋,不少人便陷入了幸福的烦恼:
是将这笔钱存入银行获取微薄利息,还是投身理财市场“赌”一把收益,亦或是提前偿还贷款减轻债务压力?
其实,利用年终奖配置一份终身寿险也是不错的选择。
它不仅能在关键时刻提供坚实的人身保障,还能助力实现长期的财富增值。
今天,奶爸就以中意人寿的一生中意尊享版终身寿险分红型为例,剖析它如何凭借年终奖帮助大家开启“保障+收益”的双重价值大门。
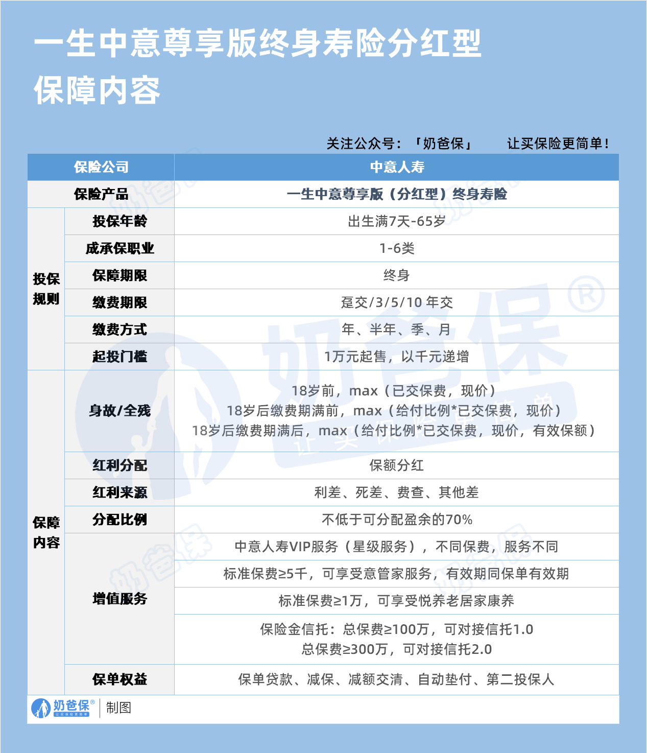
一、为什么推荐中意一生中意尊享版终身寿险分红型?
中意一生中意尊享版终身寿险分红型主打“保额逐年增长+分红收益”。
简单来说,它既能在身故或全残时赔付一笔钱,又能通过分红和保额复利增值,让保单的现金价值(可理解为退保能拿回的钱)随时间不断攀升。

下面我们来看一下其亮点:
中意一生中意尊享版终身寿险分红型有以下三大优点:
1、收益潜力可观
长期IRR有望超过3.1%,显著高于当前市场上的固定收益类产品。
承保公司中意人寿由中石油集团和意大利忠利保险公司合资组建,背景强大,实力雄厚。
公司连续多年保持盈利,2024年综合偿付能力充足率达到230%,核心偿付能力充足率为181%,风险综合评级为AAA级,远超监管要求。
凭借中石油的资源优势,中意人寿参与了多个国家级基建投资项目。
其控股的中意资产截至2024年三季度末,累计管理资产超3,798.4亿元,近5年平均综合投资收益率和财务投资收益率均超4.7%,在寿险公司中排名靠前。
此外,中意人寿的分红实现率表现非常出色。
从2013年到2022年,连续10年所有产品的分红实现率都超过100%
即使在2023年受到监管限高令的影响,51款产品中有13款分红实现率超过100%,平均分红实现率为83.3%,远高于行业平均水平。

2、投保灵活便利
在投保年龄上较为宽松,支持0到 65岁的人群投保,覆盖了广泛的年龄层。
缴费方式丰富,不仅支持最长10年的缴费期限,还提供年交、月缴、季度缴等多种选择。
起投门槛仅1万元,让更多经济条件一般的人群或工薪家庭也能轻松投保。
而且保单权益丰富,支持减保、保单贷款、第二投保人等功能。
3、增值服务优质
投保人有机会享受一系列优质增值服务,涵盖健康关爱、出行保障、养老生活和专属礼遇等方面。
像国内外二次诊疗、海外就医、就诊绿通、住院垫付、MDT多学科会诊等,
部分服务还扩展至直系亲属,为投保人及其家人的健康和生活提供了有力的支持与保障。
二、如何利用年终奖购买中意一生中意尊享版终身寿险分红型?
为了让大家更直观地了解中意一生中意尊享版终身寿险分红型的收益情况,奶爸将通过案例的形式介绍。
李先生事业有成,年终奖到账后,在享受收获喜悦的同时,也有着长远的规划,他既期望能为自己和家人增添一份可靠的保障,又希望这笔资金能够实现稳健增值。
经过多方考量与咨询,李先生最终选择了中意一生中意尊享版终身寿险分红型,决定趸交30万元,我们来看看收益演示情况:

第4年:
保证收益部分的现金价值达到28.6万元,叠加分红后,总收益达到30万元,超过了已交保费,实现了回本。
第20年:
李先生60岁时,保证收益部分的现金价值增长至39.7万元,叠加分红后,总收益高达52.1万元。
这笔资金能够有效补充养老金,让他在退休后依然能够维持高品质的生活。
第30年:
到了70岁,保单总收益进一步攀升至72.7万元,是当初所交保费的2.4倍,持续为李先生的生活提供坚实的经济支持。
第60年:
李先生100岁时,保单总收益达到了189.2万元。
如果身故,保险金也会传承给子女,不仅是一份丰厚的家族财富,更是李先生对后代深深的关爱与责任的延续。
总的来说,
中意一生中意尊享版终身寿险分红型长期IRR接近3.5%,可以帮助李先生在保障安全的前提下实现资金稳健增值。
保单持有期间,还可以通过灵活减保,提取部分现金价值,以补充养老资金。
在保障期间,如果李先生身故,身故金将直接传递给指定的受益人,有效避免了过世后可能出现的财产纠纷,确保财富传承的顺畅。
三、奶爸总结
年终奖不仅是对我们过去一年努力奋斗的回报,更是开启未来美好生活的关键一步。
选择一款像中意一生中意尊享版终身寿险分红型这样的增额终身寿险,可以帮助我们锁定长期稳定的收益,为家人筑起坚实的保障防线。
同时,它灵活的权益设计还能让我们在人生的不同阶段,根据实际需求灵活调整,轻松应对各种变化。
如果你追求一种安全、稳健又省心的财富规划方式,这或许是一个值得考虑的选择。
奶爸也给大家推荐几款目前值得选择的终身寿险产品:
1、一生中意福享版(分红型)
中意人寿经典款——一生中意系列!
虽然保底收益都在1.3%左右,但演示利率是目前少有的4.25%产品。
叠加分红收益后,封闭期只有7年,
10年预期红利IRR达1.8%以上,最高红利IRR有机会超过3.2%,目前5款产品最高。
保单权益丰富、增值服务又多,资金周转更方便。
【适用人群】
能接受较低的确定性,来换取更高的分红预期的朋友。
2、一生中意鑫享版(分红型)
同样也出自中意人寿热门IP,但和福享版优点不一样的是,
鑫享版的保底收益更高一点,演示红利就下调了些。
30岁女性,5年交,年交10万,叠加红利收益,
封闭期只有7年,而持有10年预期IRR就超过1.5%,
最高无限接近3%!
【适用人群】
追求更稳定收益、看重保司综合实力、产品保单权益的朋友。
3、鸿利鑫享3.0(分红型)
陆家嘴国泰人寿出品,和中意人寿一样,有着20多年的分红险运营经验。
保司实力出众,产品也很优秀:
30岁女性,5年交,年交10万,单保证收益最高也超过1.5%,
如果叠加红利收益,最高超过3.1%!
可以说两者都兼得。
【适用人群】
看中保司综合实力,兼顾保底+分红的朋友。
4、悦享盈佳福享版(分红型)
中邮人寿出品,妥妥的大保司系分红险。
且投保门槛超低的,年交5000元起就能买了,普通工薪阶层都能拥有!
30岁女性,5年交,年交10万,
单看保证收益,比鸿利鑫享3.0还略高一点点。
附加红利收益后,封闭期只有6年,
持有10年,预期红利超过1.7%,最高有机会超过3.1%!
【适用人群】
看中大品牌产品、预算不多,兼顾保底+分红收益的朋友。
5、光明至尊乐享版(分红型)
光大永明人寿的爆款系列——光明至尊,一直以来好评都非常不错。
新上的光明至尊乐享版,前期现价增长非常快,
单看保证收益,回本只要8年;叠加分红只要6年。
而且,保证收益是这里面最高的:
30岁女性,5年交,年交10万,最高超过1.6%!
如果叠加红利收益,
保单第10年,预期红利IRR>2%,市场少有,
最高预期红利IRR>3%
【适用人群】
看中前期回本速度快、保证收益高,有养老社区需求朋友。
想要了解产品详细信息的朋友,也可以私聊奶爸~
微信扫一扫
微信扫一扫
关注微信
客服热线
奶爸保

