在当今社会,为孩子谋划未来已成为家长们的重要课题。
而给孩子买储蓄险,不仅是一份经济保障,更是父母对孩子深沉的爱与期许的寄托。
从孩子呱呱坠地,到其成长路上的每一个重要阶段,储蓄险都能提供足够的资金支持,助力孩子在人生的舞台上绽放光彩。
那么,给孩子买储蓄险究竟有何妙用?选择分红型产品好不好呢?
下面奶爸来给大家详细介绍一下。
一、给孩子买储蓄险有用吗?
给孩子买储蓄险是非常有用的,有非常多的好处。
首先,它能为孩子的未来提供一笔稳定的资金。
从孩子小时候开始投保,经过多年的复利增长,到孩子需要用钱的时候,
如大学教育、创业启动、婚嫁等重要阶段,能提供充足的资金支持,减轻家庭的经济压力。
其次,有助于培养孩子的理财意识。
让孩子从小就知道有这样一份为他们准备的财富,潜移默化中可以教导他们关于储蓄、规划和长期投资的概念,对孩子的财商培养有积极影响。
再者,具有强制储蓄的功能。
家长每年按时缴纳保费,避免了因随意消费而无法为孩子储备资金的情况,确保了资金的积累。
此外,还能提供一定的人身保障。
有些储蓄险可能附带身故、重疾等保障责任,在孩子成长过程中,若不幸遭遇风险,也能给予一定的经济补偿。
最后,从资产传承角度来看,
若家长遭遇意外,这份储蓄险可以作为给孩子的一份稳定财产,保障孩子的生活和未来发展。
总之,给孩子买储蓄险是一种长远且有价值的规划,能为孩子的幸福人生保驾护航。
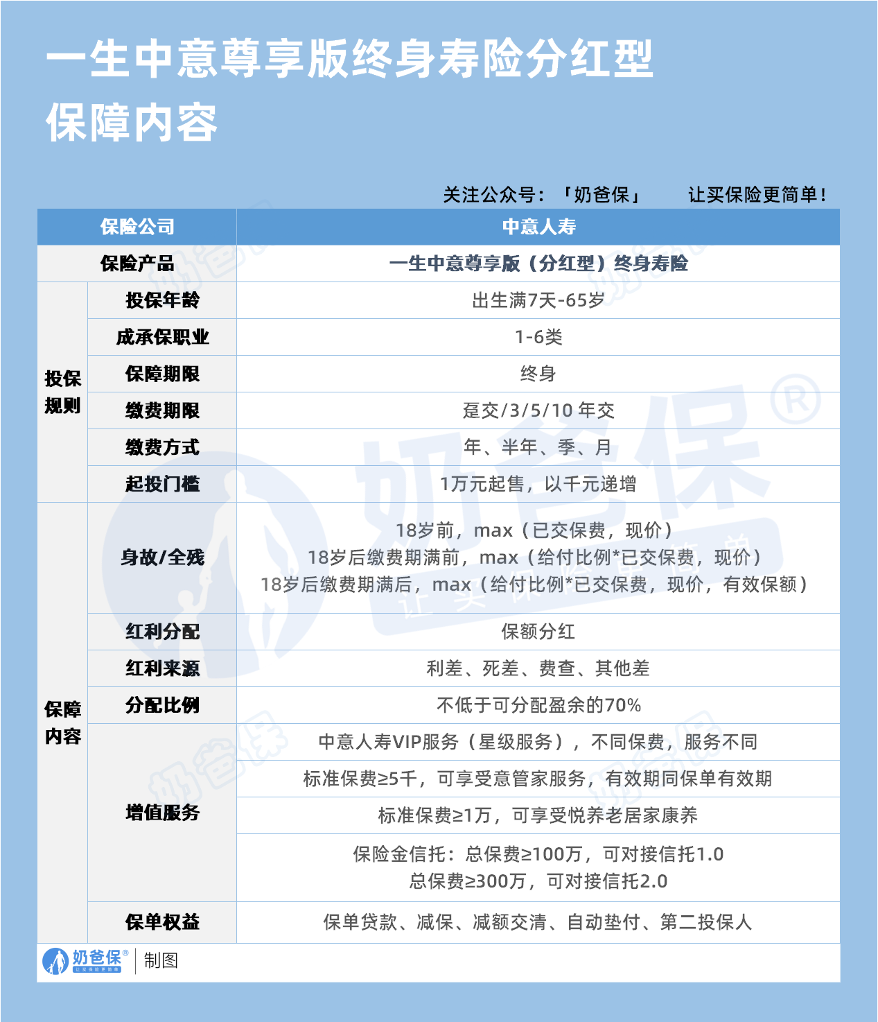
二、一生中意尊享版增额终身寿险分红型给孩子买合适吗?
一生中意尊享版增额终身寿险分红型在很多方面适合给孩子购买。

从保障层面看,
它提供终身保障,保额会随着时间增长,能为孩子未来的人生提供持续的风险保障,
无论是疾病、意外等风险,都有一定的经济支持。
而且孩子出生满7天就可投保,可以尽早规划,充分发挥复利增长的优势,让财富更好地积累。
在财富规划方面,
一生中意尊享版增额终身寿险分红型保单权益丰富,如减保、保单贷款等,
在孩子成长过程中,如教育、创业、婚嫁等重要阶段,可灵活取用资金,满足不同需求。
还可附加万能账户,实现资金二次增值。
另外,其分红特性为保单带来额外收益的可能性,
虽然分红不固定,但在市场环境良好时,有望获得不错的收益。
举个例子:
黄女士今年生了一个男孩,想要购买保险为孩子的成长保驾护航,选择了“一生中意尊享版增额终身寿险分红型 ”,趸交50万,收益演示情况如下:

保单第6年,保单的现金价值达到了511630元,超过了已交保费。
如果叠加了分红,
在保单第4年现金价值就达到了504162元,超过了已交保费。
总的来说,无论是保证利益部分还是分红利益部分,产品的回本速度都是相当快的。
现金价值增长方面,

从图中可以明显看出,随着年龄增长,保单的现金价值呈现上升趋势。
保证利益演示方面,现金价值增长较为平稳,但增长速度相对较慢。
例如孩子100岁时,现金价值达到了312.63万元。
值得一提的是,
在各个年龄段,红利利益演示下的现金价值都高于保证利益演示。
保单早期,如孩子30岁时,红利利益演示下的现金价值为123.73万元,保证利益演示下为82.2万元,差距开始显现。
随着被保人年龄不断增长,利益差距也会逐渐拉大。
如到孩子80岁时,红利利益演示下的现金价值为470.12万元,而保证利益演示下仅为181.03万元;
到孩子100岁时,红利利益演示下的现金价值高达1222.87万元,远高于保证利益演示的312.63万元。
除了基础的保险保障,中意人寿还提供了丰富的星级服务权益,根据保费标准划分为不同等级,满足客户多样化的服务需求。

高端体检服务:提供专业、全面的体检服务,帮助客户关注自身健康。中意人寿的高端体检服务升级,为客户提供了更优质的体检体验。
专家门诊预约:可预约知名专家,享受优先就诊服务,减少等待时间,提升就医效率。
重疾住院手术安排:为重疾客户提供住院手术安排服务,减轻就医压力,确保客户在关键时刻能够获得及时的医疗支持。
留学与法律咨询:提供留学咨询和法律咨询服务,全方位满足家庭的多样化需求。
这些服务不仅体现了中意人寿对客户健康的关注,更展现了其“成为客户终身伙伴”的经营理念。
三、奶爸总结
如果家庭有一定经济实力,且希望为孩子进行长期财富规划与保障,给孩子买一份储蓄险是不错的,
它能在孩子成长的不同阶段,提供坚实的经济后盾,让孩子在追逐梦想的道路上,少一些经济上的顾虑。
比如奶爸给大家介绍的一生中意尊享版增额终身寿险分红型,现金价值增长快,长期收益表现好,
还能通过分红获得额外收益,进一步增强家庭财富的稳健性。
同时,它还具备灵活的减保功能,在孩子教育、创业、婚嫁等人生重要阶段,能够及时提供资金支持,助力孩子的成长与发展。
奶爸也给大家推荐几款目前值得选择的终身寿险产品:
1、一生中意福享版(分红型)
中意人寿经典款——一生中意系列!
虽然保底收益都在1.3%左右,但演示利率是目前少有的4.25%产品。
叠加分红收益后,封闭期只有7年,
10年预期红利IRR达1.8%以上,最高红利IRR有机会超过3.2%,目前5款产品最高。
保单权益丰富、增值服务又多,资金周转更方便。
【适用人群】
能接受较低的确定性,来换取更高的分红预期的朋友。
2、一生中意鑫享版(分红型)
同样也出自中意人寿热门IP,但和福享版优点不一样的是,
鑫享版的保底收益更高一点,演示红利就下调了些。
30岁女性,5年交,年交10万,叠加红利收益,
封闭期只有7年,而持有10年预期IRR就超过1.5%,
最高无限接近3%!
【适用人群】
追求更稳定收益、看重保司综合实力、产品保单权益的朋友。
3、鸿利鑫享3.0(分红型)
陆家嘴国泰人寿出品,和中意人寿一样,有着20多年的分红险运营经验。
保司实力出众,产品也很优秀:
30岁女性,5年交,年交10万,单保证收益最高也超过1.5%,
如果叠加红利收益,最高超过3.1%!
可以说两者都兼得。
【适用人群】
看中保司综合实力,兼顾保底+分红的朋友。
4、悦享盈佳福享版(分红型)
中邮人寿出品,妥妥的大保司系分红险。
且投保门槛超低的,年交5000元起就能买了,普通工薪阶层都能拥有!
30岁女性,5年交,年交10万,
单看保证收益,比鸿利鑫享3.0还略高一点点。
附加红利收益后,封闭期只有6年,
持有10年,预期红利超过1.7%,最高有机会超过3.1%!
【适用人群】
看中大品牌产品、预算不多,兼顾保底+分红收益的朋友。
5、光明至尊乐享版(分红型)
光大永明人寿的爆款系列——光明至尊,一直以来好评都非常不错。
新上的光明至尊乐享版,前期现价增长非常快,
单看保证收益,回本只要8年;叠加分红只要6年。
而且,保证收益是这里面最高的:
30岁女性,5年交,年交10万,最高超过1.6%!
如果叠加红利收益,
保单第10年,预期红利IRR>2%,市场少有,
最高预期红利IRR>3%
【适用人群】
看中前期回本速度快、保证收益高,有养老社区需求朋友。
想要了解产品详细信息的朋友,也可以私聊奶爸~
微信扫一扫
微信扫一扫
关注微信
客服热线
奶爸保

