在保险市场中,中意一生中意尊享版终身寿险(分红型)凭借独特的分红模式和终身保障吸引了众多关注。
究竟中意一生中意终身寿险分红型能取回本金吗?分红型终身寿险值得买吗?
奶爸来为大家解读:
一、中意一生中意终身寿险分红型能取回本金吗?
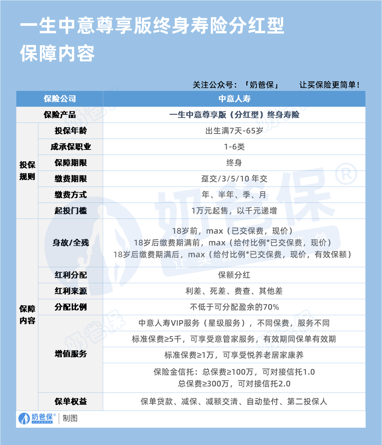
先来看看保障内容表格:

1、投保规则
投保年龄:出生满7天至65岁人群都能投保,覆盖了较为广泛的年龄段。
承保职业:1-6类职业都可承保,意味着多数常见职业者都有机会购买。
保障期限:提供终身保障,能在被保险人的整个生命周期内发挥作用。
缴费期限:有趸交(一次性缴清)、3年、5年、10年交等选择,可按自身经济状况挑选。
缴费方式:支持年、半年、季、月缴,灵活方便。
起投门槛:1万元起售,以千元递增,对有一定资金储备的人群比较合适。
2、保障内容
身故/全残保障:18岁前,赔付已交保费与现金价值的较大值;18岁后缴费期满前,赔付给付比例与已交保费的乘积和现金价值的较大值;
18岁后缴费期满后,赔付给付比例与已交保费的乘积、现金价值、有效保额三者中的较大值。
红利分配:采用保额分红的方式,红利来源包括利差、死差、费差和其他差,且分配比例不低于可分配盈余的70%,有一定的收益潜力。
3、增值服务
中意人寿VIP服务:不同保费对应不同服务,体现差异化服务体系。
意管家服务:标准保费达到5千及以上可享受,有效期同保单有效期。
悦养老居家康养:标准保费达到1万及以上可享受。
保险金信托:总保费达到100万及以上可对接信托1.0,总保费达到300万及以上可对接信托2.0。
4、中意一生中意终身寿险分红型收益
以40岁男性,趸交30万为例。

可以看到,
算上红利收益后,中意一生中意终身寿险分红型在保单第4年,现金价值达到了301538元,超过了已交保费,实现了回本,回本度是非常快的。
随着时间的推移,保单的收益也越来越高。
保单30年,投保人70岁的时候,总收益的现金价值达到了727622元,是已交保费的2.4倍左右,整体的收益表现还是非常不错的。
二、分红型终身寿险有必要买吗?
分红型终身寿险是兼具保障与储蓄功能的保险产品,其核心在于保险公司将经营成果的一部分以红利形式分配给投保人。
这类产品是否值得购买,需结合个人需求、财务规划及市场环境综合判断。
先来看看优势,
分红型终身寿险通常提供终身身故保障,保额随时间增长,兼具“保障+储蓄”双重属性。
在低利率时代,其保底收益加上浮动红利,能在一定程度上抵御通胀风险。
对于追求稳健增值、希望资产长期保值的人群,尤其是高净值家庭,这类产品可作为资产配置的一部分,实现财富的安全传承。
再来看看缺点,
分红型产品的红利来源于保险公司的经营利润,受市场环境、投资策略等因素影响,具有不确定性。
部分产品演示的高收益可能无法实现,需仔细查看历史分红数据。
此外,该类产品前期现金价值增长较慢,若中途退保可能面临本金损失,灵活性较低,不适合短期资金需求强烈的投资者。
奶爸认为,分红型终身寿险适合有长期储蓄计划、注重资金安全性且能接受收益浮动的人群,尤其适合作为养老补充或财富传承工具。
若追求更高收益或更灵活的资金使用,可考虑增额终身寿险、年金险或其他投资理财方式。购买前需对比产品条款,关注保底利率、费用结构及保险公司的盈利能力。
总的来说,
分红型终身寿险并非适合所有人。
若风险承受能力较低、追求稳定收益,或有明确的资产传承需求,可将其纳入规划。
但需理性看待分红预期,避免盲目追求演示收益。
奶爸也建议结合自身财务状况,咨询专业顾问,选择与需求匹配的保险产品。
三、奶爸总结
中意一生中意终身寿险分红型是可以取回本金的,回本速度也算快。
在做决策前,务必全面了解产品细节,结合自身经济状况、风险偏好和保障需求综合考量,做出合适的选择。
奶爸也给大家推荐几款目前值得选择的终身寿险产品:
1、一生中意福享版(分红型)
中意人寿经典款——一生中意系列!
虽然保底收益都在1.3%左右,但演示利率是目前少有的4.25%产品。
叠加分红收益后,封闭期只有7年,
10年预期红利IRR达1.8%以上,最高红利IRR有机会超过3.2%,目前5款产品最高。
保单权益丰富、增值服务又多,资金周转更方便。
【适用人群】
能接受较低的确定性,来换取更高的分红预期的朋友。
2、一生中意鑫享版(分红型)
同样也出自中意人寿热门IP,但和福享版优点不一样的是,
鑫享版的保底收益更高一点,演示红利就下调了些。
30岁女性,5年交,年交10万,叠加红利收益,
封闭期只有7年,而持有10年预期IRR就超过1.5%,
最高无限接近3%!
【适用人群】
追求更稳定收益、看重保司综合实力、产品保单权益的朋友。
3、鸿利鑫享3.0(分红型)
陆家嘴国泰人寿出品,和中意人寿一样,有着20多年的分红险运营经验。
保司实力出众,产品也很优秀:
30岁女性,5年交,年交10万,单保证收益最高也超过1.5%,
如果叠加红利收益,最高超过3.1%!
可以说两者都兼得。
【适用人群】
看中保司综合实力,兼顾保底+分红的朋友。
4、悦享盈佳福享版(分红型)
中邮人寿出品,妥妥的大保司系分红险。
且投保门槛超低的,年交5000元起就能买了,普通工薪阶层都能拥有!
30岁女性,5年交,年交10万,
单看保证收益,比鸿利鑫享3.0还略高一点点。
附加红利收益后,封闭期只有6年,
持有10年,预期红利超过1.7%,最高有机会超过3.1%!
【适用人群】
看中大品牌产品、预算不多,兼顾保底+分红收益的朋友。
5、光明至尊乐享版(分红型)
光大永明人寿的爆款系列——光明至尊,一直以来好评都非常不错。
新上的光明至尊乐享版,前期现价增长非常快,
单看保证收益,回本只要8年;叠加分红只要6年。
而且,保证收益是这里面最高的:
30岁女性,5年交,年交10万,最高超过1.6%!
如果叠加红利收益,
保单第10年,预期红利IRR>2%,市场少有,
最高预期红利IRR>3%
【适用人群】
看中前期回本速度快、保证收益高,有养老社区需求朋友。
想要了解产品详细信息的朋友,也可以私聊奶爸~
微信扫一扫
微信扫一扫
关注微信
客服热线
奶爸保

