这位朋友你好,关于9月刚出的一生中意福享版好不好的问题,奶爸在这里整理了有关一生中意福享版的相关内容,希望对你有帮助:
一、9月刚出的一生中意福享版好不好?
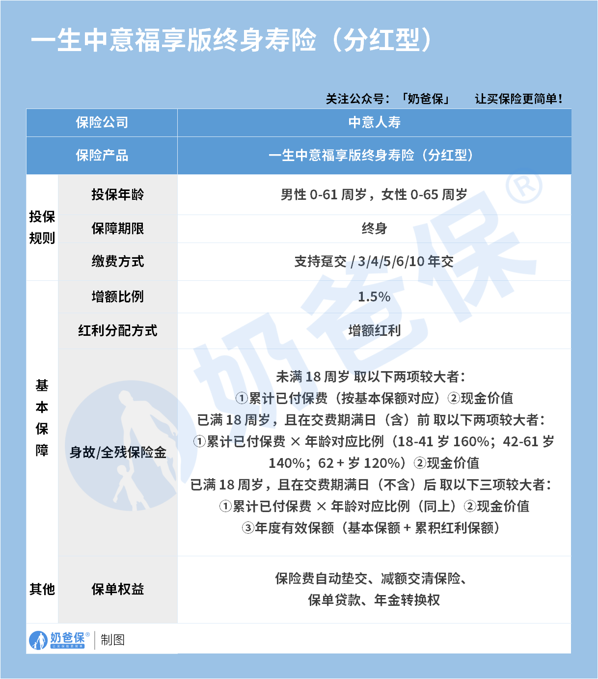
一生中意福享版是招商仁和人寿推出的增额终身寿险产品,9月刚推出,从以下几个维度来看,它有不少亮点,整体表现不错。
1、收益表现
一生中意福享版在长期持有下,现金价值增长较为可观,IRR能接近3%复利。
比如30岁男性,年交10万,交5年,第30个年IRR能达到2.9%,现金价值超过已交保费的2倍,能提供较为稳定的资产增值途径,
适合用于长期财富规划,比如养老储备、子女教育金储备等。
2、保障内容
身故/全残保障:
18岁前身故/全残,赔付已交保费或现金价值的较大者;
18岁后缴费期内,赔付已交保费乘以相应系数与现金价值的较大者;
18岁后缴费期满,赔付已交保费乘以相应系数、现金价值、年度有效保额的较大者,给家人一份经济上的保障。
其他权益:支持减保和保单贷款。
减保规则相对宽松,满足一定条件下,投保人可以通过减保灵活支取现金价值,应对如子女教育、创业、养老等不同阶段的资金需求。
保单贷款则能在短期资金周转困难时,提供资金支持,缓解燃眉之急。
3、公司背景
中意人寿实力雄厚,经营相对稳健,且多年分红实现率表现很不错,能给投保人带来一定的分红保障。
4、适用人群
它比较适合有长期财富规划需求,追求资产稳健增值,对养老、子女教育等有提前打算的人群,比如有一定积蓄的上班族、企业主等。
二、奶爸总结
一生中意福享版收益可观、保障较全面,权益灵活,背靠实力公司,但前期现价增长慢,适合有长期财富规划需求的人群。
如果你想了解更多终身寿险产品,可以看看这篇:
如果大家挑选保险有什么困难,可以扫码关注:奶爸保公众号 进行1对1咨询,现在关注“奶爸保”公众号,回复“官网”,还可以免费领取价值199元的保障大礼包哦,让您买保险变得更简单。
9月刚出的一生中意福享版好不好?
这位朋友你好,关于9月刚出的一生中意福享版好不好的问题,奶爸在这里整理了有关一生中意福享版的相关内容,希望对你有帮助:
一、9月刚出的一生中意福享版好不好?
一生中意福享版是招商仁和人寿推出的增额终身寿险产品,9月刚推出,从以下几个维度来看,它有不少亮点,整体表现不错。
1、收益表现
一生中意福享版在长期持有下,现金价值增长较为可观,IRR能接近3%复利。
比如30岁男性,年交10万,交5年,第30个年IRR能达到2.9%,现金价值超过已交保费的2倍,能提供较为稳定的资产增值途径,
适合用于长期财富规划,比如养老储备、子女教育金储备等。
2、保障内容
身故/全残保障:
18岁前身故/全残,赔付已交保费或现金价值的较大者;
18岁后缴费期内,赔付已交保费乘以相应系数与现金价值的较大者;
18岁后缴费期满,赔付已交保费乘以相应系数、现金价值、年度有效保额的较大者,给家人一份经济上的保障。
其他权益:支持减保和保单贷款。
减保规则相对宽松,满足一定条件下,投保人可以通过减保灵活支取现金价值,应对如子女教育、创业、养老等不同阶段的资金需求。
保单贷款则能在短期资金周转困难时,提供资金支持,缓解燃眉之急。
3、公司背景
中意人寿实力雄厚,经营相对稳健,且多年分红实现率表现很不错,能给投保人带来一定的分红保障。
4、适用人群
它比较适合有长期财富规划需求,追求资产稳健增值,对养老、子女教育等有提前打算的人群,比如有一定积蓄的上班族、企业主等。
二、奶爸总结
一生中意福享版收益可观、保障较全面,权益灵活,背靠实力公司,但前期现价增长慢,适合有长期财富规划需求的人群。
如果你想了解更多终身寿险产品,可以看看这篇:
如果大家挑选保险有什么困难,可以扫码关注:奶爸保公众号 进行1对1咨询,现在关注“奶爸保”公众号,回复“官网”,还可以免费领取价值199元的保障大礼包哦,让您买保险变得更简单。
-
一生中意终身寿险好不好?保障+收益+灵活度全解析
2025-11-12 18:00:17
-
复星保德信星颐(分红型)养老年金保险,适合哪些人买?
2025-11-12 16:00:32
-
中国人寿2026开门红年金险值得买吗?一文深度解析
2025-11-12 14:07:56
-
福有余2025是哪个公司的?给孩子买好不好?
2025-11-12 09:28:10
-
2025年快返型年金险合集:存本取息+终身领,灵活减保超省心
2025-11-10 10:50:13
查看更多所用,不泄露任何第三方
或用于其他用途