这位朋友你好,关于大黄蜂13号旗舰版少儿重疾险是哪家公司的的问题,奶爸在这里整理了有关大黄蜂13号旗舰版少儿重疾险的相关内容,希望对你有帮助:
一、大黄蜂13号旗舰版少儿重疾险是哪家公司的?
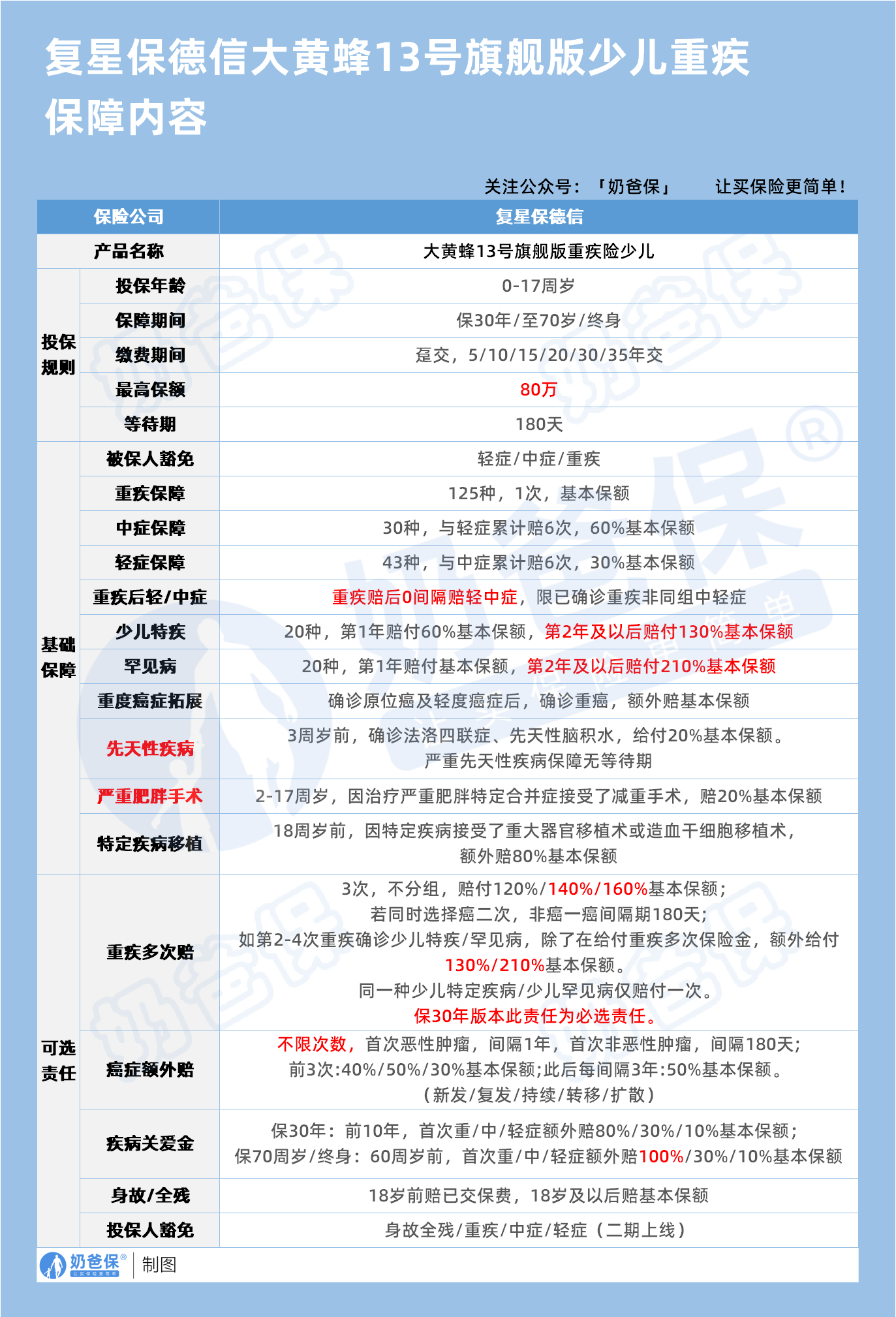
大黄蜂13号旗舰版少儿重疾险是由复星保德信人寿推出的。
复星保德信人寿是由复星集团与美国保德信金融集团强强联合发起组建的合资寿险公司,经国家金融监督管理总局批准,于2012年正式成立,总部位于上海,注册资本金33.621亿,股东双方各持有合资公司50%的股份。
中方股东复星集团1992年在上海成立,复星国际2007年在香港上市,已发展为总资产达到8349亿元的世界一流企业。
外方股东美国保德信金融集团历经140年历史,业务遍及全球40多个国家和地区,金融资产1.62万亿美元,全美最大,连续5年荣获全球最受尊敬的人寿和健康保险公司第1名。
大黄蜂13号旗舰版少儿重疾险有诸多亮点:
保障疾病种类丰富:
涵盖125种重大疾病、30种中症和43种轻症,还有20种少儿特定疾病及20种罕见病,保障全面。
先天性疾病可保:
3周岁前,若被保险人确诊法洛四联症、先天性脑积水,给付20%基本保额,且无等待期。
少儿特疾保障力度大:
少儿特定疾病包含白血病、脑恶性肿瘤等高发重疾。
保单首年额外赔付60%基本保额,第2年及以后额外赔付130%基本保额;
罕见病保单首年额外赔付100%基本保额,第2年及以后额外赔付210%基本保额,累计最高赔付4次。
特定疾病移植额外赔:
18周岁前,确诊特定疾病并接受重大器官移植术或造血干细胞移植术,额外赔付80%基本保额。
恶性肿瘤保障优:
确诊原位癌及轻度癌症,之后确诊恶性肿瘤重度赔付100%保额。
若附加恶性肿瘤关爱金,患癌后如新发、复发、转移等,间隔期后可多次赔付,没有赔付上限。
二、奶爸总结
大黄蜂13号旗舰版少儿重疾险保障好,赔付力度也相当大,很值得家长给孩子投保。
如果你想了解更多重疾险产品,可以看看这篇:
如果大家挑选保险有什么困难,可以扫码关注:奶爸保公众号 进行1对1咨询,现在关注“奶爸保”公众号,回复“官网”,还可以免费领取价值199元的保障大礼包哦,让您买保险变得更简单。
大黄蜂13号旗舰版少儿重疾险是哪家公司的?
这位朋友你好,关于大黄蜂13号旗舰版少儿重疾险是哪家公司的的问题,奶爸在这里整理了有关大黄蜂13号旗舰版少儿重疾险的相关内容,希望对你有帮助:
一、大黄蜂13号旗舰版少儿重疾险是哪家公司的?
大黄蜂13号旗舰版少儿重疾险是由复星保德信人寿推出的。
复星保德信人寿是由复星集团与美国保德信金融集团强强联合发起组建的合资寿险公司,经国家金融监督管理总局批准,于2012年正式成立,总部位于上海,注册资本金33.621亿,股东双方各持有合资公司50%的股份。
中方股东复星集团1992年在上海成立,复星国际2007年在香港上市,已发展为总资产达到8349亿元的世界一流企业。
外方股东美国保德信金融集团历经140年历史,业务遍及全球40多个国家和地区,金融资产1.62万亿美元,全美最大,连续5年荣获全球最受尊敬的人寿和健康保险公司第1名。
大黄蜂13号旗舰版少儿重疾险有诸多亮点:
保障疾病种类丰富:
涵盖125种重大疾病、30种中症和43种轻症,还有20种少儿特定疾病及20种罕见病,保障全面。
先天性疾病可保:
3周岁前,若被保险人确诊法洛四联症、先天性脑积水,给付20%基本保额,且无等待期。
少儿特疾保障力度大:
少儿特定疾病包含白血病、脑恶性肿瘤等高发重疾。
保单首年额外赔付60%基本保额,第2年及以后额外赔付130%基本保额;
罕见病保单首年额外赔付100%基本保额,第2年及以后额外赔付210%基本保额,累计最高赔付4次。
特定疾病移植额外赔:
18周岁前,确诊特定疾病并接受重大器官移植术或造血干细胞移植术,额外赔付80%基本保额。
恶性肿瘤保障优:
确诊原位癌及轻度癌症,之后确诊恶性肿瘤重度赔付100%保额。
若附加恶性肿瘤关爱金,患癌后如新发、复发、转移等,间隔期后可多次赔付,没有赔付上限。
二、奶爸总结
大黄蜂13号旗舰版少儿重疾险保障好,赔付力度也相当大,很值得家长给孩子投保。
如果你想了解更多重疾险产品,可以看看这篇:
如果大家挑选保险有什么困难,可以扫码关注:奶爸保公众号 进行1对1咨询,现在关注“奶爸保”公众号,回复“官网”,还可以免费领取价值199元的保障大礼包哦,让您买保险变得更简单。
-
一生中意终身寿险好不好?保障+收益+灵活度全解析
2025-11-12 18:00:17
-
复星保德信星颐(分红型)养老年金保险,适合哪些人买?
2025-11-12 16:00:32
-
中国人寿2026开门红年金险值得买吗?一文深度解析
2025-11-12 14:07:56
-
福有余2025是哪个公司的?给孩子买好不好?
2025-11-12 09:28:10
-
2025年快返型年金险合集:存本取息+终身领,灵活减保超省心
2025-11-10 10:50:13
查看更多所用,不泄露任何第三方
或用于其他用途