这位朋友你好,关于婴儿的医疗险比较推荐哪一个的问题,奶爸在这里整理了有关婴儿医疗险的相关内容,希望对你有帮助:
一、婴儿的医疗险比较推荐哪一个?
给婴儿配置医疗险,建议先办理少儿医保筑牢基础保障,再按需搭配商业医疗险强化风险抵御能力,具体推荐如下:
1、少儿医保:基础保障必选
新生儿出生后要尽快办理少儿医保(部分地区要求出生3个月内办理),自出生日起即可享受医保待遇。
每年保费仅需100-500元(国家补贴40%-60%),能报销住院医疗费用以及部分门诊费用。
比如300元以上门诊费用按40%报销,血友病等大病门诊费用报销比例达75%
虽然报销力度有限,但能覆盖日常小病,是商业医疗险的重要补充。
2、商业医疗险:按需搭配更全面
1. 百万医疗险:应对高额医疗支出
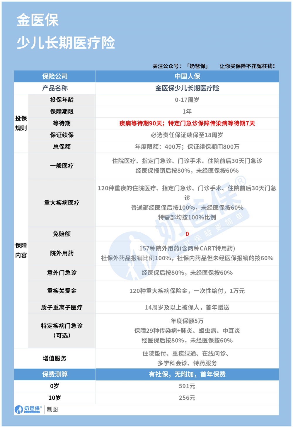
推荐金医保少儿医疗,
它保证续保20年,拥有400万保额,覆盖住院、特殊门诊、门诊手术等多项费用,社保外用药如靶向药、进口药等均可报销。
家庭投保可享受85折优惠,若未发生理赔,每年免赔额递减500元,最低可降至5000元。
例如孩子不幸患上白血病,社保报销后剩余30万治疗费,金医保少儿医疗可100%报销社保外的20万费用,能大幅减轻家庭经济负担。
2. 小额门诊+住院医疗险:覆盖日常小病
推荐暖宝保3号,
意外就医没有等待期,疾病门诊等待期30天、住院等待期90天。
分为基础版(社保外费用60%报销)和优享版(社保内费用100%报销),还包含意外身故、少儿特疾等额外保障,适合经常感冒发烧的婴儿。
3. 小额住院医疗险:弥补百万医疗险免赔额
推荐小医仙3号,
疾病住院不限社保范围,经社保报销后可报销80%;意外医疗包含救护车费用,还提供最长3天的住院护工服务(价值200-300元/天),0岁宝宝年保费仅508元,性价比突出。
不过,对痔疮、脊椎疾病等部分医疗费用报销有限制,投保时需留意。
4. 中高端医疗险:提升就医体验
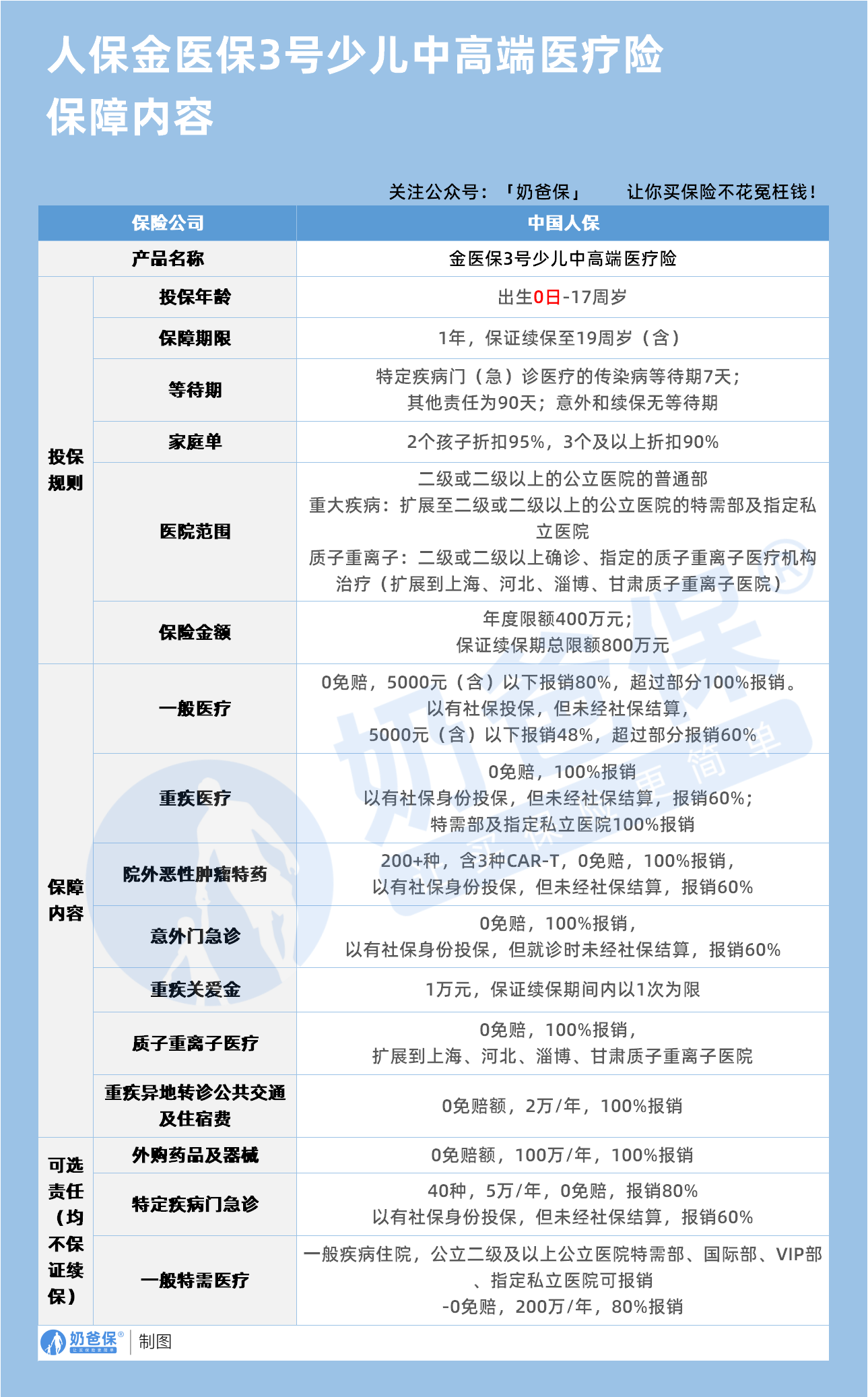
推荐金医保3号少儿中高端医疗险,
0-17岁儿童均可投保,支持在私立医院、公立医院特需部/国际部就医。
住院0免赔且100%报销(含床位费、手术费、药品费),门诊责任可选(如感冒发烧、疫苗接种),还提供专家会诊、住院绿通等服务。
例如孩子需要做腺样体手术,可安排在私立医院快速就诊,避免排队,住院费用能全额报销,适合追求优质医疗资源的家庭。
二、奶爸总结
婴儿配置医疗险,优先办理少儿医保,再搭配商业险。
百万医疗选金医保少儿医疗,日常小病用暖宝保,补免赔额选小医仙,预算充足看中高端选金医保3号。
如果你想了解更多医疗险产品,可以看看这篇:
如果大家挑选保险有什么困难,可以扫码关注:奶爸保公众号 进行1对1咨询,现在关注“奶爸保”公众号,回复“官网”,还可以免费领取价值199元的保障大礼包哦,让您买保险变得更简单。
婴儿的医疗险比较推荐哪一个?
这位朋友你好,关于婴儿的医疗险比较推荐哪一个的问题,奶爸在这里整理了有关婴儿医疗险的相关内容,希望对你有帮助:
一、婴儿的医疗险比较推荐哪一个?
给婴儿配置医疗险,建议先办理少儿医保筑牢基础保障,再按需搭配商业医疗险强化风险抵御能力,具体推荐如下:
1、少儿医保:基础保障必选
新生儿出生后要尽快办理少儿医保(部分地区要求出生3个月内办理),自出生日起即可享受医保待遇。
每年保费仅需100-500元(国家补贴40%-60%),能报销住院医疗费用以及部分门诊费用。
比如300元以上门诊费用按40%报销,血友病等大病门诊费用报销比例达75%
虽然报销力度有限,但能覆盖日常小病,是商业医疗险的重要补充。
2、商业医疗险:按需搭配更全面
1. 百万医疗险:应对高额医疗支出
推荐金医保少儿医疗,
它保证续保20年,拥有400万保额,覆盖住院、特殊门诊、门诊手术等多项费用,社保外用药如靶向药、进口药等均可报销。
家庭投保可享受85折优惠,若未发生理赔,每年免赔额递减500元,最低可降至5000元。
例如孩子不幸患上白血病,社保报销后剩余30万治疗费,金医保少儿医疗可100%报销社保外的20万费用,能大幅减轻家庭经济负担。
2. 小额门诊+住院医疗险:覆盖日常小病
推荐暖宝保3号,
意外就医没有等待期,疾病门诊等待期30天、住院等待期90天。
分为基础版(社保外费用60%报销)和优享版(社保内费用100%报销),还包含意外身故、少儿特疾等额外保障,适合经常感冒发烧的婴儿。
3. 小额住院医疗险:弥补百万医疗险免赔额
推荐小医仙3号,
疾病住院不限社保范围,经社保报销后可报销80%;意外医疗包含救护车费用,还提供最长3天的住院护工服务(价值200-300元/天),0岁宝宝年保费仅508元,性价比突出。
不过,对痔疮、脊椎疾病等部分医疗费用报销有限制,投保时需留意。
4. 中高端医疗险:提升就医体验
推荐金医保3号少儿中高端医疗险,
0-17岁儿童均可投保,支持在私立医院、公立医院特需部/国际部就医。
住院0免赔且100%报销(含床位费、手术费、药品费),门诊责任可选(如感冒发烧、疫苗接种),还提供专家会诊、住院绿通等服务。
例如孩子需要做腺样体手术,可安排在私立医院快速就诊,避免排队,住院费用能全额报销,适合追求优质医疗资源的家庭。
二、奶爸总结
婴儿配置医疗险,优先办理少儿医保,再搭配商业险。
百万医疗选金医保少儿医疗,日常小病用暖宝保,补免赔额选小医仙,预算充足看中高端选金医保3号。
如果你想了解更多医疗险产品,可以看看这篇:
如果大家挑选保险有什么困难,可以扫码关注:奶爸保公众号 进行1对1咨询,现在关注“奶爸保”公众号,回复“官网”,还可以免费领取价值199元的保障大礼包哦,让您买保险变得更简单。
-
一生中意终身寿险好不好?保障+收益+灵活度全解析
2025-11-12 18:00:17
-
复星保德信星颐(分红型)养老年金保险,适合哪些人买?
2025-11-12 16:00:32
-
中国人寿2026开门红年金险值得买吗?一文深度解析
2025-11-12 14:07:56
-
福有余2025是哪个公司的?给孩子买好不好?
2025-11-12 09:28:10
-
2025年快返型年金险合集:存本取息+终身领,灵活减保超省心
2025-11-10 10:50:13
查看更多所用,不泄露任何第三方
或用于其他用途