这位朋友你好,关于昆仑健康保普惠多倍版重疾险值得买吗的问题,奶爸在这里整理了有关昆仑健康保普惠多倍版重疾险的相关内容,希望对你有帮助:
一、昆仑健康保普惠多倍版重疾险值得买吗?
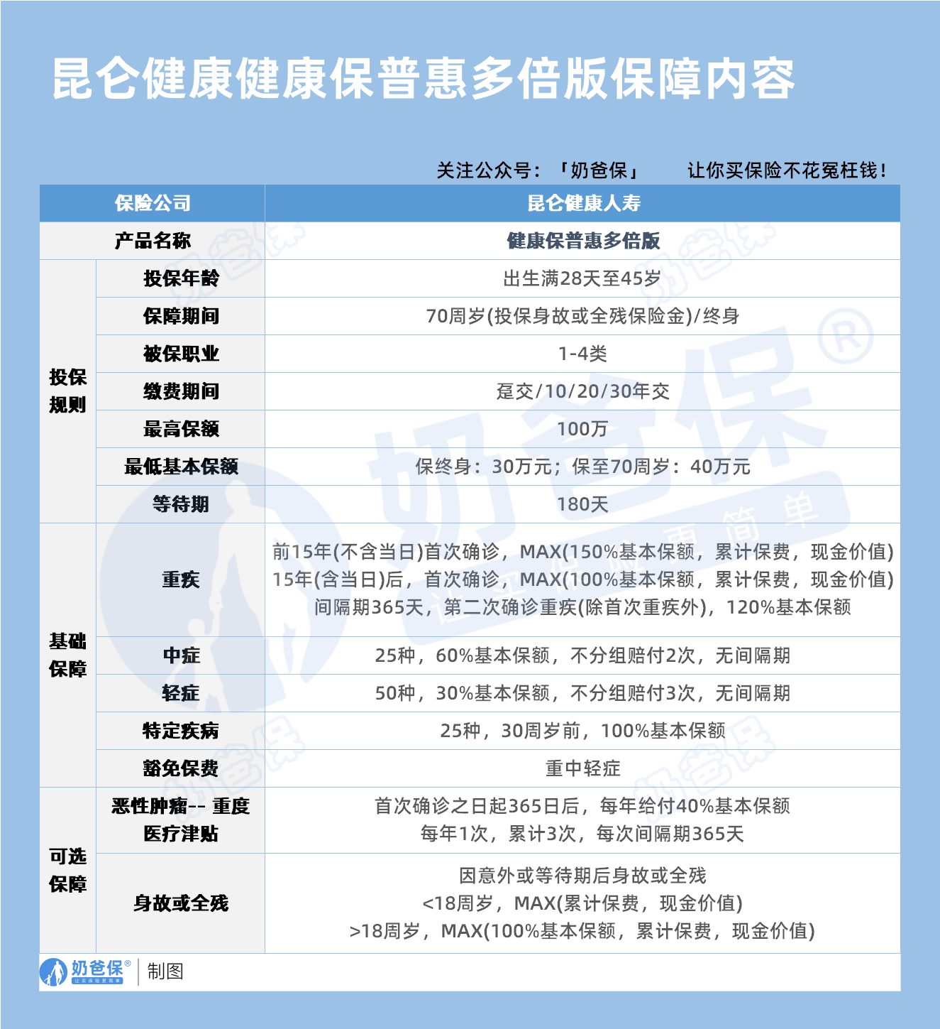
昆仑健康保普惠多倍版重疾险是一款具有高性价比的产品,保障全面且灵活。
保障期限既可以选择定期保障到70岁,也能选择保障至终身,满足不同人群的需求。
缴费方式则有趸交、10/20/30年交多种选项,方便投保人根据自身经济状况灵活规划保费支出。
重疾保障是这款产品的一大亮点。
它涵盖了100种重疾,不分组赔付2次。
在保单前15年初次确诊重疾,可给付150%基本保额、已交保费、现金价值的较大值;
15年后初次确诊,则给付100%基本保额、已交保费、现金价值的较大值。
间隔365天后,二次确诊重疾,还能给付120%保额。
这种不分组多次赔付的设计,大大提高了被保人在面对不同重疾风险时获得赔付的概率。
中症和轻症保障同样出色。
25种中症不分组赔2次,每次赔付60%保额;50种轻症不分组赔3次,每次赔付30%保额。
中轻症赔付无间隔期,且不分组的特点,使得保障更加灵活、实用,能在疾病初期为被保险人提供经济支持,减轻治疗负担。
针对特定疾病也给予了特别关注。
30周岁前初次确诊25种特定疾病,可额外给付100%保额,对于年轻人来说,提供了更充足的经济保障。
还具备豁免保费功能,
当被保人确诊重、中、轻症后,后续保费无需再缴纳,保险合同依然有效。
还可选癌症医疗津贴,
初次确诊癌症之日起365天后,每年给付40%基本保额,最多给付3次。
身故或全残保险金同样可选,18周岁前给付已交保费、现金价值的较大值;
18周岁及以后给付100%基本保额、已交保费、现金价值的较大值 ,为被其家人提供一定的经济保障。
当然,这款产品也并非十全十美。
它的等待期为180天,相对较长;
选择保至70岁的版本会绑定身故责任,可能增加保费负担;投保年龄限制在28天 - 45周岁,范围相对较窄;
附加责任较少,缺少如恶性肿瘤、心脑血管疾病二次赔付等。
二、奶爸总结
昆仑健康保普惠多倍版重疾险适合追求重疾多次赔付、保障全面,且预算相对充足的人群。
如果你想了解更多重疾险产品,可以看看这篇:
如果大家挑选保险有什么困难,可以扫码关注:奶爸保公众号 进行1对1咨询,现在关注“奶爸保”公众号,回复“官网”,还可以免费领取价值199元的保障大礼包哦,让您买保险变得更简单。
昆仑健康保普惠多倍版重疾险测评,值得买吗?
这位朋友你好,关于昆仑健康保普惠多倍版重疾险值得买吗的问题,奶爸在这里整理了有关昆仑健康保普惠多倍版重疾险的相关内容,希望对你有帮助:
一、昆仑健康保普惠多倍版重疾险值得买吗?
昆仑健康保普惠多倍版重疾险是一款具有高性价比的产品,保障全面且灵活。
保障期限既可以选择定期保障到70岁,也能选择保障至终身,满足不同人群的需求。
缴费方式则有趸交、10/20/30年交多种选项,方便投保人根据自身经济状况灵活规划保费支出。
重疾保障是这款产品的一大亮点。
它涵盖了100种重疾,不分组赔付2次。
在保单前15年初次确诊重疾,可给付150%基本保额、已交保费、现金价值的较大值;
15年后初次确诊,则给付100%基本保额、已交保费、现金价值的较大值。
间隔365天后,二次确诊重疾,还能给付120%保额。
这种不分组多次赔付的设计,大大提高了被保人在面对不同重疾风险时获得赔付的概率。
中症和轻症保障同样出色。
25种中症不分组赔2次,每次赔付60%保额;50种轻症不分组赔3次,每次赔付30%保额。
中轻症赔付无间隔期,且不分组的特点,使得保障更加灵活、实用,能在疾病初期为被保险人提供经济支持,减轻治疗负担。
针对特定疾病也给予了特别关注。
30周岁前初次确诊25种特定疾病,可额外给付100%保额,对于年轻人来说,提供了更充足的经济保障。
还具备豁免保费功能,
当被保人确诊重、中、轻症后,后续保费无需再缴纳,保险合同依然有效。
还可选癌症医疗津贴,
初次确诊癌症之日起365天后,每年给付40%基本保额,最多给付3次。
身故或全残保险金同样可选,18周岁前给付已交保费、现金价值的较大值;
18周岁及以后给付100%基本保额、已交保费、现金价值的较大值 ,为被其家人提供一定的经济保障。
当然,这款产品也并非十全十美。
它的等待期为180天,相对较长;
选择保至70岁的版本会绑定身故责任,可能增加保费负担;投保年龄限制在28天 - 45周岁,范围相对较窄;
附加责任较少,缺少如恶性肿瘤、心脑血管疾病二次赔付等。
二、奶爸总结
昆仑健康保普惠多倍版重疾险适合追求重疾多次赔付、保障全面,且预算相对充足的人群。
如果你想了解更多重疾险产品,可以看看这篇:
如果大家挑选保险有什么困难,可以扫码关注:奶爸保公众号 进行1对1咨询,现在关注“奶爸保”公众号,回复“官网”,还可以免费领取价值199元的保障大礼包哦,让您买保险变得更简单。
-
一生中意终身寿险好不好?保障+收益+灵活度全解析
2025-11-12 18:00:17
-
复星保德信星颐(分红型)养老年金保险,适合哪些人买?
2025-11-12 16:00:32
-
中国人寿2026开门红年金险值得买吗?一文深度解析
2025-11-12 14:07:56
-
福有余2025是哪个公司的?给孩子买好不好?
2025-11-12 09:28:10
-
2025年快返型年金险合集:存本取息+终身领,灵活减保超省心
2025-11-10 10:50:13
查看更多所用,不泄露任何第三方
或用于其他用途