这位朋友你好,关于君龙守卫者7号哪里买,购买渠道有哪些的问题,奶爸在这里整理了有关君龙守卫者7号的相关内容,希望对你有帮助:
一、君龙守卫者7号哪里买?购买渠道有哪些?
君龙守卫者7号是一款备受关注的重疾险产品,不少人想知道从哪些渠道可以购买到它。下面就为大家介绍常见的购买渠道。
1、保险公司官方渠道
君龙人寿的官网和官方公众号是比较直接的购买渠道。
在君龙人寿官网,你可以清晰地了解到君龙守卫者7号的详细条款、保障内容、费率等信息。
在官方公众号上购买也很便捷,且可以随时查看自己的保单信息,进行续费等操作。
2、保险代理人渠道
你可以联系君龙人寿的保险代理人进行购买。
他们能够提供一对一的服务,解答你在购买过程中遇到的各种疑问,帮助你选择合适的保额和保障期限。
3、保险经纪平台
现在有许多正规的保险经纪平台也可以购买君龙守卫者7号。
比如奶爸保,可以对比多款保险产品,方便你直观地看到君龙守卫者7号与其他产品的差异,从而做出更合适的选择。
也可以私聊奶爸为您定制保障方案,享受到优质的服务。
君龙守卫者7号的购买渠道多样,包括保险公司官方网站、APP,保险代理人,保险经纪平台等,大家可以按需选择。
二、君龙守卫者7号好不好?
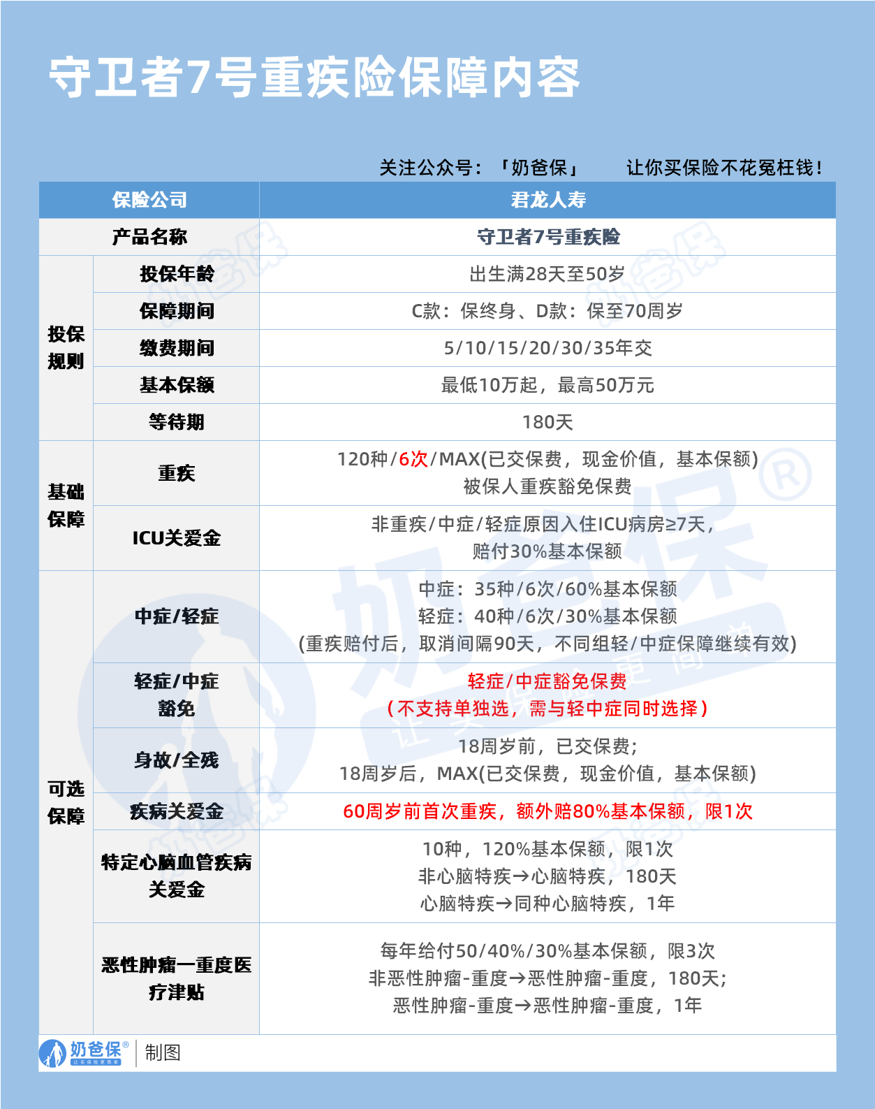
守卫者7号是君龙人寿推出的重疾险。
投保年龄为出生满28天-50周岁,保障期限可选择保至70周岁或终身,交费期间多样。
必选责任包含120种重疾,可赔6次,还有ICU关爱金;
可选责任丰富,涵盖轻/中症及豁免、疾病关爱金等。
它投保灵活,核保宽松且有复议功能,重疾多次赔无三同条款,性价比高,还提供多项健康管理增值服务。
不过,它也存在等待期180天较长、投保年龄上限为50岁、轻疾有隐形分组等不足。
三、奶爸总结
君龙守卫者7号适合追求全面保障和高性价比,且能接受其不足的人群,大家可以按需选择。
如果你想了解更多重疾险产品,可以看看这篇:
如果大家挑选保险有什么困难,可以扫码关注:奶爸保公众号 进行1对1咨询,现在关注“奶爸保”公众号,回复“官网”,还可以免费领取价值199元的保障大礼包哦,让您买保险变得更简单。
君龙守卫者7号哪里买?购买渠道有哪些?
这位朋友你好,关于君龙守卫者7号哪里买,购买渠道有哪些的问题,奶爸在这里整理了有关君龙守卫者7号的相关内容,希望对你有帮助:
一、君龙守卫者7号哪里买?购买渠道有哪些?
君龙守卫者7号是一款备受关注的重疾险产品,不少人想知道从哪些渠道可以购买到它。下面就为大家介绍常见的购买渠道。
1、保险公司官方渠道
君龙人寿的官网和官方公众号是比较直接的购买渠道。
在君龙人寿官网,你可以清晰地了解到君龙守卫者7号的详细条款、保障内容、费率等信息。
在官方公众号上购买也很便捷,且可以随时查看自己的保单信息,进行续费等操作。
2、保险代理人渠道
你可以联系君龙人寿的保险代理人进行购买。
他们能够提供一对一的服务,解答你在购买过程中遇到的各种疑问,帮助你选择合适的保额和保障期限。
3、保险经纪平台
现在有许多正规的保险经纪平台也可以购买君龙守卫者7号。
比如奶爸保,可以对比多款保险产品,方便你直观地看到君龙守卫者7号与其他产品的差异,从而做出更合适的选择。
也可以私聊奶爸为您定制保障方案,享受到优质的服务。
君龙守卫者7号的购买渠道多样,包括保险公司官方网站、APP,保险代理人,保险经纪平台等,大家可以按需选择。
二、君龙守卫者7号好不好?
守卫者7号是君龙人寿推出的重疾险。
投保年龄为出生满28天-50周岁,保障期限可选择保至70周岁或终身,交费期间多样。
必选责任包含120种重疾,可赔6次,还有ICU关爱金;
可选责任丰富,涵盖轻/中症及豁免、疾病关爱金等。
它投保灵活,核保宽松且有复议功能,重疾多次赔无三同条款,性价比高,还提供多项健康管理增值服务。
不过,它也存在等待期180天较长、投保年龄上限为50岁、轻疾有隐形分组等不足。
三、奶爸总结
君龙守卫者7号适合追求全面保障和高性价比,且能接受其不足的人群,大家可以按需选择。
如果你想了解更多重疾险产品,可以看看这篇:
如果大家挑选保险有什么困难,可以扫码关注:奶爸保公众号 进行1对1咨询,现在关注“奶爸保”公众号,回复“官网”,还可以免费领取价值199元的保障大礼包哦,让您买保险变得更简单。
-
一生中意终身寿险好不好?保障+收益+灵活度全解析
2025-11-12 18:00:17
-
复星保德信星颐(分红型)养老年金保险,适合哪些人买?
2025-11-12 16:00:32
-
中国人寿2026开门红年金险值得买吗?一文深度解析
2025-11-12 14:07:56
-
福有余2025是哪个公司的?给孩子买好不好?
2025-11-12 09:28:10
-
2025年快返型年金险合集:存本取息+终身领,灵活减保超省心
2025-11-10 10:50:13
查看更多所用,不泄露任何第三方
或用于其他用途