这位朋友你好,关于超级玛丽真多次重疾险是哪家公司的,在哪买的问题,奶爸在这里整理了有关的相关内容,希望对你有帮助:
一、超级玛丽真多次重疾险是哪家公司的?
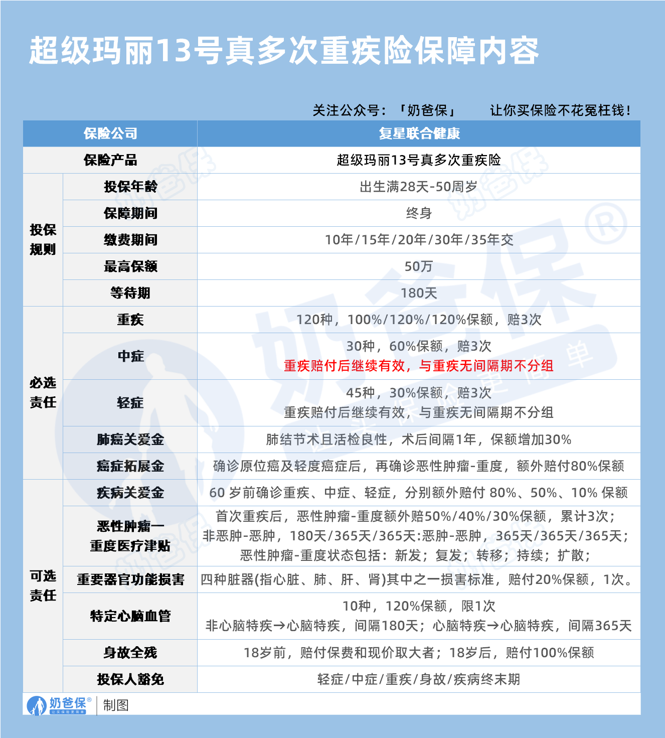
超级玛丽真多次重疾险由复星联合健康保险承保。
复星联合健康保险成立于2017年,由复星集团与美国联合健康集团共同出资设立,依托股东在医疗健康领域的资源与经验,为产品研发与服务提供有力支撑。
这款产品覆盖出生满28天至50周岁人群,保障期限为终身,缴费期灵活,有10年、15年、20年、30年、35年多种选择,最高保额50万,等待期180天。
保障内容上,
必选责任涵盖120种重疾赔3次(首次100%保额,后两次120%)、30种中症赔3次(每次60%保额)、45种轻症赔3次(每次30%保额),重疾赔付后轻中症保障仍有效,且无间隔期、不分组。
此外还有癌症拓展金,确诊原位癌或轻度癌症后再患重度恶性肿瘤,额外赔80%保额。
可选责任包括疾病关爱金、恶性肿瘤-重度医疗津贴、重要器官功能损害赔付、特定心脑血管二次赔、身故全残保障及投保人豁免等,满足多样化需求。
二、超级玛丽真多次重疾险在哪买?
消费者可通过正规保险经纪平台购买,这些平台与复星联合健康保险合作,提供便捷的投保入口。
此外,也可关注复星联合健康保险的官方渠道,如官网或官方 APP,查询产品详情并进行投保。
投保时,务必仔细阅读条款,确认健康告知等内容,确保符合投保要求。
三、奶爸总结
超级玛丽真多次重疾险是一款重疾不分组多次赔付,且可灵活附加疾病关爱金、癌症额外赔等责任,能提供全面重疾保障的产品,值得大家选择。
如果你想了解更多重疾险产品,可以看看这篇:
如果大家挑选保险有什么困难,可以扫码关注:奶爸保公众号 进行1对1咨询,现在关注“奶爸保”公众号,回复“官网”,还可以免费领取价值199元的保障大礼包哦,让您买保险变得更简单。
超级玛丽真多次重疾险是哪家公司的?在哪买?
这位朋友你好,关于超级玛丽真多次重疾险是哪家公司的,在哪买的问题,奶爸在这里整理了有关的相关内容,希望对你有帮助:
一、超级玛丽真多次重疾险是哪家公司的?
超级玛丽真多次重疾险由复星联合健康保险承保。
复星联合健康保险成立于2017年,由复星集团与美国联合健康集团共同出资设立,依托股东在医疗健康领域的资源与经验,为产品研发与服务提供有力支撑。
这款产品覆盖出生满28天至50周岁人群,保障期限为终身,缴费期灵活,有10年、15年、20年、30年、35年多种选择,最高保额50万,等待期180天。
保障内容上,
必选责任涵盖120种重疾赔3次(首次100%保额,后两次120%)、30种中症赔3次(每次60%保额)、45种轻症赔3次(每次30%保额),重疾赔付后轻中症保障仍有效,且无间隔期、不分组。
此外还有癌症拓展金,确诊原位癌或轻度癌症后再患重度恶性肿瘤,额外赔80%保额。
可选责任包括疾病关爱金、恶性肿瘤-重度医疗津贴、重要器官功能损害赔付、特定心脑血管二次赔、身故全残保障及投保人豁免等,满足多样化需求。
二、超级玛丽真多次重疾险在哪买?
消费者可通过正规保险经纪平台购买,这些平台与复星联合健康保险合作,提供便捷的投保入口。
此外,也可关注复星联合健康保险的官方渠道,如官网或官方 APP,查询产品详情并进行投保。
投保时,务必仔细阅读条款,确认健康告知等内容,确保符合投保要求。
三、奶爸总结
超级玛丽真多次重疾险是一款重疾不分组多次赔付,且可灵活附加疾病关爱金、癌症额外赔等责任,能提供全面重疾保障的产品,值得大家选择。
如果你想了解更多重疾险产品,可以看看这篇:
如果大家挑选保险有什么困难,可以扫码关注:奶爸保公众号 进行1对1咨询,现在关注“奶爸保”公众号,回复“官网”,还可以免费领取价值199元的保障大礼包哦,让您买保险变得更简单。
-
一生中意终身寿险好不好?保障+收益+灵活度全解析
2025-11-12 18:00:17
-
复星保德信星颐(分红型)养老年金保险,适合哪些人买?
2025-11-12 16:00:32
-
中国人寿2026开门红年金险值得买吗?一文深度解析
2025-11-12 14:07:56
-
福有余2025是哪个公司的?给孩子买好不好?
2025-11-12 09:28:10
-
2025年快返型年金险合集:存本取息+终身领,灵活减保超省心
2025-11-10 10:50:13
查看更多所用,不泄露任何第三方
或用于其他用途