有人说,“健康是1,其他都是0”。
确实,在疾病面前,尤其是大病,真的分分钟回到解放前。
普通家庭如何守住自己的【1】?
除了医保外,一份能 “兜底” 的医疗险,真的非常有必要。
但产品那么多,怎么选到最好的医疗险呢?
我们从保障内容、增值服务、价格等多方面对比,
选出了一批高性价比的优等生,堪称 “医疗险界的六边形战士”!
一起来抄作业吧!
一、值得买的百万医疗险推荐清单
百万医疗险,顾名思义保额有上百万,
可以保障因住院产生的医疗费用,通常有一定免赔额。
是防止家里【因病致贫】的神器。
目前值得买的百万医疗险,推荐以下几款:
人保金医保3号
人保金医保少儿长期医疗险(0免赔)
太平洋蓝医保长期医疗
太平洋蓝医保好医好药版
星相守长期医疗险
人保好医保·长期医疗(标准版)
平安长相安2号长期医疗
尊享e生2025
PS:前面7款保证续保20年,最后1款是1年期医疗险。

1、人保金医保3号
✅【特点】
理赔门槛低:核心主险年免赔额支持无理赔递减至7000元,同时,还支持附加0元免赔医疗保险金,即便感冒、发烧住院治疗,也可以报销
保障力度更全:除基础保障外,还能附加院外特药医疗、外购药械,重疾住院津贴、轻中症关爱金、特定疾病及意外失能和恶性肿瘤失能保障等,非常全面。
增值服务全,就医体验更好:有重疾住院绿色通道、手术安排、住院垫付、院内照护、居家护理和特药服务等,都非常实用。
✅【不足】
部分责任不保证续保,比如外购药械费用医疗保险金,目前是1年期。
✅【适合人群】
追求长期医疗保障、更全面保障,注重院外特药保障的人群
2、金医保少儿长期医疗险
✅【特点】
保证续保时间长:保证续保至18周岁,最长保证续保18年
基础保障扎实、增值服务丰富:一般+重疾医疗保额高达800万,包含就医绿通、住院垫付、线上问诊等多种增值服务
提供院外恶性肿瘤特定药品费用医疗保障:包含157种特药(含2种CAR-T用药疗法),保额高达400万
支持多孩投保,最高享9折:为两位子女投保享95折、为三位及以上子女投保享9折
✅【不足】
可附加的特定疾病门(急)诊医疗责任不保证续保
✅【适合人群】
少儿群体,费率优势明显,追求免赔额低的人群
3、蓝医保长期医疗
✅【特点】
健康服务升级:可选特定药品保障,特药清单拓展至162种,34项健康管理服务全新升级
保障内容丰富:除一般、重疾医疗,还保障55种中轻症特定疾病,给付1万元重大疾病关爱保险金
可选保障升级:除原来的特定疾病特需医疗、个人重大疾病保险两项可选责任外,新增了附加住院津贴以及附加失能收入损失保险金,都是保证续保20年
保费可优惠:2位及以上同时投保即可享受家庭保单的95折优惠
免赔额低:三项医疗保障共享免赔额,赔付概率更高
✅【不足】
重疾医疗有免赔额,对重大疾病理赔不够友好
✅【适合人群】
追求保障全面、高性价比,或者追求长期医疗保障的中老年群体
4、蓝医保(好医好药版)长期医疗
✅【特点】
投保、理赔门槛低:最高支持70周岁投保,无理赔免赔额可最低减至5000元
保障全面:包含一般医疗、55种特定疾病、120种重疾、质子重离子治疗等
外购药及器械全面开放,不限清单:必选责任还多了外购药械、特需医疗,可报销的范围和就医体验也更高一些
可选保障丰富:新增120种重疾保险金、住院补偿金、门诊保险金、重疾特需保险金四大附加保障
家庭单优势明显:家庭单最高可享85折优惠
✅【适合人群】
追求长期医疗保障的中老年群体,以及追求癌症特药保障的人群
5、星相守长期医疗险
✅【特点】
保证续保20年:不管是计划一,还是计划二(特需医疗),都保证续保20年,尤其是计划二,在市场来看还是非常稀缺的
保障全面:包含一般医疗、轻中症、120种重疾、多种增值服务等,且支持住院前后45天门急诊,比同类产品时间更长
免赔额可选:两个计划都可以根据实际情况,选择0免赔或1/1.5/2万免赔额,且连续多年无理赔,免赔额最高下调5000元,更容易得到赔付
外购药不限清单:符合一般医疗、轻中症医疗和重疾医疗责任下的外购药,没有具体清单限制,且可报手术机器人费
可选保障丰富:可附加门急诊、重疾补充关爱金、重疾住院/监护病房津贴等,非常实用
✅【适合人群】
追求高性价比、看中免赔额低,注重外购药械保障和就医体验的人群
6、好医保-长期医疗(标准版)
✅【特点】
保障全面:基础的医疗保障都有,还有实用的增值服务,包括就医绿通、垫付服务等
疾病保障好:提供了1万元的重疾津贴和200万的特药保障,特药清单拓展至197种,还可附加癌症赴日医疗
健康告知宽松:没有问询到2年内体检异常情况
✅【不足】
一般医疗和重疾医疗共享保额和免赔额,特药保障有1万免赔额,且只能报销90%
需要在支付宝平台上自助投保,要仔细阅读健康告知要求
✅【适合人群】
追求更长保证续保时间,更全面的增值服务,身体状况一般的中年群体
7、平安长相安2号长期医疗
✅【特点】
投保、理赔门槛低:最高支持70周岁投保,支持给配偶父母投保,无理赔免赔额可最低减至5000元
基础保障全面:外购药、质子重离子、特殊门诊费用等皆可保障,还新增了指定疾病康复医疗责任、基因检测责任;
另外,特药从157种扩展至188种,含3种Cat-T
可选保障丰富:新增院外重疾药品(不限药品清单)、重大疾病确诊、特定疾病特需医疗三大附加保障
家庭单优势明显:2人即可成家庭单,最高可享85折优惠,家庭单可共享免赔额
增值服务强大:支持“9+1”健康服务权益。包括门诊/住院协助、暖心陪诊、院内护工看护、出院交通安排及陪同等,帮助患者更好地应对疾病带来的困扰
✅【适合人群】
追求长期医疗保障的中老年群体,家庭共同投保,注重投保、理赔门槛低的人群
8、尊享e生2025
基础保障全面:特殊门诊、门诊手术、住院前后门急诊费用等皆可保障,以及实用性强的异地转诊及护工津贴,特药目录扩展至312种(含6款CART)
外购药/医疗器械全放开:责任内不限清单、不限疾病、不限住院或门诊场景,真正做到百万保额0免赔额,100%赔付
含恶性肿瘤先进疗法医疗责任:600万保障,包含质子重离子医疗、硼中子俘获治疗医疗、光免疫疗法医疗3项

就医范围再扩大:一般医疗和重疾医疗扩展到全国102家私立(民营)医院,其中质子重离子医院扩展至9家
增值服务丰富:包含重疾直通车、医疗垫付、重疾绿通、术后家庭护理等在内17项增值服务
对慢病人群友好:针对高血压、2型糖尿病、肾小球肾炎、甲状腺结节、乳腺结节、肺结节等慢病人群,符合条件即可投保,不另外加费
✅【不足】
一年期产品,不能保证续保,不过目前续保审核宽松,产品运营稳健
✅【适合人群】
注重全面医疗保障、齐全增值服务,支持复议核保,对亚健康人群友好
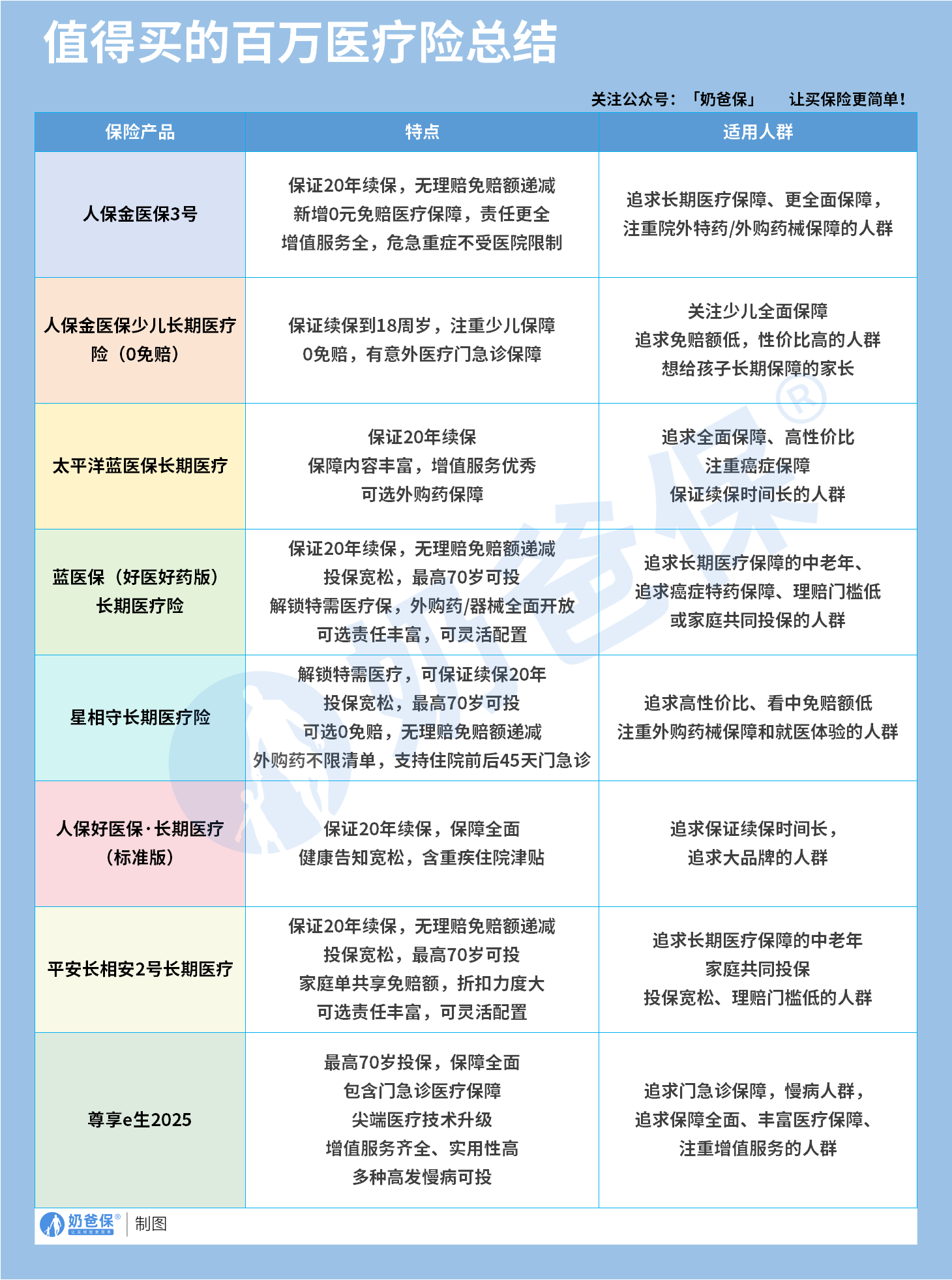
总结一下这几款百万医疗险的特点和适用人群:

二、免健告医疗险推荐
有些朋友有健康异常,或者是父母年龄比较大,
想要买到心仪的百万医疗险,比较难。
这里推荐考虑免健康告知的百万医疗险,不用健康告知,
职业要求或年龄要求通常也比较宽松,大部分人都能买。
不过有一点需要注意,即既往症:
一般来说,大部分产品对5类严重既往症(略有差异),比如癌症,是不赔的,
一般既往症还是有机会获赔的,比如:
投保前有乳腺结节3级,没有什么并发症等问题,
投保2年后不幸确诊乳腺癌,有机会获得重疾险赔付。
值得买的免健告产品,推荐以下几款:
超越保无忧版
全医保免健告医疗险
众民保百万医疗险
太保健康蓝医保·百万医疗险(免健告版)
长相安3号庆典版(免健告)
PS:前面2款保证续保,后面3款为1年期产品

1、超越保无忧版
✅【特点】
10年超长续航:免健告中少有保证续保的,且续航时间长,不用担心理赔过、身体变差无法继续买,且保证续保写入合同,非常稳定
保障超全面:对比同类产品,核心保障全都有,且还自带癌症重度基因检测、重疾康复医疗金、重疾既往症医疗金、重疾异地交通费等。
免赔额设计灵活:计划一免赔额2万,但前一年无理赔,每年降低1000元,最低能降到1.5万;计划二0免赔额
重疾就医拓展至特需部:医疗资源更好,环境也更舒适,也更有利于病情恢复
✅【适合人群】
看中产品保证续保时间,注重就医资源和环境的朋友
2、全医保免健告医疗险(保证续保)
✅【特点】
保证续保5年:市面上少有的免健告,还有保证续保的产品,投保后不管身体变差还是理赔过,5年内不用担心保障中断
保障全面:除一般住院、重疾住院保障外,还有特药、质子重离子及特定外购药械保障,且社保内免赔额为5000元,比一般产品还要低
可扩展私立医院:就医范围除二级公立医院普通部外,还支持特定私立医院专科就诊
✅【适合人群】
看中保证续保、追求较低理赔门槛,偏好私立医院的朋友
3、众民保百万医疗险
✅【特点】
投保年龄广、价格实惠:0至105岁的人群都能买,高龄老人也能拥有大病保障;0岁投保,甄选版一年保费仅需368元
总体保额高:医保内、外医疗/质子重离子医疗/特定药品费保额都有300万,满足绝大多数大病需求
健康增值服务项目丰富:有门诊陪诊、住院护工等服务。此外,臻选版还能享受5选1的健康管理服务
这款产品还有姊妹款——众民保中高端医疗险,
重疾扩展特需责任内自费药、械都能保,好药任选。
想了解众民保中高端医疗险的朋友可以点击:《免健告、癌症都能买,众民保系列上线首日卖爆500万!》。
2个版本可选:分为臻选版和经典版,二者报销比例不同,可按需自选
✅【不足】一年期产品,不能保证续保,不包含常见的住院前后门急诊和门诊手术保障
✅【适合人群】老龄老人,以及带病投保人群
4、太保健康蓝医保·百万医疗险(免健告版)
✅【特点】
投保门槛低:80岁以内人群都可以买,没有健康告知
保障全面:覆盖医保内外住院医疗费用,还有特药医疗、质子重离子、院外癌症特定用药基因检测费等保障
价格亲民:基础版30岁人群165元/年、50岁694元/年;升级版30岁人群358元/年、50岁967元/年
✅【不足】
免赔额略高一点,医保内、外各1万
✅【适合人群】
身体状况较差,预算不多、追求高性价比人群
5、长相安3号庆典版(免健告)
✅【特点】
投保门槛低:最高支持105周岁投保,无职业类别限制,几乎人人能买!

多项专属保障,超全面:覆盖医保内外住院医疗费用,还有重疾异地转诊公共交通/住宿费用、重疾住院津贴、重疾拓展特需保险金等等。
增值服务丰富,实用且人性化:长相安3号提供6项基础医疗服务权益,以及臻选健康管理服务(5选1)。
这些都是很实用的权益,能够帮助患者更好地应对疾病带来的困扰。
✅【不足】
虽然比不上普通的百万医疗险,缺少了前后门急诊和门诊手术等保障,但整体的保障比惠民保要好很多。
总结一下这几款产品的特点和适用人群:

三、奶爸总结
百万医疗险不是奢侈品,而是每个家庭的 “刚需”!
除了百万医疗险外,以下几类医疗险也可以考虑:
如果家有小孩,或着抵抗力差的朋友,
想要报销门诊治疗费用或覆盖1万元以内的住院医疗费用,
也可以考虑小额医疗险。
如果更看重就医资源,不想排队看病,
也可以考虑中高端医疗险,可以看特需版、VIP部,
部分甚至还能拓展到知名私立医院。
如果追求性价比,从以上几款挑选就很不错。
如果你想知道自己适合哪一款,或者想给全家定制专属方案,欢迎咨询我们~
如果大家挑选保险有什么困难,可以扫码关注:奶爸保公众号 进行1对1咨询,
现在关注“奶爸保”公众号,回复“官网”,还可以免费领取价值199元的保障大礼包哦,让您买保险变得更简单。
微信扫一扫
微信扫一扫
关注微信
客服热线
奶爸保

