当下重疾险市场产品五花八门,超级玛丽15号作为多次上榜的热门款,
很多人都在问超级玛丽15号重疾险的优缺点,适合哪些人买?
这款产品最近确实火。为什么这么受欢迎?到底要花多少钱?
事不宜迟,今天奶爸对这款产品进行深入测评,给大家充当投保参考指南。
超级玛丽15号的优点和不足
君龙超级玛丽15号多少钱?
奶爸总结
一、超级玛丽15号的优点和不足
老规矩,一起来看看超级玛丽15号具体长什么。
下面我们对超级玛丽15号的优点和不足进行介绍。
1、优点:从投保到保障,实用度拉满
首先是投保灵活度高,适配多数人群。
超级玛丽15号覆盖0-50周岁人群,不管是给新生儿配置终身保障,还是中年人补充重疾防护,都能满足;
保障期限可选70岁、85岁或终身,
预算有限可选定期保障,追求终身安心可选终身保障,投保灵活度足够。
缴费期支持最长35年交,比常见的30年交多5年缓冲。
以30岁男投保50万保额保终身为例,
分35年交每年保费是6505元,比30年交每年少交约700元,能最大程度摊薄每年的保费压力,对收入稳定的人很友好。
其次是核心保障扎实,赔付规则实用。
重疾保障覆盖110种疾病,单次赔付100%保额,
虽然比达尔文12号少10种,但行业规定的28种高发重疾已覆盖95%以上理赔场景,
像癌症、急性心梗、脑中风后遗症这些重疾都在保障范围内,可以满足核心需求。
中症和轻症是亮点,
中症35种赔60%保额,轻症40种赔30%保额,
关键是中轻症共享6次赔付。
比如先赔2次中症,还能再赔4次轻症,总次数比很多产品的“中症3次+轻症3次”更充裕,让被保人在应对多次患病的可能性更有底气。
而且高发轻症覆盖全面,
极早期癌症、轻微脑中风、冠状动脉介入术等都包含,没有明显短板。
再者是特色保障精准,戳中人群痛点。
现在体检出肺结节、乳腺结节、甲状腺结节的人越来越多,投保重疾险常被加费或拒保,
而超级玛丽15号专门针对这类人群设计了保障:
肺结节切除手术后,不管是否确诊癌症,都能赔5%保额。
乳腺和甲状腺结节关爱金二选一,
确诊后1年内做手术,能赔保额的10%,对女性和结节人群特别友好。
自带的癌症拓展金也很实用,
确诊癌症后3年仍在治疗,能再赔50%保额,相当于最高能赔75万,应对癌症长期治疗的费用压力更有力。
2、缺点:局限明确,需匹配需求
一是投保年龄上限较低。
仅支持0-50周岁投保,50岁以上的人想配置重疾险的人群,就无法选择这款产品,对高龄人群不够友好。
二是缺乏自带重疾多次赔。
现在不少重疾险自带重疾多次赔,
而超级玛丽15号的重疾多次赔是可选责任,需要额外加费才能获得。
以30岁男为例,附加后每年保费增加约800元,对追求“重疾多次保障”的人来说,不如直接选自带该责任的产品划算。
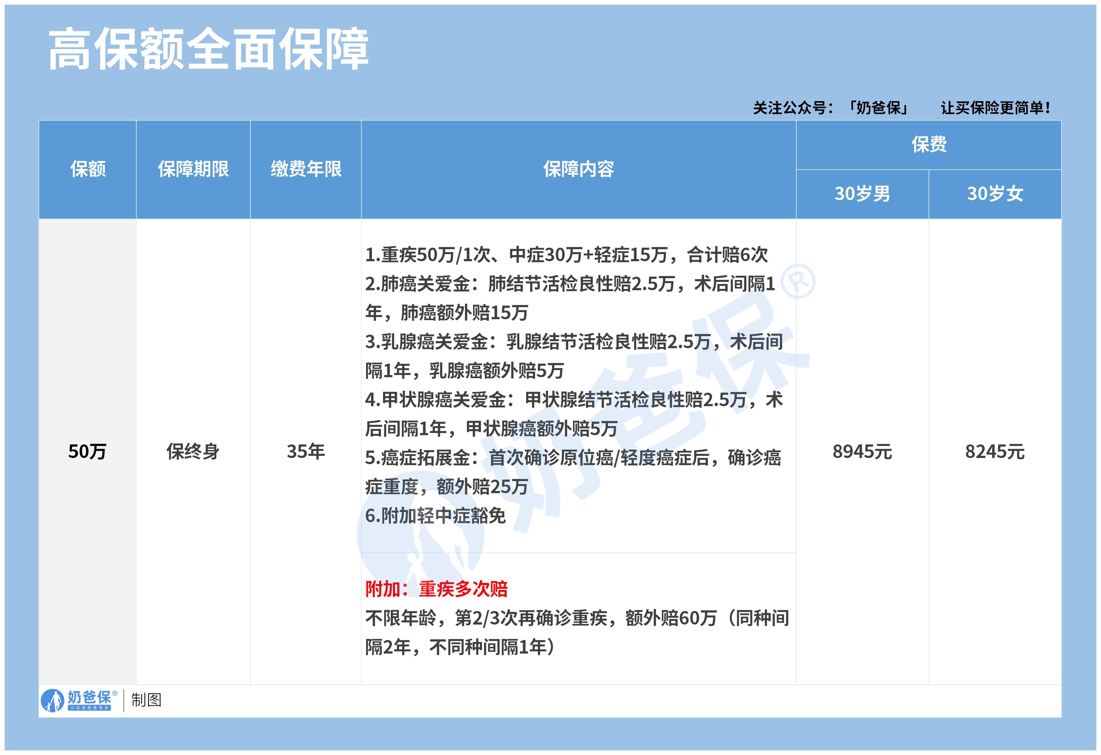
二、君龙超级玛丽15号多少钱?
大家最关心的价格来了。
我们以高保额全面保障方案为例:50万保额,保终身,缴费35年。
基础保障包括:
重疾50万赔1次;
中症30万、轻症15万,合计可赔6次;
肺结节关爱金:肺结节活检良性赔2.5万,术后间隔1年,肺癌额外赔15万;
乳腺结节关爱金:活检良性赔2.5万,术后间隔1年,乳腺癌额外赔5万;
甲状腺结节关爱金:活检良性赔2.5万,术后间隔1年,甲状腺癌额外赔5万;
癌症拓展金:首次确诊原位癌/轻度癌症后,确诊重度癌症,额外赔25万;
还有轻中症豁免。
这个方案,30岁男性每年保费8945元,30岁女性每年8245元。
如果附加重疾多次赔,第二次、第三次再确诊重疾,还能额外赔60万。保费会相应增加,但保障更全面。
折算到每天,30岁女性每天仅需22.6元,不到一杯奶茶的钱,就能获得50万的重疾保障。
三、奶爸总结
总的来说,重疾险是转移重大疾病风险的有效工具。
据统计,人一生患重疾的概率高达72.18%。一旦患病,治疗费用动辄数十万。
超级玛丽15号虽存在一定不足,但每年8000多的保费,换来50万的保障,杠杆效应明显。
更重要的是,它保的是未来的赚钱能力,是对家庭的责任。
奶爸也给大家推荐几款优质的重疾险产品:
1、君龙人寿超级玛丽15号
第一,结节保障超全面
自带保障在原有肺结节基础上,拓展到乳腺/甲状腺结节,范围更广了。
可以说是目前市场上,少有的三大高发结节都有保障的产品。
第二,癌症保障丰富
超玛15号的癌症保障,从早期到晚期,都安排得妥妥的。
本身自带癌症拓展金,
首次确诊原位癌/轻度癌症后,确诊恶性肿瘤—重度,额外赔50%。
如果觉得不够,还可以附加以下保障:
癌症津贴或癌症多次赔(二选一):间隔一定周期后,可以赔一笔钱用于癌症持续治疗,癌症津贴有次数限制,多次赔则不限次数。
癌症重度特药治疗金:确诊癌症后需要吃高价特药,做过相关手术可以赔50%保额。

第三,重疾多次赔灵活选
重疾多次赔可以按需选择:
65周岁版,要求是65岁前确诊,额外赔2次,每次赔120%保额;
另一版则是不限年龄,额外赔2次,每次赔120%保额。

同种不同种都赔,且同种间隔周期短,只要2年
像心脏病术后复发了也能保,不用怕赔过一次就没保障了。
【适合人群】
看中结节、癌症保障,预算不多的朋友。
2、复星联合达尔文12号
第一,自带意外重疾额外赔和住院津贴。
前者因为意外导致首次重疾,可多赔35%基本保额。
等于一张保单覆盖重疾+意外,且是保至终身的双重保障!
后者在60周岁前未发生重疾,60岁后确诊,每天给付0.1%基本保额作为住院津贴。
人一辈子不一定会得重疾,但60岁后难免因小病小痛住院,
达尔文12号这个保障,可以让不确定的赔付变得更确定。
不过,这里需要注意的是,如果后续重疾/身故/全残,
会扣掉累计已给付的住院津贴金额后,再赔付。
第二,可选责任丰富
达尔文12号多重附加保障:
重疾多次赔:分65周岁版和终身版(二选一),满足多种人群需要;
重疾保费补偿:缴费期内发生重疾返还保费,实现“重疾免单”;
疾病关爱金/顶梁柱关爱保险金:家庭责任最重阶段赔更多;
癌症津贴:癌症间隔一定周期就能获得一笔理赔金。
第三,理赔门槛更低
5种特定重疾(如严重心肌炎)、原位癌、癌症津贴赔付,都比同类产品更宽松。
【适合人群】
看重理赔门槛、重疾返还保费的朋友
3、复星联合医联有盟
第一,轻中症保障灵活
必选保障是重疾,像轻中症保障、身故保障,可以加钱获得。
如果预算有限,也可以只买个重疾,先把大病保障做好;
如果预算多一点,建议大家还是要附加轻中症保障。
第二,自带一般医疗金
医联有盟自带医疗金,非常实用:
保单前5年,每年提供报销额度=0.5%*保额,100%报销,
未用完可累计,终身有效,身故/全残一次性赔剩余额度!

像买药、体检、看牙等日常开支,都能用上。
可以说是实打实把钱返还给客户使用!
第三,健康告知非常宽松
健康告知只有4条:
比如过去1年内的检查异常、是否有被医生建议住院或手术;
过去2年内的手术情况以及过去5年内的疾病情况。
针对非常高发的甲状腺/乳腺/肺结节,没有问询是否有进行手术,也没有问询是否多发,
只要结节等级在3级以内,结节直径符合要求,就有机会标体承保!
就连癌症,如果5年前已经治愈,没有复发和转移,
同时不涉及其他健康告知,也有机会投保!
【适合人群】
有健康异常的、注重就医资源和健康管理,看中产品实用性的朋友。
4、瑞华健康华佗1号康泰版
第一,基础保障扎实
轻中重疾保障都涵盖了,且轻症+中症赔付次数共7次,
目前市场上赔付次数算比较高的。
且重疾赔完,轻中症不分组还能继续赔,
不分组的好处就在于,赔付规则更宽松。
第二,性价比高
同样50万保额,保终身,基础保障,分30年交,
30岁人群投保华佗1号康泰版,比超级玛丽和达尔文便宜100元/年!
30年下来立省3000块!
第三,可选保障丰富
如果预算比较多,还可以附加:
重疾多次赔、疾病关爱金、癌症津贴、重疾保费补偿金和身故保障。
都是目前市场上热门可选保障内容,实用性强。
【适合人群】
追求高性价比、看中基础保障全面的朋友。
微信扫一扫
微信扫一扫
关注微信
客服热线
奶爸保

