很多人都在问君龙超级玛丽15号重疾险。
这款产品最近确实火。为什么这么受欢迎?到底要花多少钱?
事不宜迟,今天我们就来详细算一算。
超级玛丽15号的保障内容
君龙超级玛丽15号多少钱?
哪些人最适合买超级玛丽15号?
奶爸总结
一、超级玛丽15号的保障内容
先来看看这款产品的基本保障。
超级玛丽15号来自君龙人寿。投保年龄0-50岁,保障期限灵活,可以保到70岁、85岁或终身。
最长缴费期35年,等待期180天。
它的保障内容相当全面:
重疾保障110种,赔付100%保额,赔1次。
中症保障35种,赔付60%保额。
轻症保障40种,赔付30%保额。
中症和轻症共享6次赔付机会。
这还不是全部。超级玛丽15号真正的亮点在于它的特色保障:
肺结节切除手术保险金——这是很多产品不保障的;
乳腺结节和甲状腺结节关爱保险金;
癌症拓展金;还有实用的增值服务。
可选责任更是丰富,包括重疾多次赔、疾病关爱金、癌症津贴、癌症多次赔等9个项目,可以根据自己需求灵活搭配。
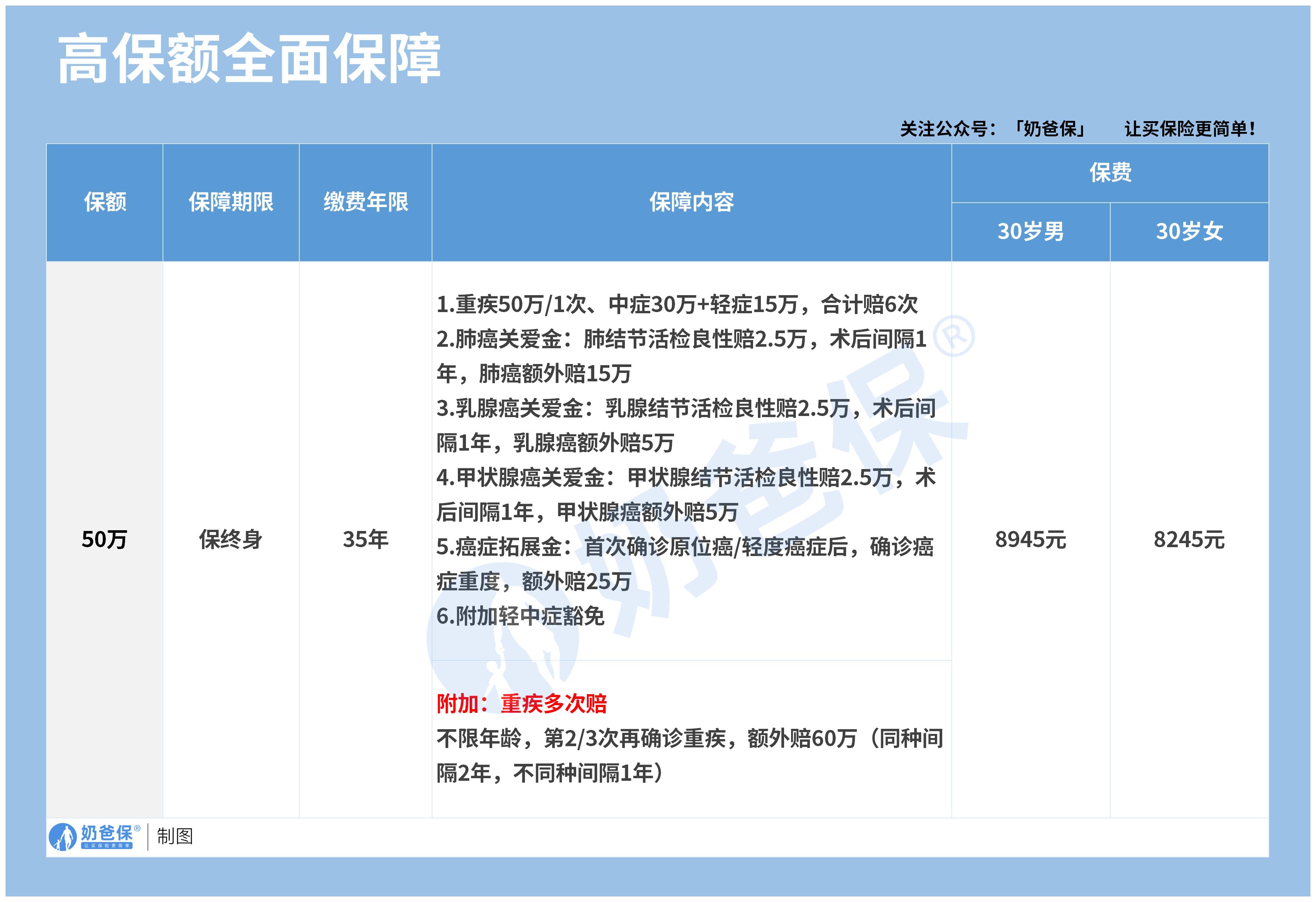
二、君龙超级玛丽15号多少钱?
大家最关心的价格来了。
我们以高保额全面保障方案为例:50万保额,保终身,缴费35年。

基础保障包括:
重疾50万赔1次;
中症30万、轻症15万,合计可赔6次;
肺结节关爱金:肺结节活检良性赔2.5万,术后间隔1年,肺癌额外赔15万;
乳腺结节关爱金:活检良性赔2.5万,术后间隔1年,乳腺癌额外赔5万;
甲状腺结节关爱金:活检良性赔2.5万,术后间隔1年,甲状腺癌额外赔5万;
癌症拓展金:首次确诊原位癌/轻度癌症后,确诊重度癌症,额外赔25万;
还有轻中症豁免。
这个方案,30岁男性每年保费8945元,30岁女性每年8245元。
如果附加重疾多次赔,第二次、第三次再确诊重疾,还能额外赔60万。保费会相应增加,但保障更全面。
折算到每天,30岁女性每天仅需22.6元,不到一杯奶茶的钱,就能获得50万的重疾保障。
三、哪些人最适合买超级玛丽15号?
那么,这款产品最适合哪些人呢?
第一,年轻人首选。
30岁左右的年轻人,正处于事业上升期,家庭责任重大。
这时候买保险,保费相对便宜,健康问题少,容易通过核保。每年8000多元,换来50万的保障,杠杆比例很高。
万一发生重疾,50万的赔付款可以覆盖治疗费用、康复支出,还能弥补收入损失。
第二,关注特定疾病风险的人。
超级玛丽15号对肺结节、乳腺结节、甲状腺结节的保障非常贴心。现代社会,这些问题的发生率高,很多产品对此保障不足或有严格限制。
有家族史或相关担忧的人,这款产品值得重点考虑。
第三,追求全面保障的人。
如果你不喜欢保障有短板,超级玛丽15号的基础保障扎实,可选责任丰富,可以DIY自己的保障方案。
比如附加重疾多次赔后,不同种重疾间隔1年就能再次获赔,这在市场上是很有竞争力的。
第四,预算充足,希望保障终身的人。
选择保终身,缴费35年,年缴保费压力小,保障却伴随一生。年纪越大,重疾风险越高,终身保障让人安心。
四、奶爸总结
重疾险是转移重大疾病风险的有效工具。据统计,人一生患重疾的概率高达72.18%。一旦患病,治疗费用动辄数十万。
超级玛丽15号每年8000多的保费,换来50万的保障,杠杆效应明显。更重要的是,它保的是未来的赚钱能力,是对家庭的责任。
奶爸也给大家推荐几款优质的重疾险产品:
1、君龙人寿超级玛丽15号
第一,结节保障超全面
自带保障在原有肺结节基础上,拓展到乳腺/甲状腺结节,范围更广了。
可以说是目前市场上,少有的三大高发结节都有保障的产品。
第二,癌症保障丰富
超玛15号的癌症保障,从早期到晚期,都安排得妥妥的。
本身自带癌症拓展金,
首次确诊原位癌/轻度癌症后,确诊恶性肿瘤—重度,额外赔50%。
如果觉得不够,还可以附加以下保障:
癌症津贴或癌症多次赔(二选一):间隔一定周期后,可以赔一笔钱用于癌症持续治疗,癌症津贴有次数限制,多次赔则不限次数。
癌症重度特药治疗金:确诊癌症后需要吃高价特药,做过相关手术可以赔50%保额。

第三,重疾多次赔灵活选
重疾多次赔可以按需选择:
65周岁版,要求是65岁前确诊,额外赔2次,每次赔120%保额;
另一版则是不限年龄,额外赔2次,每次赔120%保额。

同种不同种都赔,且同种间隔周期短,只要2年
像心脏病术后复发了也能保,不用怕赔过一次就没保障了。
【适合人群】
看中结节、癌症保障,预算不多的朋友。
2、复星联合达尔文12号
第一,自带意外重疾额外赔和住院津贴。
前者因为意外导致首次重疾,可多赔35%基本保额。
等于一张保单覆盖重疾+意外,且是保至终身的双重保障!
后者在60周岁前未发生重疾,60岁后确诊,每天给付0.1%基本保额作为住院津贴。
人一辈子不一定会得重疾,但60岁后难免因小病小痛住院,
达尔文12号这个保障,可以让不确定的赔付变得更确定。
不过,这里需要注意的是,如果后续重疾/身故/全残,
会扣掉累计已给付的住院津贴金额后,再赔付。
第二,可选责任丰富
达尔文12号多重附加保障:
重疾多次赔:分65周岁版和终身版(二选一),满足多种人群需要;
重疾保费补偿:缴费期内发生重疾返还保费,实现“重疾免单”;
疾病关爱金/顶梁柱关爱保险金:家庭责任最重阶段赔更多;
癌症津贴:癌症间隔一定周期就能获得一笔理赔金。
第三,理赔门槛更低
5种特定重疾(如严重心肌炎)、原位癌、癌症津贴赔付,都比同类产品更宽松。
【适合人群】
看重理赔门槛、重疾返还保费的朋友
3、复星联合医联有盟
第一,轻中症保障灵活
必选保障是重疾,像轻中症保障、身故保障,可以加钱获得。
如果预算有限,也可以只买个重疾,先把大病保障做好;
如果预算多一点,建议大家还是要附加轻中症保障。
第二,自带一般医疗金
医联有盟自带医疗金,非常实用:
保单前5年,每年提供报销额度=0.5%*保额,100%报销,
未用完可累计,终身有效,身故/全残一次性赔剩余额度!

像买药、体检、看牙等日常开支,都能用上。
可以说是实打实把钱返还给客户使用!
第三,健康告知非常宽松
健康告知只有4条:
比如过去1年内的检查异常、是否有被医生建议住院或手术;
过去2年内的手术情况以及过去5年内的疾病情况。
针对非常高发的甲状腺/乳腺/肺结节,没有问询是否有进行手术,也没有问询是否多发,
只要结节等级在3级以内,结节直径符合要求,就有机会标体承保!
就连癌症,如果5年前已经治愈,没有复发和转移,
同时不涉及其他健康告知,也有机会投保!
【适合人群】
有健康异常的、注重就医资源和健康管理,看中产品实用性的朋友。
4、瑞华健康华佗1号康泰版
第一,基础保障扎实
轻中重疾保障都涵盖了,且轻症+中症赔付次数共7次,
目前市场上赔付次数算比较高的。
且重疾赔完,轻中症不分组还能继续赔,
不分组的好处就在于,赔付规则更宽松。
第二,性价比高
同样50万保额,保终身,基础保障,分30年交,
30岁人群投保华佗1号康泰版,比超级玛丽和达尔文便宜100元/年!
30年下来立省3000块!
第三,可选保障丰富
如果预算比较多,还可以附加:
重疾多次赔、疾病关爱金、癌症津贴、重疾保费补偿金和身故保障。
都是目前市场上热门可选保障内容,实用性强。
【适合人群】
追求高性价比、看中基础保障全面的朋友。
微信扫一扫
微信扫一扫
关注微信
客服热线
奶爸保

