在低利率时代,“养老钱怎么存才稳”成了不少人的心病。
存银行利率下行,买理财怕风险,有没有一种产品既能终身领钱,又能兼顾本金安全?
利安鑫享颐生(臻享版)年金险(分红型)就是这样一款好产品。
今天奶爸就从保障、收益、服务三个维度,带大家扒透这款产品到底值不值。
一、利安鑫享颐生(臻享版)年金险(分红型)怎么样?
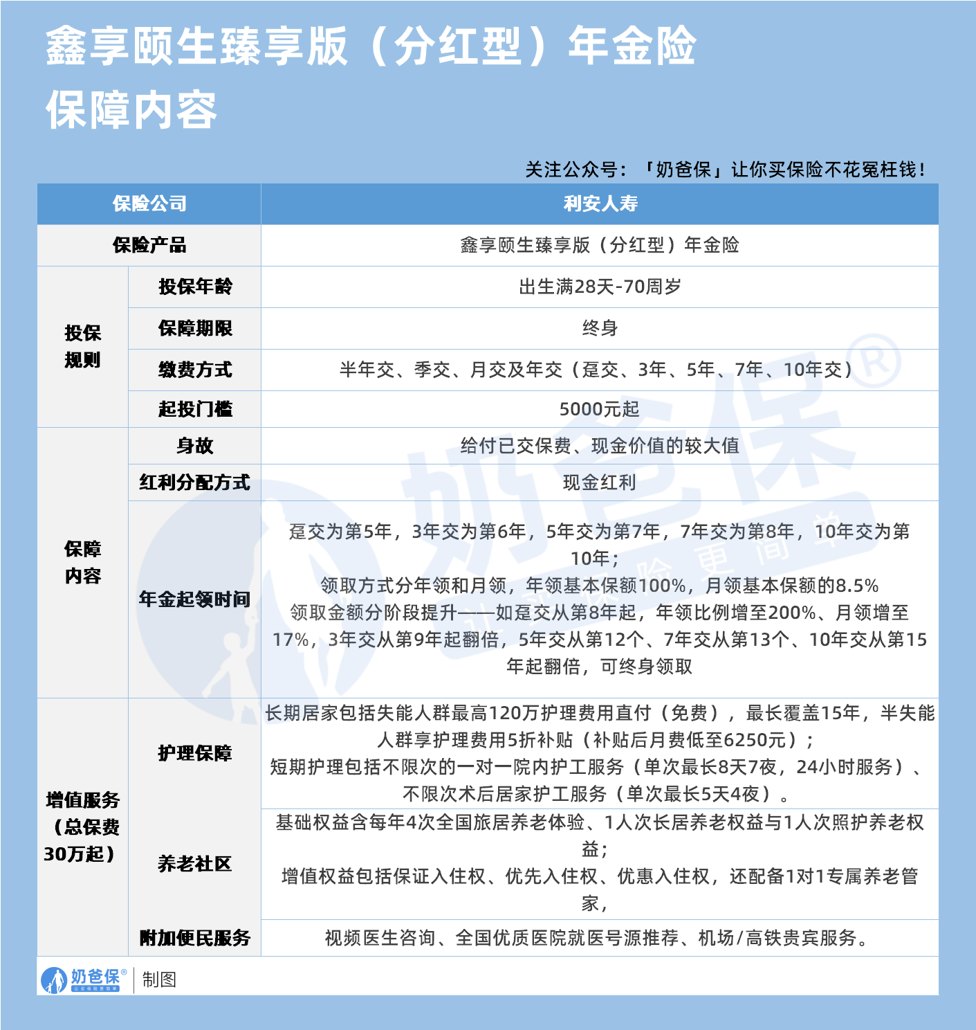
先来看看保障内容表格:
1、投保规则
这款产品的投保年龄跨度极大,出生满28天到70周岁都能投,
不管是给刚出生的宝宝规划终身现金流,还是给70岁父母补充养老,都能适配。
缴费方式更是选择很多,
支持半年交、季交、月交,还能年交(趸交、3年、5年、7年、10年交任选),
且起投门槛仅5000元,普通家庭也能轻松负担。
2、年金领取
年金起领时间和缴费期严格挂钩:
趸交第5年开始领,3年交第6年,5年交第7年,7年交第8年,10年交第10年。
领取方式也很灵活,
年领是基本保额的100%,月领是领取8.5%基本保额。
但真正的“王炸”是领取金额分阶段翻倍:
趸交:从第8年起,年领直接涨到200%,月领17%;
3年交:从第9年起翻倍;
5年交:第12年起翻倍;
7年交:第13年起翻倍;
10年交:第15年起翻倍。
这意味着,你交的时间越长,后期领取的“爆发力”越强,活多久领多久,养老钱只会越领越多。
3、身故与分红
身故责任设计得很实在:
无论何时身故,都赔付“已交保费”和“现金价值”的较大者,
相当于给本金上了一道“安全阀”,哪怕中途出险,也不会亏本金。
作为分红型产品,
它采用现金红利分配方式,每年能参与保险公司分红险业务的可分配盈余。

2025年,利安人寿旗下多款保额分红产品分红实现率稳定在32.40%,终了分红实现率大多在37%-38%区间,
整体分红兑现能力平稳,在同类产品中处于中等偏上水平,分红收益表现较为稳定。
4、增值服务
总保费达到30万起,就能解锁三大“硬核”增值服务,把养老品质直接拉满:
护理保障:
长期居家护理中,失能人群最高可享120万护理费用直付(完全免费),半失能人群护理费用打5折;
短期护理十分贴心,
包含不限次的一对一院内护工(单次最长8天7夜)、术后居家护工(单次最长5天4夜),家里有老人需要护理的,这服务能省不少心。
养老社区:
每年4次全国旅居养老体验,还能锁定长居养老、照护养老的优先入住权,搭配1对1专属养老管家,从日常起居到医疗协调都有人管,提前过上“退休享清福”的生活。
便民服务:
视频医生在线咨询、全国优质医院挂号绿通、机场/高铁贵宾厅服务,不管是日常看病还是出行,都能享受到便利,尤其适合看重生活品质的人群。
二、利安鑫享颐生(臻享版)年金险(分红型)收益好吗?
为了让大家更直观地感受收益,奶爸准备了一个投保案例,从现金价值、年金领取、分红累积等维度,带大家算笔“养老账”。
30岁的张先生是个普通上班族,看着银行利率持续下行,便决心给养老找个“稳稳的靠山”。
他选择了利安鑫享颐生(臻享版),年交10万,分10年缴费。
保单第10年,张先生40岁时,收到第一笔年金8890元,虽不多,却是终身领取的开端。
往后每年,这笔钱像“养老工资”般准时到账。
60岁退休时,他累计领了32.8万,刚好弥补社保养老金的不足,每年旅游、培养爱好都有了底气。
张先生80岁时,累计领取了年金68.4万,分红也攒到38.6万。
他用这笔钱请了居家护工,把晚年生活打理得舒舒服服。
到了100岁,年金累计领了104万,分红更是涨到147.8万,
“活越久领越多”的设计,让他成了邻里羡慕的“长寿赢家”。
更惊喜的是现金价值的灵活性:
40岁时现金价值87.6万,接近已交的100万保费;
60岁时涨到了100.8万,而100岁时仍有100.1万。
中间儿子创业缺资金,他通过保单贷款轻松解决,丝毫没影响自己领养老金。
这份“领钱+增值+灵活”的组合,让张先生的养老规划成了妥妥的“稳赢局”。
三、奶爸总结
利安鑫享颐生(臻享版)年金险(分红型)是一款“领取灵活、收益扎实、服务全面”的产品。
它的年金分阶段翻倍领,终身现金流有保障;
分红、现金价值双增值,本金安全还能额外赚钱;
增值服务从护理到养老全覆盖,让晚年生活既有“钱袋子”又有“服务包”。
如果你追求终身稳定的养老现金流、看重资产的安全与增值、希望晚年能享受护理和养老社区服务,这款产品值得考虑。
奶爸也汇总了几款优质的年金险产品:

1、固收型年金险
推荐大富翁6.0,出自富德生命人寿。
目前市场少有有保证领取的年金险,安全感十足:
方案一保证领取25年;方案二保证领取已交保费。
到80岁还有一笔祝寿金到账,领100%保费,基本不少朋友以后都有机会拿到。
活多久领多久,提供细水长流的现金流:
30岁女性,5年交,年交10万,投保方案二,55岁每年都能领18930元。
【适用人群】
有养老补充需求、看中保证领取的朋友。
2、快返型年金险
推荐3款产品:蛮好的人生2025、星颐朱雀版分红型和悦活人生B款分红型。
前面一款是固收型,后面两款是分红型。
这3款产品,最快第5年起就可以开始领钱了。
以30岁女性,5年交,年交10万为例子:
蛮好的人生2025计划一:第5年领10500元;第6年~74年领9690元;
星颐朱雀版分红型:保证最低可领7992元/年;叠加分红有机会领7992~50311元/年;
悦活人生B款分红型:第5~9年保证领4290元;第10~74年则是8580元;叠加分红有机会领4290~83824元。
可以说,
蛮好的人生2025领取是非常稳定的,收益IRR在1.8%左右。
星颐朱雀版分红型保证领取高,且前期现价增长非常快!
保单第10年,收益IRR为2.129%,最高有机会超过3%!
悦活人生B款分红型,前面9年领取不高,第9年后是翻倍领取,先低后高,
且产品分红也很大方。
保单第10年,收益IRR为2.136%,最高接近3%!
【适用人群】
这3款产品可以这么选:
看中大保司、追求稳定领取,推荐蛮好的人生2025;
看中总体领取水平较高,推荐星颐朱雀版分红型;
看中养老社区、希望后面可以多领一些的朋友,推荐悦活人生B款分红型。
想要了解产品详细信息的朋友,也可以私聊奶爸~
微信扫一扫
微信扫一扫
关注微信
客服热线
奶爸保

