说起重疾险,很多人第一反应是“贵”“复杂”,
但众安尊享e生重疾险却靠着“一年几百块、保额超百万”的特点,成了不少人的“入门之选”。
这款产品到底值不值得买?一年期重疾险是不是智商税?
下面奶爸来给大家详细介绍一下。
一、众安尊享e生重疾险优缺点有哪些?
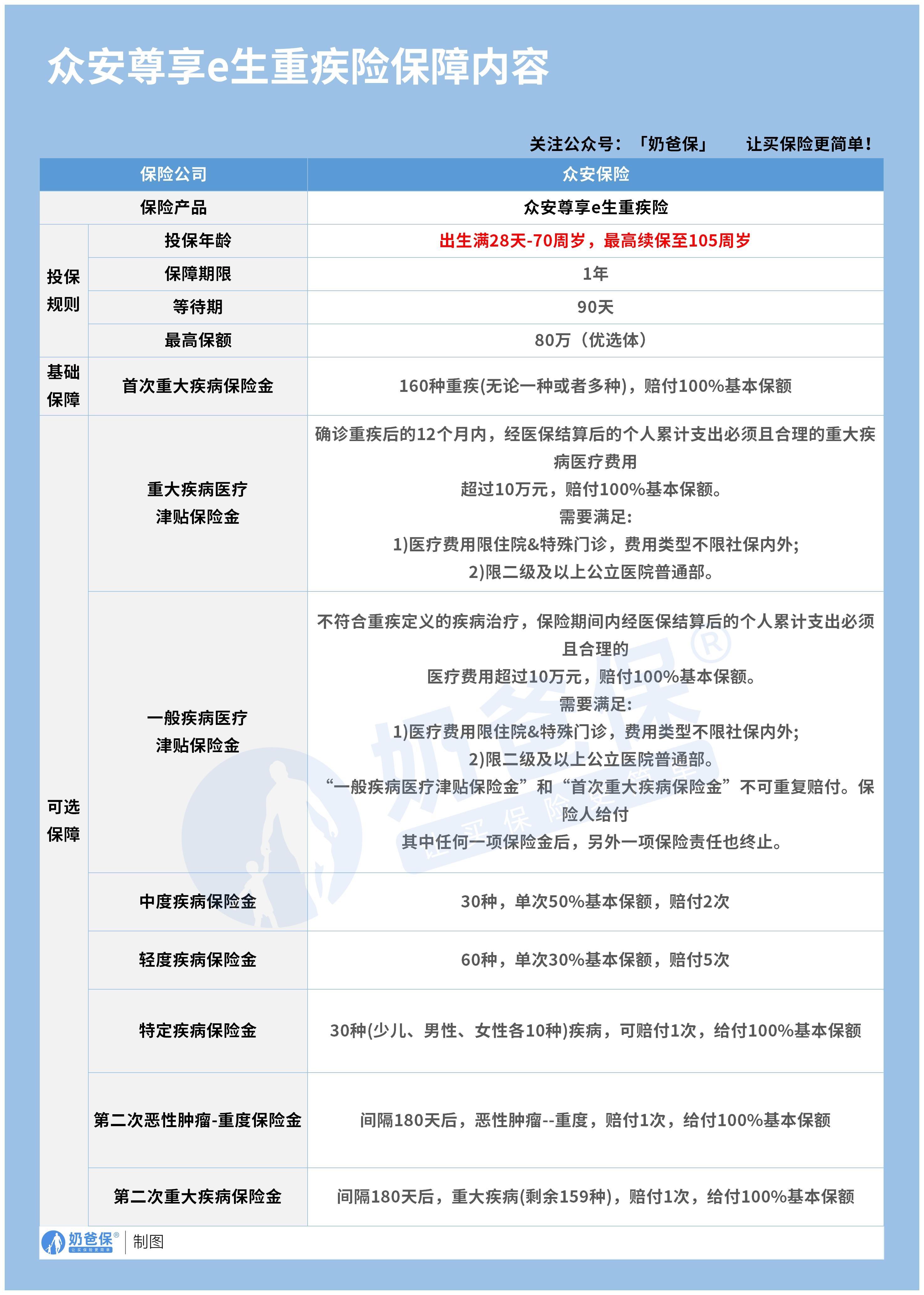
尊享e生是众安保险推出的一款重疾险产品,最高70岁可投,覆盖重中轻症及医疗津贴保障,还包含实用的增值服务。

先说说这款产品的优点,
1、投保年龄跨度大,高龄也能买
刚出生28天的宝宝,到70岁的老人都能投保,而且续保年龄能到105岁。
要知道,很多重疾险到60岁就不让买了,这款对中老年人算很友好。
比如65岁的爸妈想加份保障,它也能满足。
2、保额给得足,最高能买80万
不同年龄段的最高保额不一样:28天-45岁普通体可买50万,身体好的“优选体”能买到80万;
46-60岁普通体30万,优选体50万;
61-70岁普通体10万,优选体20万。
30岁花620块(男性)或720块(女性),就能扛50万保额,折算下来每天才2块钱,杠杆比挺高。
3、疾病覆盖细,大病小病都能赔
重疾保160种,不管得一种还是多种,都赔100%保额;
中症30种,单次赔50%保额,能赔2次;
轻症60种,单次赔30%保额,最多赔5次。
更贴心的是,它还把“一般疾病医疗津贴”单独列出来——就算得的病不算重疾,但治疗花超10万(经医保结算后自付部分),也能赔100%保额。
比如严重的慢性病治疗花了15万,医保报完自付12万,这种情况就能赔。
4、特定疾病额外赔,针对性强
针对少儿、男性、女性各设10种特定疾病,比如少儿白血病、男性前列腺癌、女性乳腺癌,得了这些病能额外赔100%保额。
而且还能附加“第二次恶性肿瘤”“第二次重疾”责任,间隔180天就能再赔100%保额,对癌症复发或后续得其他重疾的人更实用。
5、增值服务实用
有医疗费垫付、重疾绿通、术后家庭护理这些服务,还配了“私人健康管家”,从挂号到理赔全程帮忙。
如果选了赴日就医责任,去日本指定医院治癌症,保险公司能报70%费用,最高100万。
但这款产品也不是完美的,
1、一年期产品,续保没保证
虽然条款说“理赔后也能续保”,但没写“保证续保”。
万一产品停售,或者你健康状况变差,明年可能就买不了了。
比如老王今年得了糖尿病,明年续保时保险公司可能直接拒保,
此时再想买长期重疾险,保费贵不说,还可能被加费或除外责任。
2、健康告知太严格,有小毛病难通过
第一次投保的人要是有高血压、糖尿病这些慢性病,或者住过院、做过手术,大概率被拒保。
就算能买,也可能被“除外责任”。
不过它对“转保”的人比较宽松,要是之前买的是其他品牌百万医疗险,转过来健康告知会简单些。
3、医疗津贴有门槛,报销限制多
“一般疾病医疗津贴”要求自付超10万才能赔,而且只报住院和特殊门诊的费用,还得是二级以上公立医院普通部。
换句话说,要是门诊拿药花了10万,或者在私立医院治的,都不给报。
另外,重疾医疗津贴虽然确诊就赔,
但如果同时满足“重疾+一般疾病津贴”的条件,只能二选一,不能重复赔。
4、保费越老越贵,长期下来不划算
一年期重疾险用的是“自然费率”,年龄越大保费也会越高。
30岁花600多元,50岁可能要1500多元,60岁甚至涨到3000多元。
要是从30岁买到70岁,总保费可能比买一份终身重疾险还贵。
二、一年期重疾险有必要买吗?
很多人纠结“一年期重疾险到底值不值”,其实得看你的情况。
比如预算有限的年轻人:
刚毕业工资不高,花几百块买个50万保额,先把“大病风险”扛起来,总比裸奔强。
比如25岁买尊享e生重疾险,一年才500多元,能覆盖160种重疾+中症+轻症,性价比挺高。
比如短期过渡的人:
比如刚换工作,社保断了;
或者在等医保生效,需要临时补个保障。
这种情况买一年期重疾险过渡一下,很合适。
比如高龄人群:
60岁以上想买重疾险,可选的产品少,尊享e生能保到70岁,续保到105岁,算是个不错的选择。
比如想加保额的人:
已经有了长期重疾险,但觉得保额不够,想额外补个一年期的,用低保费把保额拉上去。
三、奶爸总结
众安尊享e生重疾险的优点很明显:保额高、覆盖广、高龄能投,适合预算有限的年轻人或中老年“补充保障”。
但续保不稳定、健康告知严、长期保费贵,也是需要大家注意的。
至于一年期重疾险有没有必要买,核心看大家的需求,需要短期过渡、高龄人群、加保额,都可以购买。
奶爸也给大家推荐几款优质的重疾险产品:
1、君龙人寿超级玛丽15号
第一,结节保障超全面
自带保障在原有肺结节基础上,拓展到乳腺/甲状腺结节,范围更广了。
可以说是目前市场上,少有的三大高发结节都有保障的产品。
第二,癌症保障丰富
超玛15号的癌症保障,从早期到晚期,都安排得妥妥的。
本身自带癌症拓展金,
首次确诊原位癌/轻度癌症后,确诊恶性肿瘤—重度,额外赔50%。
如果觉得不够,还可以附加以下保障:
癌症津贴或癌症多次赔(二选一):间隔一定周期后,可以赔一笔钱用于癌症持续治疗,癌症津贴有次数限制,多次赔则不限次数。
癌症重度特药治疗金:确诊癌症后需要吃高价特药,做过相关手术可以赔50%保额。

第三,重疾多次赔灵活选
重疾多次赔可以按需选择:
65周岁版,要求是65岁前确诊,额外赔2次,每次赔120%保额;
另一版则是不限年龄,额外赔2次,每次赔120%保额。

同种不同种都赔,且同种间隔周期短,只要2年
像心脏病术后复发了也能保,不用怕赔过一次就没保障了。
【适合人群】
看中结节、癌症保障,预算不多的朋友。
2、复星联合达尔文12号
第一,自带意外重疾额外赔和住院津贴。
前者因为意外导致首次重疾,可多赔35%基本保额。
等于一张保单覆盖重疾+意外,且是保至终身的双重保障!
后者在60周岁前未发生重疾,60岁后确诊,每天给付0.1%基本保额作为住院津贴。
人一辈子不一定会得重疾,但60岁后难免因小病小痛住院,
达尔文12号这个保障,可以让不确定的赔付变得更确定。
不过,这里需要注意的是,如果后续重疾/身故/全残,
会扣掉累计已给付的住院津贴金额后,再赔付。
第二,可选责任丰富
达尔文12号多重附加保障:
重疾多次赔:分65周岁版和终身版(二选一),满足多种人群需要;
重疾保费补偿:缴费期内发生重疾返还保费,实现“重疾免单”;
疾病关爱金/顶梁柱关爱保险金:家庭责任最重阶段赔更多;
癌症津贴:癌症间隔一定周期就能获得一笔理赔金。
第三,理赔门槛更低
5种特定重疾(如严重心肌炎)、原位癌、癌症津贴赔付,都比同类产品更宽松。
【适合人群】
看重理赔门槛、重疾返还保费的朋友
3、复星联合医联有盟
第一,轻中症保障灵活
必选保障是重疾,像轻中症保障、身故保障,可以加钱获得。
如果预算有限,也可以只买个重疾,先把大病保障做好;
如果预算多一点,建议大家还是要附加轻中症保障。
第二,自带一般医疗金
医联有盟自带医疗金,非常实用:
保单前5年,每年提供报销额度=0.5%*保额,100%报销,
未用完可累计,终身有效,身故/全残一次性赔剩余额度!

像买药、体检、看牙等日常开支,都能用上。
可以说是实打实把钱返还给客户使用!
第三,健康告知非常宽松
健康告知只有4条:
比如过去1年内的检查异常、是否有被医生建议住院或手术;
过去2年内的手术情况以及过去5年内的疾病情况。
针对非常高发的甲状腺/乳腺/肺结节,没有问询是否有进行手术,也没有问询是否多发,
只要结节等级在3级以内,结节直径符合要求,就有机会标体承保!
就连癌症,如果5年前已经治愈,没有复发和转移,
同时不涉及其他健康告知,也有机会投保!
【适合人群】
有健康异常的、注重就医资源和健康管理,看中产品实用性的朋友。
4、瑞华健康华佗1号康泰版
第一,基础保障扎实
轻中重疾保障都涵盖了,且轻症+中症赔付次数共7次,
目前市场上赔付次数算比较高的。
且重疾赔完,轻中症不分组还能继续赔,
不分组的好处就在于,赔付规则更宽松。
第二,性价比高
同样50万保额,保终身,基础保障,分30年交,
30岁人群投保华佗1号康泰版,比超级玛丽和达尔文便宜100元/年!
30年下来立省3000块!
第三,可选保障丰富
如果预算比较多,还可以附加:
重疾多次赔、疾病关爱金、癌症津贴、重疾保费补偿金和身故保障。
都是目前市场上热门可选保障内容,实用性强。
【适合人群】
追求高性价比、看中基础保障全面的朋友。
微信扫一扫
微信扫一扫
关注微信
客服热线
奶爸保

