在家庭财务规划的工具箱中,分红型终身寿险以“保障兜底+收益弹性”的独特优势占据重要位置。
它既延续了终身寿险对冲身故风险的功能,又通过共享保司盈余助力财富增值,是兼顾风险抵御与长期储蓄的好选择。
瑞泰人寿推出的福满满分红型终身寿险作为代表性产品,
究竟保障设计是否贴合实际需求?收益表现又能否匹配长期规划预期?
下面奶爸来给大家详细介绍一下。
一、鸿福满满分红型终身寿险怎么样?
先来看看保障内容表格:

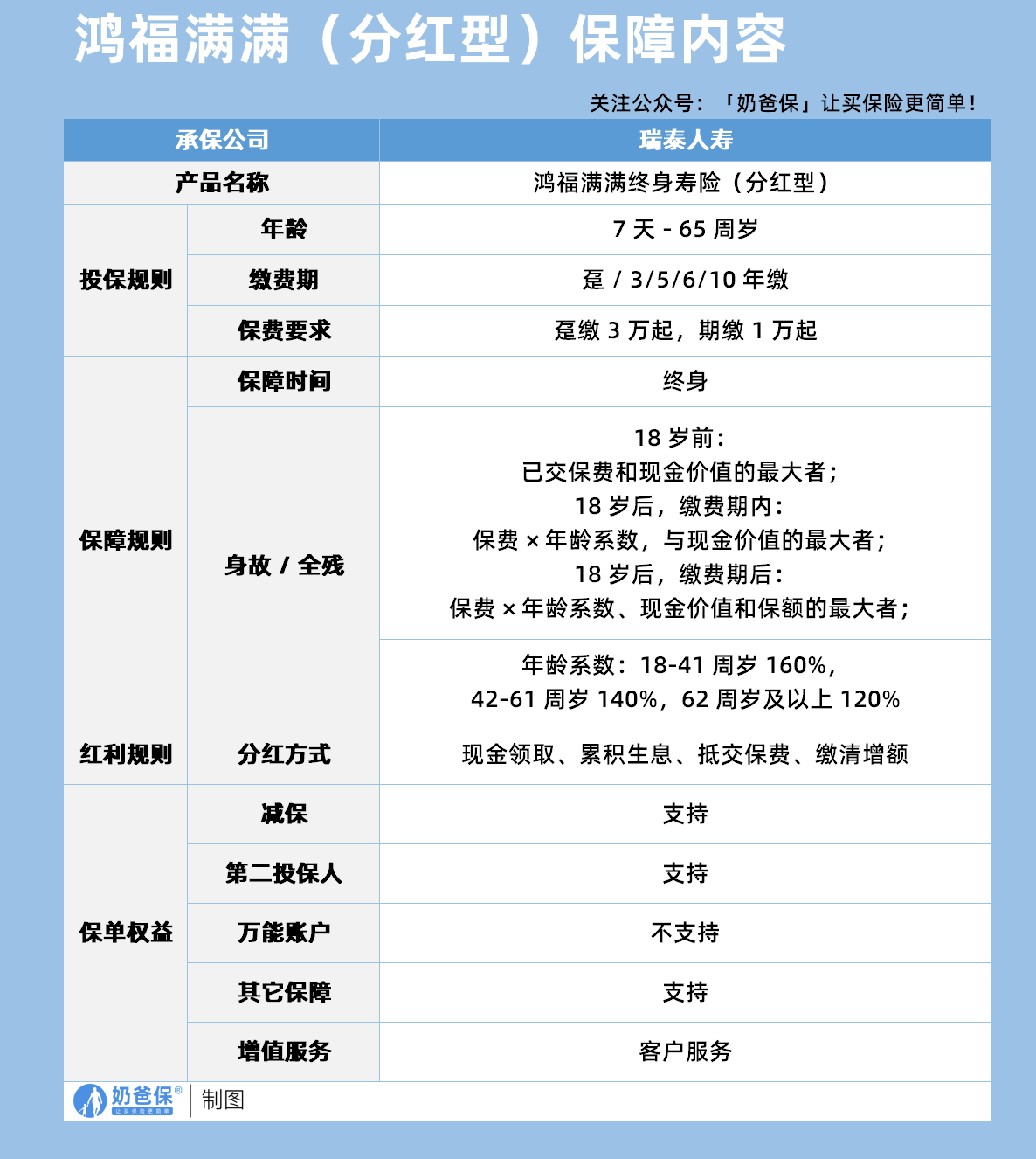
1、投保规则
投保年龄:覆盖出生满7天至65周岁(含)。
交费方式:支持“趸交”与“年交”(分期每年支付)两种方式,
交费期限需结合被保险人年龄选择:
趸交无年龄限制(0-65周岁均可);3年交适用于0-60周岁、5年交无明确年龄限制、6年交适用于0-58周岁、10年交适用于0-55周岁,
可以灵活适配不同资金规划节奏。
起投门槛适中,
趸交最低保费3万元,期交最低保费1万元,兼顾小额投入与大额规划的需求。
2、保障内容
主要提供“终身身故/全残保障”,
同时叠加分红权益,形成“保障+增值”的双重架构,具体内容如下:
(一)核心保障:身故或全残
根据年龄、交费期满情况,分三种情形进行赔付:
针对被保险人不同情况,身故/全残保障责任分述如下:
未满18周岁:等待期后身故/全残,按“累计保费”与“现金价值”的较大者给付,契合未成年人风险保障需求。
年满18周岁,交费期满前:
按“累计保费×对应身故/全残给付比例”与“现金价值”的较大者给付;
年满18周岁,交费期满后:
按“有效保额”“累计保费×对应比例”“现金价值”三者中的较大者给付。
其中,有效保额按“基本保额×(1+1.5%)^(n-1)”计算(\( n \) 为保单年度数),保障力度随保单年度递增。
此外,若因意外伤害导致身故/全残,无需等待期,直接触发上述对应阶段的保障,提升意外风险保障效率。
(二)分红权益:非保证但有分配原则
红利采用“全差分红”模式,包括利差、死差和费差。
分红采用现金红利形式,可选择四种领取方式:
现金领取(直接获得红利)、累积生息(红利留存公司按年复利计息,默认方式)、
抵交保费(红利用于抵扣下期保费,交费期满后自动转为累积生息)、
购买交清保额(红利作为趸交净保费购买新增保额,新增保额参与分红,且身故/全残时额外给付对应保险金)。
3、保单权益
(一)保单贷款
投保人可申请保单质押贷款,贷款金额不超过申请时现金价值的80%,贷款期限最长是6个月。
(二)第二投保人指定权益
投保人可指定第二投保人:
若投保人身故时被保险人未满18周岁或无民事行为能力,
需指定被保险人父母;若被保险人年满18周岁且有民事行为能力,需指定被保险人本人。
第二投保人可变更或撤销,投保人身故后,第二投保人可申请成为新投保人,
继续享有保单权利,避免保单因投保人身故陷入归属纠纷,保障保单传承的连续性。
4、增值服务
除核心保障与权益外,产品还提供多项增值服务,覆盖保单管理、理赔协助等全流程。
二、鸿福满满分红型终身寿险收益表现
奶爸以30岁女性,年交2万元,分5年交清为例:

先看保证利益:
保证利益是保单的“确定性”收益,核心看现金价值与保证IRR的变化:
短期(交费期内):第1年末现金价值仅4778元(远低于已交保费2万),
第5年末(刚交完10万保费)现金价值达81892元,接近总保费,具备“保本”雏形。
中期(交费后10-30年):第9年末现金价值1000350元(超过总保费),
第20年末117920元,第30年末136600元,稳步增长。
长期(30年以上):
第50年末183970元,第76年末268894元,终身持续增长,
体现终身寿险的“长期储蓄+资产传承”属性。
IRR反映“保底回报”的复利效率:
前10年:第9年末才达到0.050%,第10年末0.227%,短期回报极低。
中期(20-50年):第20年末0.919%,第30年末1.120%,第50年末1.278%,缓慢提升但整体水平不高。
长期(70年以上):第76年末1.345%,趋近于1.35%左右的稳定水平。
再看看总收益(总收益是保证利益+累计分红收益):
现金价值方面:
纯保证现金价值在第5年末约8.19万(未回本);
含分红的总收益在第6年末达102507元,超过总保费10万,分红让回本速度更快。
中期增长(10-30年):第10年末总收益115741元,
第20年末154447元(超保费54%),第30年末202578元(超保费1倍)。
长期增长(50年以上):第50年末336270元(超保费2.36倍),
第76年末614633元(超保费5.15倍),长期复利效应突出。
总IRR方面:
第6年末0.620%,第10年末1.840%,
第20年末2.441%,第30年末2.551%,之后维持在2.5%左右的稳定水平。
总体来看,
短期(10年以内):保证收益低,分红贡献有限,整体收益平淡,此时退保损失大。
中期(10-30年):现金价值持续增长,分红加速累加,总收益IRR稳步提升至2.5%左右,“保本+增值”效果凸显。
长期(30年以上):现金价值与分红的复利效应充分释放,总收益单利接近7%,适合做“终身储蓄、资产传承”规划。
三、奶爸总结
鸿福满满分红型终身寿险的价值核心在于“保障确定性”与“收益可能性”的平衡。
身故全残保障构建了家庭财务的安全底线,而分红机制则为长期财富增长预留了空间。
但需明确的是,这类产品的收益优势需在长期持有中逐步释放,
且分红部分受保险公司投资收益、经营成本等多重因素影响,存在非保证性。
奶爸也给大家推荐几款目前值得选择的终身寿险产品:
1、一生中意福享版(分红型)
中意人寿经典款——一生中意系列!
虽然保底收益都在1.3%左右,但演示利率是目前少有的4.25%产品。
叠加分红收益后,封闭期只有7年,
10年预期红利IRR达1.8%以上,最高红利IRR有机会超过3.2%,目前5款产品最高。
保单权益丰富、增值服务又多,资金周转更方便。
【适用人群】
能接受较低的确定性,来换取更高的分红预期的朋友。
2、一生中意鑫享版(分红型)
同样也出自中意人寿热门IP,但和福享版优点不一样的是,
鑫享版的保底收益更高一点,演示红利就下调了些。
30岁女性,5年交,年交10万,叠加红利收益,
封闭期只有7年,而持有10年预期IRR就超过1.5%,
最高无限接近3%!
【适用人群】
追求更稳定收益、看重保司综合实力、产品保单权益的朋友。
3、鸿利鑫享3.0(分红型)
陆家嘴国泰人寿出品,和中意人寿一样,有着20多年的分红险运营经验。
保司实力出众,产品也很优秀:
30岁女性,5年交,年交10万,单保证收益最高也超过1.5%,
如果叠加红利收益,最高超过3.1%!
可以说两者都兼得。
【适用人群】
看中保司综合实力,兼顾保底+分红的朋友。
4、悦享盈佳福享版(分红型)
中邮人寿出品,妥妥的大保司系分红险。
且投保门槛超低的,年交5000元起就能买了,普通工薪阶层都能拥有!
30岁女性,5年交,年交10万,
单看保证收益,比鸿利鑫享3.0还略高一点点。
附加红利收益后,封闭期只有6年,
持有10年,预期红利超过1.7%,最高有机会超过3.1%!
【适用人群】
看中大品牌产品、预算不多,兼顾保底+分红收益的朋友。
5、光明至尊乐享版(分红型)
光大永明人寿的爆款系列——光明至尊,一直以来好评都非常不错。
新上的光明至尊乐享版,前期现价增长非常快,
单看保证收益,回本只要8年;叠加分红只要6年。
而且,保证收益是这里面最高的:
30岁女性,5年交,年交10万,最高超过1.6%!
如果叠加红利收益,
保单第10年,预期红利IRR>2%,市场少有,
最高预期红利IRR>3%
【适用人群】
看中前期回本速度快、保证收益高,有养老社区需求朋友。
想要了解产品详细信息的朋友,也可以私聊奶爸~
微信扫一扫
微信扫一扫
关注微信
客服热线
奶爸保

