对于家里的经济支柱来说,上有老人要赡养,下有孩子要抚养,还可能背着几十万甚至几百万的房贷,一旦发生意外,整个家的经济就可能垮掉。
定期寿险因为花小钱能撬动高保障,成了很多人的选择,但不少人纠结:
保额是不是越高越安心?还有人总问,买100万保额一年得花多少钱?
接下来,奶爸就跟大家好好聊聊保额怎么选,再结合具体产品算算价格。
一、定期寿险保额越高越好吗?
定期寿险的核心作用很简单:
要是被保险人不幸离世或全残,保险公司会赔一笔钱,帮家里还房贷、付孩子学费、给老人养老,让这些责任不会因为意外中断。
所以保额够不够,直接关系到家人后续的生活,但这可不代表保额越高越好。
先说说高保额的好处。
比如很多家庭背着房贷,要是家里顶梁柱不在了,保险金可以先把房贷还清,还能留一笔钱给孩子上学、老人生活。
再比如家里有两个年幼的孩子,从幼儿园到大学毕业,光教育费可能就需要50万到80万,高保额也能把这部分开支覆盖掉。
可保额太高也有麻烦。
首先是保费压力,
保额和保费是直接挂钩的,比如年收入20万的家庭,买200万保额一年只要800多块,要是买500万保额,一年保费可能就涨到2000多,也会增加日常开支负担。
其次是核保过不了,
高保额不是想买就能买的,保险公司会查你的收入证明,确保你有能力承担保费,还会更严格地审核健康状况。
比如有甲状腺结节的人,买100万保额可能直接通过,买300万就可能需要额外体检。
更重要的是,
保额要跟着家庭责任变,比如10年后房贷还清了,孩子也成年了,之前买的300万保额就显得多余了,这时候再交保费就是浪费。
那该怎么选保额呢?
奶爸建议大家从三个方面算:
第一是家庭债务总额,
就是必须还的钱,像房贷、车贷,这些钱不会因为意外消失,得先覆盖掉;
第二是家庭年度支出,
比如每个月生活费5000块,一年就是6万,通常要覆盖5到10年,也就是30万到60万,保证家人在几年内不用为吃饭发愁;
第三是未来责任需求,
比如孩子还小,要算到大学毕业的教育费,父母年纪大了,要算未来10到20年的赡养费。
一般来说,保额设成家庭年收入的10到20倍比较合理,
比如家庭年收入30万,保额选300万到600万,具体再根据实际情况调。
像家里没房贷、孩子已经上大学的,保额就可以少点;要是房贷多、孩子还小,保额就得往高了凑。
二、100万定期寿险一年交多少钱?
聊完保额,大家最关心的就是保费了。
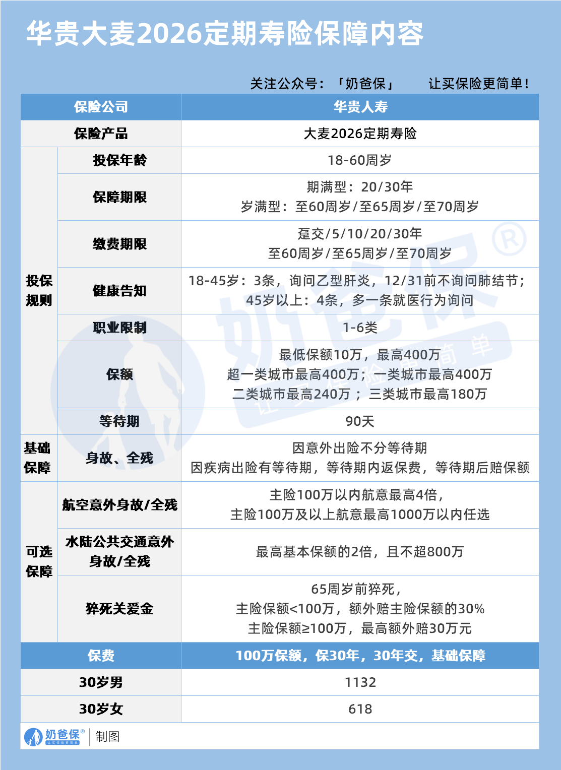
奶爸以市面上热门的“华贵大麦2026”为例,看看100万保额一年要花多少钱。

先看基础保障,
一是身故,只要在保障期间内,等待期过后不幸离世,就会一次性赔100万保额;
二是全残,要是发生合同里约定的全残情况,
比如双目失明、四肢瘫痪,也能拿到100万。
这两项保障是家庭财务的“底线”,比如家里顶梁柱不在了,100万可以还掉部分房贷,剩下的钱能支撑孩子上学和老人生活。
而且保额选择很灵活,从30万到400万都能选。
等待期也只有90天,比不少产品的180天短,意味着保障能更快生效,
比如今天投保,3个月后要是出意外,就能正常理赔。
它还有两个很实用的特色保障。
第一个是猝死额外赔付,
现在很多人工作压力大,加班多,猝死风险不低。
要是附加了这个责任,在等待期后到65岁前猝死,还能多拿一笔钱:
如果保额低于100万,比如买了50万,就能多赔15万,总共拿65万;
如果保额是100万,就能多赔30万,总共拿130万。
不过这个责任只有健康人群能附加,投保时得如实填健康告知,要是有严重的高血压、心脏病,可能就加不了。
第二个是可选交通意外保障,经常出门的人可以考虑。
比如经常坐飞机出差的,附加航空意外保障后,要是因为航空意外离世或全残,除了100万基础保额,还能再拿1000万,总共1100万;
要是平时坐地铁、公交、火车多,附加水陆公共交通意外保障,最高能多拿800万,总共900万。
这个保障能针对性覆盖出行风险,比如跑业务的销售、经常跨城上班的人,加了之后更安心。
再说说大家最关心的保费。

以30岁女性为例,买100万保额,保障30年,分30年交,一年只要618元。
换成30岁男性,一年大概780元,因为男性的身故和全残风险相对高一点,保费也会比女性贵一些。
要是年龄大一点,
35岁女性投保100万保额、保30年、30年交,一年大概720元,35岁男性则要950元,能看出来年龄越大,保费越高。
另外,保费还会受缴费期限、健康状况影响。
比如同样30岁女性,100万保额保30年,要是分20年交,一年就要850元,比30年交贵;
要是身体有点小问题,比如有二级高血压,保司可能会要求加费,比如一年多交20%,变成740元;
要是有严重的疾病,比如癌症病史,可能就买不了这款产品了。
所以想少花点保费,建议趁年轻、身体好的时候投保,缴费期限也尽量选长一点,减轻每年的压力。
三、奶爸总结
定期寿险对家庭经济支柱来说,不是“可买可不买”,而是“必须买对”。
保额不是越高越好,关键是匹配家里的债务、生活开支和未来责任。
比如有200万房贷、孩子还小的家庭,保额至少要200万以上,要是没房贷、孩子已经成年,100万可能就够了,避免花冤枉钱。
保费方面,
100万保额一年大多在几百到一千多元,比如30岁左右的人买,一年花几百块就能搞定,不会给家庭带来太大负担。
如果大家挑选保险有什么困难,可以扫码关注:奶爸保公众号进行1对1咨询。
现在关注“奶爸保”公众号,回复“官网”,还可以免费领取价值199元的保障大礼包哦,让您买保险变得更简单。
微信扫一扫
微信扫一扫
关注微信
客服热线
奶爸保

