买保险时,定期寿险是很多家庭经济支柱的“必选项”,毕竟它能在家庭责任最重的阶段,给家人一份经济托底。
华贵大麦2026定寿最近挺受关注,
除了它保障内容丰富,能适配家庭经济支柱的需求,且保费也不贵,性价比相当不错。
今天奶爸就来详细聊聊它的保障内容和保费情况。
一、华贵大麦2026定寿保障哪些内容?
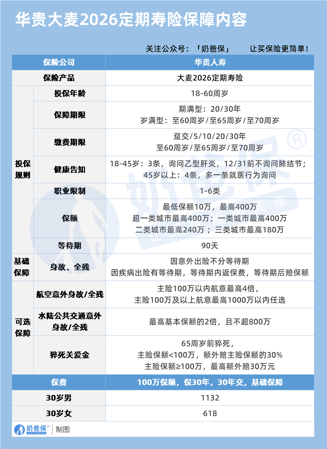
先来看看保障内容表格:

1、投保规则
这款产品由华贵人寿承保,投保年龄覆盖18 - 60周岁,大多数上班族、家庭支柱都能投保。
保障期限的选择很灵活,可挑选20年、30年,
也能选择保到60、65、70周岁,
大家能根据自己对风险保障的时长需求来定。
缴费期限同样选择很灵活,
支持趸交(一次性交清),也能选5年、10年、20年、30年交,
甚至可以交到60、65、70周岁,方便大家根据收入情况和家庭经济规划来安排保费支出。
健康告知方面,
18 - 45岁的人群只需回答3条,涉及乙型肝炎情况。
而且在2024年12月31日前投保,不需要询问肺结节,对这部分人群比较友好;
45岁以上的人群则要回答4条,多了一条关于就医行为的询问。
整体来看,华贵大麦2026定寿的健康告知不算复杂,大部分人都能顺利通过。
职业限制也很宽松,
1 - 6类职业都能投保,像快递员、电工这类有一定危险性的职业从业者,也有机会获得保障。
保额设置上,最低10万,最高可达400万。
不过保额存在地区和年龄的限制,
比如18 - 45周岁且在超一类、一类地区有社保的,最高能买400万;
二类地区有社保的最高240万;
三类地区有社保的最高180万。
另外,若BMI≥33或者BMI<16,会被拒保;
要是累计寿险风险保额超过200万,且BMI>30,也无法投保,这是保险公司为了控制风险而设置的条件。
等待期为90天,因意外出险的话,无需等待期,直接赔付;
但因疾病出险,得等90天,若在等待期内因为疾病出险,会退还保费,过了等待期则赔付保额。
2、保障内容
华贵大麦2026定寿的基础保障是身故和全残,能为家庭在遭遇极端情况时提供基本的经济支持。
而可选保障里的猝死关爱金,在当下显得格外有意义。
根据《中国心血管健康与疾病报告2024》,
中国每年心源性猝死人数达54.4万,平均年龄43.8岁,
且90%发生在院外,抢救成功率不到1%,每1分钟就有1个家庭因猝死陷入经济休克。
猝死不仅意味着生命的消逝,更会让家庭经济瞬间崩塌,
而家庭支柱突然离世,家庭收入戛然而止,房贷、车贷、子女教育、父母赡养等经济压力瞬间无人承担。
华贵大麦2026定寿可附加猝死关爱金,
65周岁前发生猝死,若主险保额<100万,额外赔付主险保额的30%;
若主险保额≥100万,最高额外赔付30万元,能在这种意外来临时,给家庭多一份经济支撑。
此外,乘坐航空工具意外身故或全残,也额外赔付100%保额,最高赔1000万,
经常出差、坐飞机多的人可以考虑附加。
还有水陆公共交通意外身故或全残保障,像坐高铁、轮船等都在保障范围内,最高可赔800万。
二、华贵大麦2026定寿一年要多少钱?
接着说华贵大麦2026定寿的保费情况。
奶爸以100万保额为例,不同的投保方案,保费差异也很明显。

如果选择100万保额,交20年,保20年,
30岁男性一年需交735元,30岁女性一年仅需357元;
如果选择交30年,保30年,
30岁男性一年交1132元,30岁女性一年交618元;
如果选择交到65周岁,保到65周岁,
30岁男性一年交1516元,30岁女性一年交867元;
如果选择交到70周岁,保到70周岁,
30岁男性一年交2075元,30岁女性一年交1244元。
可以看出,
女性的保费普遍比男性低不少,这是因为女性身故、全残的概率相对较低。
而且保障时间越长、缴费时间越长,每年的保费压力相对越小,但总保费会更多,
大家可以根据自己的预算和对保障时长的需求来选择合适的方案。
再进一步分析,
对于30岁的家庭支柱来说,如果处于事业上升期,收入不算高,但未来收入稳定,奶爸建议大家选择交30年、保30年的方案,
每年几千元的保费压力不大,还能获得长期保障。
要是已经到了40多岁,家庭经济压力较大,
可以选择保到60周岁、交20年的方案,在家庭责任最重的阶段获得保障,同时保费支出也相对可控。
三、奶爸总结
对于家庭经济支柱来说,定期寿险能在关键时期给家人留一笔钱,应对房贷、子女教育、父母赡养等支出,
而华贵大麦2026定寿是不错的选择,
它投保规则宽松,职业限制少,健康告知也不严格,保额最高能到400万,能满足大多数家庭对保额的需求。
而且基础的身故、全残保障扎实,可选的交通意外、猝死保障也很贴合实际需求,
尤其是猝死保障,结合当下高发的猝死情况,能在意外来临时为家庭撑起经济保护伞。
保费上,女性投保要更实惠,不同的投保方案保费也不同,大家可以根据自己的年龄、性别、保障需求和缴费能力来选择。
大家也可以看看奶爸推荐的优质定期寿险产品:

1、投保规则
这3款产品的投保年龄、等待期都是一样的,
保障期和缴费期略有不同,但也几乎差别不是很大。
我们重点来说两点:
一个是健康告知,
大多数会从以下几个方面进行询问:
投保经历、高风险运动和既往病史。
只有大麦2026针对45岁以上人群,还多了就医行为问询,
内容涉及近两年内的手术或住院情况,以及检查异常需要进一步治疗等。

从投保经历来看,三款产品都会问到:
最近两年的投保异常经历→3款产品差不多;
重疾理赔经历→定海柱7号额外问询了轻中症理赔;
累计投保保额→擎天柱11号一生中意版更宽松,只问的是最近1年的保额。
从高风险运动来看,三款产品都差不多,
只有定海柱7号问询是否有长期从事。
从既往病史来看,定期寿险问的都是一些重大疾病,
比如癌症、冠心病、心肌梗死等。
常见的肺结节、甲状腺结节和乳腺结节都没有问。
像擎天柱11号一生中意版对先天性心脏病比较友好,心超复查已自行闭合的不在问询范围。
拿捏不准的,可以点这里协助核保。
另一个是最高保额,
单从保额上限来看,大麦2026是最高的,上限是400万。
但不同地区、年龄、职业可能略有不同。
以大麦2026为例子:

只有超一类和一类地区,18-45岁以内人群,且符合BMI要求,
才能买到400万保额。
超一类和一类地区如:
北京、上海、重庆、广州、深圳、杭州、南京、成都、宁波、苏州、武汉、厦门、佛山。
2、必选保障
作为定期寿险,其实必选保障,
都是差不多的,即都含身故和全残保障。
不过这里需要提醒大家的是,
身故和全残,只能二赔一。
擎天柱11号一生中意版还额外多了一项——家庭守护保障:
被保人及法定配偶因同一意外事故身故或全残,额外赔付100%基本保额。

作为家里的双顶梁柱,如果同时出险,对家中双亲和孩子来说,打击真的太大了。
这个双倍保额保障,至少可以让父母孩子在经济上有足够多的补偿和支持。
而且,这里说的是【出险时】存在法定配偶,
即买的时候不管是否结婚,婚后都会额外获得这个保障。
所以,如果是夫妻双方投保,擎天柱11号一生中意版有机会赔得更多。
3、可选保障
3款产品都含猝死关爱金+交通意外身故或全残。
只是赔付力度略有不同。
定海柱7号还多了个身故或全残特别关爱金:
45周岁后,身故或全残额外赔50%保额。

如果比较看重特殊年龄赔付比例的,可以重点考虑。
如果你想详细了解上述几款定期寿险测评,也可以联系奶爸~
微信扫一扫
微信扫一扫
关注微信
客服热线
奶爸保

