在定期寿险市场里,定海柱系列定期寿险一直备受关注。
它聚焦人们对身故及全残保障的需求,凭借灵活的投保规则、丰富的保障,成为不少家庭转移风险的选择。
定海柱7号作为预定利率2.0%的产品,很多人都想知道它到底保障些啥,还有价格有没有变化。
今天奶爸就来好好聊聊,从投保规则、保障内容到价格情况,都给它捋清楚。
一、定海柱7号定寿保障哪些内容?
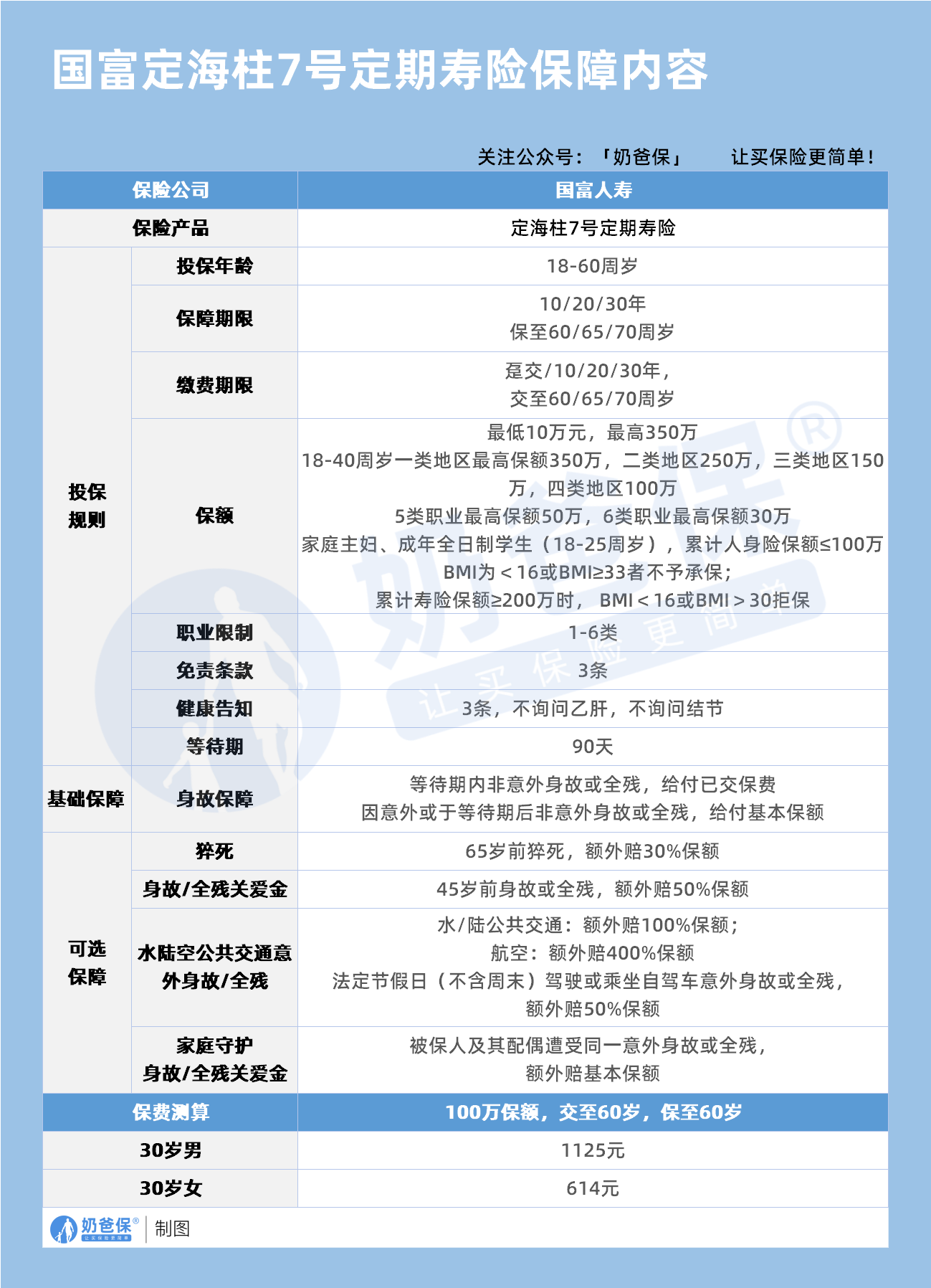
先来看看保障内容表格:

1、投保规则
国富人寿推出的定海柱7号定寿,投保年龄覆盖18至60周岁,
从初入职场的年轻人到临近退休的中年人,都在可投保范围内,
而这些阶段正是家庭经济责任较为沉重的时期。
保障期限提供10年、20年、30年,以及保至60、65、70周岁等多种选择,大家可以结合自身家庭状况,
比如房贷偿还周期、子女成长阶段等,挑选合适的保障期限。
缴费期限同样灵活,
可以选择趸交,或者分10、20、30年交,甚至能交至60、65、70周岁,方便不同预算的人群安排保费支出。
保额设定上,最低10万,最高可达350万,但存在地区、职业等限制。
像18-40周岁人群,一类地区最高保额350万,二类250万,三类150万,四类100万;
5类职业最高50万,6类30万;
家庭主妇、18-25周岁的全日制学生,累计人身险保额不得超过100万。
此外,
BMI低于16或高于33的会被拒保;
累计寿险保额超过200万时,若BMI不在16到30之间也会拒保。
职业限制为1-6类,像警察、建筑工人这类高危职业人群也可以投保。
免责条款仅3条,健康告知也只有3条,
且不询问乙肝和结节情况,对于很多人而言,投保门槛不算高。

等待期为90天,若在等待期内非意外身故或全残,会给付已交保费;
因意外或等待期后非意外身故或全残,则给付基本保额。
2、保障内容
定海柱7号定寿的基础保障和可选保障都十分丰富。
基础保障中的身故保障如上述所说,
还有猝死保障,65岁前发生猝死,能额外赔付30%保额;
45岁前身故或全残,额外赔付50%保额。
可选保障也很实用,
涉及水陆空公共交通意外身故/全残,
若在水陆公共交通上遭遇意外,额外赔付100%保额,航空意外则额外赔付400%保额;
在法定节假日驾驶或乘坐自驾车发生意外身故或全残,额外赔付50%保额。
还有家庭守护身故/全残关爱金,
若被保人和配偶遭遇同一场意外身故或全残,能额外赔付基本保额。
除了这些核心保障,它还配备了8项实用的增值服务。

在首年,被保人能享受2次三甲医院门诊预约服务,方便快速挂上专家号;
有2次全球代购药服务,助力获取稀缺药品;
还有2次就医陪诊服务,能在就医时获得陪伴与协助。
而视频问诊和重大疾病分诊服务不限次数,随时能咨询专业的意见、得到精准分诊建议。
另外,有1次体检报告解读服务,帮助理解体检结果;
3次心理咨询服务,缓解心理压力;
10次肿瘤营养康复治疗服务,为肿瘤患者康复助力。
这些服务从就医到健康管理等多个维度,给被保人带来实实在在的便利,十分贴心。
二、定海柱7号定寿价格情况
说完保障,再来看看大家最关心的价格。

以100万保额为例,
选择交20年,保20年,基础保障,
30岁男性每年需交732元,女性355元;
如果附加家庭守护关爱金,男性每年交746元,仅多了14元,女性369元,也只多了14元。
要是选择交至60岁,保至60岁,基础保障,
30岁男性每年交1125元,女性614元;
附加家庭守护关爱金后,
男性1138元,多了13元,女性628元,多了14元。
对比过往版本,定海柱7号的价格整体较为稳定,附加可选责任后保费虽有小幅上涨,但涨幅不大。
与市场上其他同类定期寿险产品相比,它的价格也处于较有竞争力的水平。
毕竟保障内容丰富,还能根据需求灵活附加责任,这样的价格还是很划算的。
三、奶爸总结
定海柱7号定寿的投保规则灵活,能适配不同人群的需求,
且保障内容全面扎实,基础保障稳固,可选保障可针对特定风险强化防护,
同时还有实用的增值服务加持。
价格整体保持稳定,附加可选责任后的涨幅较小,结合其保障内容来看,性价比相当不错。
如果您正在考虑定期寿险,希望获得充足的身故保障,且想要灵活的保障期限和可选责任,那么定海柱7号值得考虑。
大家也可以看看奶爸推荐的优质定期寿险产品:

1、投保规则
这3款产品的投保年龄、等待期都是一样的,
保障期和缴费期略有不同,但也几乎差别不是很大。
我们重点来说两点:
一个是健康告知,
大多数会从以下几个方面进行询问:
投保经历、高风险运动和既往病史。
只有大麦2026针对45岁以上人群,还多了就医行为问询,
内容涉及近两年内的手术或住院情况,以及检查异常需要进一步治疗等。

从投保经历来看,三款产品都会问到:
最近两年的投保异常经历→3款产品差不多;
重疾理赔经历→定海柱7号额外问询了轻中症理赔;
累计投保保额→擎天柱11号一生中意版更宽松,只问的是最近1年的保额。
从高风险运动来看,三款产品都差不多,
只有定海柱7号问询是否有长期从事。
从既往病史来看,定期寿险问的都是一些重大疾病,
比如癌症、冠心病、心肌梗死等。
常见的肺结节、甲状腺结节和乳腺结节都没有问。
像擎天柱11号一生中意版对先天性心脏病比较友好,心超复查已自行闭合的不在问询范围。
拿捏不准的,可以点这里协助核保。
另一个是最高保额,
单从保额上限来看,大麦2026是最高的,上限是400万。
但不同地区、年龄、职业可能略有不同。
以大麦2026为例子:

只有超一类和一类地区,18-45岁以内人群,且符合BMI要求,
才能买到400万保额。
超一类和一类地区如:
北京、上海、重庆、广州、深圳、杭州、南京、成都、宁波、苏州、武汉、厦门、佛山。
2、必选保障
作为定期寿险,其实必选保障,
都是差不多的,即都含身故和全残保障。
不过这里需要提醒大家的是,
身故和全残,只能二赔一。
擎天柱11号一生中意版还额外多了一项——家庭守护保障:
被保人及法定配偶因同一意外事故身故或全残,额外赔付100%基本保额。

作为家里的双顶梁柱,如果同时出险,对家中双亲和孩子来说,打击真的太大了。
这个双倍保额保障,至少可以让父母孩子在经济上有足够多的补偿和支持。
而且,这里说的是【出险时】存在法定配偶,
即买的时候不管是否结婚,婚后都会额外获得这个保障。
所以,如果是夫妻双方投保,擎天柱11号一生中意版有机会赔得更多。
3、可选保障
3款产品都含猝死关爱金+交通意外身故或全残。
只是赔付力度略有不同。
定海柱7号还多了个身故或全残特别关爱金:
45周岁后,身故或全残额外赔50%保额。

如果比较看重特殊年龄赔付比例的,可以重点考虑。
如果你想详细了解上述几款定期寿险测评,也可以联系奶爸~
微信扫一扫
微信扫一扫
关注微信
客服热线
奶爸保

