9月1日,保险市场正式告别过去的预定利率2.5%时代,迈入2.0%时代。
不少旧产品纷纷退市,与此同时,一批新品陆续登场。
今天奶爸要聊的,就是中意人寿推出的一生中意(福享版)分红型终身寿险。
在利率下行的大环境下,它的保障够不够扎实?收益能不能打?和上一代产品一生中意(尊享版)比又有哪些优劣?
下面奶爸来给大家一一拆解。
一、一生中意(福享版)分红型终身寿险怎么样?
先来看看保障内容表格:

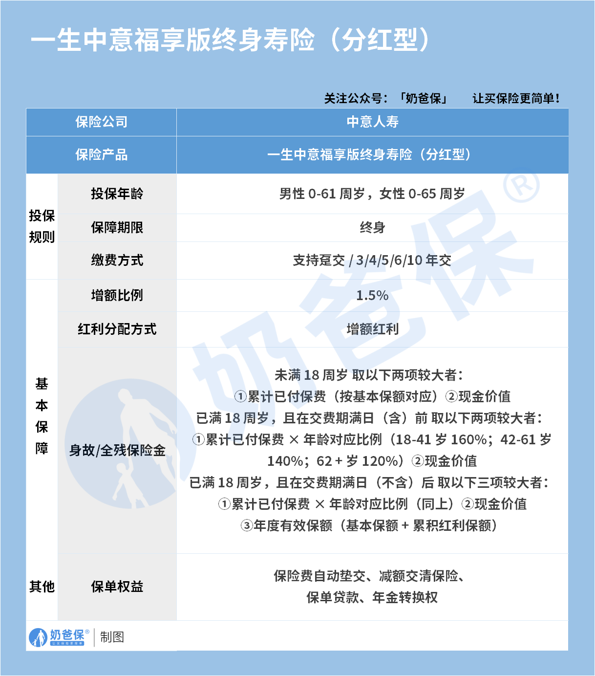
1、投保规则
投保年龄上,男性能从出生满7天投到61周岁,女性更宽松,到65周岁都能投。
这意味着从刚出生的宝宝,到快退休的人群,都有机会配置这款产品。
比如年轻父母给新生儿投保,为孩子锁定长期保障;
临近退休的人群也能通过它做养老和传承规划。
交费期限选择很多,趸交、3年、4年、5年、6年、10年交都可以。
要是你手头资金充裕,想一次性搞定保障,趸交很合适;
要是更习惯细水长流,分期个5年、10年交,压力也小不少。
像高净值人群可能偏好趸交快速配置,普通家庭支柱则可以选10年交来分摊压力。
起投保费最低1万,还能以1000元的整数倍往上加,对大多数家庭来说,这个门槛不算高,容易够得着。
2、保障内容
这款产品保终身的身故和全残,赔付规则分阶段:
18周岁前,赔累计已交保费和现金价值里的较多者;
18周岁后还在交费期内,赔累计已交保费×给付比例和现金价值里的较多者;
18周岁后交费期满了,就赔累计已交保费×给付比例、年度有效保额、现金价值三者里的较多者。
给付比例也按年龄分了档:18-41周岁赔160%,42-61周岁赔140%,62周岁及以上赔120%。
这样的设计挺合理,不同年龄段的身故风险和家庭责任不同,赔付比例也跟着调整。
比如30岁的家庭支柱身故,能拿到160%的已交保费赔付,给家庭的经济缓冲也更多。
3、保单权益
一生中意(福享版)的保单权益很丰富:
减保:
每年减保次数不限,但累计减的基本保额不能超过生效时基本保额的20%。
缺钱的时候可以通过减保取点钱出来,比如孩子上学、自己突发用钱,灵活性不错。
保单贷款:
最多能贷“现金价值扣掉欠款后”的80%,贷款期限不超过6个月。
临时急需用钱,这个功能能应急,比如生意周转、医疗开销都能靠它救急。
红利分配:只有“增额红利”,也就是红利会加到保额里,不是直接给钱,这样能参与复利增值,不过分红金额是不确定的,这点要注意。
隔代投保:
年龄满8周岁就行。
爷爷奶奶想给孙辈投保,提前规划孩子的未来,这个功能很实用。
第二投保人:犹豫期过后可以自己设置,能避免保单传承时的纠纷,比如父母给孩子投保,设置第二投保人后,资产传承更顺畅。
年金转换权:保单满10年就能申请转年金,晚年生活多一笔稳定的现金流,养老规划更灵活。
比如退休后把保单转成年金,每个月能领钱,养老更有底气。
二、一生中意(福享版)收益和尊享版哪个好?
8月31日预定利率下调后,终身寿险市场新旧产品在收益上的差异成了大家关注的焦点。
奶爸以“40岁女性,年交保费20万,交5年,持有40年”为例,看看一生中意(福享版)和旧款一生中意(尊享版)的收益对比。

先看保证利益(不含分红的基础收益):
一生中意(福享版)的保证金额是154.3万,是已交保费(100万)的1.543倍,内部收益率(IRR)是1.15%;
一生中意(尊享版)的保证利益更高,有184.4万,是已交保费的1.84倍,IRR是1.62%。
很明显,预定利率下调后,新产品的保证利益确实受了影响,IRR比旧产品低了约0.5个百分点。
这是大环境导致的,毕竟整个行业的预定利率都降了,大家也不用太意外。
再看计入红利预期后的收益:
一生中意(福享版)的现金价值能到315.3万,是已交保费的3.15倍,IRR涨到了3.07%;
一生中意(尊享版)的现金价值是309.7万,是已交保费的3.097倍,IRR是3.02%
这时候新产品就反超了,在红利收益这块并不逊色。
也就是说,虽然基础保证利益降了,但分红能力跟上来了,长期来看收益没落下。
从长期收益来看,
一生中意(福享版)的IRR能稳定在3.2%,说明福享版的长期收益竞争力越明显,复利的效果在分红的加持下慢慢体现出来了。
三、奶爸总结
在预定利率2.0%的新时代,一生中意(福享版)分红型终身寿险算是交出了一份不错的答卷。
保障上,身故全残赔付分阶段、按年龄,很贴合不同人生阶段的实际需求;
保单权益也很丰富,减保、贷款、隔代投保这些功能,让资金灵活度和传承规划都很省心。
保证利益虽然比旧产品低了点,但计入红利预期后,长期IRR能到3.2%左右,比旧产品还略高一些,长期收益的稳定性和增长性都不错。
奶爸也给大家推荐几款目前值得选择的终身寿险产品:
1、一生中意福享版(分红型)
中意人寿经典款——一生中意系列!
虽然保底收益都在1.3%左右,但演示利率是目前少有的4.25%产品。
叠加分红收益后,封闭期只有7年,
10年预期红利IRR达1.8%以上,最高红利IRR有机会超过3.2%,目前5款产品最高。
保单权益丰富、增值服务又多,资金周转更方便。
【适用人群】
能接受较低的确定性,来换取更高的分红预期的朋友。
2、一生中意鑫享版(分红型)
同样也出自中意人寿热门IP,但和福享版优点不一样的是,
鑫享版的保底收益更高一点,演示红利就下调了些。
30岁女性,5年交,年交10万,叠加红利收益,
封闭期只有7年,而持有10年预期IRR就超过1.5%,
最高无限接近3%!
【适用人群】
追求更稳定收益、看重保司综合实力、产品保单权益的朋友。
3、鸿利鑫享3.0(分红型)
陆家嘴国泰人寿出品,和中意人寿一样,有着20多年的分红险运营经验。
保司实力出众,产品也很优秀:
30岁女性,5年交,年交10万,单保证收益最高也超过1.5%,
如果叠加红利收益,最高超过3.1%!
可以说两者都兼得。
【适用人群】
看中保司综合实力,兼顾保底+分红的朋友。
4、悦享盈佳福享版(分红型)
中邮人寿出品,妥妥的大保司系分红险。
且投保门槛超低的,年交5000元起就能买了,普通工薪阶层都能拥有!
30岁女性,5年交,年交10万,
单看保证收益,比鸿利鑫享3.0还略高一点点。
附加红利收益后,封闭期只有6年,
持有10年,预期红利超过1.7%,最高有机会超过3.1%!
【适用人群】
看中大品牌产品、预算不多,兼顾保底+分红收益的朋友。
5、光明至尊乐享版(分红型)
光大永明人寿的爆款系列——光明至尊,一直以来好评都非常不错。
新上的光明至尊乐享版,前期现价增长非常快,
单看保证收益,回本只要8年;叠加分红只要6年。
而且,保证收益是这里面最高的:
30岁女性,5年交,年交10万,最高超过1.6%!
如果叠加红利收益,
保单第10年,预期红利IRR>2%,市场少有,
最高预期红利IRR>3%
【适用人群】
看中前期回本速度快、保证收益高,有养老社区需求朋友。
想要了解产品详细信息的朋友,也可以私聊奶爸~
微信扫一扫
微信扫一扫
关注微信
客服热线
奶爸保

