分红险选不好,收益可能“打水漂”。
最近光明至尊2024版和一生中意尊享版两款分红险热度很高,但不少人纠结该选哪款。
今天奶爸就从保障、收益、承保公司等维度,把这两款产品扒得明明白白,帮你选对不踩坑。
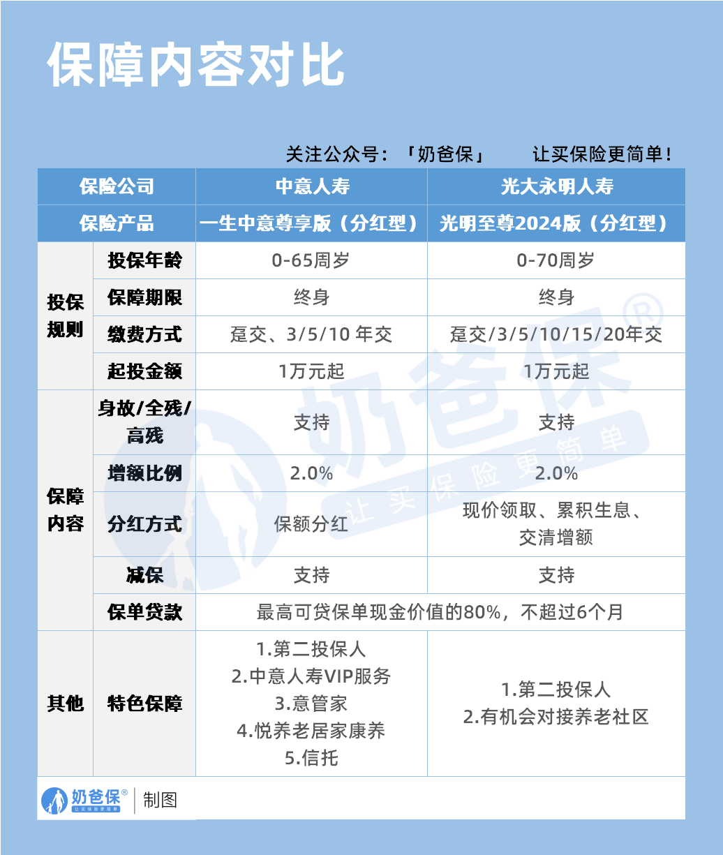
一、保障对比:从投保规则到特色权益
买分红险,先看保障“底子”。

两款产品在投保规则、保障内容、特色权益上各有侧重:
1、投保规则:年龄、缴费方式谁更灵活?
投保年龄:光明至尊2024版支持070周岁的人群投保,
比一生中意尊享版的065周岁对高龄人群更友好。
保障期限都是“保终身”,适合进行长期资金规划;
缴费方式方面,
光明至尊可选趸交/3/5/10/15/20年交,比一生中意(趸交/3/5/10年交)多了15/20年交选项,低预算想“细水长流”的人更适合;
起投金额:两款都是1万元起投,普通家庭也能轻松入门。
2、保障内容:身故、分红、资金周转谁更优?
身故/全残保障:两款都保“身故/全残/高残”,但具体条款细节有差异(如免责条款、等待期),投保前需仔细核对;
增额比例:均为“每年保额递增2%”,但增额终身寿险的核心是现金价值增长,保额增长更多是“象征意义”;
分红方式:
光明至尊2024版:提供“现价领取、累积生息、交清增额”三种分红方式,灵活度更高。
想用钱就领现金,想复利就“交清增额”(用分红买更多保额);
一生中意尊享版:采用“保额分红”,分红直接增加保额,长期来看保额增长可能带动现金价值更快提升,但前期灵活性稍差;
减保与保单贷款:
减保:两款都支持“减保取现”,但光明至尊的减保规则更宽松(每年减保不超过已交保费20%),一生中意则需“每年减保不超过现金价值20%”;
保单贷款:都可贷现金价值的80%,但一生中意限制“贷款期限不超过6个月”,光明至尊无此限制。
3、特色权益:养老、传承、服务谁更贴心?
光明至尊2024版:
第二投保人:避免投保人意外身故后,保单成为遗产引发纠纷,实现财富“定向传承”;
对接养老社区:总保费达一定标准(如200万),可锁定养老床位,适合提前规划晚年生活;
一生中意尊享版:
第二投保人:同样支持财富接力;
VIP服务:含高端医疗(如私立医院就诊)、健康管理(年度体检、慢病跟踪);
意管家+悦养老居家康养:提供一站式健康服务,适合看重“保障+健康管理”的人群;
信托服务:总保费达500万可对接保险金信托,定制传承方案(如子女分阶段领钱)。
二、收益对比:谁的长期表现好
分红险的核心是“收益”,但分红是“预期收益”,需结合保证利益和历史分红实现率分析。
奶爸以30岁女性,年交10万,5年交为例,看看两款产品的收益表现:

1、封闭期:何时能“回本”?
封闭期越短,资金灵活性越高。
光明至尊2024版:保证利益封闭期9年(第9年现金价值≥已交保费),分红利益封闭期6年(第6年分红后总利益≥已交保费);
一生中意尊享版:保证利益封闭期9年,分红利益封闭期7年。
短期内(67年),光明至尊的分红回本更快。
2、中长期收益:20年、30年、70年谁更猛?
我们来看看看不同年龄段的“保证利益+分红利益”。
第20年(50岁):
光明至尊:保证利益62.93万,分红利益85.3万,总利益约148.23万;
一生中意:保证利益62.71万,分红利益80.17万,总利益约142.88万;
光明至尊分红多5.13万,短期收益更优;
第30年(60岁):
光明至尊:保证利益76.66万,分红利益123.21万,总利益约199.87万;
一生中意:保证利益76.37万,分红利益111.91万,总利益约188.28万;
光明至尊分红多11.3万,收益差距逐渐拉大;
第70年(100岁):
光明至尊:保证利益169.24万,分红利益537.17万,总利益约706.41万;
一生中意:保证利益162.63万,分红利益411.29万,总利益约573.92万;
光明至尊分红多了125.88万,长期收益优势非常显著。
三、保司对比:股东、投资、风险评级谁更“硬核”?
分红险的收益与保险公司的投资能力、财务稳定性密切相关。
两款产品的承保公司差异明显:

1、股东背景:“国家队”vs“国际巨头”
光大永明人寿(光明至尊2024版):
股东为光大集团(50%,央企背景)+加拿大永明人寿(24.99%,国际保险巨头),
既有“国家队”的资源,又有国际资管的经验;
中意人寿(一生中意尊享版):
股东为中石油(50%,央企)+意大利忠利保险(50%,全球十大保险公司之一),
“双央企+国际巨头”组合,财务实力更雄厚。
2、投资能力:谁的赚钱能力更强?
光大永明人寿:
近三年综合投资收益率5.32%,在行业内属于第一梯队,投资风格偏激进,擅长捕捉高收益机会;
中意人寿:
近三年综合投资收益率4.71%,略低于光大永明,但胜在稳定,适合追求“稳健增值”的人群。
3、风险评级:谁的“抗风险能力”更优?
风险评级反映保险公司的财务稳健性,评级越高越可靠:
光大永明人寿:
2025年第二季度综合偿付能力充足率213.77%,核心偿付能力充足率173.7%,
但风险综合评级为BB(中等偏下),需关注其未来经营稳定性。
中意人寿:
综合偿付能力充足率212.24%,核心偿付能力充足率166.14%,风险综合评级为AAA(行业最高),财务稳健性更优。
四、奶爸总结
分红险是“长期赛道”,选产品时别只看“预期收益”,更要结合自身风险偏好、资金周期、保障需求综合判断。
看重保障丰富度+公司稳健性:选一生中意尊享版。
它的特色权益(VIP服务、信托、健康管理)更全面,且中意人寿风险评级AAA,分红实现率稳定,适合中年人群(40-50岁)规划养老与传承;
高龄人群投保(65-70岁):优先选光明至尊2024版,
最高70岁可投,且缴费方式灵活(如20年交),能降低年交压力。
分红利益在长期(20年以上)更突出,适合年轻投资者(30-40岁)用长期资金博取高收益。
奶爸也给大家推荐几款优质的重疾险产品:
1、君龙人寿超级玛丽15号
第一,结节保障超全面
自带保障在原有肺结节基础上,拓展到乳腺/甲状腺结节,范围更广了。
可以说是目前市场上,少有的三大高发结节都有保障的产品。
第二,癌症保障丰富
超玛15号的癌症保障,从早期到晚期,都安排得妥妥的。
本身自带癌症拓展金,
首次确诊原位癌/轻度癌症后,确诊恶性肿瘤—重度,额外赔50%。
如果觉得不够,还可以附加以下保障:
癌症津贴或癌症多次赔(二选一):间隔一定周期后,可以赔一笔钱用于癌症持续治疗,癌症津贴有次数限制,多次赔则不限次数。
癌症重度特药治疗金:确诊癌症后需要吃高价特药,做过相关手术可以赔50%保额。

第三,重疾多次赔灵活选
重疾多次赔可以按需选择:
65周岁版,要求是65岁前确诊,额外赔2次,每次赔120%保额;
另一版则是不限年龄,额外赔2次,每次赔120%保额。

同种不同种都赔,且同种间隔周期短,只要2年
像心脏病术后复发了也能保,不用怕赔过一次就没保障了。
【适合人群】
看中结节、癌症保障,预算不多的朋友。
2、复星联合达尔文12号
第一,自带意外重疾额外赔和住院津贴。
前者因为意外导致首次重疾,可多赔35%基本保额。
等于一张保单覆盖重疾+意外,且是保至终身的双重保障!
后者在60周岁前未发生重疾,60岁后确诊,每天给付0.1%基本保额作为住院津贴。
人一辈子不一定会得重疾,但60岁后难免因小病小痛住院,
达尔文12号这个保障,可以让不确定的赔付变得更确定。
不过,这里需要注意的是,如果后续重疾/身故/全残,
会扣掉累计已给付的住院津贴金额后,再赔付。
第二,可选责任丰富
达尔文12号多重附加保障:
重疾多次赔:分65周岁版和终身版(二选一),满足多种人群需要;
重疾保费补偿:缴费期内发生重疾返还保费,实现“重疾免单”;
疾病关爱金/顶梁柱关爱保险金:家庭责任最重阶段赔更多;
癌症津贴:癌症间隔一定周期就能获得一笔理赔金。
第三,理赔门槛更低
5种特定重疾(如严重心肌炎)、原位癌、癌症津贴赔付,都比同类产品更宽松。
【适合人群】
看重理赔门槛、重疾返还保费的朋友
3、复星联合医联有盟
第一,轻中症保障灵活
必选保障是重疾,像轻中症保障、身故保障,可以加钱获得。
如果预算有限,也可以只买个重疾,先把大病保障做好;
如果预算多一点,建议大家还是要附加轻中症保障。
第二,自带一般医疗金
医联有盟自带医疗金,非常实用:
保单前5年,每年提供报销额度=0.5%*保额,100%报销,
未用完可累计,终身有效,身故/全残一次性赔剩余额度!

像买药、体检、看牙等日常开支,都能用上。
可以说是实打实把钱返还给客户使用!
第三,健康告知非常宽松
健康告知只有4条:
比如过去1年内的检查异常、是否有被医生建议住院或手术;
过去2年内的手术情况以及过去5年内的疾病情况。
针对非常高发的甲状腺/乳腺/肺结节,没有问询是否有进行手术,也没有问询是否多发,
只要结节等级在3级以内,结节直径符合要求,就有机会标体承保!
就连癌症,如果5年前已经治愈,没有复发和转移,
同时不涉及其他健康告知,也有机会投保!
【适合人群】
有健康异常的、注重就医资源和健康管理,看中产品实用性的朋友。
4、瑞华健康华佗1号康泰版
第一,基础保障扎实
轻中重疾保障都涵盖了,且轻症+中症赔付次数共7次,
目前市场上赔付次数算比较高的。
且重疾赔完,轻中症不分组还能继续赔,
不分组的好处就在于,赔付规则更宽松。
第二,性价比高
同样50万保额,保终身,基础保障,分30年交,
30岁人群投保华佗1号康泰版,比超级玛丽和达尔文便宜100元/年!
30年下来立省3000块!
第三,可选保障丰富
如果预算比较多,还可以附加:
重疾多次赔、疾病关爱金、癌症津贴、重疾保费补偿金和身故保障。
都是目前市场上热门可选保障内容,实用性强。
【适合人群】
追求高性价比、看中基础保障全面的朋友。
微信扫一扫
微信扫一扫
关注微信
客服热线
奶爸保

