随着保险行业预定利率正式下调,
新上线的重疾险保费普遍上涨15%-30%,未来投保成本只会更高。
更让人头疼的是,
眼看保费要涨,很多人担心自己因健康问题被拒保,只能眼睁睁错过保障机会。
不过大家别慌!
奶爸今天整理了一份限时放宽核保重疾险合集,最迟8月31日(部分产品持续到9月),
不管是成人有结节、高血压、抑郁症等健康异常,
还是给孩子投保时遇到早产、卵圆孔未闭等问题,都能找到合适的产品,
让你在保费全面上涨前,锁定高性价比保障,非标体也能轻松上车!
一、限时放宽核保的成人重疾险推荐

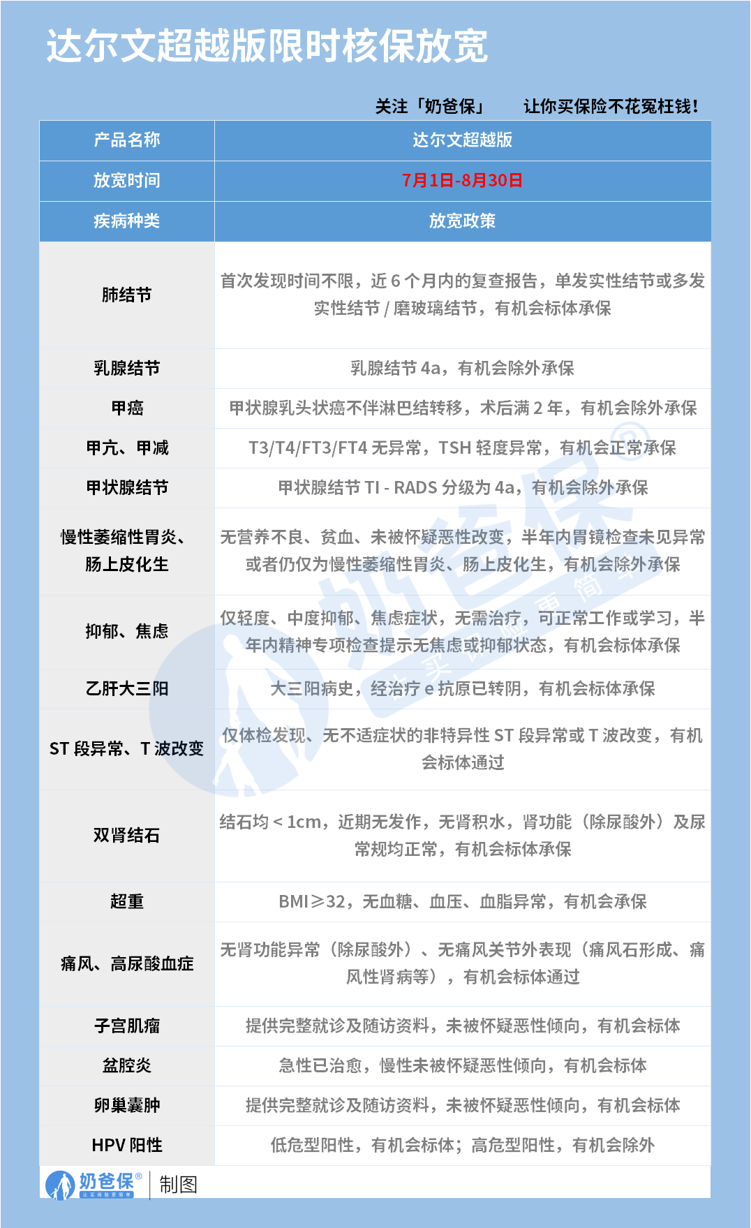
1、瑞华健康达尔文超越版
瑞华达尔文超越版重疾险在重疾险市场中独具特色,
常规重疾赔100%保额,若因意外导致重疾,赔付135%基本保额,
弥补了传统意外险不覆盖重疾赔付的短板,保障更具针对性。
填补了部分意外险在重疾赔付上的空白。
此外,达尔文超越版还创新性地推出“特定良性肿瘤切除手术保险金”。
针对甲状腺、乳腺、肺这三大高发部位的良性结节、息肉、肿物等,
经手术切除即可获赔10%基本保额,将传统重疾险仅针对恶性肿瘤的范围进行了拓展,
为有相关部位结节病史或家族史的人群提供了提前的风险保障。
在核保政策上,达尔文超越版展现出十足的诚意与宽松度。

此次放宽核保的活动,持续的时间是7月1日-8月31日:
结节类疾病:
肺结节打破“首次发现时间限制”,
不管啥时候发现、啥结论,
只要近6个月复查符合条件(单发/多发实性、磨玻璃结节),就有标体承保机会,良性术后还能赔;
乳腺结节4a、甲状腺癌(特定情况)也能除外承保,以往这类情况核保超严,现在有机会上车。
其他疾病:甲亢/甲减(指标轻度异常)、萎缩性胃炎(未恶变)、抑郁焦虑(轻中度且可控)、乙肝大三阳(e抗原转阴)等,只要符合对应条件,核保更宽松,
标体承保、除外承保机会变多,不像以前直接拒保或加费苛刻。
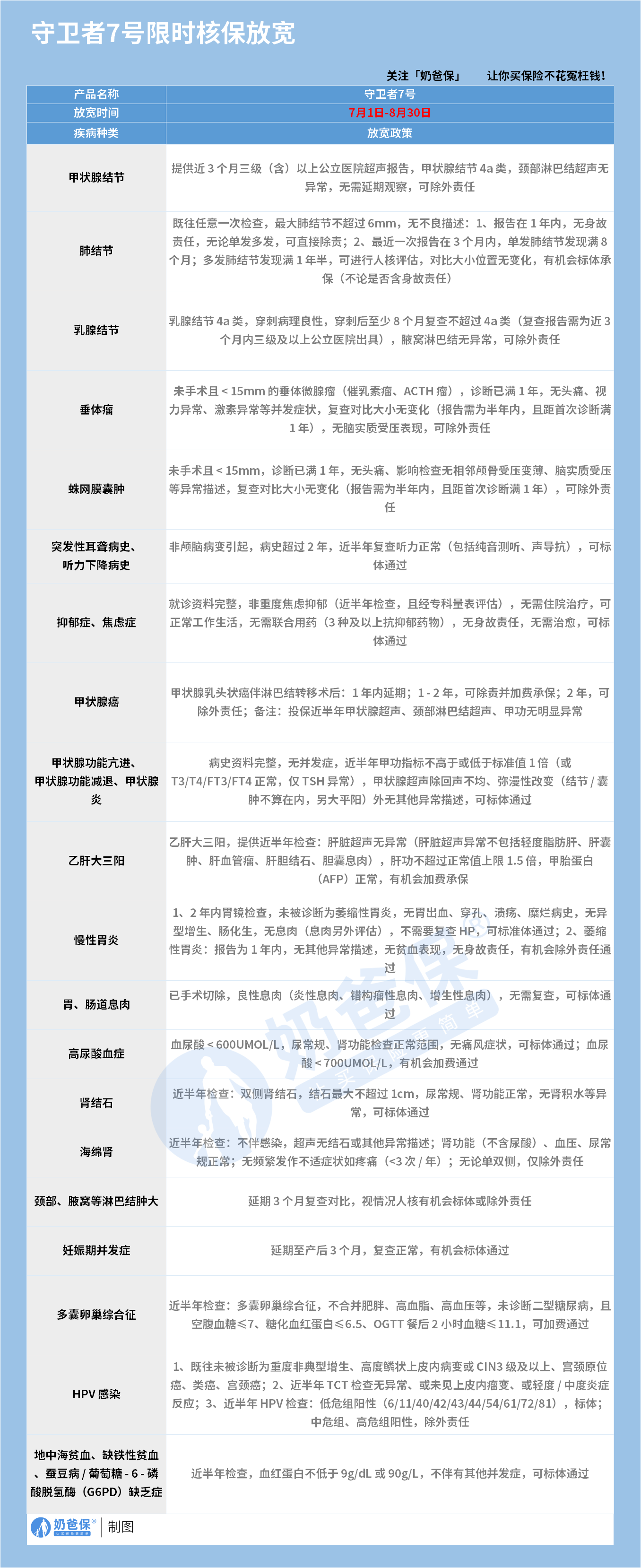
2、君龙人寿守卫者7号
君龙守卫者7号重疾险凭借全面的保障和宽松的核保,在市场中脱颖而出。
基础保障层面,最多可赔付6次,且无三同条款限制,极大提高了赔付概率。
自带的ICU住院关爱保险金别具一格,
因非重疾、中症、轻症原因连续入住ICU病房满7天,可获得30%基本保额赔付,限1次,
这一保障填补了非合同约定疾病导致重症监护时的经济空白,
像一些突发的严重疾病虽未达重疾标准,但入住ICU同样产生高额费用,
该责任便能发挥作用。
同时,确诊合同约定疾病后,可豁免后续保费,保障持续有效。

守卫者7号核保放宽活动持续时间是7月1日-8月31日,
针对甲状腺结节、肺结节、乳腺结节等高发健康异常,给出更宽松核保路径:
结节疾病:甲状腺结节4a类(颈部淋巴结无异常)可除外承保;
肺结节(最大≤6mm等情况)能直接除责或标体;
乳腺结节4a类(穿刺良性且复查符合条件)可除外,以往这类结节投保难,现在有明确核保通道。
其他疾病:像垂体瘤(小尺寸、无并发)、抑郁症(轻中度可控)、乙肝大三阳(肝功等达标)等,
从“拒保常客”变为有标体、除外、加费承保可能,给带健康异常的人群打开投保窗口。
二、限时放宽核保的少儿重疾险推荐

1、青云卫5号
青云卫5号保障137重疾+30种中症+51种轻症,非常扎实。
其一,首创严重肥胖手术关爱保险金,若孩子因严重肥胖进行手术,可获得赔付,助力孩子健康管理。
其二,设有重/中症保费补偿金,在交费期内,若孩子确诊重疾或中症,
保险公司将返还已交保费,大大减轻家庭经济压力。
其三,提供癌症基因检测费用,累计赔付5%基本保额,为癌症精准治疗提供资金支持。

核保放宽政策持续时间从7月1日-9月30日,
专门针对少儿常见健康问题,降低投保门槛,
让有这些情况的孩子也能更易获得保障:
聚焦少儿成长中高发的健康异常,像蚕豆病、地中海贫血(儿科常见血液问题),
肺炎、泌尿系感染(儿童易患感染病),还有早产儿、低体重儿(出生健康风险),
以及皮炎湿疹、黄疸、卵圆孔未闭(新生儿/婴幼儿常见问题)等,
把家长给孩子投保时“卡脖子”的健康异常,都列进放宽清单。
针对每种疾病,明确“治愈时间、恢复标准、检查要求”,满足条件就能投保:
感染/短期疾病:普通肺炎(未住ICU、痊愈满1月)、
手足口病(痊愈1月且无严重并发症)等,
痊愈+无后遗症,就可投保,不用因“生过病”被拒。
出生异常:早产儿(孕周≥36周、满3月且检查正常)、
低体重儿(体重2-2.5kg、满3月且检查正常),
以往因“出生风险”难投保,现在满足时间和检查,就能核保通过。
发育/先天问题:卵圆孔未闭(自愈/术后6月+心超正常)、
臀纹不对称(髋关节检查正常)等,
只要恢复好、检查达标,也能投保,给有先天发育小异常的孩子机会。
2、大黄蜂15号全能版
大黄蜂15号全能版保障非常全面,
涵盖125种重疾+30种中症+43种轻症,轻症与中症累计赔付6次。
少儿特定及罕见病保障:20种少儿特定疾病,额外赔付120%保额;
20种少儿罕见疾病,额外赔付200%保额。
白血病、严重手足口病等高发少儿重疾均在保障范围内,提供高额赔付,缓解家庭经济压力。
大黄蜂15号全能版重疾险核保放宽政策持续时间是:8月1日到8月26日。
核心内容如下:
覆盖疾病广:包含结膜炎、脐疝等小毛病,也有臀纹不对称(髋关节发育问题)、
早产儿/难产(出生风险)等,把孩子成长中常见的健康异常都列进来,
像肺炎(非SARS、新冠)、心肌炎、先天性巨结肠术后等,以往因这些情况投保难,现在有明确核保放宽条件。
核保条件清晰:每种疾病都规定了“治愈标准+时间要求+复查结果”。
比如:
感染/短期疾病:疱疹、水痘(无并发+痊愈1月以上)、传染性单核细胞增多症(无并发+痊愈1年以上),
只要痊愈时间够、没复发,就能投保;
肺炎(非重症+出院1月复查正常),不用因“生过肺炎”被拒保。
发育/先天问题:臀纹不对称(髋关节检查正常)、
先天性巨结肠(术后满1年+恢复好),满足条件就能核保,给有先天发育小异常的孩子机会。
出生风险:早产儿/难产(孕36-36+6周+满6个月儿保正常)、
胎儿窘迫(出生满6个月+儿保正常),以往因“出生异常”难投保,
现在符合时间和检查,可人工核保/标体承保。
3、小青龙6号
基础保障涵盖128种重疾,最高可赔付6次,
每次赔付的保额递增,最高可以赔160%
少儿特定及罕见病保障:针对20种少儿特定疾病(如白血病、神经母细胞瘤等),
每次额外赔付120%保额,保终身版本累计赔付6次,保至60岁版本累计赔付4次;
20种少儿罕见疾病(如肝豆状核变性、婴儿进行性脊肌萎缩症等),
每次额外赔付200%保额,赔付次数与少儿特定疾病一致。
这些少儿高发重疾和罕见病的额外高额赔付,
为孩子的特殊疾病治疗提供充足资金,切实减轻家庭负担。

核保放宽政策持续时间是:7月1日-8月31日,
专门针对少儿高发健康异常(像早产、卵圆孔未闭、发育异常等),降低投保门槛。
聚焦少儿特殊健康问题:对早产/低体重(明确孕周、体重对应延期和标体条件)、
难产(无需满1周岁,儿保正常就标体)、卵圆孔未闭(3岁以下小缺损可标体),
这些新生儿/婴幼儿常见问题,以往核保极严,现在有清晰投保路径。
覆盖成长全周期异常:从出生异常(颅内检查异常)、发育问题(儿保异常、咖啡斑),
到疾病史(肺炎、哮喘、手足口)、神经发育疾病(自闭症、抽动障碍),
都给了核保放宽,像自闭症(3岁以上、轻中度等条件)、癫痫(末次发作1年+),
以前很难投保,现在有机会标体或除外承保。
4、小淘气5号
凭借丰富保障与独特设计备受关注。
针对重疾高发年龄段设置了高保额赔付机制。
孩子在18岁之前,以及家长在60岁之后,若首次确诊重疾,还额外赔付100%保额,提高了在关键年龄段的保障力度。
还设置了重疾保费补偿金,
60岁前确诊重疾,除了赔付保额外,还退还已交保费,减轻孩子患病后的家庭经济负担。

核保放宽政策时间是:7月1日-9月30日
聚焦少儿成长过程中常见健康问题,
像早产、黄疸、发育异常(臀纹不对称等)、感染性疾病(肺炎、手足口等)、先天性疾病(卵圆孔未闭等),
从痊愈时间(如肺炎需痊愈满1个月)、检查结果(如心肌损伤需心超等正常),到年龄、并发症要求(如手足口病无严重并发症),孩子符合条件都能投保。
孩子不同成长阶段的健康问题都有核保方案,帮家长持续给孩子筑牢保障网。
5、小淘气(全球版)
全球理赔写入合同,境外保障无死角。
保障范围明确覆盖中国大陆、港澳台及海外国家,解决孩子出国学习、旅行时的保障难题。
除重疾基础赔付外,还设置重疾住院性津贴(10%保额),针对重疾住院期间的医疗、护理等提供经济支持。
还可附加两全险,
选择30年保障期,期满后返还主险+附加险全部保费,即使孩子在保障期内未患病,也能拿回所交保费。

核保放宽政策时间是:7月1日-8月31日的
针对少儿常见的早产/低体重、卵圆孔未闭等健康问题,给出更宽松的核保条件:
早产/低体重:同业要满1岁才可能标体,
小淘气放宽到出生满6个月+儿保正常,给孕周32-36周、体重1.5-2.5KG(无窒息等情况)的宝宝,更早投保机会。
卵圆孔未闭:同业对年龄、孔径限制严,小淘气只要“单纯未闭、无心脏扩大等”,
直接标体,不用等自然闭合/手术2年。
新生儿黄疸/心肌炎:同业分别要求“治疗结束6个月/治愈1年”,
小淘气缩短到“治疗结束3个月/治愈半年”,且无并发就能标体,核保更灵活。
三、奶爸总结
大多数重疾险产品核保放宽持续时间是8月31日,需要的朋友可以抓紧关注了。
随着预定利率下调,新重疾险保费预计会上涨,
错过当前窗口期,未来不仅投保难度增大,
还可能多花15%-30%的费用。
所以大家真的不要犹豫了,抓紧时间投保吧!
如果大家挑选保险有什么困难,可以扫码关注:奶爸保公众号 进行1对1咨询,
现在关注“奶爸保”公众号,回复“官网”,还可以免费领取价值199元的保障大礼包哦,让您买保险变得更简单。
微信扫一扫
微信扫一扫
关注微信
客服热线
奶爸保

