在当前的保险市场中,终身寿险作为一种兼具保障与财富规划功能的险种,
越来越受到大众的关注。
其中,一生中意(尊享版)终身寿险(分红型)凭借其独特的分红模式和终身保障特点,
吸引了众多投资者的目光。
然而,在考虑购买这款产品之前,
我们需要全面了解它的优势与不足,以及分红险本身所蕴含的风险。
究竟一生中意终身寿险好不好?分红险有风险吗?
奶爸来为大家解读:
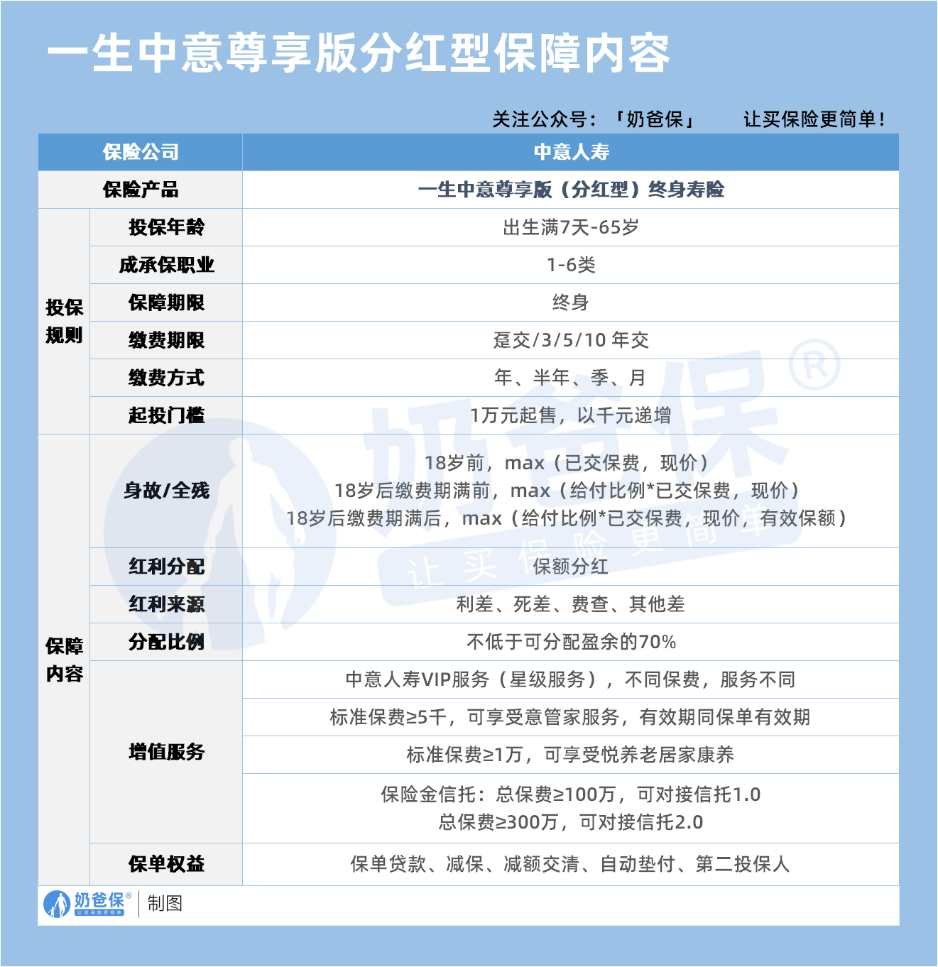
一、一生中意终身寿险好不好?

保额递增与保障稳定
一生中意尊享版终身寿险分红型首个保单年度的年度有效保额等于基本保险金额。
从第二个保单年度开始,年度有效保额由基本保险金额乘以1.02的(n-1)次方(n代表保单年度)与累积红利保险金额相加得出。这种保额逐年递增的设计,能让保障力度随时间不断增强,更好地应对未来风险。
身故全残皆保障
该产品为被保险人提供终身的身故和全残保障。
若被保险人在18周岁前身故或全残,赔付金额取已交保费和现金价值中的较大值;
若已满18周岁且在缴费期满前,赔付金额为已交保费乘以给付比例(18-40周岁给付比例160%;41-60周岁给付比例140%;
61周岁及以上给付比例120%)与现金价值中的较大值;若已满18周岁且缴费期满后,赔付金额是已交保费乘以给付比例、现金价值、年度有效保险金额这三者中的最大值。
全面的保障范围,无论被保险人遭遇何种不幸,都能为家人提供经济支持。
增额红利与收益潜力
一生中意尊享版终身寿险分红型红利分配采用增额红利方式,即客户可参与分红保险业务的红利分配,分享中意人寿的经营成果。
红利会不断累积,身故或全残保障金额也会随之持续增长。这为投保人提供了一定的收益增长空间,在长期持有过程中,有可能获得较为可观的回报。
强大的保险公司背景
中意人寿由中国石油集团和意大利忠利集团联合组建。中国石油集团作为国有大型央企,
是全球主要的油气生产商和供应商,拥有强大的经济实力和资源优势;
意大利忠利集团成立于1832年,业务遍布全球50个国家,连续28年登上《财富》世界500强榜单,且保持160年分红不间断。
两大巨头的合作,为中意人寿提供了坚实的资金支持、优质的项目资源和专业的资产管理经验,为红利的实现和产品的稳定运营奠定了坚实基础。
丰富的保单权益
一生中意尊享版终身寿险分红型提供保险费自动垫交、年金转换、保单贷款、减额交清保险等权益。
当投保人遇到暂时的资金困难无法按时缴纳保费时,保险费自动垫交功能可避免保单失效;若有资金需求,可通过保单贷款,最高贷出现金价值的80%,期限最长6个月,解决短期资金周转问题;还可根据自身需求,将保单的现金价值转换为年金,获得稳定的现金流。
二、分红险有风险吗?
1、分红收益存在不确定性
一生中意尊享版终身寿险分红型红利分配是不确定的,在某些保单年度红利可能为零。
红利的派发取决于中意人寿的实际经营状况和可分配盈余,受市场环境、投资收益等多种因素影响。投保人不能将分红视为固定收益,在规划财务时,不能完全依赖分红部分来满足未来的资金需求,可能会与预期收益存在较大差距。
2、市场波动影响投资收益
分红险的红利很大程度上依赖于保险公司的投资收益。在经济形势不稳定、市场波动较大的情况下,保险公司的投资组合可能面临挑战,从而影响分红水平。
例如,股票市场的大幅下跌可能导致保险公司权益类投资收益下降,进而减少可分配给投保人的红利。
3、信息不对称与理解偏差
投保人在购买分红险时,可能对分红机制、红利计算方式等了解不够深入,存在信息不对称的情况。同时,销售人员在介绍产品时,可能未能充分解释分红的不确定性,导致投保人对产品收益产生过高期望。当实际分红与预期不符时,容易引发纠纷和不满。
4、购买建议与注意事项
在考虑购买一生中意(尊享版)终身寿险或其他分红险之前,投保人应明确自己的保险需求和财务目标。如果是为了追求长期稳定的保障和财富传承,且能够接受分红的不确定性,那么该产品可能是一个合适的选择。但如果对资金的流动性和收益确定性要求较高,则需要谨慎考虑。
三、奶爸总结
一生中意(尊享版)终身寿险(分红型)具有独特的优势,如保额递增、保障全面、红利分配等,但同时也伴随着分红险共有的风险,即分红收益的不确定性。
在购买保险产品时,投保人应充分了解产品特点和风险,结合自身实际情况做出理性决策。只有这样,才能确保所购买的保险产品真正满足自己的需求,实现保障与财富规划的目标。
奶爸也给大家推荐几款目前值得选择的终身寿险产品:
1、如意尊(泰来2026)
出自信泰人寿,妥妥的【快速收益黑马】。
30岁女性,5年交,年交10万,
缴费期刚结束,就已经回本了!
保单第10年,复利IRR>1.6%,就跟存个国债差不多的感觉。
如果后续没有更好的选择,还可以继续存着复利增值,最高达1.95%!
【适用人群】
看中回本速度,打算当国债来用,又或者是工薪族想存钱的朋友。
2、福有余2025
太平洋人寿承保的大品牌产品,老七家出品,保司实力不用多说。
合同期内就可以减保,而这款产品封闭期也短:
30岁女性,5年交,年交10万,回本只要5年,
搭配减保规则来看,资金使用超级灵活!
收益也在线:
长期复利IRR最高达1.91%。
【适用人群】
看中品牌实力、偏好短期回本、预算有限的月光族。
3、守护神5.0尊享版
这款产品出自爱心人寿,产品收益和如意尊(泰来2026)差不多。
30岁女性,5年交,年交10万,也是保单第5年回本,
保单第1年复利IRR接近1.6%,最高复利IRR接近1.95%
【适用人群】
看中回本速度快、整体收益还不错的朋友。
4、岁岁享3.0
出自中荷人寿,和前面几款有点不同,
这款是税优产品,最高可抵扣个税2400元/年。
还提供护理保障,确诊合同约定特疾,可以获得一笔护理金。
真的就是节税+保障+增值三合一!
收益也不错的:
30岁女生,年交2400元交10年,按3级(20%税率)来算:
每年可节税480元,累计节税4800元,
保单第10年,复利IRR(含节税)达4.251%,非常高!
【适用人群】
准备即将年底了,有节税需求的朋友,可以着手安排一波!
想要了解产品详细信息的朋友,也可以私聊奶爸~
微信扫一扫
微信扫一扫
关注微信
客服热线
奶爸保

