在为孩子选择保险时,妈咪保贝爱常在少儿重疾险备受关注。
它由复星联合健康保险股份有限公司承保,自推出以来,凭借其较为丰富的保障内容吸引了众多家长的目光。
不过,任何一款保险产品都并非十全十美,妈咪保贝爱常在也存在一些不足之处。
究竟妈咪保贝爱常在缺点是什么?有必要买吗?
奶爸来为大家解读:
一、妈咪保贝爱常在缺点是什么?

1、等待期较长
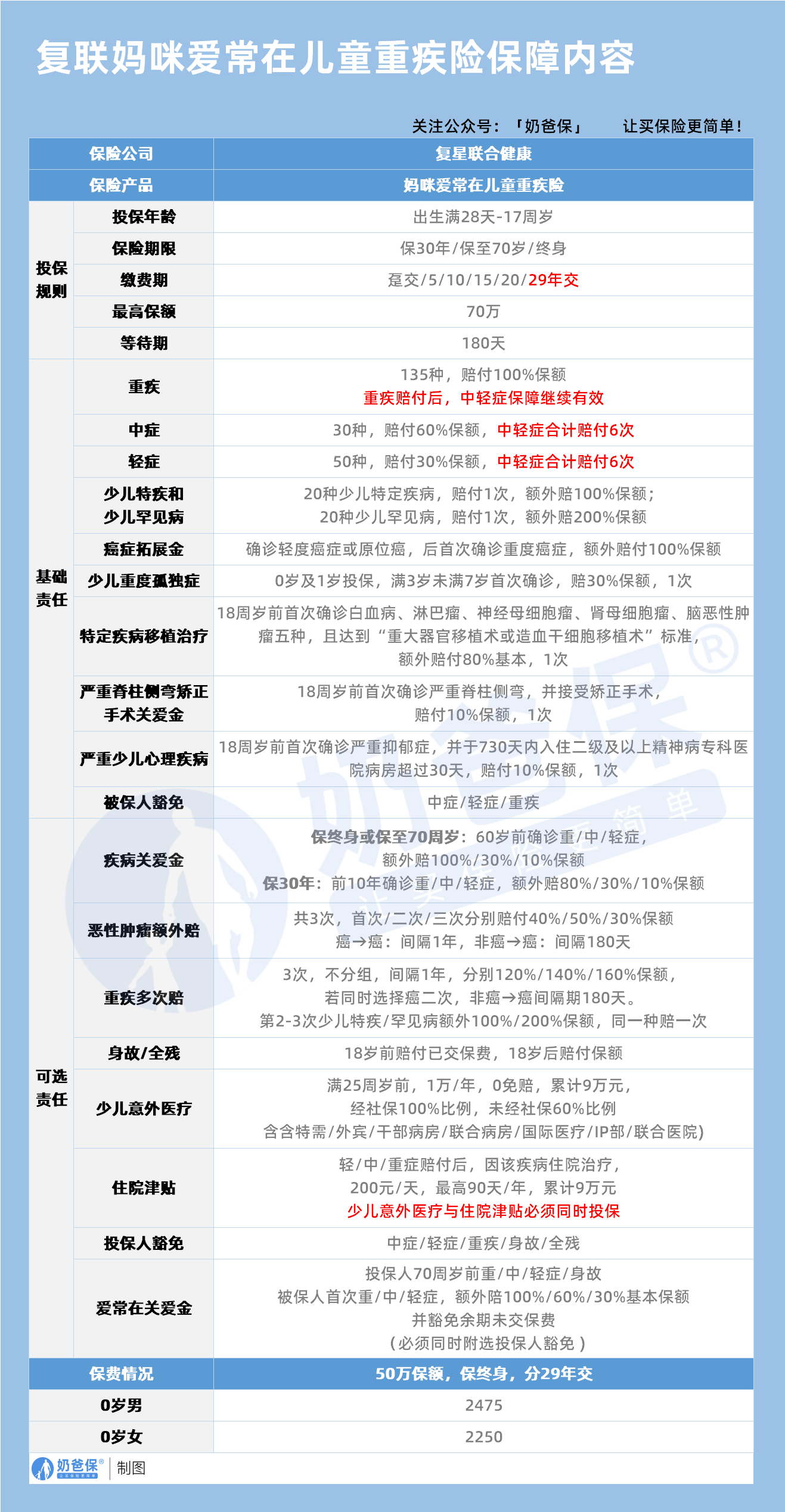
妈咪保贝爱常在的等待期为180天。
与市场上部分等待期仅90天的少儿重疾险产品相比,这无疑增加了保障空白期的时长。
2、最高保额偏低
妈咪保贝爱常在少儿重疾险最高保额只有70万,
很多同类型的少儿重疾险可以去到80万,
对于想投保更高保额的家长们来说,不太友好。
3、缴费期太短
妈咪保贝爱常在少儿重疾险最长可选的缴费期是29年,
相较于同类型少儿重疾险长达35年的缴费期来说偏短,
这就相对难以发挥出长缴费的优势,会给投保人带来缴费的负担。
如果重视长缴费期的家长们,就需要关注这一点了。
二、妈咪保贝爱常在有必要买吗?
尽管妈咪保贝爱常在存在上述缺点,
但它也有不少突出的优点,在考虑是否值得购买时,需要综合权衡。
1、保障全面
涵盖135种重疾、30种中症、50种轻症,且重疾赔付后,非同组的中轻症责任依然有效,且无间隔期。
同时,自带少儿特定疾病和罕见病保障,分别可额外赔付100%和200%基本保额,对少儿高发疾病保障力度强。
2、特色保障实用
包含癌症拓展保险金,若先确诊原位癌或轻度癌症,后续确诊重度恶性肿瘤可额外赔付;
针对少儿心理健康和成长问题,设置了少儿重度孤独症、严重脊柱侧弯矫正手术、
严重少儿心理疾病等特色保障,且这些特色保障在基础责任中就已涵盖,无需额外付费。
3、可选责任丰富
提供疾病关爱保险金、恶性肿瘤—重度多次给付保险金、重大疾病多次给付保险金、
少儿意外医疗保险金、住院津贴保险金等多种可选责任,
家长可根据自身需求和预算进行灵活搭配。
4、性价比高
投保50万保额,保终身,分29年缴费,
0岁男宝宝一年保费2475元;
0岁女宝宝一年保费2250元。
相较于同类型的重疾险来说,保费会更低一点,性价比更高。
三、奶爸总结
综合来看,妈咪保贝爱常在是一款保障全面的产品。
如果家长预算有限,希望先为孩子提供一段时间的保障,
且更看重产品的性价比以及对少儿高发疾病的保障,
那么妈咪保贝爱常在是一个不错的选择,其优点能够在一定程度上弥补缺点带来的影响。
奶爸也给大家推荐几款优质的重疾险产品:
1、君龙人寿超级玛丽15号
第一,结节保障超全面
自带保障在原有肺结节基础上,拓展到乳腺/甲状腺结节,范围更广了。
可以说是目前市场上,少有的三大高发结节都有保障的产品。
第二,癌症保障丰富
超玛15号的癌症保障,从早期到晚期,都安排得妥妥的。
本身自带癌症拓展金,
首次确诊原位癌/轻度癌症后,确诊恶性肿瘤—重度,额外赔50%。
如果觉得不够,还可以附加以下保障:
癌症津贴或癌症多次赔(二选一):间隔一定周期后,可以赔一笔钱用于癌症持续治疗,癌症津贴有次数限制,多次赔则不限次数。
癌症重度特药治疗金:确诊癌症后需要吃高价特药,做过相关手术可以赔50%保额。

第三,重疾多次赔灵活选
重疾多次赔可以按需选择:
65周岁版,要求是65岁前确诊,额外赔2次,每次赔120%保额;
另一版则是不限年龄,额外赔2次,每次赔120%保额。

同种不同种都赔,且同种间隔周期短,只要2年
像心脏病术后复发了也能保,不用怕赔过一次就没保障了。
【适合人群】
看中结节、癌症保障,预算不多的朋友。
2、复星联合达尔文12号
第一,自带意外重疾额外赔和住院津贴。
前者因为意外导致首次重疾,可多赔35%基本保额。
等于一张保单覆盖重疾+意外,且是保至终身的双重保障!
后者在60周岁前未发生重疾,60岁后确诊,每天给付0.1%基本保额作为住院津贴。
人一辈子不一定会得重疾,但60岁后难免因小病小痛住院,
达尔文12号这个保障,可以让不确定的赔付变得更确定。
不过,这里需要注意的是,如果后续重疾/身故/全残,
会扣掉累计已给付的住院津贴金额后,再赔付。
第二,可选责任丰富
达尔文12号多重附加保障:
重疾多次赔:分65周岁版和终身版(二选一),满足多种人群需要;
重疾保费补偿:缴费期内发生重疾返还保费,实现“重疾免单”;
疾病关爱金/顶梁柱关爱保险金:家庭责任最重阶段赔更多;
癌症津贴:癌症间隔一定周期就能获得一笔理赔金。
第三,理赔门槛更低
5种特定重疾(如严重心肌炎)、原位癌、癌症津贴赔付,都比同类产品更宽松。
【适合人群】
看重理赔门槛、重疾返还保费的朋友
3、复星联合医联有盟
第一,轻中症保障灵活
必选保障是重疾,像轻中症保障、身故保障,可以加钱获得。
如果预算有限,也可以只买个重疾,先把大病保障做好;
如果预算多一点,建议大家还是要附加轻中症保障。
第二,自带一般医疗金
医联有盟自带医疗金,非常实用:
保单前5年,每年提供报销额度=0.5%*保额,100%报销,
未用完可累计,终身有效,身故/全残一次性赔剩余额度!

像买药、体检、看牙等日常开支,都能用上。
可以说是实打实把钱返还给客户使用!
第三,健康告知非常宽松
健康告知只有4条:
比如过去1年内的检查异常、是否有被医生建议住院或手术;
过去2年内的手术情况以及过去5年内的疾病情况。
针对非常高发的甲状腺/乳腺/肺结节,没有问询是否有进行手术,也没有问询是否多发,
只要结节等级在3级以内,结节直径符合要求,就有机会标体承保!
就连癌症,如果5年前已经治愈,没有复发和转移,
同时不涉及其他健康告知,也有机会投保!
【适合人群】
有健康异常的、注重就医资源和健康管理,看中产品实用性的朋友。
4、瑞华健康华佗1号康泰版
第一,基础保障扎实
轻中重疾保障都涵盖了,且轻症+中症赔付次数共7次,
目前市场上赔付次数算比较高的。
且重疾赔完,轻中症不分组还能继续赔,
不分组的好处就在于,赔付规则更宽松。
第二,性价比高
同样50万保额,保终身,基础保障,分30年交,
30岁人群投保华佗1号康泰版,比超级玛丽和达尔文便宜100元/年!
30年下来立省3000块!
第三,可选保障丰富
如果预算比较多,还可以附加:
重疾多次赔、疾病关爱金、癌症津贴、重疾保费补偿金和身故保障。
都是目前市场上热门可选保障内容,实用性强。
【适合人群】
追求高性价比、看中基础保障全面的朋友。
微信扫一扫
微信扫一扫
关注微信
客服热线
奶爸保

