孩子是家庭的希望,但疾病风险往往让父母猝不及防。
复星联合推出的“妈咪保贝爱常在”以灵活保障、精准赔付和贴心服务,成为众多家长关注的焦点。
近期,该产品升级两项核心调整:白血病“院内闪赔”服务创行业最快赔付纪录,以及删除争议性“三同条款”,进一步强化了产品竞争力。
下面奶爸也将从保障、创新服务、条款优化等角度深度解析这款产品。
一、复星联合妈咪保贝爱常在核心亮点
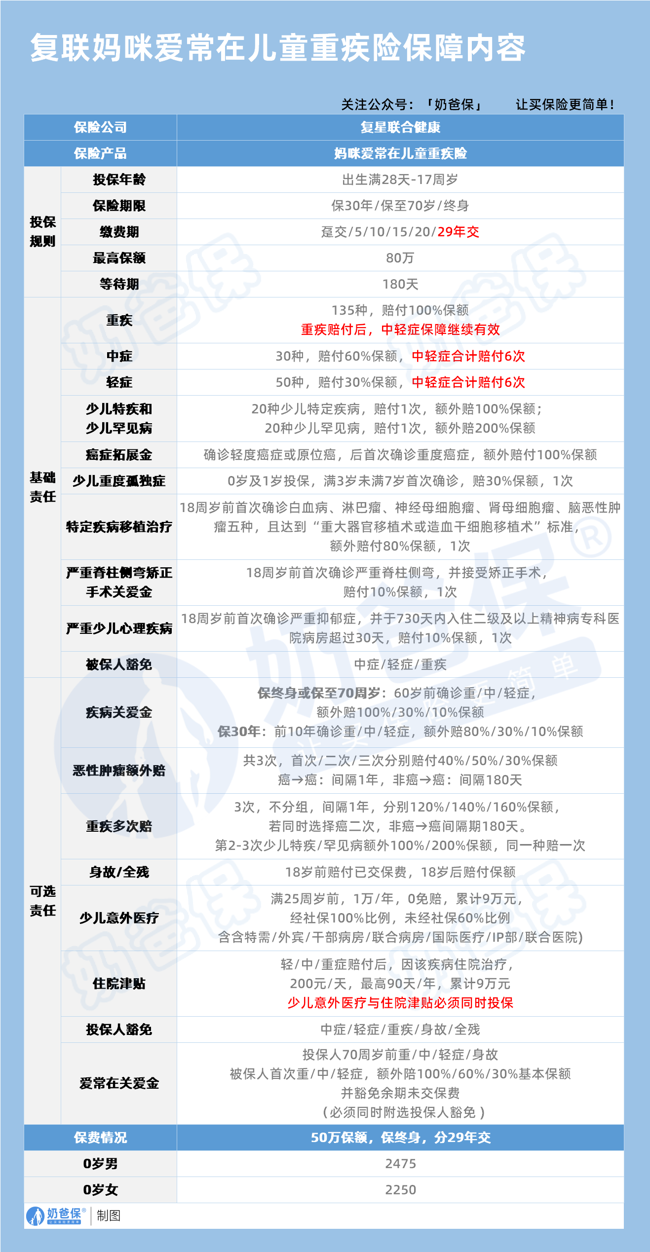
少儿重疾险的核心在于“针对性”和“全面性”。
复星联合妈咪保贝爱常在覆盖135种重疾、30种中症、50种轻症,并针对儿童高发疾病提供额外赔付,还提供多项可选责任,满足不同家庭需求。

1. 基础责任
重疾保障:
135种重疾赔付100%保额,且重疾赔付后,中轻症保障继续有效。
这一设计打破了同类产品“重疾赔付后合同终止”的局限,避免因一次重疾赔付导致后续轻中症保障缺失。
少儿特疾与罕见病:
20种少儿特定疾病(如白血病、严重脑损伤)额外赔付100%保额;20种罕见病(如戈谢病、脊髓性肌萎缩症)额外赔付200%保额。
癌症二次赔付:
确诊轻度癌症(如原位癌)后,首次确诊重度癌症可额外赔付100%保额,间隔期仅1年(癌→癌),非癌→癌间隔180天。
2. 特色责任
少儿心理疾病保障:
18岁前确诊严重抑郁症且住院超30天,赔付10%保额。近年来,青少年心理健康问题频发,这一责任填补了市场空白。
严重脊柱侧弯矫正手术关爱金:
18岁前确诊并接受手术,赔付10%保额。据统计,我国青少年脊柱侧弯发病率约5%,且呈低龄化趋势,此责任针对性极强。
特定疾病移植治疗:
针对白血病、淋巴瘤等5种儿童高发重疾,若需器官移植,额外赔付80%保额。
3. 可选责任
疾病关爱金:
60岁前确诊重疾额外赔100%保额(保终身/至70岁)或前10年额外赔80%保额(保30年)。
重疾多次赔:
不分组赔付3次,间隔1年,第二次、第三次确诊少儿特疾/罕见病可再额外赔付100%/200%保额。
身故/全残保障:
18岁前返还已交保费,18岁后赔付保额,兼顾保障与储蓄功能。
二、复星联合妈咪保贝爱常在两大调整
1. 白血病“院内闪赔”:1天到账创行业纪录
复星联合推出“妈咪保贝白血病‘院内闪赔’”服务,针对白血病患儿提供极速理赔通道。
复星联合首例闪赔案中,材料齐全后仅1天即完成百万赔款支付。
这一服务依托线上化流程与医院直连数据,解决了传统理赔材料复杂、周期长的痛点,尤其适合需长期治疗的白血病患儿家庭。
2. 删除“三同条款”
原条款中“三同条款”,指同一疾病原因、同一医疗行为或同一意外事故导致的两种及以上疾病不重复赔付。
此次升级后,条款明确删除相关表述,规定同一病因导致的重疾、中症、轻症均可独立赔付。
三、谁适合投保?
1、追求保障灵活性的家庭
对于追求保障灵活性的家庭而言,复星联合妈咪保贝爱常在提供了丰富的可选责任。
当家庭预算有限时,可仅选择基础责任,以较低的成本为孩子构筑起基础的健康防线;
而当预算较为充足时,能够叠加多项保障,进一步增强保障力度。
2、关注儿童心理与罕见病的家长
在孩子成长过程中,心理健康与罕见病问题不容忽视。
复星联合妈咪保贝爱常在贴心地填补了抑郁症、脊柱侧弯等保障空白。
对于关注儿童心理与罕见病的家长来说,它能给予孩子更全面的呵护,让家长在面对这些风险时,多一份安心与保障。
3、需长期保障的家庭
孩子的成长之路漫长,健康风险也可能贯穿各个阶段。
复星联合妈咪保贝爱常在设有保至70岁或终身的版本,能够有效覆盖孩子成年后的健康风险。
对于需要长期保障的家庭而言,无论是孩子的青年时期还是步入中老年阶段,都能持续拥有这份健康守护,为家庭的稳定与孩子的健康发展保驾护航。
四、奶爸总结
复星联合妈咪保贝爱常在通过“高保额+精准责任+极速理赔”的组合,为儿童健康筑起一道灵活的防护墙。
此次删除“三同条款”和推出“闪赔”服务,进一步凸显了产品的竞争力。
对于家长而言,早投保、足额投保是应对疾病风险的关键。
奶爸也给大家推荐几款优质的重疾险产品:
1、君龙人寿超级玛丽15号
第一,结节保障超全面
自带保障在原有肺结节基础上,拓展到乳腺/甲状腺结节,范围更广了。
可以说是目前市场上,少有的三大高发结节都有保障的产品。
第二,癌症保障丰富
超玛15号的癌症保障,从早期到晚期,都安排得妥妥的。
本身自带癌症拓展金,
首次确诊原位癌/轻度癌症后,确诊恶性肿瘤—重度,额外赔50%。
如果觉得不够,还可以附加以下保障:
癌症津贴或癌症多次赔(二选一):间隔一定周期后,可以赔一笔钱用于癌症持续治疗,癌症津贴有次数限制,多次赔则不限次数。
癌症重度特药治疗金:确诊癌症后需要吃高价特药,做过相关手术可以赔50%保额。

第三,重疾多次赔灵活选
重疾多次赔可以按需选择:
65周岁版,要求是65岁前确诊,额外赔2次,每次赔120%保额;
另一版则是不限年龄,额外赔2次,每次赔120%保额。

同种不同种都赔,且同种间隔周期短,只要2年
像心脏病术后复发了也能保,不用怕赔过一次就没保障了。
【适合人群】
看中结节、癌症保障,预算不多的朋友。
2、复星联合达尔文12号
第一,自带意外重疾额外赔和住院津贴。
前者因为意外导致首次重疾,可多赔35%基本保额。
等于一张保单覆盖重疾+意外,且是保至终身的双重保障!
后者在60周岁前未发生重疾,60岁后确诊,每天给付0.1%基本保额作为住院津贴。
人一辈子不一定会得重疾,但60岁后难免因小病小痛住院,
达尔文12号这个保障,可以让不确定的赔付变得更确定。
不过,这里需要注意的是,如果后续重疾/身故/全残,
会扣掉累计已给付的住院津贴金额后,再赔付。
第二,可选责任丰富
达尔文12号多重附加保障:
重疾多次赔:分65周岁版和终身版(二选一),满足多种人群需要;
重疾保费补偿:缴费期内发生重疾返还保费,实现“重疾免单”;
疾病关爱金/顶梁柱关爱保险金:家庭责任最重阶段赔更多;
癌症津贴:癌症间隔一定周期就能获得一笔理赔金。
第三,理赔门槛更低
5种特定重疾(如严重心肌炎)、原位癌、癌症津贴赔付,都比同类产品更宽松。
【适合人群】
看重理赔门槛、重疾返还保费的朋友
3、复星联合医联有盟
第一,轻中症保障灵活
必选保障是重疾,像轻中症保障、身故保障,可以加钱获得。
如果预算有限,也可以只买个重疾,先把大病保障做好;
如果预算多一点,建议大家还是要附加轻中症保障。
第二,自带一般医疗金
医联有盟自带医疗金,非常实用:
保单前5年,每年提供报销额度=0.5%*保额,100%报销,
未用完可累计,终身有效,身故/全残一次性赔剩余额度!

像买药、体检、看牙等日常开支,都能用上。
可以说是实打实把钱返还给客户使用!
第三,健康告知非常宽松
健康告知只有4条:
比如过去1年内的检查异常、是否有被医生建议住院或手术;
过去2年内的手术情况以及过去5年内的疾病情况。
针对非常高发的甲状腺/乳腺/肺结节,没有问询是否有进行手术,也没有问询是否多发,
只要结节等级在3级以内,结节直径符合要求,就有机会标体承保!
就连癌症,如果5年前已经治愈,没有复发和转移,
同时不涉及其他健康告知,也有机会投保!
【适合人群】
有健康异常的、注重就医资源和健康管理,看中产品实用性的朋友。
4、瑞华健康华佗1号康泰版
第一,基础保障扎实
轻中重疾保障都涵盖了,且轻症+中症赔付次数共7次,
目前市场上赔付次数算比较高的。
且重疾赔完,轻中症不分组还能继续赔,
不分组的好处就在于,赔付规则更宽松。
第二,性价比高
同样50万保额,保终身,基础保障,分30年交,
30岁人群投保华佗1号康泰版,比超级玛丽和达尔文便宜100元/年!
30年下来立省3000块!
第三,可选保障丰富
如果预算比较多,还可以附加:
重疾多次赔、疾病关爱金、癌症津贴、重疾保费补偿金和身故保障。
都是目前市场上热门可选保障内容,实用性强。
【适合人群】
追求高性价比、看中基础保障全面的朋友。
微信扫一扫
微信扫一扫
关注微信
客服热线
奶爸保

