在当下,糖尿病已然成为我国的高发疾病。
据《糖尿病杂志》数据,中国糖尿病患者数量已超1.4亿,其中II型糖尿病占比高达90%以上。

一旦患上糖尿病,往往意味着需要终身治疗来控制病情。
更令人担忧的是,糖尿病可引发的并发症多达100多种,
如糖尿病肾病、视网膜病变、糖尿病足、糖尿病周围神经病变等,
这些并发症不仅治疗费用高昂,还严重威胁患者的生活质量。
不过,和泰人寿推出的太阳神2号重大疾病保险,为广大糖尿病人群带来了希望。
接下来,奶爸将为大家深度解析这款产品。
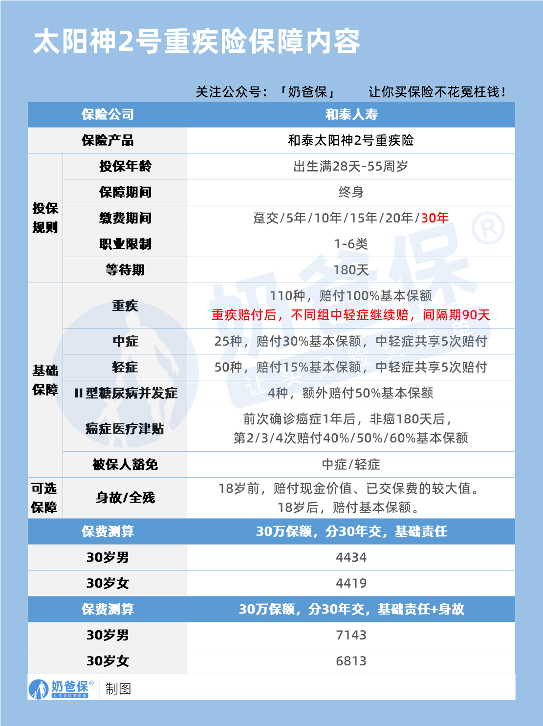
一、和泰太阳神2号重大疾病保险糖尿病保障
和泰太阳神2号重大疾病保险精准聚焦糖尿病人群的需求,
针对II型糖尿病的4种严重并发症,即糖尿病足、糖尿病视网膜病变、糖尿病肾病、糖尿病周围神经病变,额外赔付50%基本保额。
当被保人确诊II型糖尿病≥180天,且并发症符合合同定义(如糖尿病足需达到Wagner分级3级及以上),即可获得赔付。
这一保障在重疾险市场中极为少见,填补了市场上对糖尿病并发症保障的空白。
以糖尿病肾病为例,
它是糖尿病常见且严重的微血管并发症之一,一旦发展到终末期肾病,患者往往需要依靠透析或肾移植来维持生命,治疗费用高昂。
数据显示,
透析治疗每年的费用可能高达数万元甚至更高,肾移植手术及后续抗排异治疗费用更是惊人。
而和泰太阳神2号重大疾病保险的这一保障,能在患者确诊糖尿病肾病等相关并发症时,提供一笔可观的资金用于治疗,极大地缓解了患者的经济压力。
二、和泰太阳神2号重大疾病保险保障情况
除了针对糖尿病并发症的特色保障,和泰太阳神2号重大疾病保险还拥有全面的保障。

它覆盖110种重疾,赔付100%基本保额,为患者提供了一笔可观的资金用于治疗和康复,缓解因重疾带来的经济压力。
并且,在重疾赔付后,非同组的轻中症保障继续有效,间隔期仅为90天。
这意味着,若被保人不幸先患重疾获得赔付后,后续又患上与已赔重疾不同组的轻中症,依然可以得到赔付。
例如,先确诊糖尿病引发的重疾,之后又患上轻微脑中风(中症)、原位癌(轻症),
只要它们与已赔付的重疾不在同一组,就能够继续获得保障,极大地提升了保障的实用性和延续性。
保障25种中症,每次赔付30%保额;
保障50种轻症,每次赔付15%保额,且中轻症共享5次赔付。
日常的一些小病小痛,像轻微脑中风、早期乳腺癌这些,都在保障范围内。
不过,和泰太阳神2号重大疾病保险中症和轻症赔付比例相对不足,
主流的中症和轻症赔付比例在60%和30%,这款只有它们的一半。
因此,如果你重视基础保障力度的话,可能需要斟酌一下,该产品的主要赔付中心还是在糖尿病疾病上。
三、和泰太阳神2号重大疾病保险限时核保放宽政策
在2024年5月23日 - 8月31日期间,和泰太阳神2号重大疾病保险推出核保放宽政策。
对于一些在市场上通常被拒保的疾病,它给出了更为宽松的核保条件。

比如癫痫,市场上一般是拒保处理,但在此期间,和泰太阳神2号重大疾病保险有机会承保;
自闭症、双向情感障碍,市场拒保,而该产品有机会标体承保;
甲状腺结节4级及以上、甲状腺囊肿、包块或肿块、甲亢、乳腺结节4级及以上、乳腺囊肿、乳腺纤维瘤等乳腺相关疾病,
慢性乙肝、乙肝大三阳、慢性萎缩性胃炎、高尿酸血症等疾病,
大多数产品是拒保或者加费处理的,
而和泰太阳神2号重大疾病保险在此期间都有机会承保,其中自闭症、双向情感障碍、甲亢、高尿酸血症还有机会标体承保。
特别要提到的是,甲状腺结节4级及以上、乳腺结节4级及以上、乙肝大三阳等还有机会除外承保 。
这一政策让更多患有特定疾病的人群有了获得保障的可能。
四、奶爸总结
和泰太阳神2号重大疾病保险以其独特的糖尿病并发症保障设计、全面的基础保障以及限时的核保放宽政策,
为广大II型糖尿病患者及高危人群,乃至患有其他特定疾病的人群提供了保障。
它在糖尿病并发症保障方面的创新,填补了市场空白,给患者及其家庭带来了经济上的支持和心理上的安慰。
虽然中轻症赔付比例相对较低,但它在糖尿病保障及核保政策上的优势依然显著。
奶爸也给大家推荐几款优质的重疾险产品:
1、君龙人寿超级玛丽15号
第一,结节保障超全面
自带保障在原有肺结节基础上,拓展到乳腺/甲状腺结节,范围更广了。
可以说是目前市场上,少有的三大高发结节都有保障的产品。
第二,癌症保障丰富
超玛15号的癌症保障,从早期到晚期,都安排得妥妥的。
本身自带癌症拓展金,
首次确诊原位癌/轻度癌症后,确诊恶性肿瘤—重度,额外赔50%。
如果觉得不够,还可以附加以下保障:
癌症津贴或癌症多次赔(二选一):间隔一定周期后,可以赔一笔钱用于癌症持续治疗,癌症津贴有次数限制,多次赔则不限次数。
癌症重度特药治疗金:确诊癌症后需要吃高价特药,做过相关手术可以赔50%保额。

第三,重疾多次赔灵活选
重疾多次赔可以按需选择:
65周岁版,要求是65岁前确诊,额外赔2次,每次赔120%保额;
另一版则是不限年龄,额外赔2次,每次赔120%保额。

同种不同种都赔,且同种间隔周期短,只要2年
像心脏病术后复发了也能保,不用怕赔过一次就没保障了。
【适合人群】
看中结节、癌症保障,预算不多的朋友。
2、复星联合达尔文12号
第一,自带意外重疾额外赔和住院津贴。
前者因为意外导致首次重疾,可多赔35%基本保额。
等于一张保单覆盖重疾+意外,且是保至终身的双重保障!
后者在60周岁前未发生重疾,60岁后确诊,每天给付0.1%基本保额作为住院津贴。
人一辈子不一定会得重疾,但60岁后难免因小病小痛住院,
达尔文12号这个保障,可以让不确定的赔付变得更确定。
不过,这里需要注意的是,如果后续重疾/身故/全残,
会扣掉累计已给付的住院津贴金额后,再赔付。
第二,可选责任丰富
达尔文12号多重附加保障:
重疾多次赔:分65周岁版和终身版(二选一),满足多种人群需要;
重疾保费补偿:缴费期内发生重疾返还保费,实现“重疾免单”;
疾病关爱金/顶梁柱关爱保险金:家庭责任最重阶段赔更多;
癌症津贴:癌症间隔一定周期就能获得一笔理赔金。
第三,理赔门槛更低
5种特定重疾(如严重心肌炎)、原位癌、癌症津贴赔付,都比同类产品更宽松。
【适合人群】
看重理赔门槛、重疾返还保费的朋友
3、复星联合医联有盟
第一,轻中症保障灵活
必选保障是重疾,像轻中症保障、身故保障,可以加钱获得。
如果预算有限,也可以只买个重疾,先把大病保障做好;
如果预算多一点,建议大家还是要附加轻中症保障。
第二,自带一般医疗金
医联有盟自带医疗金,非常实用:
保单前5年,每年提供报销额度=0.5%*保额,100%报销,
未用完可累计,终身有效,身故/全残一次性赔剩余额度!

像买药、体检、看牙等日常开支,都能用上。
可以说是实打实把钱返还给客户使用!
第三,健康告知非常宽松
健康告知只有4条:
比如过去1年内的检查异常、是否有被医生建议住院或手术;
过去2年内的手术情况以及过去5年内的疾病情况。
针对非常高发的甲状腺/乳腺/肺结节,没有问询是否有进行手术,也没有问询是否多发,
只要结节等级在3级以内,结节直径符合要求,就有机会标体承保!
就连癌症,如果5年前已经治愈,没有复发和转移,
同时不涉及其他健康告知,也有机会投保!
【适合人群】
有健康异常的、注重就医资源和健康管理,看中产品实用性的朋友。
4、瑞华健康华佗1号康泰版
第一,基础保障扎实
轻中重疾保障都涵盖了,且轻症+中症赔付次数共7次,
目前市场上赔付次数算比较高的。
且重疾赔完,轻中症不分组还能继续赔,
不分组的好处就在于,赔付规则更宽松。
第二,性价比高
同样50万保额,保终身,基础保障,分30年交,
30岁人群投保华佗1号康泰版,比超级玛丽和达尔文便宜100元/年!
30年下来立省3000块!
第三,可选保障丰富
如果预算比较多,还可以附加:
重疾多次赔、疾病关爱金、癌症津贴、重疾保费补偿金和身故保障。
都是目前市场上热门可选保障内容,实用性强。
【适合人群】
追求高性价比、看中基础保障全面的朋友。
微信扫一扫
微信扫一扫
关注微信
客服热线
奶爸保

