在健康风险日益受到关注的当下,一款优质的重疾险成为了许多人抵御疾病风险的重要选择。
中国人寿作为保险行业的领军企业,推出的康宁尊享2024重疾险备受瞩目。
接下来,我们一起深度了解这款产品,看看它在保障设计、灵活配置等方面有哪些亮点。
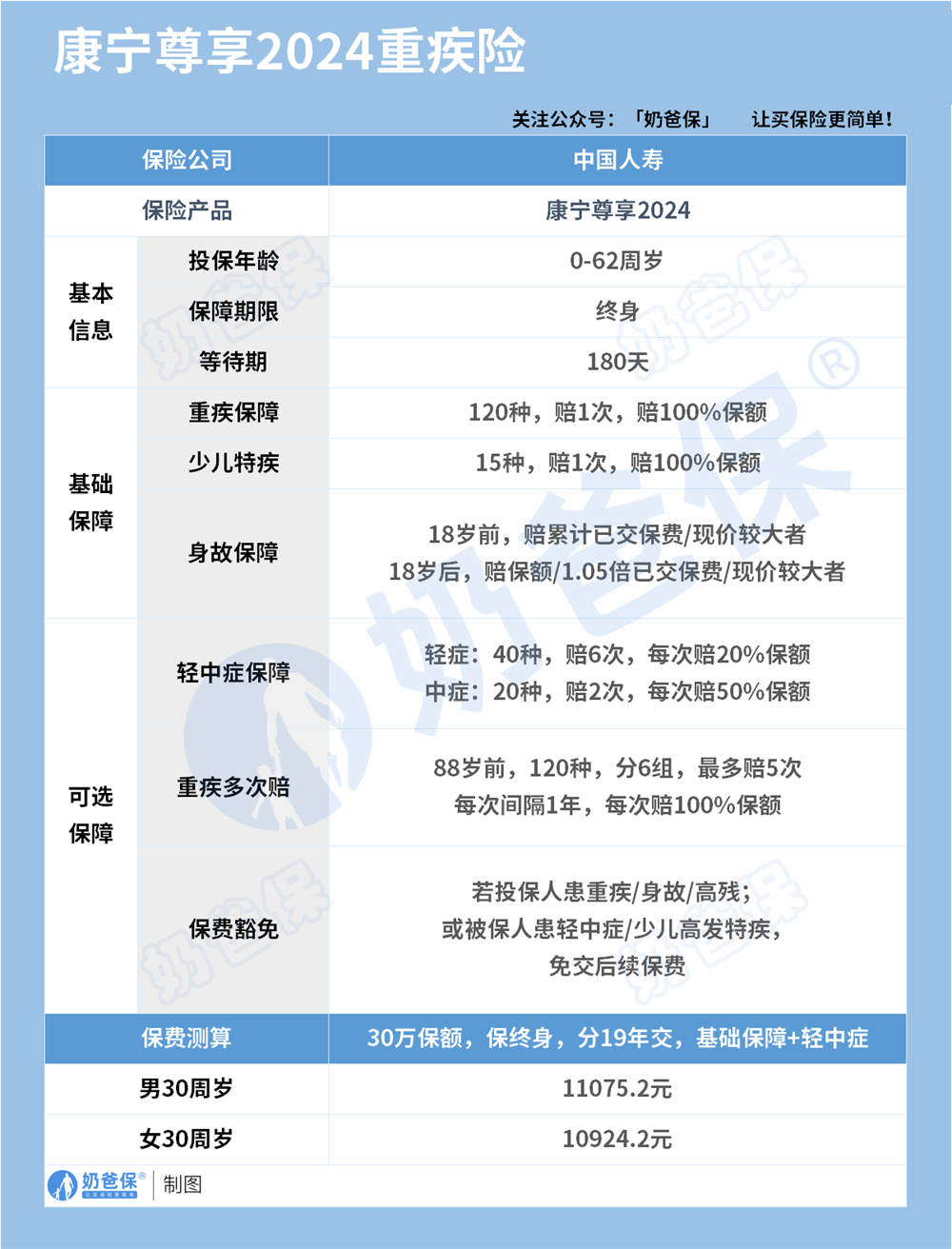
一、国寿康宁尊享2024重疾险基本情况
先来看看保障内容表格:

1、投保规则灵活
康宁尊享2024重疾险在投保年龄上比较宽泛,覆盖范围从出生28天的婴儿到62周岁的老年人。
无论是给新生儿储备健康保障,还是中老年人想要补充重疾风险抵御能力,都有机会获得保障。
在保障期限上,它提供终身保障。
解决了保障期限到期后,面临续保难或者因健康状况变化而无法再次投保的风险。
缴费期限设置了多种灵活的交费方式,包括一次性交付、3年交、5年交、10年交、15年交、19年交。
年轻人经济刚起步,可选10年交、15年交,分摊缴费压力;
经济宽裕的人群,选一次性交付或3年交,能节省利息成本。
2、覆盖重疾与少儿特定疾病
康宁尊享2024重疾险的核心保障,首先是重大疾病保险金,涵盖120种重大疾病,赔付比例为100%基本保额。
这能在被保险人确诊重疾时,提供一笔可观的资金用于治疗、康复等。
针对少儿,它设置了少儿疾病保险金,包含15种少儿特定疾病。
若投保时为未成年人,在确诊患有这些特定疾病时,可额外给付100%基本保额,且限1次。
像白血病、严重哮喘等少儿高发疾病,就属于保障范畴,能给孩子的健康成长加一道“防护锁”。
还提供身故保障。
若被保人身故,受益人能获得相应赔付,体现了对家人的关爱与责任延续,即便自己遭遇不幸,也能给家人留下经济支持。
二、国寿康宁尊享2024重疾险投保建议
1、可选责任丰富保障层次
要想更好搭配保障,得先了解可选责任:
可选责任一:轻中症保障
涵盖40种轻症和20种中症。
轻症额外给付20%基本保险金额,最多赔6次;中症额外给付50%基本保险金额,最多赔2次。
这就使得被保人在疾病早期阶段(比如早期癌症、轻微脑中风等情况),就能获得赔付,
通过及时治疗,避免病情发展成重疾,减轻家庭经济负担的同时,也助力疾病康复。
可选责任二:重疾多次赔
该责任把120种重疾分成6组(恶性肿瘤组、心血管疾病组、脑部疾病组、器官组、肢体组、其他),每组限赔一次。
考虑到被保险人首次重疾赔付后,仍可能面临其他组重疾风险,
多次赔责任为被保险人提供了更全面、更长期的保障,进一步增强抵御重疾风险的能力。
总的来说,
康宁尊享2024重疾险通过基本责任与可选责任的灵活组合,满足不同客户需求,构建全面保障体系。
奶爸也给大家提供一些投保建议:
预算有限,追求基础保障
可仅投保基本保障责任,即获得120种重疾、15种少儿特定疾病和身故保障。
以30岁男性为例,若选50万保额、20年交,
年交保费相对较低,就能用较低成本,防范重大疾病风险,不幸患重疾时能获50万赔付,缓解经济压力。
追求更广泛疾病覆盖
在基本责任基础上,附加轻中症保障(可选责任一)。
保障范围扩展到40种轻症和20种中症,疾病发展不同阶段(轻症-中症-重疾)都有赔付。
比如被保险人先患轻症(如早期甲状腺癌),能获10万(50万×20%)赔付用于治疗;
之后发展成中症,还能获25万(50万×50%)赔付,让健康保障更全面。
预算充足,追求顶配保障
同时选择两种可选责任,构建包含轻症6次赔付、中症2次赔付、重疾最多6次赔付以及少儿特定疾病额外赔的全面保障计划。
假设给0岁孩子投保,附加两项可选责任后,
孩子不管是患轻症、中症,还是不同组别的重疾,甚至少儿特定疾病,都有机会获得赔付,
三、奶爸总结
国寿康宁尊享2024重疾险凭借宽泛的投保年龄、终身保障的稳定性,以及灵活的交费方式,为消费者搭建了基础保障框架。
再通过轻中症保障、重疾多次赔等可选责任,满足不同人群对保障广度和深度的需求。
无论是预算有限想筑牢基础,还是追求全面保障抵御多重风险,都可以考虑这款。
奶爸也给大家推荐几款优质的重疾险产品:
1、君龙人寿超级玛丽15号
第一,结节保障超全面
自带保障在原有肺结节基础上,拓展到乳腺/甲状腺结节,范围更广了。
可以说是目前市场上,少有的三大高发结节都有保障的产品。
第二,癌症保障丰富
超玛15号的癌症保障,从早期到晚期,都安排得妥妥的。
本身自带癌症拓展金,
首次确诊原位癌/轻度癌症后,确诊恶性肿瘤—重度,额外赔50%。
如果觉得不够,还可以附加以下保障:
癌症津贴或癌症多次赔(二选一):间隔一定周期后,可以赔一笔钱用于癌症持续治疗,癌症津贴有次数限制,多次赔则不限次数。
癌症重度特药治疗金:确诊癌症后需要吃高价特药,做过相关手术可以赔50%保额。

第三,重疾多次赔灵活选
重疾多次赔可以按需选择:
65周岁版,要求是65岁前确诊,额外赔2次,每次赔120%保额;
另一版则是不限年龄,额外赔2次,每次赔120%保额。

同种不同种都赔,且同种间隔周期短,只要2年
像心脏病术后复发了也能保,不用怕赔过一次就没保障了。
【适合人群】
看中结节、癌症保障,预算不多的朋友。
2、复星联合达尔文12号
第一,自带意外重疾额外赔和住院津贴。
前者因为意外导致首次重疾,可多赔35%基本保额。
等于一张保单覆盖重疾+意外,且是保至终身的双重保障!
后者在60周岁前未发生重疾,60岁后确诊,每天给付0.1%基本保额作为住院津贴。
人一辈子不一定会得重疾,但60岁后难免因小病小痛住院,
达尔文12号这个保障,可以让不确定的赔付变得更确定。
不过,这里需要注意的是,如果后续重疾/身故/全残,
会扣掉累计已给付的住院津贴金额后,再赔付。
第二,可选责任丰富
达尔文12号多重附加保障:
重疾多次赔:分65周岁版和终身版(二选一),满足多种人群需要;
重疾保费补偿:缴费期内发生重疾返还保费,实现“重疾免单”;
疾病关爱金/顶梁柱关爱保险金:家庭责任最重阶段赔更多;
癌症津贴:癌症间隔一定周期就能获得一笔理赔金。
第三,理赔门槛更低
5种特定重疾(如严重心肌炎)、原位癌、癌症津贴赔付,都比同类产品更宽松。
【适合人群】
看重理赔门槛、重疾返还保费的朋友
3、复星联合医联有盟
第一,轻中症保障灵活
必选保障是重疾,像轻中症保障、身故保障,可以加钱获得。
如果预算有限,也可以只买个重疾,先把大病保障做好;
如果预算多一点,建议大家还是要附加轻中症保障。
第二,自带一般医疗金
医联有盟自带医疗金,非常实用:
保单前5年,每年提供报销额度=0.5%*保额,100%报销,
未用完可累计,终身有效,身故/全残一次性赔剩余额度!

像买药、体检、看牙等日常开支,都能用上。
可以说是实打实把钱返还给客户使用!
第三,健康告知非常宽松
健康告知只有4条:
比如过去1年内的检查异常、是否有被医生建议住院或手术;
过去2年内的手术情况以及过去5年内的疾病情况。
针对非常高发的甲状腺/乳腺/肺结节,没有问询是否有进行手术,也没有问询是否多发,
只要结节等级在3级以内,结节直径符合要求,就有机会标体承保!
就连癌症,如果5年前已经治愈,没有复发和转移,
同时不涉及其他健康告知,也有机会投保!
【适合人群】
有健康异常的、注重就医资源和健康管理,看中产品实用性的朋友。
4、瑞华健康华佗1号康泰版
第一,基础保障扎实
轻中重疾保障都涵盖了,且轻症+中症赔付次数共7次,
目前市场上赔付次数算比较高的。
且重疾赔完,轻中症不分组还能继续赔,
不分组的好处就在于,赔付规则更宽松。
第二,性价比高
同样50万保额,保终身,基础保障,分30年交,
30岁人群投保华佗1号康泰版,比超级玛丽和达尔文便宜100元/年!
30年下来立省3000块!
第三,可选保障丰富
如果预算比较多,还可以附加:
重疾多次赔、疾病关爱金、癌症津贴、重疾保费补偿金和身故保障。
都是目前市场上热门可选保障内容,实用性强。
【适合人群】
追求高性价比、看中基础保障全面的朋友。
微信扫一扫
微信扫一扫
关注微信
客服热线
奶爸保

