在保险市场不断发展的当下,人们对于兼具保障与理财功能的保险产品需求日益增长。
中英福满佳2.0增额终身寿分红型保险,凭借独特的优势走入大众视野。
它融合了增额终身寿险与分红险的特性,既为被保人提供身故保障,又有机会让投保人获得额外红利收益。
这款产品表现究竟如何?下面为大家详细测评。
一、中英福满佳2.0增额终身寿分红型测评
先来看看保障内容表格:

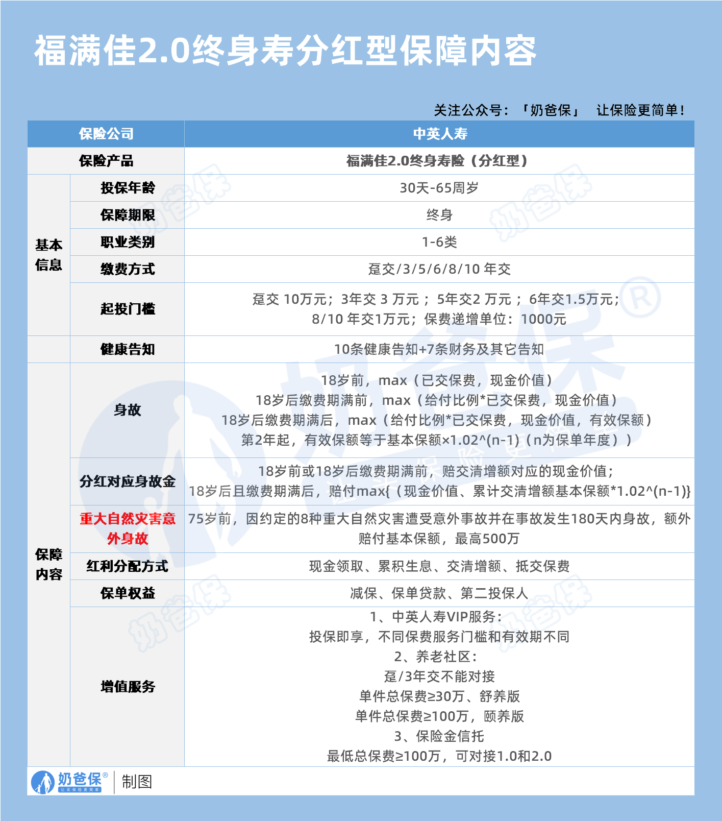
1、投保规则
中英福满佳2.0增额终身寿分红型的投保年龄范围从出生满30天到65周岁,覆盖人群广泛,
无论是为新生儿规划长远保障,还是为临近退休的中老年人补充养老资金,都有机会参与。
保障期限为终身,职业类别1-6类均可投保。
缴费方式也十分灵活,有趸交、3年交、5年交、6年交、8年交、10年交等多种选择。
起投门槛相对亲民,
趸交10万元起,3年交3万元起等,降低了投保门槛,让更多人有机会配置。
2、保障内容
1.身故保障
在身故保障方面,该产品设置细致。
18岁前,赔付已交保费和现金价值的较大者;
18岁后缴费期满前,赔付给付比例乘以已交保费和现金价值的较大者;
18岁后缴费期满后,赔付给付比例乘以已交保费、现金价值、有效保额三者中的较大者。
从第2年起,有效保额会以2.0%的速度逐年增长,随着时间推移,身故保障力度不断增强。
例如,30岁男性投保,年交保费10万,缴费10年,若干年后,有效保额会因逐年递增而高于50万,为被保人提供更充足保障。
对于分红对应的身故金,
18岁前或18岁后缴费期满前,赔付交清增额对应的现金价值;
18岁后且缴费期满后,赔付现金价值、累计交清增额基本保额乘以1.02的(n-1)次方中的较大者(n为保单年度)。
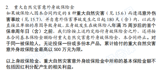
2.重大自然灾害意外身故保障
75岁前因8种重大自然灾害(如地震、洪水、海啸等)遭受意外事故,
并在事故发生180天内身故,可额外按照基本保额获赔,单个被保人该项赔付最高500万。

这一保障为被保险人在特定高风险情况下增添了一份安心。
3、红利分配
红利分配方式丰富多样,包含现金领取、累积生息、交清增额、抵交保费四种。
现金领取即年末以现金形式发放红利;
累积生息是将年度红利留存在保险公司,按公司规定利率累积生息;
抵交保费则是用红利用于抵交到期保险费;
交清增额是把现金红利作为一次交清的保费加保,从而增加保额。
不同领取方式各有优势,
以30岁男性,10年交,每年投入10万为例,
在前4年,累积生息的红利相对更高;
从保单第5年开始,交清增额方式下,红利部分现金价值开始领先,并持续终身。
因为交清增额将每年分得的现金红利用于加保,增加的保额与原保额共同作用,使得现金价值提升。
若按100%分红测算,最快第10年IRR可突破2.6%、20年即可突破3%,长期接近3.3%
即便只有50%的红利实现率,收益也能远高于目前2.5%定价的传统增额寿险产品。
不过需注意,保单的红利分配是不确定的,在某些保单年度红利可能为零,实际红利按当年保险公司公布派发。
4、保单权益
保单提供减保、保单贷款、第二投保人等权益。
减保条款明确写入合同,每年最高可减少基本保额的20%,在需要资金时,投保人可通过减保提取部分现金价值,满足资金需求。
保单贷款能在紧急情况下解决资金周转问题,可贷款现金价值的一定比例(具体以合同约定为准)。
第二投保人的设置,则有助于更好地规划财富传承,避免因被保险人身故等情况导致财富传承出现纠纷。
5、收益情况

从封闭期来看,
选择趸交、3年交、5年交,封闭期分别为5年、6年、7年;
选择10年交,缴费期结束时,资金也已回笼。
趸交的保证利益最高,能够超过1.9%,接近2%;
3年交、5年交、10年交的保证利益接近1.9%,在市场上处于第一梯队水平。
叠加红利收益后,产品收益更为突出。
保单第10年,趸交、3年交、5年交的红利收益率可超过2.3%,甚至达到2.6%以上;
保单第20年,红利收益率约3%左右,且持有时间越长,保单的红利收益率越高,最高接近3.3%
在当前固收类终身寿险产品中,复利收益率普遍在2.5%以内,该产品表现较为突出。
6、增值服务

投保该产品即可享受中英人寿VIP服务,提供专属优质服务。
单件总保费≥30万可享受舒养版的养老社区,≥100万可享受颐养版的养老社区,
为有较高保费投入且有养老社区需求的人群提供便利,退休后可享受更好的养老生活环境。
最低总保费≥100万,可对接1.0和2.0保险金信托,能更好地实现财富传承和分配,满足高净值人群的个性化需求。
二、奶爸总结
中英福满佳2.0增额终身寿分红型保险,在保障上,身故保障全面,重大自然灾害意外身故的额外赔付体现了产品的细致关怀;
红利分配方式灵活多样,不同方式能满足投保人的多样需求,且收益在市场上具备一定竞争力;
保单权益实用,为资金使用和财富传承提供了便利;增值服务丰富,从VIP服务到养老社区、保险金信托,为不同层次的投保人提供了附加价值。
然而,分红的不确定性是需要关注的点,实际红利可能无法达到预期。
总体而言,对于追求稳健收益,有财富传承、养老规划需求的人群,这款产品值得考虑。
奶爸也给大家推荐几款目前值得选择的终身寿险产品:
1、一生中意福享版(分红型)
中意人寿经典款——一生中意系列!
虽然保底收益都在1.3%左右,但演示利率是目前少有的4.25%产品。
叠加分红收益后,封闭期只有7年,
10年预期红利IRR达1.8%以上,最高红利IRR有机会超过3.2%,目前5款产品最高。
保单权益丰富、增值服务又多,资金周转更方便。
【适用人群】
能接受较低的确定性,来换取更高的分红预期的朋友。
2、一生中意鑫享版(分红型)
同样也出自中意人寿热门IP,但和福享版优点不一样的是,
鑫享版的保底收益更高一点,演示红利就下调了些。
30岁女性,5年交,年交10万,叠加红利收益,
封闭期只有7年,而持有10年预期IRR就超过1.5%,
最高无限接近3%!
【适用人群】
追求更稳定收益、看重保司综合实力、产品保单权益的朋友。
3、鸿利鑫享3.0(分红型)
陆家嘴国泰人寿出品,和中意人寿一样,有着20多年的分红险运营经验。
保司实力出众,产品也很优秀:
30岁女性,5年交,年交10万,单保证收益最高也超过1.5%,
如果叠加红利收益,最高超过3.1%!
可以说两者都兼得。
【适用人群】
看中保司综合实力,兼顾保底+分红的朋友。
4、悦享盈佳福享版(分红型)
中邮人寿出品,妥妥的大保司系分红险。
且投保门槛超低的,年交5000元起就能买了,普通工薪阶层都能拥有!
30岁女性,5年交,年交10万,
单看保证收益,比鸿利鑫享3.0还略高一点点。
附加红利收益后,封闭期只有6年,
持有10年,预期红利超过1.7%,最高有机会超过3.1%!
【适用人群】
看中大品牌产品、预算不多,兼顾保底+分红收益的朋友。
5、光明至尊乐享版(分红型)
光大永明人寿的爆款系列——光明至尊,一直以来好评都非常不错。
新上的光明至尊乐享版,前期现价增长非常快,
单看保证收益,回本只要8年;叠加分红只要6年。
而且,保证收益是这里面最高的:
30岁女性,5年交,年交10万,最高超过1.6%!
如果叠加红利收益,
保单第10年,预期红利IRR>2%,市场少有,
最高预期红利IRR>3%
【适用人群】
看中前期回本速度快、保证收益高,有养老社区需求朋友。
想要了解产品详细信息的朋友,也可以私聊奶爸~
微信扫一扫
微信扫一扫
关注微信
客服热线
奶爸保

